2022版中考化学大一轮培优训练及课件专题二 碳和碳的氧化物
展开
这是一份2022版中考化学大一轮培优训练及课件专题二 碳和碳的氧化物,共6页。试卷主要包含了 下列有关碳单质的说法错误的是, 下列对催化剂描述正确的是, 回答下列与含碳物质有关的问题, 根据如图所示仪器回答问题等内容,欢迎下载使用。
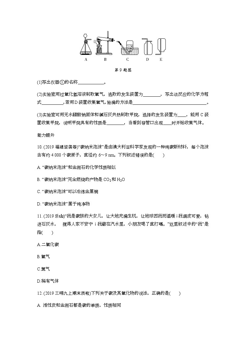
专题二 碳和碳的氧化物基础过关1. (2019江西)文房四宝“笔墨纸砚”中“墨”的主要成分是( )A. 碳 B. 硅 C. 磷 D. 碘2. (2018兰州)下列有关碳单质的说法错误的是( )A. 金刚石是自然界最硬的物质,可作钻头B. 焦炭具有还原性,可用于冶炼金属C. C60具有稳定结构,不能燃烧D. 活性炭疏松多孔,具有强烈的吸附性,可用于净水3. (2019福建联考卷二)下列做法不符合“绿色低碳”生活方式的是( )A. 选择公交出行 B. 随意燃放烟花 C. 使用电子贺卡 D. 自带布袋购物4. (2019玉林)下列对催化剂描述正确的是( )A. 某些化学反应可以有多种催化剂B. 只有分解反应才需要催化剂C. 催化剂的作用是加快反应速率D. 催化剂可以增加生成物质量5. (2019长沙)小明在学完“二氧化碳和一氧化碳”后,对有关知识进行了归纳和整理,其中合理的是( )A. CO2和CO都是由碳元素和氧元素组成 B. CO2和CO都有毒C. CO2和CO都有可燃性 D. CO2和CO都能用于冶炼金属6. (2019北京)下列关于CO2的实验室制法及性质实验的说法不正确的是( )A. 制CO2的药品 B. 发生装置 C. 收集装置 D. 比较CO2与空气的密度7. (2019长春)回答下列与含碳物质有关的问题:(1)石墨具有优良的 性,可用作干电池的电极。(2)工业上,用赤铁矿炼铁的主要反应原理是:3CO+Fe2O3 2Fe+3CO2,其中CO发生了 (选填“氧化”或“还原”)反应。(3)CO2与CO可以相互转化,写出CO2转化为CO的化学方程式: 。 8. (2019厦门九上期末质检)根据如图所示仪器(装置)回答问题(省略夹持仪器)。第8题图(1)仪器e的名称是 。(2)写出高锰酸钾制氧气的化学方程式: 。制备并收集用于做铁丝燃烧实验的氧气,组装装置除需仪器a、c、i、j外,还需选用 (填标号),写出铁丝在氧气中燃烧的现象: 。(3)写出锌粒和稀硫酸制氢气的化学方程式: ;欲使反应随时发生或终止,应选取仪器 (填标号)组装发生装置。9. (2019娄底改编)如图是实验室气体制取、净化、干燥常用装置图,请根据所给装置图回答问题:第9题图(1)写出仪器①的名称 。(2)实验室用过氧化氢溶液制取氧气,选取的发生装置为 ,写出该反应的化学方程式 ,若用D装置收集氧气,验满的方法是 。(3)实验室可用无水醋酸钠固体和碱石灰共热制取甲烷,选择的发生装置为 ,能用C装置收集甲烷,说明甲烷具有的性质是 ,当看到导管口出现 时开始收集气体。能力提升10. (2019福建逆袭卷)“碳纳米泡沫”是由澳大利亚科学家发现的一种纯碳新材料,每个泡沫含有约4 000个碳原子,直径约 6~9 nm。下列叙述错误的是( )A. “碳纳米泡沫”和金刚石的化学性质相似B. “碳纳米泡沫”完全燃烧的产物是CO2和H2OC. “碳纳米泡沫”可以冶炼金属铜D. “碳纳米泡沫”属于纯净物11. (2019乐山)“我是碳族的大女儿,让大地充满生机,让地球因我而温暖;我调皮可爱,钻进石灰水, 搅得人家不安宁;我藏在汽水里,小朋友喝了直打嗝。”这里叙述中的“我”是指( )A.二氧化碳 B.氧气 C.氮气 D.稀有气体 12. (2019三明九上期末质检)下列关于碳及其氧化物的说法,正确的是( )A. 活性炭和金刚石都是碳的单质,性质相同B. 吃炭火锅时,要注意开窗通风C. 检验CO2的方法是将燃着的木条放在集气瓶口D. 可以用点燃的方法除去二氧化碳中的少量一氧化碳13. (2019东营)如图为金刚石、石墨和C60的结构模型图,图中小球代表碳原子。下列说法不正确的是( )第13题图A. 原子的排列方式改变,则构成的物质种类改变B. 相同元素组成的不同物质,在足量的氧气中完全燃烧,产物相同C. 相同元素组成的不同物质,化学性质相同D. 在特定的条件下,石墨既可转化为金刚石,也可转化为C6014. (2018潍坊)如图是自然界中碳、氧循环简图(X为H2CO3,Y为C6H12O6)。下列说法不正确的是( )第14题图A. 图一中的转化1是酸雨形成的主要原因B. 图二中可实现有机物与无机物的相互转化C. 绿色植物通过光合作用,将太阳能转化成化学能D. 碳循环和氧循环有利于维持大气中氧气和二氧化碳含量的相对稳定15. (2019贵阳)通过一年的化学学习,同学们初步掌握了实验室制取气体的知识和技能,请完成下列实验内容。第15题图【制取气体】实验名称化学方程式选用药品制取气体所选装置实验室制取二氧化碳 石灰石和稀盐酸 B C实验室制取氧气 【探究活动】(1)通常将产生的二氧化碳通入装置F,目的是 。(2)如果将产生的氧气通入装置G,现象是 。【交流总结】如果实验室需要制取另一种气体,你的思路是____________(不写具体操作)。
1. A 2. C 3. B 4. A 5. A 6. A 7. (1)导电 (2)氧化 (3)C+CO2 2CO8. (1)量筒 (2)2KMnO4 K2MnO4+MnO2+O2↑ b、g 剧烈燃烧,火星四射,生成黑色固体 (3)Zn+H2SO4 === ZnSO4+H2↑ c、f、h9. (1)酒精灯 (2)A 2H2O2 2H2O+O2↑ 将带火星的木条放到集气瓶瓶口,若木条复燃,则氧气已收集满 (3)B 难溶于水且不与水反应 连续、均匀的气泡10. B 11. A 12. B 13.C 14. A 15. 【制取气体】 实验名称化学方程式选用药品制取气体所选装置实验室制取二氧化碳CaCO3+2HCl=== CaCl2 +H2O+CO2↑ 实验室制取氧气2KMnO4 K2MnO4+MnO2+O2↑高锰酸钾AE或AC或2KClO3 2KCl +3O2↑氯酸钾和二氧化锰AE或AC或2H 2O 2 2H 2O+O 2↑过氧化氢溶液和二氧化锰BC或BE【探究活动】(1)检验二氧化碳气体 (2) 蜡烛燃烧更旺 【交流总结】①确定反应原理,选择原料;②根据反应物的状态和反应条件选择发生装置,根据气体的溶解性和密度选择收集装置;③确定如何验证制取的气体
相关试卷
这是一份中考化学一轮复习专题训练集训:专题二 碳和碳的氧化物(2份打包,原卷版+答案版),共23页。
这是一份2022版中考化学大一轮培优训练及课件专题八 物质的分类,共4页。试卷主要包含了 下列物质属于氧化物的是, 水是生命之源, 下列物质中属于碱类的是等内容,欢迎下载使用。
这是一份2022版中考化学大一轮培优训练及课件专题七 盐 化肥,共7页。试卷主要包含了 化学肥料是农作物的“粮食”, 用如图所示装置进行下列实验等内容,欢迎下载使用。

