- 2021_2022学年新教材高中语文第3单元探索与创新实用性阅读与交流进阶1第7课青蒿素:人类征服疾病的一小步学案部编版必修下册 学案 2 次下载
- 2021_2022学年新教材高中语文第3单元探索与创新实用性阅读与交流进阶1第7课一名物理学家的教育历程学案部编版必修下册 学案 0 次下载
- 2021_2022学年新教材高中语文第3单元探索与创新实用性阅读与交流进阶1第9课说“木叶”学案部编版必修下册 学案 0 次下载
- 2021_2022学年新教材高中语文第3单元探索与创新实用性阅读与交流进阶1第8课中国建筑的特征学案部编版必修下册 学案 0 次下载
- 2021_2022学年新教材高中语文第3单元探索与创新实用性阅读与交流学案部编版必修下册 学案 0 次下载
2021_2022学年新教材高中语文第3单元探索与创新实用性阅读与交流进阶2单元主题任务探究学案部编版必修下册
展开进阶2 单元主题任务探究
探究1 梳理、分析学者、科学家的探索经历及思维方式
1.本单元所选的文章或记述科学探究的历程,或阐说不同领域的研究成果。阅读这些文章,请感受科学工作的艰辛和乐趣,体验学术研究的独特魅力,了解“发现”与“创造”背后的思维方式。
_______________________________________________________________
_______________________________________________________________
[答案] ①《青蒿素:人类征服疾病的一小步》在叙述屠呦呦研发青蒿素和中医药对人类抵抗疾病的贡献的过程中,运用了由一般到特殊的演绎思维和由个别到一般的归纳思维。
②《一名物理学家的教育历程》从对鲤鱼世界的想象中,认识到人类观察空间的局限性,间接感悟到高维空间存在的可能,是由感性想象上升到理性创造的思维过程。
③《中国建筑的特征》在说明中国建筑特征的过程中,运用了归纳概括思维和类比说明思维。
④《说“木叶”》从论述“木叶”切入,把深奥的文学理论渗透到有关“木叶”诗句的品读玩味中,从现象谈到本质,从个别谈到一般,化抽象为形象,化深奥为简单,深入浅出地阐发理论。
探究2 学者、科学家探索与创新之启示
2.细读本单元课文,想想其中包含的科学思维方式带给你哪些启发,与同学交流。
_______________________________________________________________
_______________________________________________________________
[答案] ①在我们的学习和生活中,每天都会接触大量新鲜的事物,每天也都会接触很多司空见惯的事物,我们要向这些科学家学习,学习他们的好奇心和对科学探索的热情,从感兴趣的某一点出发,深入钻研,运用分析、概括、归纳的思维方法,由个体到一般,总结出事物的普遍规律,探求事物的本质。②同时,要放开眼光,激活思维,从前人的经验中吸取灵感,对学习方法和研究方法加以创新,取得新的突破。
探究1 分析文中概念之间的关系
1.细读《中国建筑的特征》和《说“木叶”》,选择其中一篇,从中找出主要概念,用一段话或一个图表揭示这些概念之间的关系。说说文章是怎样围绕这些概念进行阐说的。
_______________________________________________________________
_______________________________________________________________
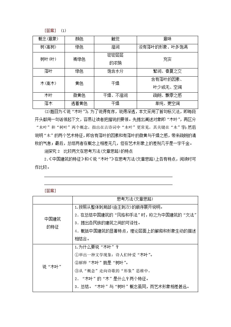
[答案] (1)
概念(意象) | 颜色 | 触觉 | 意味 |
树(高树) | 绿色 | 湿润 | 没有落叶的形象、叶多饱满 |
树叶(叶) | 褐绿色 | 密密层层 的浓荫 | 充实 |
落叶 | 绿色 | 饱含水分 | 繁润、春夏之交 |
木(高木) | 黄色 | 干燥 | 含有落叶的因素、 叶少或无、空阔 |
木叶 | 微黄色 | 干燥、不湿润 | 疏朗、飘零之感 |
落木 | 透着黄色 | 干燥 | 单纯、更空阔 |
(2)题目为《说“木叶”》,为了说得有序,说得深透,本文采用了首句标义法,即每段开头都用一句话领起下文,容易让读者把握说的要领。先提出阐述对象即“木叶”,再区分“木叶”和“树叶”两个概念,指出在古诗词中“木叶”更常见,其关键在“木”字;然后说明“木”的两个艺术特征,即含有落叶的因素和有落叶的微黄与干燥之感,带来疏朗的清秋的气息;最后,总结两者在概念上相差无几,但在艺术形象上的差别几乎是一字千金。
探究2 比较两文在思考方法(文章思路)的特点
2.《中国建筑的特征》和《说“木叶”》在思考方法(文章思路)上各有特点,阅读时可作比较。
_______________________________________________________________
_______________________________________________________________
[答案]
| 思考方法(文章思路) |
中国建筑 的特征 | 1.按照从整体到局部(由主到次)的顺序展开说明。 2.在总结中国建筑的“风格和手法”时,称之为中国建筑的“文法” 3.提出各民族的建筑之间的可译性。 4.概括中国建筑的显著特点,理论层面上的解释和形象生动的描述相结合。 |
说“木叶” | 1.为什么要说“木叶”? ①举出一种文学现象:诗人们钟爱“木叶”。 ②解释“木叶”就是“树叶”。 ③从“概念”走向诗歌的“形象”思维中。 2.“木叶”的“木”是什么?两个特征。 3.总结。“木叶”与“树叶”概念虽同,而艺术形象相差甚远。 |
探究1 谈谈读《说“木叶”》所受的启示
1.《说“木叶”》仅仅是为了介绍“木叶”的艺术特征吗?写“木叶”的真正目的何在?这对我们欣赏诗歌有什么启示?
_______________________________________________________________
_______________________________________________________________
_______________________________________________________________
_______________________________________________________________
[答案] 本文不仅仅是为了介绍“木叶”的艺术特征,而是为了阐述诗歌语言暗示性的特征。
启示:①诗歌的语言富于暗示性,微妙的意味往往寄诸言外。本文谈到,“这暗示性仿佛是概念的影子”,它与“概念中的意义交织组合起来”,“成为丰富多彩、一言难尽的言说”。所谓“概念中的意义”,大约是指在字典、辞典中可以查到的词语的意思,明了确定。而作为概念的影子的暗示性,指的是概念以外的意义,如象征义、深层义、言外义等,这样的意义是不确定的,有弹性的,是要依据上下文或整首诗来理解的。
②鉴赏诗歌,不但要理解表层意思,而且要品尝言外之意。诗歌的语言是有尽的,但它包含的意思,给读者的暗示、启发则是无尽的。我们鉴赏诗歌,要从语言入手,但不要被语言局限,应当从言内到言外,品尝那些言外的微妙滋味。
探究2 探索“柳”之意蕴
2.品读下列诗句,探究古代诗词中的“柳”经常出现在什么样的场景中,能引起哪些联想,具有怎样的暗示性。
①闺中少妇不知愁,春日凝妆上翠楼。忽见陌头杨柳色,悔教夫婿觅封侯。(王昌龄《闺怨》)
②灞岸晴来送别频,相偎相倚不胜春。自家飞絮犹无定,争解垂丝绊路人。(罗隐《柳》)
③扬子江头杨柳春,杨花愁杀渡江人。(郑谷《淮上与友人别》)
④渡头杨柳青青,枝枝叶叶离情。(晏几道《清平乐·留人不住》)
⑤柳阴直,烟里丝丝弄碧。隋堤上、曾见几番,拂水飘绵送行色。登临望故国,谁识、京华倦客?(周邦彦《兰陵王·柳》)
_______________________________________________________________
_______________________________________________________________
_______________________________________________________________
_______________________________________________________________
[答案] (1)品读:
①译文:闺中少妇未曾有过相思离别之愁,在明媚的春日,她精心妆扮之后兴高采烈地登上翠楼。忽见野外杨柳青青春意正浓,真后悔让丈夫从军边塞,建功封侯。
赏析:闺中少妇从“不知愁”到“悔”的心理变化,关键在于“忽见陌头杨柳色”。这里的杨柳,柔情百媚,春意盎然,勾起她许多感触与联想。可以联想起蒲柳先衰,青春易逝,联想起千里相隔的夫婿和当年折柳赠别。这一切,促使她从内心深处冒出一个强烈的念头——悔。
②译文:晴和的春日,灞水岸边,一批又一批的离人折柳送别,柳丝轻拂下,他们相偎相依,亲昵难分。杨柳自己的飞絮尚且飘飞不定,怎么能用缠人的柳丝绊住过路客人呢?
赏析:灞桥折柳送人之俗,在唐朝尤盛。这里,作者借柳写人,暗指那些送别的女子连自己的命运都无法掌握,更是不可能留住远行的情郎的,只能是徒然地卖弄风情罢了。
③译文:扬子江的岸边杨柳依依,那乱飞的柳絮愁坏了渡江的游子。
赏析:依依袅袅的柳丝牵曳着依依惜别的深情,唤起一种伤离意绪;蒙蒙飘荡的杨花惹动着双方缭乱不宁的离绪,所以说“愁杀渡江人”。
④译文:渡口空空荡荡只剩下杨柳郁郁青青,枝枝叶叶都满含着别意离情。
赏析:堤边杨柳青青,枝叶茂盛繁多,千丝万缕,依依有情,它们与女子一起伫立于渡口,安静凝望远方,暗示了女子黯然的离情。
⑤译文:正午的柳阴直直地落下,雾霭中丝丝柳枝随风摆动。在古老的隋堤上,曾经多少次看见柳絮飞舞,把匆匆离去的人相送。每次都登上高台向故乡瞭望,杭州远隔山水一重又一重。旅居京城使我厌倦,可有谁知道我心中的隐痛?
赏析:以上写的是词人离开京城时在隋堤上所见的柳色。但这样的柳色已见了不止一次,那是为别人送行时看到的。词人登上高堤眺望故乡,别人的回归触动了自己的乡情。这个厌倦了京城生活的客子的怅惘与忧愁有谁能理解呢?
(2)探究:
①出现在离别的场景中。“柳”与“留”谐音,古人在送别之时,往往折柳相送,以表达依依惜别的深情。因“柳”常常代表着浓浓的春意,而且年年复年年,总是绿意葱茏,但是人事变迁,沧海桑田,没有定数,所以“柳”又会引发诗人对时光易逝、年华易老、盛衰无常的感慨与伤痛。
②出现在思念故乡的场景中。古人喜欢种柳,故园家乡都可以见到柳树。柳成了家乡的间接信息,见到他乡之柳也会想到故乡。思乡之情也最容易在杨柳拂人的春季发生,树茂景荣让人反思情感上的无可寄托,于是想起杨柳就醒悟到原本应该留在故土。
探索生物世界的奇异现象,追寻天宇中的神奇星光,调查民间文化的各种形态,观察人们不同的劳动方式,凡此种种,都可以让我们有所发现,增进我们对某些道理、规律的认识。请写一篇800字左右的作文,说明你所发现的某一事理。
【范文借鉴】
佳作赏读 | 亮点评析 |
食物为何挂在树上 张 璇 在广阔的非洲大草原上,常常会看到这样一种奇特的现象:死去的长颈鹿和羚羊被挂在树杈上。不过,这些动物的死与人类并无关系,它们是被天敌猎豹捕杀之后挂在树上的。① 那么,猎豹为什么要把食物挂在树上呢?是为了风干做腊肉?那简直是开玩笑,一头羚羊仅需几天就被猎豹吃完了,不可能放那么久。猎豹选择这种特殊的食物贮存方式,原因竟然是为了防止鬣狗偷吃。② 鬣狗虽然从颜值到爆发力都拼不过猎豹,但是生性凶残,而且贼心不死,总想不劳而获。③可以说,鬣狗是猎豹这一草原霸主最头疼的“邻居”。每当猎豹开始捕猎,鬣狗总会伺机而动,等到猎物死去,鬣狗会迅速围上来分一杯羹。通常情况下,鬣狗群起而上,猎豹防不胜防,也只能任由它们掠夺;有时食物争夺得太过激烈,鬣狗群甚至会将一只猎豹活活杀死。④ 当然了,并不是每一次猎豹捕食都会遭遇“抢劫”。但是进食时如果不加以防范,还是会被鬣狗发现。鬣狗没有爬树这项技能,⑤为了安静地享用美食,猎豹就将猎物叼到树上,完美避开这些恼人的家伙。 说起来,猎豹为了运货上树也是蛮拼的。⑥据科学家估算,一只猎豹叼着一只体重约为自身两倍的小长颈鹿爬上树,所花费的力气相当于一个成年人举着两千个汉堡一口气上两层楼。 尽管辛苦,但是这一切都是值得的。对于肩负着抚养重任的母豹而言,这一举措就显得更为重要,因为猎物一旦被偷,幼崽的口粮就没了,直接影响小猎豹的成活率,对猎豹种群的延续尤为不利。⑦ 除了猎豹,还有一些野兽也会贮存一时吃不完的猎物,以防其他动物偷吃。例如黄鼬常把捕获的鼠类拖入自己居住的洞中,窖藏起来;老虎和棕熊会用灌木枝条以及枯枝落叶将食物隐藏起来,同时全力保护这片区域,抵御入侵者的掠夺。 许多鸟类也存在贮食行为,如星鸦为了防止食物被偷吃,会含着松子飞到离巢稍远一些的贮存地点,贮存地点少则一个,多则上千个。它们用喙将松子插入土层中,再以泥土和草掩埋,临走还要压上一个小石块才放心。⑧ 在动物界,小到蚂蚁,大到虎豹,不少动物都有贮食行为。这一做法既是防患于未然,以应对恶劣天气带来的觅食不利和食物短缺,更是为了应对激烈的食物竞争。这是一种生存的智慧。⑨ | ①开门见山,简要介绍动物将食物挂在树上的奇特现象,留下悬念。 ②点出食物挂在树上的第一个原因:防止被偷吃。 ③介绍鬣狗的特点,语言生动幽默。 ④具体介绍鬣狗抢食的特点,突出其“防不胜防”的特点。 ⑤猎豹将食物挂在树上,是针对鬣狗不会爬树的弱点,这里不仅把事理讲得明白,而且展现了动物界的奇妙。 ⑥用“蛮拼的”这样通俗的流行语,增强了语言的趣味性。 ⑦从猎豹的角度分析把食物挂在树上的原因,把事理讲得充实全面。 ⑧这两段略写其他动物,包括野兽和鸟类贮藏食物的现象,丰富了文章的内容。 ⑨总结全文,点出贮藏食物是动物的生存智慧这一实质,深化了文章的主题。 |
【总评】 这是一篇精彩的事理说明文,作者探寻“动物把食物挂在树上的原因”,最后得出“既是防患于未然,以应对恶劣天气带来的觅食不利和食物短缺,更是为了应对激烈的食物竞争”的结论。文章说明思路清晰,运用列数字、举例子、作比较等多种说明方法,将事理说明得生动明白。语言上,既科学严谨又不失生动活泼,例如“鬣狗虽然从颜值到爆发力都拼不过猎豹,但是生性凶残,而且贼心不死,总想不劳而获。可以说,鬣狗是猎豹这一草原霸主最头疼的‘邻居’”。 | |
如何清晰地说明事理
一、事理说明文与事物说明文的区别
事理说明文是对道理进行详细介绍的文体形式,或者说事理说明文就是以分析事物的因果关系、介绍科学道理为主的说明文。二者的区别是前者针对事物,后者针对道理。也就是说,事物说明文主要回答“是什么”的问题,事理说明文主要回答“为什么”的问题。但是,在一篇说明文中,介绍事物与阐释事理往往是交错的。事物说明文的说明对象是具体事物,通过对具体事物的形状、构造、性质、特点、用途等作客观而准确的说明,使读者了解、认识这个或这类事物。事理说明文的说明对象是某个抽象事理,将抽象事理的成因、关系、原理等说清楚,使读者知其然并知其所以然,明白这个事理“为什么是这样”。因此,不管是事物说明文还是事理说明文都要求作者对说明的对象进行真实的介绍。在这一过程中,我们可以感受到文中的科学精神。
二、写作事理说明文需要注意三点要求
1.要考虑读者的接受能力与需求。如《青蒿素:人类征服疾病的一小步》,既保持了科学的严谨,也照顾了非专业读者。
2.脉络要清楚,关键内容要突出。在说明事理的时候,作者思考要周密,条理要清晰,要讲逻辑。
3.要讲究文采。《说“木叶”》一文,讲古典诗歌中“树叶”和“木叶”的异同,作者旁征博引,把一个看似简单的话题说得兴味盎然,给读者无尽的遐想和启迪。
三、写作事理说明文的方法技巧
1.要清晰地说明事理,就要对其有准确、深入的认识。梁思成用“文法”作比来说明中国建筑的特征,林庚解说“木叶”背后的“暗示性”,之所以能做到条理分明、清晰易懂,就因为他们对这些事理有深入的研究,思之愈深,说之愈明。一般而言,事理都有一定的复杂性,仅仅有一般的了解,很难准确把握。要在写作前搜集相关资料,作些研究,深入理解要说明的事理。对事理的理解越到位,就越容易将其解说清楚。这是写好事理说明文的先决条件。为了把要说的事理彻底弄清,就要下一番功夫,学习、观察、调查、向别人请教甚至进行实验,经过反复研究,把所有的疑问之点都弄清楚。还要再加以整理,做到明白透彻,条理清晰。
2.在说明事理时,要着重说清其中的关键要素。重要概念、因果关系、事物间的联系、事物发展变化的规律等,都是说明的重点,把它们阐说清楚,才能纲举目张。主要内容解说清楚了,整篇文章的“清晰”就有了保证。梁思成分九个方面说明“中国建筑的基本特征”,从整体布局、建筑结构写到重要构件、装饰风格,重点突出,层次清楚,即使是非专业读者也会觉得条理分明,易于理解。
3.说明事理时,还要考虑人们认识事理的一般规律,根据说明对象的具体情况安排说明顺序。可以由具体的现象出发,归纳并说明其中的道理;也可以由浅入深,逐步揭示事理的不同层面;还可以在比较中凸显事理的特征。《说“木叶”》从对众多诗句的解读中抽绎出创作、欣赏的规律,《中国建筑的特征》在中西建筑的对比中解说建筑词汇的“可译性”,其中的思路都很值得我们借鉴。
安排具体结构时,要做到层次分明,条理清晰。开头可以正面提出事理,也可以由提出问题的方式开始,也可以从最精彩的部分开始,以引起读者兴趣。主体部分可按照事物发展的客观规律或人的认识规律,一层一层地说明或一步一步地推理。也可以先说结论再进行分析综合。结尾部分可以作简略的概括,也可以说明该事理的应用和意义。如果说明的是以“重力”“惯性”之类概念为题的科学道理,还可以先下定义,解释这种道理,然后列现象或举例说明这个道理。总之,同一事理,写出的事理说明文中心不同,结构层次也不尽相同,没有固定的格式。
4.根据事理的特点和人们认识事物的规律,选择适当的说明方法。这就是抓住人们不易明白或不易信服的关键问题,尽量利用人们熟悉、知道、承认、能够明白或接受的东西来说明问题。这也就是通常所说的从已知到未知,从具体到抽象,从简单到复杂,或者由近及远,由浅入深。事理说明文常用的说明方法包括下定义、举例子、列数字、引用、作比较、分类别等,写事理说明文往往不是单纯地使用一种方法,而是综合运用几种方法。
5.语言要深入浅出,通俗易懂,尽量少用术语,通过解释性的表达方法,把抽象的事理具体化,将深奥的道理通俗化。采用比喻、拟人的修辞手法,文章会更加生动形象。为了吸引读者,这种文章也可采用叙事式、散文式、童话式来表述,在科学性的基础上焕发艺术性,让说明的事理更能让人接受。
一、片段训练
1.在当今社会,眼睛近视的现象愈来愈普遍,直接危害到人们的身心健康。那么,是什么原因造成的眼睛近视呢?请以“眼睛为什么会近视”为题,写一篇事理说明文。
【写作指导】 ①查阅资料,联系鲜活的现实生活,探寻形成近视的原因。②采用由现象到本质的逻辑顺序构思行文,这样便于把事理阐释得清楚明白。③篇末号召人们劳逸结合,科学用眼,营养均衡,让眼睛更加明亮。④恰当运用多种说明方法,阐明事理。
【范文示例】
眼睛为什么会近视?
眼睛为什么会近视?在最初的时候,我们很难察觉到,一旦加深,就会造成生活上的不便,严重的话可能还会带来其他眼部疾病。只有知道是什么原因造成的近视,我们才能对症下药,预防近视。
造成近视的原因主要有以下几个方面:
遗传。高度近视是常染色体隐性遗传性疾病。如果父母均是高度近视,孩子高度近视的可能性就很高。
眼部疾病。像白内障、睫状肌痉挛等都会使晶状体的凸度增加,造成近视。眼部疾病的危害很大,甚至会导致失明。
体质。长时间的劳逸不当、营养不良、生活作息不规律、因体质基础差引起的贫血等都有可能造成近视。
环境。长时间用眼、照明环境不良、坐姿不当都会造成近视。纵使眼部调节能力特别强,但是长时间的近距离学习、工作,睫状肌过度疲劳,就会出现调节性近视,不被重视,持续发展,就有可能演变成真性近视。
饮食不当。食物里的铬元素与近视有很大的关系,尤其是青少年,铬的需求量比成年人大。大量的糖和蛋白质摄入体内会导致体内铬储量减少和钙的流失,眼睛晶状体渗透压发生变化,导致近视。
【名师点评】 文章运用逻辑顺序,条理分明地阐释了眼睛近视的原因,为人们预防、治疗近视提供了科学的依据。恰当运用了分类别、举例子的说明方法,增强了说明效果。
二、整篇训练
2.阅读下面的文字,根据要求作文。
九天月,五洋猎奇,追逐星光,敲击原子,网络遨游……科学揭开了一个个自然之谜,把古人的梦想变成了现实。纯真而热情的你,仔细观察,大胆探索,一定会发现生活中处处有科学
以“生活中的物理现象”为话题,结合你学过的有关知识,写一篇说明文,题目自拟,不少于800字。
【写作指导】 本题宜写成事理说明文,使人有所知是根本目的。说明的问题不宜过多,只需选择自己了解最充分、理解最透彻的一两种现象,通过充分地解释说明,将生活中的物理现象说清楚讲明白即可。注意语言要简洁明了,通俗易懂。
【范文示例】
花儿为什么这样红
花朵的红色是热情的色彩,它强烈,奔放,令人精神振奋。红紫烂漫的春天,活力充沛,生气蓬勃。花儿为什么这样红?人们一边赞叹,一边不免提出疑问,寻求科学的解释。
花儿为什么这样红?首先有它的物质基础。不论是红花还是红叶,它们的细胞液里都含有由葡萄糖变成的花青素。当细胞液是酸性时,花青素呈红色,酸性愈强,颜色愈红。细胞液是碱性时,花青素呈蓝色,碱性较强,就成为蓝黑色,如墨菊、黑牡丹等便是。而当细胞液是中性时,则呈紫色。万紫千红,红蓝交辉,都是花青素在不同的酸碱反应中所显示出来的。
除了红花以外,还有黄色、橙色的花。橙色与柑橘、南瓜等果实的色彩相似,而最典型的是胡萝卜,所以表现这种色彩的色素,就被称为胡萝卜素。
至于白花,那是因为细胞液里不含色素。有些白花,例如菊花,萎谢之前微呈红色,表示它这时也含有少量的花青素了。变色的一个特殊例子是添色木芙蓉,早晨初开的时候是白色,中午变成淡红色,下午变成深红色,一日三变,愈开愈美丽。一般的花,大都初开时浓艳,后来渐渐褪色。
花儿为什么这样红?还需要用物理学原理来解释。太阳光经过三棱镜或水滴的折射,会分成红、橙、黄、绿、蓝、靛、紫七种颜色。这七种颜色的光波长短不同,红光波长,紫光波短。花青素在酸性液中会反射红色的光波,我们感觉到是鲜艳的红花。同样,花青素在中性液中反射紫色的光波,在碱性液中反射蓝色的光波。胡萝卜素有不同的成分,便分别反射黄色光波或橙色光波。白花不含色素,但组织里面含有空气,会把光波全部反射出来,所以呈现白色。
花儿为什么这样红?还有它生理上的需要。光波长短不同,产生热效应也不同:红、橙、黄光波长,热效应大;蓝、紫光波短,热效应小。花的组织,尤其是花瓣,一般都比较柔嫩。野生状态中,在阳光强烈的地方,红、橙、黄花反射了热效应大的长光波,不致引起灼伤,有保护的作用。在树林下草丛间阳光弱的地方,蓝花反射短光波,吸收微弱的热效应大的长光波,对它的生理作用有利。
花儿为什么这样红?用进化的观点来考察,它有一个发展的过程。裸子植物的花是原始的形态,都带绿色,而花药和花粉则呈黄色。在光谱里面,与绿色邻接的,长波一端是黄、橙、红,短波一端是蓝、靛、紫。我们可以说,花色以绿色为起点,向长波一端发展,由黄而橙,由橙而红;向短波一端发展,是蓝色和紫色。红色的花最鲜艳,最耀眼,可以说在进化途中是最成功的。
花儿为什么这样红?从达尔文的自然选择学说来看,昆虫起到了重要的作用。亿万年前,裸子植物在地球上出现的时候,昆虫还不多。花色素淡,传粉授精,依靠风力,全部是风媒花。后来出现了被子植物,昆虫也繁生起来。被子植物的花有了花被,更分化为尊和花冠。花瓣不再是绿色,而是比较显眼的黄色、白色或其他颜色。形状也大了,有的生有蜜腺,分泌蜜汁,有的散发芳香,这就成为虫媒花。“蜂争粉蕊蝶分香”,昆虫给花完成传粉授精的任务。
花儿这样红,是大自然的杰作,更是人工培育的成果。
【名师点评】 本文结构严密而精巧。作者紧扣标题,按“设疑一解释(分说)一小结(总说)”的方式巧妙地安排材料,既脉络分明,中心突出,又整齐匀称,浑然一体,读来使人感到节奏明快,情趣盎然。本文运用了举例子、作比较、分类别、列数字、作诠释等说明方法。如列举菊花、添色木芙蓉的例子说明有些白花变色的原因;将自然选择与人工选择相对照,说明人工选择在培育新的花色品种方面所显示出的优越性。本文语言准确、严密。如第4段举例说明白花细胞液里花青素含量的变化会引起花色由白变红时,用“有些”限制“白花”,表示不是所有的白花都会变色;用“特殊”修饰“例子”,表示添色木芙蓉是极个别的;用“一般”修饰“花”,表示特殊情况除外。这些修饰和限制性词语的恰当运用,准确而严密地说明了事理。

