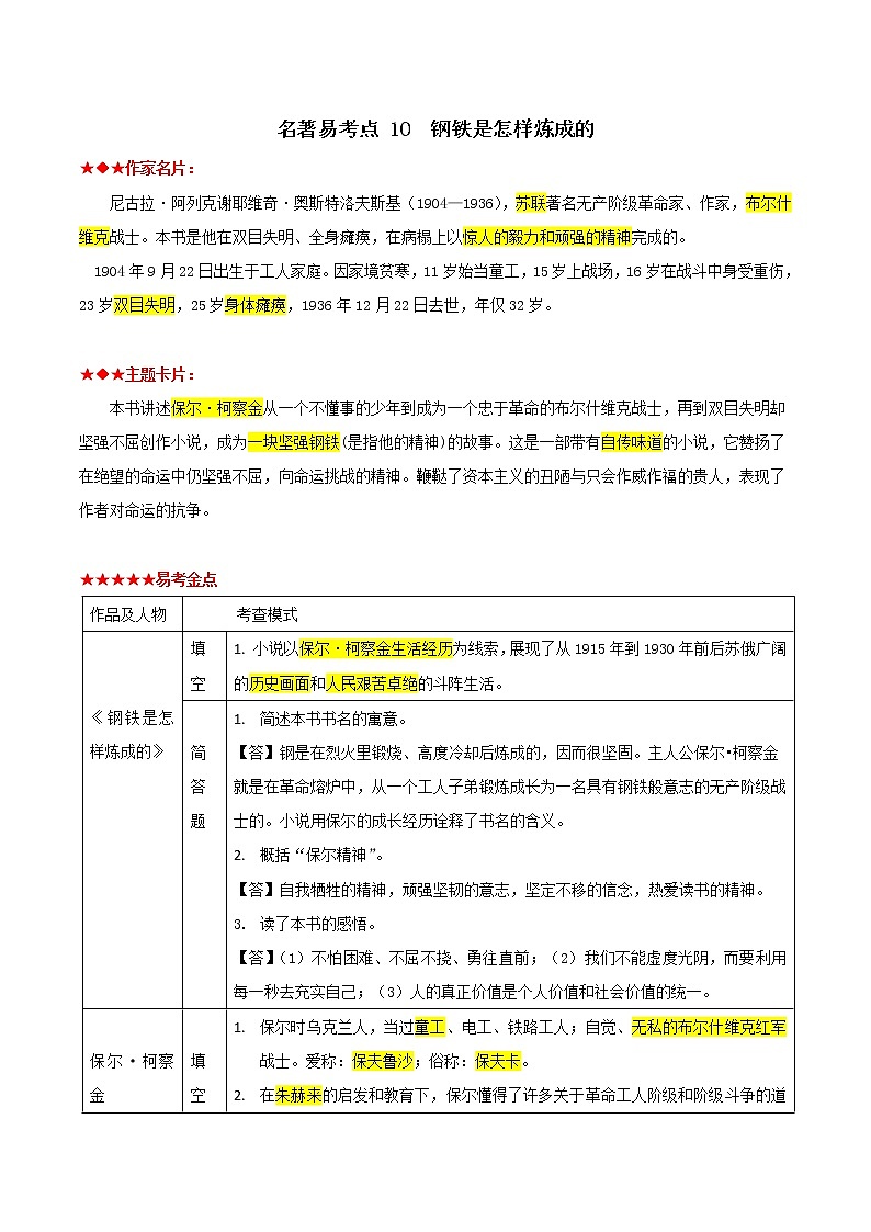
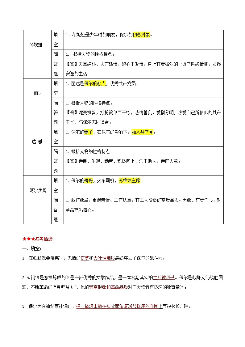
部编初中语文 八下-钢铁是怎样炼成的-2022年中考语文名著阅读易考点练习题
展开人教部编版八年级下册名著导读 《钢铁是怎样炼成的》:摘抄和做笔记综合训练题: 这是一份人教部编版八年级下册<a href="/yw/tb_c139398_t7/?tag_id=28" target="_blank">名著导读 《钢铁是怎样炼成的》:摘抄和做笔记综合训练题</a>,共5页。试卷主要包含了名著阅读等内容,欢迎下载使用。
人教部编版八年级下册名著导读 《钢铁是怎样炼成的》:摘抄和做笔记课堂检测: 这是一份人教部编版八年级下册<a href="/yw/tb_c139398_t7/?tag_id=28" target="_blank">名著导读 《钢铁是怎样炼成的》:摘抄和做笔记课堂检测</a>,共5页。试卷主要包含了阅读选段,完成题目,名著知识等内容,欢迎下载使用。
人教部编版八年级下册名著导读 《钢铁是怎样炼成的》:摘抄和做笔记课后测评: 这是一份人教部编版八年级下册<a href="/yw/tb_c139398_t7/?tag_id=28" target="_blank">名著导读 《钢铁是怎样炼成的》:摘抄和做笔记课后测评</a>,共5页。试卷主要包含了阅读下面的文字,完成练习等内容,欢迎下载使用。

