高中人教版 (2019)第2节 孟德尔的豌豆杂交实验(二)精练
展开
这是一份高中人教版 (2019)第2节 孟德尔的豌豆杂交实验(二)精练,共8页。
题组一 两对相对性状的杂交实验
1.孟德尔用豌豆做两对相对性状的遗传实验不必考虑的是( )
A.亲本的双方都必须是纯合子
B.两对相对性状各自要有显隐性关系
C.对母本去雄,授以父本花粉
D.显性亲本作父本,隐性亲本作母本
D [孟德尔的豌豆杂交实验正反交的结果是一样的。]
2.如图表示豌豆杂交实验时F1自交产生F2的结果统计。对此下列相关说法不正确的是( )
A.这个结果能够说明黄色和圆粒是显性性状
B.出现此实验结果的原因是不同对的遗传因子自由组合
C.根据图示结果不能确定F1的性状表现和遗传因子组成
D.根据图示结果不能确定亲本的性状表现和遗传因子组成
C [根据F2中黄色∶绿色=(315+101)∶(108+32)≈3∶1,可以判断黄色对绿色为显性,根据F2中圆粒∶皱粒=(315+108)∶(101+32)≈3∶1,可以判断圆粒对皱粒为显性,出现此实验结果的原因是不同对的遗传因子自由组合,A、B正确;F1的性状表现为黄色圆粒,遗传因子组成也可以确定,C错误;亲本的性状表现和遗传因子组成有两种情况,可能是纯合的黄色圆粒豌豆与绿色皱粒豌豆杂交,也可能是纯合的黄色皱粒豌豆与绿色圆粒豌豆杂交,D正确。]
3.豌豆种子的黄色(Y)对绿色(y)为显性,圆粒(R)对皱粒(r)为显性。下列杂交组合中能获得黄色皱粒种子的是( )
A.YYRR×YyRr B.YYRr×YyRR
C.YyRr×yyRrD.yyRr×yyrr
C [YY与Yy杂交子代为黄色,RR与Rr杂交子代为圆粒,A错误;YY与Yy杂交子代为黄色,Rr与RR杂交子代为圆粒,B错误;Yy与yy杂交子代为黄色和绿色,Rr与Rr杂交子代为圆粒和皱粒,所以子代可以出现黄色皱粒,C正确;yy与yy杂交,子代均为绿色,D错误。]
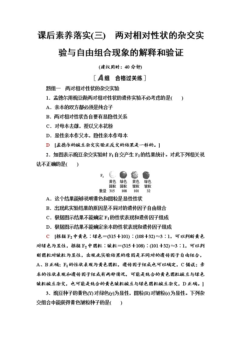
4.孟德尔的豌豆杂交实验表明,种子黄色(Y)对绿色(y)为显性,圆粒(R)对皱粒(r)为显性。小明想重复孟德尔的实验,他用纯种黄色圆粒豌豆(P1)与纯种绿色皱粒豌豆(P2)杂交,得到F1,F1自交得到F2,F2的结果如图所示。下列判断错误的是( )
A.①②③④都是皱粒
B.①②③④都是黄色
C.④的遗传因子组成与P2相同
D.①和③的性状表现都是黄色皱粒
B [对于圆粒和皱粒这一对相对性状,①②③④的遗传因子组成均为rr,都是皱粒,A正确;对于黄色和绿色这一对相对性状,①为YY、②为Yy、③为Yy、④为yy,其中①②③都是黄色,④是绿色,B错误;④的遗传因子组成为yyrr,与P2相同,C正确;①的遗传因子组成为YYrr,是黄色皱粒;③的遗传因子组成为Yyrr,是黄色皱粒,D正确。]
5.豌豆的黄子叶(Y)对绿子叶(y)为显性,圆粒(R)对皱粒(r)为显性,受两对独立遗传的遗传因子控制。黄子叶皱粒豌豆与绿子叶圆粒豌豆杂交,子代的遗传因子组成种类及比例不可能是( )
A.只有一种 B.两种,1∶1
C.三种,1∶2∶1D.四种,1∶1∶1∶1
C [若双亲的遗传因子组成为YYrr×yyRR,由YYrr×yyRR→YyRr可知,则杂交子代的遗传因子组成种类及比例可能只有一种,A正确;若双亲的遗传因子组成为YYrr×yyRr,由YYrr×yyRr→1YyRr∶1Yyrr可知,杂交子代的遗传因子组成种类及比例可能有两种,1∶1,B正确;黄子叶皱粒豌豆的遗传因子组成为Y_rr,绿子叶圆粒豌豆的遗传因子组成为yyR_,杂交子代的遗传因子组成种类不可能是三种,C错误;若双亲的遗传因子组成为Yyrr×yyRr,由Yyrr×yyRr→1YyRr∶1Yyrr∶1yyRr∶1yyrr可知,所杂交子代的遗传因子组成种类及比例可能有四种,1∶1∶1∶1,D正确。]
6.豌豆种皮灰色(A)对白色(a)为显性,子叶黄色(B)对绿色(b)为显性,两对遗传因子独立遗传。现用两不同品种豌豆做杂交实验,发现后代(F1)出现四种性状表现,对性状的统计结果如图,分析回答:
(1)选用两亲本豌豆的遗传因子组成分别为__________、________。
(2)在杂交后代F1中,性状表现与双亲相同的个体所占的比例是________。
(3)F1代中,灰种皮黄子叶豌豆的遗传因子组成是______________,若让F1中灰种皮黄子叶豌豆与白种皮绿子叶豌豆杂交,则F2中纯合子所占的比例为________。
[解析] (1)根据柱形图分析可知:后代灰种皮∶白种皮=3∶1,说明亲本的遗传因子组成为Aa和Aa;子叶黄色∶绿色=1∶1,说明亲本的遗传因子组成为Bb和bb,因此,两亲本豌豆的遗传因子组成分别为AaBb和Aabb。
(2)亲本的遗传因子组成分别为AaBb、Aabb,子代性状表现与亲本性状表现相同的比例为3/4×1/2+3/4×1/2=3/4。
(3)亲本的遗传因子组成分别为AaBb、Aabb,F1代中,灰种皮黄子叶豌豆的遗传因子组成AABb或AaBb。若让F1中灰种皮黄子叶豌豆(1/3AABb或2/3AaBb)与白种皮绿子叶(aabb)豌豆杂交,则F2中纯合子所占的比例为2/3×1/2×1/2=1/6。
[答案] (1)AaBb Aabb (2)3/4 (3)AABb或AaBb 1/6
题组二 对自由组合现象的解释和验证
7.假说—演绎法是现代科学研究中常用的一种方法,下列属于孟德尔在研究两对相对性状杂交实验过程中的“演绎”环节的是( )
A.豌豆的种子形状和子叶颜色各由一对遗传因子独立控制
B.由F2出现了“9∶3∶3∶1”的比例推测,F1产生配子时不同对的遗传因子自由组合
C.若F1产生配子时不同对遗传因子自由组合,则测交后代的表型比例接近1∶1∶1∶1
D.F1黄色圆粒豌豆与绿色皱粒豌豆杂交,后代有四种类型,数量分别为55、49、51、52
C [豌豆的种子形状和子叶颜色各由一对遗传因子独立控制,这属于假说内容,A错误;由F2出现了“9∶3∶3∶1”的比例推测,F1产生配子时不同对的遗传因子自由组合,这属于假说内容,B错误;若F1产生配子时不同对遗传因子自由组合,则测交后代的表型比例接近1∶1∶1∶1,这属于演绎推理的内容,C正确;F1黄色圆粒豌豆与绿色皱粒豌豆杂交,后代有四种类型,数量分别为55、49、51、52,属于实验验证,D错误。]
8.以黄色皱粒(YYrr)与绿色圆粒(yyRR)的豌豆作亲本进行杂交,F1植株自花传粉,从F1植株上所结的种子中任取1粒绿色圆粒和1粒绿色皱粒的种子,这两粒种子都是纯合子的概率为( )
A.1/3B.1/4
C.1/9 D.1/16
A [根据题意,F1植株的遗传因子组成为YyRr,则F2中绿色圆粒占3/16,其中纯合子占F2的1/16,则任取1粒绿色圆粒种子,是纯合子的概率为1/3,而绿色皱粒种子一定是纯合子,所以这两粒种子都是纯合子的概率为1/3×1=1/3,故A正确。]
9.遗传因子组成为AAbbCC与aaBBcc的小麦进行杂交,这三对遗传因子的遗传遵循自由组合定律,F1杂种形成的配子种类数及其自交后代(F2)的遗传因子组成种类数分别是( )
A.4和9 B.4和27
C.8和27D.32和81
C [F1的基因型为AaBbCc,该个体形成配子的种类数为2(A、a)×2(B、b)×2(C、c)=8(种)。自交后代(F2)的遗传因子组成种类数为3×3×3=27(种)。]
题组三 自由组合定律的理解
10.下列有关自由组合定律的叙述,正确的是( )
A.自由组合定律是孟德尔根据豌豆两对相对性状的杂交实验结果及其解释直接归纳总结的,不适用于多对相对性状的遗传
B.控制不同性状的遗传因子的分离和组合是相互联系、相互影响的
C.在形成配子时,决定不同性状的遗传因子的分离是随机的,所以称为自由组合定律
D.在形成配子时,决定同一性状的成对的遗传因子彼此分离,决定不同性状的遗传因子自由组合
D [自由组合定律的内容:(1)控制不同性状的遗传因子的分离和组合是互不干扰的;(2)在形成配子时,决定同一性状的成对的遗传因子彼此分离,决定不同性状的遗传因子自由组合。因此,B、C错误,D正确。自由组合定律适用于多对相对性状的遗传,A错误。]
11.大鼠的毛色由独立遗传的两对遗传因子控制。用黄色大鼠与黑色大鼠进行杂交实验,结果如图。据图判断,下列叙述正确的是( )
A.此题涉及大鼠的4对性状
B.F1与黄色亲本杂交,后代有两种性状表现
C.F1和F2中灰色大鼠均为杂合子
D.F2黑色大鼠与米色大鼠杂交,其后代中出现米色大鼠的概率为1/4
B [此题涉及的性状只有毛色这一种,A错误;若大鼠的毛色由遗传因子A、a与B、b控制,F1的遗传因子组成为AaBb,黄色亲本为aaBB或AAbb,无论哪一种杂交后代都是有两种性状表现,即黄色和灰色,B正确;F1中灰色大鼠为AaBb,F2中灰色大鼠为A_B_,可能是杂合子,也可能是纯合子,C错误;F2黑色大鼠遗传因子组成为aaB_或A_bb,假设黑色大鼠遗传因子组成为A_bb,则F2中黑色大鼠中纯合子AAbb占1/3 ,杂合子Aabb占2/3 ,AAbb与米色大鼠即aabb杂交不会产生米色大鼠,Aabb与米色大鼠aabb杂交,产生米色大鼠aabb的概率为2/3 ×1/2 =1/3 ,D错误。]
12.如图为某植株自交产生后代过程的示意图,下列对此过程及结果的描述,正确的是( )
A.雌雄配子在③过程随机结合
B.自由组合定律发生在①和②过程中
C.M、N分别为16、9
D.该植株测交后代性状比为1∶1∶1∶1
C [②过程中雌雄配子随机结合,A错误;自由组合发生在①过程中,B错误;①过程形成4种配子,雌雄配子随机组合的方式有16种,遗传因子组成有9种,C正确;由题图可知子代表型分离比为12∶3∶1,为9∶3∶3∶1的变式,该植株测交后代遗传因子组成及比例为1(AaBb)∶1(Aabb)∶1(aaBb)∶1(aabb),性状比为2∶1∶1,D错误。]
13.(2020·潍坊市高一期末)用豌豆甲(AABB)、乙(aabb)两品种杂交得F1, F1测交:当F1作父本时,后代AaBb∶Aabb∶aaBb∶aabb=1∶2∶2∶2;当F1作母本时,后代上述四种遗传因子组成比例为1∶1∶1∶1。下列说法错误的是( )
A.豌豆的测交实验需要进行人工异花传粉
B.测交后代有4种表型,说明F1产生4种配子
C.F1产生的AB花粉50%不能萌发,不能受精
D.这两对遗传因子的遗传不遵循基因的自由组合定律
D [豌豆的测交实际是杂交过程,故该实验需要进行人工异花传粉,A正确;根据测交后代的表现型可推测亲本的配子类型,故测交后代有4种表型,说明F1产生4种配子,B正确;根据分析可知,F1产生的AB花粉50%不能萌发,不能受精,故当F1作父本时,后代AaBb∶Aabb∶aaBb∶aabb=1∶2∶2∶2,C正确;豌豆的两对遗传因子的遗传遵循基因的自由组合定律,D错误。]
14.某生物兴趣小组利用豌豆子叶颜色(黄色和绿色,分别由遗传因子Y和y控制)和种子的形状(圆粒和皱粒,分别由遗传因子R和r控制)这两对相对性状进行杂交实验。回答下列问题:
(1)若F2中黄色圆粒∶黄色皱粒∶绿色圆粒∶绿色皱粒=9∶3∶3∶1,可以推导出F1的遗传因子组成为YyRr,那么两纯合亲本的遗传因子组合可能为_____________________________________________________________________
___________________________________________________________________。
(2)现有4袋黄色圆粒豌豆种子,每袋内种子的遗传因子组成都一样,为了简便确定某袋内豌豆种子的遗传因子组成,请简要写出实验思路及预期实验结果和结论。
①实验思路:__________________________________________________。
统计子代的性状表现及比例。
②预期实验结果和结论:_________________________________________
_______________________________________________________________
_______________________________________________________________
_______________________________________________________________。
[解析] (1)根据“F2中黄色圆粒∶黄色皱粒∶绿色圆粒∶绿色皱粒=9∶3∶3∶1”逆推亲本的遗传因子组成时,亲本的杂交组合有两种情况,即YYRR 、yyrr或YYrr、yyRR。
(2)若亲本为黄色圆粒,遗传因子组成可能是Y_R_,让亲本自交,根据后代表现型比例推测亲本遗传因子组成。若子代均表现为黄色圆粒,则该袋中种子的遗传因子组成为YYRR;若子代的性状表现及比例为黄色圆粒∶黄色皱粒=3∶ 1,则该袋中种子的遗传因子组成为YYRr;若子代的性状表现及比例为黄色圆粒∶绿色圆粒=3∶1,则该袋中种子的遗传因子组成为YyRR;若子代的性状表现及比例为黄色圆粒∶黄色皱粒∶绿色圆粒∶绿色皱粒=9∶3∶3∶1 ,则该袋中种子的遗传因子组成为YyRr。
[答案] (1)YYRR、yyrr或YYrr、yyRR (2)①从该袋中选取若干种子单独种植,自然繁殖一代 ②若子代均表现为黄色圆粒,则该袋中种子的遗传因子组成为YYRR;若子代的性状表现及比例为黄色圆粒∶黄色皱粒=3∶1,则该袋中种子的遗传因子组成为YYRr;若子代的性状表现及比例为黄色圆粒∶绿色圆粒=3∶1,则该袋中种子的遗传因子组成为YyRR;若子代的性状表现及比例为黄色圆粒∶黄色皱粒∶绿色圆粒∶绿色皱粒=9∶3∶3∶1,则该袋中种子的遗传因子组成为YyRr
据“分离比”推导遗漏亲本的杂交组合
15.两对独立遗传的等位基因(A、a和B、b,且两对基因为完全显性)分别控制豌豆的两对相对性状。植株甲与植株乙进行杂交得子一代,子一代自交得子二代,下列相关叙述正确的是( )
A.若子二代出现9∶3∶3∶1的性状比,则两亲本的基因型为AABB×aabb
B.若子一代出现1∶1∶1∶1的性状比,则两亲本的基因型为AaBb×aabb
C.若子一代出现3∶1∶3∶1的性状比,则两亲本的基因型为AaBb×aaBb
D.若子二代出现3∶1的性状比,则两亲本可能的杂交组合有4种情况
D [若子二代出现9∶3∶3∶1的性状比,则子一代的基因型为AaBb,所以两亲本的基因型为AABB×aabb或AAbb×aaBB,A错误;若子一代出现1∶1∶1∶1的性状比,则两亲本的基因型为AaBb×aabb或Aabb×aaBb,B错误;若子一代出现3∶1∶3∶1的性状比,则两亲本的基因型为AaBb× aaBb或AaBb×Aabb,C错误;若子二代出现3∶1的性状比,说明子一代只有一对等位基因,则两亲本可能的杂交组合有4种情况,分别是AABB×aaBB、AABB×AAbb、AAbb×aabb、aaBB×aabb,D正确。]
F1
YyRr
雄性配子
YR
yR
Yr
yr
雌性
配子
YR
YYRR
YyRR
YYRr
YyRr
yR
YyRR
yyRR
YyRr
yyRr
Yr
YYRr
YyRr
①
②
yr
YyRr
yyRr
③
④
相关试卷
这是一份高中生物第2节 孟德尔的豌豆杂交实验(二)第1课时同步练习题,共12页。试卷主要包含了选择题,非选择题等内容,欢迎下载使用。
这是一份人教版 (2019)必修2《遗传与进化》第1章 遗传因子的发现第2节 孟德尔的豌豆杂交实验(二)第2课时同步训练题,共6页。
这是一份高中生物人教版 (2019)必修2《遗传与进化》第2节 基因表达与性状的关系当堂达标检测题,共5页。

