初中数学冀教版八年级下册第十八章 数据的收集与整理综合与测试精练
展开
这是一份初中数学冀教版八年级下册第十八章 数据的收集与整理综合与测试精练,共23页。试卷主要包含了某校九年级,下列调查中,最适合抽样调查的是,新型冠状病毒肺炎等内容,欢迎下载使用。
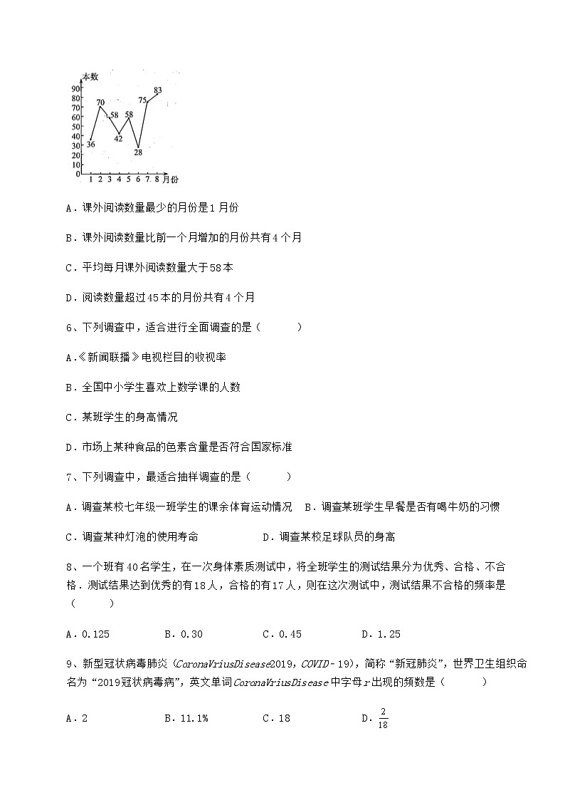
八年级数学下册第十八章数据的收集与整理专题练习 考试时间:90分钟;命题人:数学教研组考生注意:1、本卷分第I卷(选择题)和第Ⅱ卷(非选择题)两部分,满分100分,考试时间90分钟2、答卷前,考生务必用0.5毫米黑色签字笔将自己的姓名、班级填写在试卷规定位置上3、答案必须写在试卷各个题目指定区域内相应的位置,如需改动,先划掉原来的答案,然后再写上新的答案;不准使用涂改液、胶带纸、修正带,不按以上要求作答的答案无效。第I卷(选择题 30分)一、单选题(10小题,每小题3分,共计30分)1、某班学生在颁奖大会上得知该班获得奖励的情况如下表:项目人数级别三好学生优秀学生干部优秀团员市级111区级322校级17512已知该班共有27人获得奖励(每位同学均可获得不同级别、不同类别多项奖励),其中只获得两项奖励的有13人,那么该班获得奖励最多的一位同学可能获得的奖励为( )A.3项 B.4项 C.5项 D.6项2、如图是某中学学生上学方式的统计图,如果骑车的人有840人,那么乘地铁的人数有( )A.2000个 B.420个 C.840个 D.740个3、护士为了描述某病人某一天的体温变化情况,以下最合适的统计图是( )A.扇形统计图 B.条形统计图 C.折线统计图 D.直方图4、某校九年级(3)班团支部为了让同学们进一步了解中国科技的发展,给班上同学布置了一项课外作业,从选出的以下五个内容中任选部分内容进行手抄报的制作:A、“北斗卫星”;B、“5G时代”;C、“智轨快运系统”;D、“东风快递”;E、“高铁”,统计同学们所选内容的频数,绘制如图所示的折线统计图,则选择“5G时代”的频率是( )A.0.25 B.0.3 C.2 D.305、读书能积累语言,丰富知识,陶冶情操,提高文化底蕴.某中学八年级一班统计今年1~8月“书香校园”读书活动中全班同学的课外阅读数量(单位:本),并绘制了如图所示的折线统计图,下列说法正确的是( ).八年级一班学生1~8月课外阅读数量折线统计图A.课外阅读数量最少的月份是1月份B.课外阅读数量比前一个月增加的月份共有4个月C.平均每月课外阅读数量大于58本D.阅读数量超过45本的月份共有4个月6、下列调查中,适合进行全面调查的是( )A.《新闻联播》电视栏目的收视率B.全国中小学生喜欢上数学课的人数C.某班学生的身高情况D.市场上某种食品的色素含量是否符合国家标准7、下列调查中,最适合抽样调查的是( )A.调查某校七年级一班学生的课余体育运动情况 B.调查某班学生早餐是否有喝牛奶的习惯C.调查某种灯泡的使用寿命 D.调查某校足球队员的身高8、一个班有40名学生,在一次身体素质测试中,将全班学生的测试结果分为优秀、合格、不合格.测试结果达到优秀的有18人,合格的有17人,则在这次测试中,测试结果不合格的频率是( )A.0.125 B.0.30 C.0.45 D.1.259、新型冠状病毒肺炎(CoronaVriusDisease2019,COVID﹣19),简称“新冠肺炎”,世界卫生组织命名为“2019冠状病毒病”,英文单词CoronaVriusDisease中字母r出现的频数是( )A.2 B.11.1% C.18 D.10、下列调查中,适合采用全面调查的是( )A.了解一批电灯泡的使用寿命 B.调查榆林市中学生的视力情况C.了解榆林市居民节约用水的情况 D.调查“天问一号”火星探测器零部件的的质量第Ⅱ卷(非选择题 70分)二、填空题(5小题,每小题4分,共计20分)1、下列调查中必须用抽样调查方式来收集数据的有________.①检查一大批灯泡的使用寿命;②调查某大城市居民家庭的收入情况;③了解全班同学的身高情况;④了解NBA各球队在2015-2016赛季的比赛结果.2、在“献爱心”活动中,某班全体同学都向灾区孩子捐了图书,捐书情况如下表:每人捐书的册数(册)5101520相应的捐书人数172242则该班学生共有________名,全班共捐书________册,平均每人捐书________册.3、为促进城市交通更加文明,公共秩序更加优良,各个城市陆续发布“车让人”的倡议,此倡议得到了市民的一致赞赏.为了更好地完善“车让人”倡议,某市随机抽取一部分市民对“车让人”的倡议改进意见支持情况进行统计,分为四类:. 加大倡议宣传力度;. 加大罚款力度;. 明确倡议细则;. 增加监控路段,并将统计结果绘制成如图所示的两幅不完整的统计图.则扇形统计图中的度数为__________.4、某农科所通过大量重复的实验,发现某种子发芽的频率在0.85附近波动,现有1000kg种子中发芽的大约有_______kg.5、第十二届全国人大四次会议审议通过的《中华人民共和国慈善法》已于今年9月1日正式实施,为了了解居民对慈善法的知晓情况,某街道办从辖区居民中随机选取了900名居民进行调查,并将调查结果制作成了如下不完整的统计图和表: 听说过 不知道 清楚 非常清楚 A B225C根据以上信息求得“非常清楚”所占扇形的百分比为__%.三、解答题(5小题,每小题10分,共计50分)1、为了了解中学生的体能状况,某校抽取了50名学生进行1分钟跳绳测试,将所得数据整理后,分成5组绘成了频数分布直方图,如图(图中数据含最低值不含最高值).其中前4个小组的频率依次为0.04,0.12,0.4,0.28.(1)第4组的频数是多少?(2)第5组的频率是多少?(3)哪一组的频数最大?(4)补全统计图,并绘出频数分布折线图.2、在题1的问题中,(1)甲按照自己的构想实施了调查,结果如下: 小于大于或等于男生人数210164女生人数412102你能用恰当的统计图表示上述信息吗?从统计图表中你还能获得什么?(2)丁同学也按自己的构想实施了调查,结果单位:min)如下20 30 40 45 60 120 80 50 100 45 85 90 90 70 90 90 50 90 70 4050 80 45 120 90 30 35 70 40 75 90 50 100 75 40 90 100 75 80 5050 25 90 45 70 40 70 85 80 75 80 25 85 90 75 75 90 90 90 2060 90 100 50 110 150 90 50 90 80 90 10 90 80 55 90 40 55 100 30请你选择恰当的统计图表示丁同学的调查结果.3、小颖一天的时间安排统计图如图所示.(1)根据图中的数据制作扇形统计图,表示小颖一天的时间安排;(2)比较两幅统计图的不同;(3)制作扇形统计图表示你一天的作息情况.4、小明想了解本校九年级学生对“书画、器乐、艺术、棋类”四项“校本课程”的喜欢情况,随机抽取了部分学生进行问卷调查(每名学生只选择一项),将调查结果整理并绘制成如图所示不完整的统计图.请结合统计图解答下列问题:(1)求本次抽取的学生的人数.(2)请根据以上信息直接在答题卡中补全条形统计图.(3)求扇形统计图中的值.(4)求扇形统计图中喜欢器乐的学生人数所对应的圆心角的度数.5、中国男子国家足球队冲击2010年南非世界杯失利后,某新闻机构就中国足球环境问题随机调查了400人,其结果如下:意见非常不满意不满意有一点满意满意人数200160328百分比 (1)计算出每一种意见人数占总调查人数的百分比(填在以上空格中);(2)请画出反映此调查结果的扇形统计图;(3)从统计图中你能得出什么结论?说说你的理由. -参考答案-一、单选题1、C【解析】【分析】根据题意,要使“该班获得奖励最多的一位同学”获奖最多,则让剩下的人中的一人获奖最多,其余获奖最少,只获一项奖励,用总奖励减去各部分的奖励即可得获奖最多的人的项目个数.【详解】解:根据题意,要使“该班获得奖励最多的一位同学”获奖最多,则让剩下的人中的一人获奖最多,其余人获奖最少,只获一项奖励,则获奖最多的人获奖项目为:项.故选:C.【点睛】题目主要考查数据的整理、处理,理解题意,理清在什么情况下获奖最多是解题关键.2、D【解析】【分析】根据扇形统计图中的数据,可以计算出本次调查的总人数,然后即可计算出乘地铁的人数.【详解】解:由统计图可得,调查的总人数为:840÷42%=2000,乘地铁的人数有:2000×(1-42%-21%)=2000×37%=740,故选:D.【点睛】此题考查扇形统计图的特点及作用,并且能够根据统计图提供的信息,解决有关的实际问题.3、C【解析】【分析】根据题意,描述某病人某一天的体温变化情况最合适的应该反映变化趋势,则选取折线统计图,据此求解即可.【详解】解:∵护士为了描述某病人某一天的体温变化情况,∴最合适的统计图是折线统计图故选C【点睛】本题考查了根据实际选取合适的统计图,理解题意是解题的关键.条形统计图的特点:能清楚的表示出数量的多少;折线统计图的特点:不但可以表示出数量的多少,而且能看出各种数量的增减变化情况;扇形统计图比较清楚地反映出部分与部分、部分与整体之间的数量关系.4、B【解析】【分析】先计算出九年级(3)班的全体人数,然后用选择“5G时代”的人数除以九年级(3)班的全体人数即可.【详解】由图知,九年级(3)班的全体人数为:25+30+10+20+15=100(人),选择“5G时代”的人数为:30人,∴选择“5G时代”的频率是:=0.3;故选:B.【点睛】本题考查了频数分布折线图,及相应频率的计算,熟知以上知识是解题的关键.5、B【解析】【分析】根据折线统计图的信息依次进行判断即可.【详解】解:、课外阅读数量最少的月份是6月份,选项错误,不符合题意;、课外阅读数量比前一个月增加的月份分别是2,5,7,8,共有4个月,选项正确,符合题意;、每月阅读数量的平均数是小于58,选项错误,不符合题意;、阅读数量超过45本的月份有2、3、5、7、8,共有5个月,选项错误,不符合题意; 故选:B.【点睛】本题考查了折线统计图,解题的关键是读懂统计图,从统计图中得到必要的信息是解决问题的关键,折线统计图表示的是事物的变化情况.6、C【解析】【详解】解:A、“《新闻联播》电视栏目的收视率”适合进行抽样调查,则此项不符题意;B、“全国中小学生喜欢上数学课的人数” 适合进行抽样调查,则此项不符题意;C、“某班学生的身高情况”适合进行全面调查,则此项符合题意;D、“市场上某种食品的色素含量是否符合国家标准” 适合进行抽样调查,则此项不符题意;故选:C.【点睛】本题考查了全面调查与抽样调查,熟练掌握全面调查的定义(为了一定目的而对考察对象进行的全面调查,称为全面调查)和抽样调查的定义(抽样调查是指从总体中抽取样本进行调查,根据样本来估计总体的一种调查)是解题关键.7、C【解析】【分析】根据抽样调查的定义(从研究对象的全部单位中抽取一部分单位进行考察和分析,并用这部分单位的数量特征去推断总体的数量特征的一种调查方法)与全面调查的定义(对调查对象的所有单位一一进行调查的调查方式)逐项判断即可得.【详解】解:A、“调查某校七年级一班学生的课余体育运动情况”适合全面调查,此项不符题意;B、“调查某班学生早餐是否有喝牛奶的习惯”适合全面调查,此项不符题意;C、“调查某种灯泡的使用寿命”适合抽样调查,此项符合题意;D、“调查某校足球队员的身高”适合全面调查,此项不符题意;故选:C.【点睛】本题考查了抽样调查与全面调查,熟记定义是解题关键.8、A【解析】【分析】先求得不合格人数,再根据频率的计算公式求得不合格人数的频率即可.【详解】解:不合格人数为(人,不合格人数的频率是,故选:A.【点睛】本题主要考查了频率与概率,解题的关键是掌握频率是指每个对象出现的次数与总次数的比值(或者百分比).9、A【解析】【分析】根据CoronaVriusDisease中共有18个字母,其中r出现2次可得答案.【详解】解:CoronaVriusDisease中共有18个字母,其中r出现2次,∴频数是2,故选A.【点睛】本题主要考查了频数的定义:熟知定义是解题的关键:频数是指变量值中代表某种特征的数出现的次数.10、D【解析】【分析】由普查得到的调查结果比较准确,但所费人力、物力和时间较多,而抽样调查得到的调查结果比较近似,再逐一分析即可.【详解】解:A.了解一批电灯泡的使用寿命,具有破坏性,适合抽样调查,不符合题意; B.调查榆林市中学生的视力情况,适合抽样调查,不符合题意; C.了解榆林市居民节约用水的情况,适合抽样调查,不符合题意; D.调查“天问一号”火星探测器零部件的的质量,必需采用全面调查,符合题意; 故选:D.【点睛】本题考查了抽样调查和全面调查的区别,选择普查还是抽样调查要根据所要考查的对象的特征灵活选用,一般来说,对于具有破坏性的调查、无法进行普查、普查的意义或价值不大,应选择抽样调查,对于精确度要求高的调查,事关重大的调查往往选用普查.二、填空题1、①②【解析】【分析】根据普查得到的调查结果比较准确,但所费人力、物力和时间较多,而抽样调查得到的调查结果比较近似解答.【详解】解:①检查一大批灯泡的使用寿命采用抽样调查方式;②调查某大城市居民家庭的收入情况采用抽样调查方式;③了解全班同学的身高情况采用全面调查方式;④了解NBA各球队在2015-2016赛季的比赛结果采用全面调查方式,故答案是:①②.【点睛】本题考查了抽样调查和全面调查的区别,选择普查还是抽样调查要根据所要考查的对象的特征灵活选用,一般来说,对于具有破坏性的调查、无法进行普查、普查的意义或价值不大,应选择抽样调查,对于精确度要求高的调查,事关重大的调查往往选用普查.2、 45 405 9【解析】【分析】根据表格中的数据,分别求出总人数以及捐书的总册数,再求平均数,即可.【详解】解:17+22+4=2=45(人),5×17+10×22+15×4+20×2=405(册),405÷45=9(册),故答案是:45,405,9.【点睛】本题主要考查有理数的运算的实际应用,根据题意列出算式,是解题的关键.3、【解析】【分析】利用A的人数除以所占总数的百分比求出总数,再求出D的百分数,再求对应角度即可得结论.【详解】解:由题意总数(本),∵D占,∴圆心角,故答案为:.【点睛】本题考查条形统计图,条形统计图等知识,解题的关键是知道圆心角=360°×百分比.4、850【解析】【分析】根据某农科所在相同条件下做某作物种子发芽率的试验表,可得大量重复试验发芽率逐渐稳定在0.85左右,据此求出1000kg种子中大约有多少kg种子是发芽的即可.【详解】解:∵大量重复试验发芽率逐渐稳定在0.85左右,∴1000kg种子中发芽的种子的质量是:1000×0.85=850(kg)故答案为:850.【点睛】此题主要考查了频率的应用,解题的关键是根据题意列出式子进行求解.5、30【解析】【分析】由“清楚”扇形所对应的圆心角可得其占总体的百分比,再根据各项百分比之和为1可得答案.【详解】解:∵“清楚”的人数占总人数的百分比为×100%=25%,∴“非常清楚”扇形所占的百分比为1﹣(30%+15%+25%)=30%,故答案为:30.【点睛】本题主要考查扇形统计图,掌握整个圆表示总数用圆内各个扇形的大小表示各部分数量占总数的百分数是解题的关键.三、解答题1、(1)14;(2)0.16;(3) 170~180这一频数最大;(4)见解析【解析】【分析】(1)根据总人数以及第四组的频率,求解即可;(2)根据总频率为1,以及其他四组的频率即可求解;(3)观察统计图,即可求除频数最大的一组;(4)按照频数分布直方图以及频数分布折线图的画法,求解即可.【详解】解:(1)第4组的频数是0.28×50=14;(2)第5组频率为1-0.04-0.12-0.4-0.28=0.16(3)由统计图可知:170~180这一组频数最大.(4)由(1)得第四组的频数为14,补全统计图如下:频数分布折线图如图.【点睛】本题考查了对频数、频率概念的理解,读频数分布直方图的能力和利用统计图获取信息的能力,画频数分布折线图,解题的关键是理解频数、频率的概念,并从频数分布直方图的中获取相关数据.2、(1)可以使用条形统计图表示调查对象中男女生的人数关系,可以用扇形统计图表示不同时间的人数所占的百分比情况,获得的信息答案不唯一,例如,大多数的男生活动时间为,大多数女生的活动时间为等;(2)选择条形统计图,见解析.【解析】【分析】(1)根据统计表中的数字特征,可以选用条形统计图.(2)将数字统计,归纳,用条形统计图表示各个时间段的人数.【详解】(1)可以使用条形统计图表示调查对象中男女生的人数关系,可以用扇形统计图表示不同时间的人数所占的百分比情况(可以男生情况画一图,女生情况画一图,也可以总情况画一图),获得的信息答案不唯一,例如,大多数的男生活动时间为,大多数女生的活动时间为等.(2)可以用条形统计图,见下图.根据数据得到以下统计表: 小于0.5h0.5~1h1~1.5h大于或等于1.5h人数5242328 【点睛】本题考查了根据数据特征选用恰当的统计图,做题的关键是掌握统计图的特征.3、(1)见解析;(2)见解析;(3)见解析【解析】【分析】(1)根据条形统计图中的各项所占的百分比乘以360度,得到各项所占圆心角的度数,进而绘制扇形统计图;(2)根据条形统计图和扇形统计图的区别即可;(3)根据(1)的方法绘制扇形统计图即可.【详解】(1)睡觉,,学习,,活动,,吃饭,,其他,,(2)例如,从条形统计图中可以得到每项安排的具体时间,从扇形统计图中可以看到每项安排所需时间占全天时间的百分比.只要能用自己的语言清楚地表达出两种统计图的不同即可.(3)例如,本人睡觉9小时,学习8小时,活动3小时,吃饭和其他各2小时,则睡觉,, 学习, ,活动,,吃饭,,其他,,绘制扇形统计图如图所示,【点睛】本题考查了条形统计图和扇形统计图,绘制扇形统计图,掌握两种统计图的特点以及求扇形统计图圆心角的度数是解题的关键.4、(1)200人;(2)图见解析;(3)20;(4).【解析】【分析】(1)根据喜欢棋类的学生的条形统计图和扇形统计图信息即可得;(2)先根据(1)的结果求出喜欢书画的学生人数,再补全条形统计图即可得;(3)利用喜欢艺术学生的人数除以调查的总人数即可得;(4)利用喜欢器乐的学生人数所占百分比乘以即可得.【详解】解:(1)(人),答:本次抽取的学生有200人;(2)喜欢书画的学生人数为(人),由此补全条形统计图如下:(3),则;(4),答:喜欢器乐的学生人数所对应圆心角的度数为.【点睛】本题考查了条形统计图和扇形统计图的信息关联、画条形统计图等知识点,熟练掌握统计调查的相关知识是解题关键.5、(1)见解析;(2)见解析;(3)绝大部分人对中国足球环境问题不满意.【解析】【分析】(1)由每个的人数除以总人数.再乘以100%,即可求得;(2)由各自的百分数乘以360°,即可得到每个小扇形的圆心角的度数,然后作扇形图即可;(3)扇形图能反映各种情况的百分比,根据扇形图即可得到答案.【详解】解:(1)∵×100%=50%,×100%=40%,×100%=8%,×100%=2%,(2)∵50%×360°=180°,40%×360°=144°,8%×360°=28.8°,2%×360°=7.2°,∴(3)人民对国家足球队非常不满意的人数占到一半.绝大部分人对中国足球环境问题不满意.【点睛】此题考查了扇形统计图的作法与含义.解题的难点在扇形统计图的角度的求得上,要注意掌握方法.
相关试卷
这是一份数学八年级下册第十八章 数据的收集与整理综合与测试习题,共21页。
这是一份初中数学第十八章 数据的收集与整理综合与测试综合训练题,共22页。试卷主要包含了下列调查方式中,合适的是等内容,欢迎下载使用。
这是一份冀教版八年级下册第十八章 数据的收集与整理综合与测试随堂练习题,共19页。试卷主要包含了下列调查中,最适合抽样调查的是,下列适合于抽样调查的是等内容,欢迎下载使用。

