初中数学沪科版九年级下册第26章 概率初步综合与测试当堂检测题
展开
这是一份初中数学沪科版九年级下册第26章 概率初步综合与测试当堂检测题,共20页。试卷主要包含了下列说法正确的是等内容,欢迎下载使用。
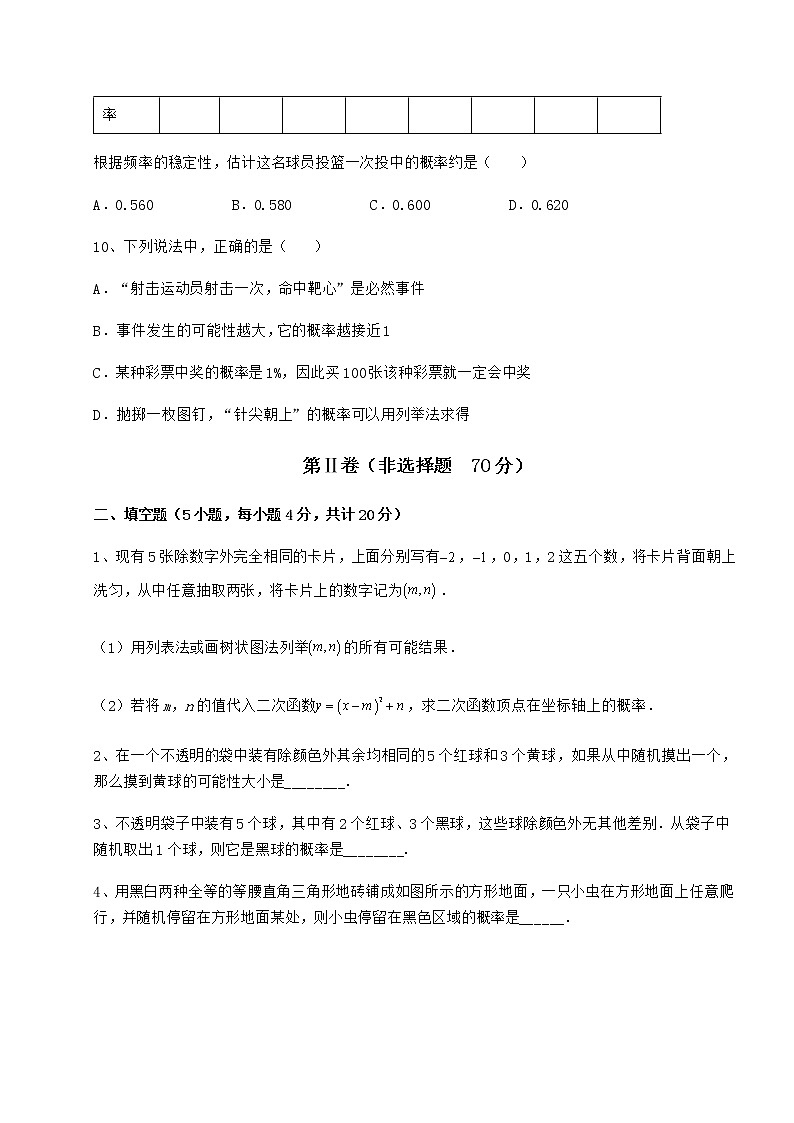
沪科版九年级数学下册第26章概率初步专项测试 考试时间:90分钟;命题人:数学教研组考生注意:1、本卷分第I卷(选择题)和第Ⅱ卷(非选择题)两部分,满分100分,考试时间90分钟2、答卷前,考生务必用0.5毫米黑色签字笔将自己的姓名、班级填写在试卷规定位置上3、答案必须写在试卷各个题目指定区域内相应的位置,如需改动,先划掉原来的答案,然后再写上新的答案;不准使用涂改液、胶带纸、修正带,不按以上要求作答的答案无效。第I卷(选择题 30分)一、单选题(10小题,每小题3分,共计30分)1、下列事件中是必然事件的是( )A.小菊上学一定乘坐公共汽车B.某种彩票中奖率为1%,买10000张该种票一定会中奖C.一年中,大、小月份数刚好一样多D.将豆油滴入水中,豆油会浮在水面上2、成语“守株待兔”描述的这个事件是( )A.必然事件 B.确定事件 C.不可能事件 D.随机事件3、 “翻开数学书,恰好翻到第16页”,这个事件是( )A.随机事件 B.必然事件 C.不可能事件 D.确定事件4、一个不透明口袋中装着只有颜色不同的1个红球和2个白球,搅匀后从中摸出一个球,摸到红球的概率为( ).A. B. C. D.15、不透明袋中装有3个红球和5个绿球,这些球除颜色外无其他差别.从袋中随机摸出1个球是红球的概率为( )A. B. C. D.6、 “2022年春节期间,中山市会下雨”这一事件为( )A.必然事件 B.不可能事件 C.确定事件 D.随机事件7、下列说法正确的是( )A.“明天降雨的概率是80%”表示明天有80%的时间都在降雨B.“抛一枚硬币正面朝上的概率为”表示每抛两次就有一次正面朝上C.“彩票中奖的概率是1%”表示买100张彩票肯定会中奖D.“抛一枚均匀的正方体骰子,朝上的点数是2的概率为”表示随着抛掷次数的增加,“拋出朝上的点数是2”这一事件发生的概率稳定在附近8、下列说法正确的是( )A.“经过有交通信号的路口遇到红灯”是必然事件B.已知某篮球运动员投篮投中的概率为0.6,则他投10次一定可投中6次C.“心想事成,万事如意”描述的事件是随机事件D.天气预报显示明天为阴天,那么明天一定不会下雨9、下表记录了一名球员在罚球线上投篮的结果:投篮次数50100150200250400500800投中次数286387122148242301480投中频率0.5600.6300.5800.6100.5920.6050.6020.600根据频率的稳定性,估计这名球员投篮一次投中的概率约是( )A.0.560 B.0.580 C.0.600 D.0.62010、下列说法中,正确的是( )A.“射击运动员射击一次,命中靶心”是必然事件B.事件发生的可能性越大,它的概率越接近1C.某种彩票中奖的概率是1%,因此买100张该种彩票就一定会中奖D.抛掷一枚图钉,“针尖朝上”的概率可以用列举法求得第Ⅱ卷(非选择题 70分)二、填空题(5小题,每小题4分,共计20分)1、现有5张除数字外完全相同的卡片,上面分别写有,,0,1,2这五个数,将卡片背面朝上洗匀,从中任意抽取两张,将卡片上的数字记为.(1)用列表法或画树状图法列举的所有可能结果.(2)若将m,n的值代入二次函数,求二次函数顶点在坐标轴上的概率.2、在一个不透明的袋中装有除颜色外其余均相同的5个红球和3个黄球,如果从中随机摸出一个,那么摸到黄球的可能性大小是________. 3、不透明袋子中装有5个球,其中有2个红球、3个黑球,这些球除颜色外无其他差别.从袋子中随机取出1个球,则它是黑球的概率是________.4、用黑白两种全等的等腰直角三角形地砖铺成如图所示的方形地面,一只小虫在方形地面上任意爬行,并随机停留在方形地面某处,则小虫停留在黑色区域的概率是______.5、某射击运动员在同一条件下的射击成绩记录如下(结果保留小数点后两位):射击的次数20401002004001000“射中9环以上”的次数153378158321801“射中9环以上”的频率0.760.830.780.790.800.80根据试验所得数据,估计“射中9环以上”的概率是 _____.三、解答题(5小题,每小题10分,共计50分)1、国庆期间,某电影院上映了《长津湖》《我和我父辈》《五个扑水的少年》三部电影.甲、乙两同学从中选取一部电影观看.求甲、乙两同学选取同一部电影的概率.2、盲盒为消费市场注入了活力.某商家将1副单价为60元的蓝牙耳机、2个单价为40元的多接口优盘、1个单价为30元的迷你音箱分别放入4个外观相同的盲盒中.(1)如果随机抽一个盲盒,直接写出抽中多接口优盘的概率;(2)如果随机抽两个盲盒,求抽中总价值不低于80元商品的概率.3、为提高学生的安全意识,学校就学生对校园安全知识的了解程度,对部分学生进行了问卷调查,将收集信息进行统计分成A、B、C、D四个等级,其中A:非常了解;B:基本了解;C:了解很少;D:不了解.并将结果绘制成两幅不完整的统计图.请你根据统计信息解答下列问题:(1)接受问卷调查的学生共有 人;(2)求扇形统计图中“D”等级的扇形的圆心角的度数,并补全条形统计图;(3)全校约有学生1500人,估计“A”等级的学生约有多少人?(4)九年一班从“A”等级的甲、乙、丙、丁4名同学中随机抽取2人参加学校竞赛,请用列表或树状图的方法求出恰好抽到甲、丁同学的概率.4、某智力竞答节目共有10道选择题,每道题有且只有一个选项是正确的;小明已答对前7题,答对最后3题就能顺利通关,其中第8题有A,B两个选项,第9题和第10题都有A,B,C三个选项,假设这3道题小明都不会,只能从所有选项中随机选择一个,不过小明还有两次“求助”没有用(使用一次“求助”可以让主持人在该题的选项中去掉一个错误选项,每道题最多只能使用一次“求助”)(1)若小明在竞答第8题和第9题时都使用了“求助”,求小明能顺利通关的概率;(2)从概率的角度分析,如何使用两次“求助”,竞答通关的可能性更大5、如图,某校开设了A、B、C三个测温通道.某天早晨,该校小明和小丽两位同学将随机通过测温通道进入校园.(1)小明从A测温通道通过的概率是 ;(2)利用画树状图或列表的方法,求小明和小丽从同一个测温通道通过的概率. -参考答案-一、单选题1、D【分析】必然事件就是一定发生的事件,根据定义即可解答.【详解】解:A、小菊上学乘坐公共汽车是随机事件,不符合题意;B、买10000张一定会中奖也是随机事件,尽管中奖率是1%,不符合题意;C、一年中大月份有7个,小月份有5个,不相等,是不可能事件,不符合题意;D、常温下油的密度<水的密度,所以油一定浮在水面上,是必然事件,符合题意.故选:D.【点睛】用到的知识点为:必然事件指在一定条件下一定发生的事件.不可能事件是指在一定条件下,一定不发生的事件.不确定事件即随机事件是指在一定条件下,可能发生也可能不发生的事件.2、D【分析】根据必然事件、不可能事件、随机事件的概念进行解答即可.【详解】解:“守株待兔”是随机事件.故选D.【点睛】本题考查了必然事件、不可能事件、随机事件的概念.必然事件指在一定条件下,一定发生的事件.不可能事件是指在一定条件下,一定不发生的事件,不确定事件即随机事件是指在一定条件下,可能发生也可能不发生的事件.3、A【分析】随机事件是在随机试验中,可能出现也可能不出现,而在大量重复试验中具有某种规律性的事件叫做随机事件,根据定义逐一判断即可.【详解】解:“翻开数学书,恰好翻到第16页”,这个事件是随机事件;故选A【点睛】本题考查的是确定事件与随机事件的概念,确定事件又分为必然事件与不可能事件,掌握“随机事件的概念”是解本题的关键.4、C【分析】根据概率的求法,找准两点:①全部情况的总数;②符合条件的情况数目;二者的比值就是其发生的概率.本题球的总数为1+2=3,红球的数目为1.【详解】解:根据题意可得:一个不透明口袋中装着只有颜色不同的1个红球和2个白球,共3个,任意摸出1个,摸到红球的概率是:1÷3=.故选:C.【点睛】本题考查概率的求法:如果一个事件有n种可能,而且这些事件的可能性相同,其中事件A出现m种结果,那么事件A的概率P(A)=.5、A【分析】根据概率公式计算即可.【详解】解:袋中装有3个红球和5个绿球共8个球,从袋中随机摸出1个球是红球的概率为,故选:A.【点睛】此题考查了概率的计算公式,正确掌握计算公式是解题的关键.6、D【分析】根据事件发生的可能性大小判断相应事件的类型即可.【详解】解:“2022年年春节期间,中山市会下雨”这一事件为随机事件,故选:D.【点睛】本题考查的是必然事件、不可能事件、随机事件的概念,必然事件指在一定条件下,一定发生的事件.不可能事件是指在一定条件下,一定不发生的事件,不确定事件即随机事件是指在一定条件下,可能发生也可能不发生的事件.7、D【分析】根据概率的意义去判断即可.【详解】∵“明天降雨的概率是80%”表示明天有降雨的可能性是80%,∴A说法错误;∵抛一枚硬币正面朝上的概率为”表示正面向上的可能性是,∴B说法错误;∵“彩票中奖的概率是1%”表示中奖的可能性是1%,∴C说法错误;∵“抛一枚均匀的正方体骰子,朝上的点数是2的概率为”表示随着抛掷次数的增加,“拋出朝上的点数是2”这一事件发生的概率稳定在附近,∴D说法正确;故选D.【点睛】本题考查了概率的意义,正确理解概率的意义是解题的关键.8、C【详解】解:A、“经过有交通信号的路口遇到红灯”是随机事件,故本选项不符合题意;B、已知某篮球运动员投篮投中的概率为0.6,则他投10次不一定可投中6次,故本选项不符合题意;C、“心想事成,万事如意”描述的事件是随机事件,故本选项符合题意;D、天气预报显示明天为阴天,那么明天可能不会下雨,故本选项符合题意;故选:C【点睛】本题考查的是对随机事件和必然事件的概念的理解,熟练掌握必然事件指在一定条件下一定发生的事件;不确定事件即随机事件是指在一定条件下,可能发生也可能不发生的事件是解题的关键.9、C【分析】根据频率估计概率的方法并结合表格数据即可解答.【详解】解:∵由频率分布表可知,随着投篮次数越来越大时,频率逐渐稳定到常数0.600附近,∴这名球员在罚球线上投篮一次,投中的概率为0.600.故选:C.【点睛】本题主要考查了利用频率估计概率,概率的得出是在大量实验的基础上得出的,不能单纯的依靠几次决定.10、B【分析】根据随机事件,必然事件,不可能事件的定义可判断A,根据随机事件发生的机会大小,估计概率的大小可判断B,可判断C,不规则物体的概率只能通过大数次的实验,使频率达到稳定时用频率估计概率可判断D.【详解】解:“射击运动员射击一次,命中靶心”可能会发生,也可都能不会发生是随机事件不是必然事件,故选项A不正确;事件发生的可能性越大,说明发生的机会越大,它的概率越接近1,故选项B正确;某种彩票中奖的概率是1%,因此买100张该种彩票每一张彩票中奖的概率都是1%,可能会中奖,但一定会中奖机会很小,故选项C不正确;图钉是不规则的物体,抛掷一枚图钉,“针尖朝上”的概率只能通过实验,大数次的实验,使频率稳定时,可用频率估计概率,不可以用列举法求得,故选项D不正确.故选择B.【点睛】本题考查事件,事件发生的可能性,概率,实验概率,掌握事件,事件发生的可能性,概率,实验概率知识是解题关键.二、填空题1、(1)见解析;(2).【分析】(1)画出树状图即可;(2)共有20种可能的结果,其中二次函数顶点在坐标轴上的结果有8种,再由概率公式求解即可.【详解】(1)画树状图得共有20种可能的结果;(2)从,,0,1,2这五个数中任取两数m,n,共有20种可能,其中二次函数顶点在坐标轴上(记为事件A)的有8种,所以.【点睛】本题考查了用树状图法求概率以及二次函数的性质.树状图法可以不重复不遗漏的列出所有可能的结果,适合两步或两步以上完成的事件;解题时要注意此题是放回试验还是不放回试验.用到的知识点为:概率=所求情况数与总情况数之比.2、【分析】从袋中随机摸出一个球共有8种等可能的结果,其中摸到黄球有3种结果,再利用概率公式即可得.【详解】解:由题意,从袋中随机摸出一个球共有种等可能的结果,其中摸到黄球有3种结果,则如果从中随机摸出一个,那么摸到黄球的可能性大小是,故答案为:.【点睛】本题考查了简单事件的概率计算,熟练掌握概率公式是解题关键.3、【分析】根据概率公式计算即可【详解】共有个球,其中黑色球3个从中任意摸出一球,摸出白色球的概率是.故答案为:【点睛】本题考查了简单概率公式的计算,熟悉概率公式是解题的关键.4、##【分析】先由图得出地砖的总数及黑色地砖的块数,让黑色地砖的块数除以地砖总数即可.【详解】解:可观察图形,黑色地砖与白色地砖的面积相等,停在黑色和白色地砖上的概率是相同的,由此可知小虫停在黑地砖上的概率为 , 故答案为:【点睛】本题考查了几何概率,掌握“几何概率=相应的面积与总面积之比.”是解本题的关键.5、0.8【分析】大量重复试验时,事件发生的频率在某个固定位置左右摆动,并且摆动的幅度越来越小,根据这个频率稳定性定理,可以用频率的集中趋势来估计概率,这个固定的近似值就是这个事件的概率.【详解】解:根据表格数据可知:根据频率稳定在0.8,估计这名运动员射击一次时“射中9环以上”的概率是0.8.故答案为:0.8.【点睛】本题考查了利用频率估计概率,解决本题的关键是理解当试验的所有可能结果不是有限个或结果个数很多,或各种可能结果发生的可能性不相等时,一般通过统计频率来估计概率.三、解答题1、【分析】通过画树状图可知:共有9种等可能的结果,甲、乙两同学选取同一部电影的结果有3种,再由概率公式求解即可.【详解】解:把《长津湖》《我和我父辈》《五个扑水的少年》三部电影分别记为A、B、C,画树状图如下:共有9种等可能的结果,甲、乙两同学选取同一部电影的结果有3种,∴甲、乙两同学选取同一部电影的概率为.【点睛】本题考查了树状图法求概率,正确画出树状图是解题的关键,用到的知识点为:概率 =所求情况数与总情况数之比.2、(1)抽中多接口优盘的概率为;(2)P(抽中商品总价值不低于80元).【分析】(1)利用列举法求解即可;(2)先用列表法或树状图法得出所有的等可能的结果数,然后找到总价值不低于80元商品的结果数,最后根据概率公式求解即可.【详解】解:(1)∵随机抽取一个盲盒可以抽到蓝牙耳机,多接口优盘1,多接口优盘2,迷你音箱,一共4种等可能性的结果,其中抽到多接口优盘的结果数有2种,∴抽到多接口优盘;(2)将蓝牙耳机记为A,多接口U盘记为、,迷你音箱记作C.则从4个盲盒中随机抽取2个的树状图如下:由上图可知,随机抽两个盲盒,所获商品可能出现的结果有12种,它们出现的可能性相等,其中抽中商品总价值不低于80元的结果有8种.∴P(抽中商品总价值不低于80元).【点睛】本题主要考查了列举法求解概率,树状图或列表法求解概率,解题的关键在于能够熟练掌握相关知识进行求解.3、(1)40;(2)72°,见解析;(3)225人;(4)【分析】(1)C组:了解很少这个小组有人,占比由可得答案;(2)利用组占比乘以即可得到组所占的圆心角的大小,再求解组人数,补全图形即可;(3)由乘以A组的占比即可得到答案;(4)先列表,可得所有的等可能的结果有种,刚好抽到甲和丁同学的情况有2种,再利用概率公式可得答案.【详解】解:(1) C组:了解很少这个小组有人,占比 接受问卷调查的学生共有人,故答案为: ;(2)组占比: 扇形统计图中“D”等级的扇形的圆心角的度数为:,组人数为: 所以补全条形统计图如下:(3)全校约有学生1500人,估计“A”等级的学生约有:(人);(4)列表如下: 甲乙丙丁甲 (甲,乙)(甲,丙)(甲,丁)乙(乙,甲) (乙,丙)(乙,丁)丙(丙,甲)(丙,乙) (丙,丁)丁(丁,甲)(丁,乙)(丁,丙) 所有的等可能的结果有种,刚好抽到甲和丁同学的情况有2种,所以刚好抽到甲和丁同学的概率是:.【点睛】本题考查的是从条形图与扇形图中获取信息,扇形的圆心角的计算,补画条形图,利用样本估计总体,利用列表法求解简单随机事件的概率,掌握以上基础知识是解题的关键.4、(1)小明顺利通关的概率=;(2)从概率的角度分析,小明在竞答第8题和第9题时都使用了“求助”或在竞答第8题和第10题时都使用了“求助”,竞答通关的可能性更大.【分析】(1)画出树状图,再由树状图求得所有等可能的结果与小明顺利通关的情况,继而利用概率公式即可求得答案; (2)分别计算出在第8题和第9题时都使用了“求助”,小明顺利通关的概率;第8题和第10题时都使用了“求助”小明顺利通关的概率,第9题和第10题时都使用了“求助”小明顺利通关的概率即可求得答案.【详解】(1)若小明在竞答第8题和第9题时都使用了“求助”,则都去掉了一个错误选项(假设第8题去掉错误选项B,第9题去掉错误选项C),第8题只剩一个正确答案A,第9题还剩两个选项,一个正确答案,一个错误选项,共有6种等可能的结果数,其中三题全答对的结果数为1所以小明顺利通关的概率=故通关的概率为(2)若小明在竞答第8题和第9题时都使用了“求助”(假设第8题去掉错误选项B,第9题去掉错误选项C), 或在竞答第8题和第10题时都使用了“求助”(假设第8题去掉错误选项B,第10题去掉错误选项C),则如图所示:或共有6种等可能的结果数,其中三题全答对的结果数为1,所以小明在竞答第8题和第9题时都使用了“求助”或在竞答第8题和第10题时都使用了“求助”,顺利通关的概率=若小明在竞答第9题和第10题时都使用了“求助”(假设第9题去掉错误选项C,第10题去掉错误选项C)共有8种等可能的结果数,其中三题全答对的结果数为1所以小明在竞答第9题和第10题时都使用了“求助”, 顺利通关的概率=故从概率的角度分析,小明在竞答第8题和第9题时都使用了“求助”或在竞答第8题和第10题时都使用了“求助”,竞答通关的可能性更大.【点睛】本题考查了列表法与树状图法:利用列表法或树状图法展示所有等可能的结果n,再从中选出符合事件A或B的结果数目m,然后利用概率公式计算事件A或事件B的概率.5、(1);(2)小明和小丽从同一个测温通道通过的概率为.【分析】(1)直接根据概率公式求解即可;(2)列表得出所有等可能结果,从中找到符合条件的结果数,再根据概率公式求解即可.【详解】解:(1)小明从A测温通道通过的概率是,故答案为:;(2)根据题意列表如下: ABCAAABACABABBBCBCACBCCC由表可知,共有9种等可能结果,其中小明和小丽从同一个测温通道通过的有3种结果,则小明和小丽从同一个测温通道通过的概率为=.【点睛】本题考查的是用列表法或树状图法求概率.列表法可以不重复不遗漏的列出所有可能的结果,适合于两步完成的事件;树状图法适合两步或两步以上完成的事件;解题时要注意此题是放回试验还是不放回试验.
相关试卷
这是一份沪科版九年级下册第26章 概率初步综合与测试课后测评,共20页。试卷主要包含了下列事件中,属于必然事件的是,下列说法正确的是,下列事件为随机事件的是,下列说法错误的是,下列事件是必然事件的是等内容,欢迎下载使用。
这是一份初中数学沪科版九年级下册第26章 概率初步综合与测试同步练习题,共21页。试卷主要包含了把6张大小,下列事件,你认为是必然事件的是,下列说法正确的是.,下列说法正确的是,在一个不透明的布袋中,红色等内容,欢迎下载使用。
这是一份数学九年级下册第26章 概率初步综合与测试复习练习题,共18页。试卷主要包含了不透明的布袋内装有形状,下列事件中是不可能事件的是,下列四幅图的质地大小,若a是从“等内容,欢迎下载使用。

