初中数学沪科版九年级下册第26章 概率初步综合与测试课后测评
展开
这是一份初中数学沪科版九年级下册第26章 概率初步综合与测试课后测评,共18页。试卷主要包含了任意掷一枚骰子,下列事件中,下列事件中是不可能事件的是等内容,欢迎下载使用。
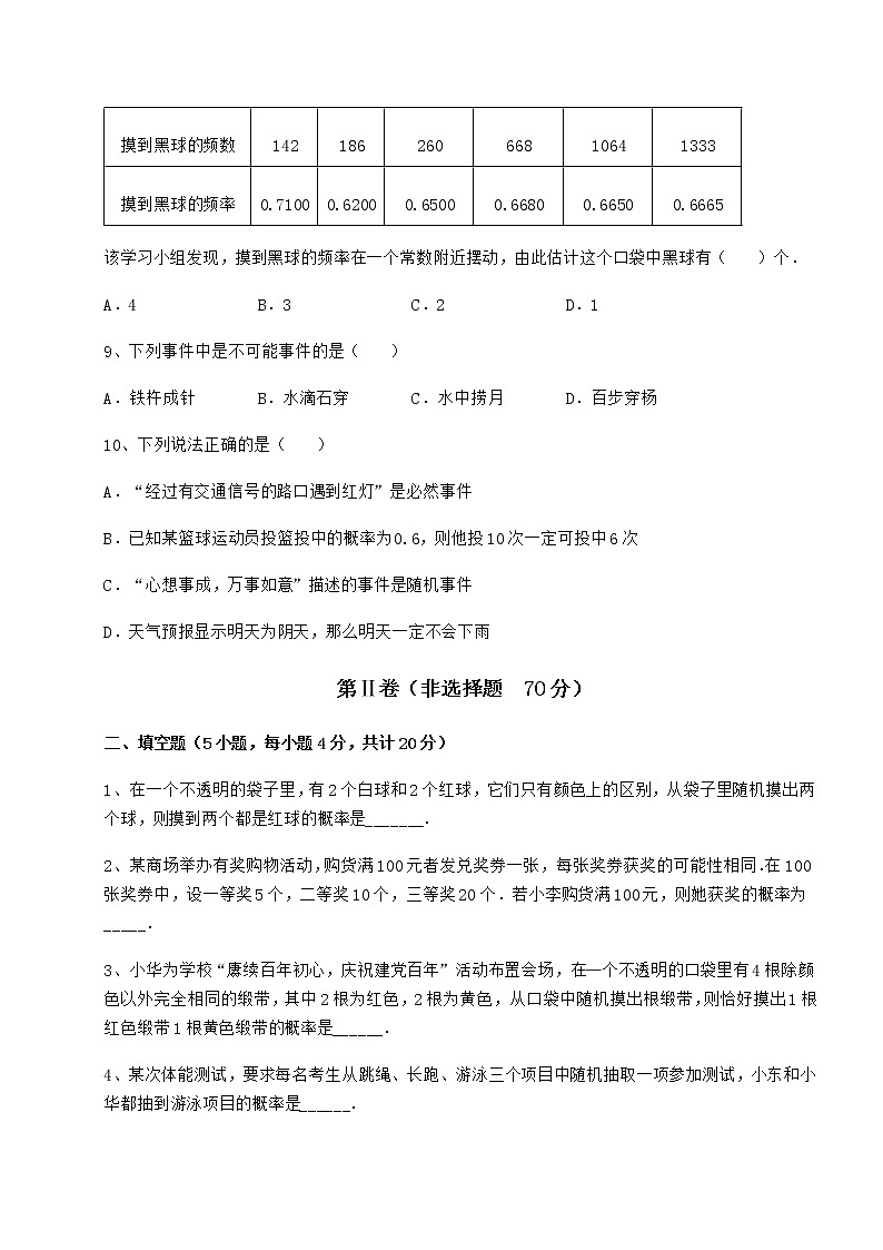
沪科版九年级数学下册第26章概率初步专题训练 考试时间:90分钟;命题人:数学教研组考生注意:1、本卷分第I卷(选择题)和第Ⅱ卷(非选择题)两部分,满分100分,考试时间90分钟2、答卷前,考生务必用0.5毫米黑色签字笔将自己的姓名、班级填写在试卷规定位置上3、答案必须写在试卷各个题目指定区域内相应的位置,如需改动,先划掉原来的答案,然后再写上新的答案;不准使用涂改液、胶带纸、修正带,不按以上要求作答的答案无效。第I卷(选择题 30分)一、单选题(10小题,每小题3分,共计30分)1、下列事件为随机事件的是( )A.四个人分成三组,恰有一组有两个人 B.购买一张福利彩票,恰好中奖C.在一个只装有白球的盒子里摸出了红球 D.掷一次骰子,向上一面的点数小于72、下列事件中,是必然事件的是( )A.刚到车站,恰好有车进站B.在一个仅装着白乒乓球的盒子中,摸出黄乒乓球C.打开九年级上册数学教材,恰好是概率初步的内容D.任意画一个三角形,其外角和是360°3、有两个事件,事件(1):购买1张福利彩票,中奖;事件(2):掷一枚六个面的点数分别为1,2,3,4,5,6的骰子,向上一面的点数不大于6.下列判断正确的是( )A.(1)(2)都是随机事件 B.(1)(2)都是必然事件C.(1)是必然事件,(2)是随机事件 D.(1)是随机事件,(2)是必然事件4、下表记录了一名球员在罚球线上投篮的结果:投篮次数50100150200250400500800投中次数286387122148242301480投中频率0.5600.6300.5800.6100.5920.6050.6020.600根据频率的稳定性,估计这名球员投篮一次投中的概率约是( )A.0.560 B.0.580 C.0.600 D.0.6205、小张同学去展览馆看展览,该展览馆有A、B两个验票口(可进可出),另外还有C、D两个出口(只出不进).则小张从不同的出入口进出的概率是( )A. B. C. D.6、任意掷一枚骰子,下列事件中:①面朝上的点数小于1;②面朝上的点数大于1;③面朝上的点数大于0,是必然事件,不可能事件,随机事件的顺序是( )A.①②③ B.①③② C.③②① D.③①②7、明明和强强是九年级学生,在本周的体育课体能检测中,检测项目有跳远,坐位体前屈和握力三项.检测要求三选一,并且采取抽签方式取得,那么他们两人都抽到跳远的概率是( ).A. B. C. D.8、一只不透明袋子中装有1个绿球和若干个黑球,这些球除颜色外都相同,某课外学习小组做摸球试验,将口袋中的球拌匀,从中随机摸出个球,记下颜色后再放回口袋中.不断重复这一过程,获得数据如下:摸球的次数200300400100016002000摸到黑球的频数14218626066810641333摸到黑球的频率0.71000.62000.65000.66800.66500.6665该学习小组发现,摸到黑球的频率在一个常数附近摆动,由此估计这个口袋中黑球有( )个.A.4 B.3 C.2 D.19、下列事件中是不可能事件的是( )A.铁杵成针 B.水滴石穿 C.水中捞月 D.百步穿杨10、下列说法正确的是( )A.“经过有交通信号的路口遇到红灯”是必然事件B.已知某篮球运动员投篮投中的概率为0.6,则他投10次一定可投中6次C.“心想事成,万事如意”描述的事件是随机事件D.天气预报显示明天为阴天,那么明天一定不会下雨第Ⅱ卷(非选择题 70分)二、填空题(5小题,每小题4分,共计20分)1、在一个不透明的袋子里,有2个白球和2个红球,它们只有颜色上的区别,从袋子里随机摸出两个球,则摸到两个都是红球的概率是_______.2、某商场举办有奖购物活动,购货满100元者发兑奖券一张,每张奖券获奖的可能性相同.在100张奖券中,设一等奖5个,二等奖10个,三等奖20个.若小李购货满100元,则她获奖的概率为 _____.3、小华为学校“赓续百年初心,庆祝建党百年”活动布置会场,在—个不透明的口袋里有4根除颜色以外完全相同的缎带,其中2根为红色,2根为黄色,从口袋中随机摸出根缎带,则恰好摸出1根红色缎带1根黄色缎带的概率是______.4、某次体能测试,要求每名考生从跳绳、长跑、游泳三个项目中随机抽取一项参加测试,小东和小华都抽到游泳项目的概率是______.5、在一个不透明的袋子中装有红球、黄球共20个,这些球除颜色外都相同.小明通过多次实验发现,摸出黄球的频率稳定在0.30左右,则袋子中黄球的数量可能是 _____个.三、解答题(5小题,每小题10分,共计50分)1、在一个不透明的袋中装有5个只有颜色不同的球,其中3个黄球,2个黑球.(1)用画树状图或列表的方法求从袋中同时摸出的两个球都是黄球的概率;(2)再往袋中放入若干个黑球,搅匀后,若从袋中摸出一个球是黑球的概率是,求放入袋中的黑球的个数.2、一只不透明的袋子中装有三个质地、大小都相同的小球,球面上分别标有数字-1、2、3,搅匀后先从中任意摸出一个小球(不放回),记下数字作为点M的横坐标,再从余下的两个小球中任意摸出一个小球,记下数字作为点M的纵坐标.(1)用树状图或列表等方法,列出所有可能出现的结果;(2)求事件A“点M落在第二象限”的概率P(A).3、在6张卡片上分别写有1~6的整数,随机抽取1张放回,再随机抽取1张.(1)求第二次取出的数字小于第一次取出的数字的概率.(2)请你根据题意设计某个简单的等可能性事件,并求出这个事件的概率.4、若关于x的一元二次方程ax2+bx+1=0,且a﹣b+3=0,该方程有一个根为1.(1)求a的值及另一个根;(2)若把该一元二次方程的二次项系数,一次项系数,常数项做成卡片,不放回地随意摸出两张卡片,求两张卡片的数字一样的概率.5、防疫期间,全市所有学校都严格落实测体温进校园的防控要求.某校开设了甲、乙、丙三个测温通道,某天早晨,该校小明和小丽两位同学将随机通过测温通道进入校园.(1)小明从乙测温通道通过的概率是________;(2)利用画树状图或列表的方法,求小明和小丽从同一个测温通道通过的概率. -参考答案-一、单选题1、B【分析】根据事件发生的可能性大小判断.【详解】解:A、四个人分成三组,恰有一组有两个人,是必然事件,不合题意;B、购买一张福利彩票,恰好中奖,是随机事件,符合题意;C、在一个只装有白球的盒子里摸出了红球,是不可能事件,不合题意;D、掷一次骰子,向上一面的点数小于7,是必然事件,不合题意;故选:B.【点睛】本题考查的是必然事件、不可能事件、随机事件的概念,必然事件指在一定条件下,一定发生的事件.不可能事件是指在一定条件下,一定不发生的事件,不确定事件即随机事件是指在一定条件下,可能发生也可能不发生的事件.2、D【分析】根据必然事件的概念“在一定条件下,有些事件必然会发生,这样的事件称为必然事件”可判断选项D是必然事件;根据不可能事件的概念“有些事件必然不会发生,这样的事件称为不可能事件”可判断选项B是不可能事件;根据随机事件的概念“在一定条件下,可能发生也可能不发生的事件,称为随机事件”判断选项A、C是随机事件,即可得.【详解】解:A、刚到车站,恰好有车进站是随机事件;B、在一个仅装着白乒乓球的盒子中,摸出黄乒乓球是不可能事件;C、打开九年级上册数学教材,恰好是概率初步的内容是随机事件;D、任意画一个三角形,其外角和是360°是必然事件;故选D.【点睛】本题考查了必然事件,解题的关键是熟记必然事件的概念,不可能事件的概念和随机事件的概念.3、D【分析】必然事件: 在一定条件下,一定会发生的事件,叫做必然事件,随机事件是在随机试验中,可能出现也可能不出现,而在大量重复试验中具有某种规律性的事件叫做随机事件;根据概念判断即可.【详解】解:事件(1):购买1张福利彩票,中奖,是随机事件,事件(2):掷一枚六个面的点数分别为1,2,3,4,5,6的骰子,向上一面的点数不大于6,是必然事件,故选D【点睛】本题考查的是随机事件与必然事件的含义,掌握“利用概念判断随机事件与必然事件”是解本题的关键.4、C【分析】根据频率估计概率的方法并结合表格数据即可解答.【详解】解:∵由频率分布表可知,随着投篮次数越来越大时,频率逐渐稳定到常数0.600附近,∴这名球员在罚球线上投篮一次,投中的概率为0.600.故选:C.【点睛】本题主要考查了利用频率估计概率,概率的得出是在大量实验的基础上得出的,不能单纯的依靠几次决定.5、D【分析】先画树状图得到所有的等可能性的结果数,然后找到小张从不同的出入口进出的结果数,最后根据概率公式求解即可.【详解】解:列树状图如下所示: 由树状图可知一共有8种等可能性的结果数,其中小张从不同的出入口进出的结果数有6种,∴P小张从不同的出入口进出的结果数,故选D.【点睛】本题主要考查了用列表法或树状图法求解概率,解题的关键在于能够熟练掌握用列表法或树状图法求解概率.6、D【分析】必然事件是一定会发生的事件;不可能事件是一定不会发生的事件;随机事件是某次试验中可能发生也可能不发生的事件;面朝上可能结果为点数;根据要求判断,进而得出结论.【详解】解:①中面朝上的点数小于是一定不会发生的,故为不可能事件;②中面朝上的点数大于是有可能发生有可能不发生的,故为随机事件;③中面朝上的点数大于是一定会发生的,故为必然事件.依据要求进行排序为③①②故选D.【点睛】本题考察了事件.解题的关键在于区分各种事件的概念.7、B【分析】根据题意,采用列表法或树状图法表示出所有可能,然后找出满足条件的可能性,即可得出概率.【详解】解:分别记跳远为“跳”,坐位体前屈为“坐”,握力为“握”,列表如下: 跳坐握跳(跳,跳)(跳,坐)(跳,握)坐(坐,跳)(坐,坐)(坐,握)握(握,跳)(握,坐)(握,握)由表中可知,共有9种不同得结果,两人都抽到跳远的只有1种可能,则两人抽到跳远的概率为:,故选:B.【点睛】题目主要考查利用树状图或列表法求概率,熟练掌握树状图法或列表法是解题关键.8、C【分析】该学习小组发现,摸到黑球的频率在一个常数附近摆动,这个常数约为0.667,据此知摸出黑球的概率为0.667,继而得摸出绿球的概率为0.333,求出袋子中球的总个数即可得出答案.【详解】解:该学习小组发现,摸到黑球的频率在一个常数附近摆动,这个常数约为0.667,估计摸出黑球的概率为0.667,则摸出绿球的概率为,袋子中球的总个数为,由此估出黑球个数为,故选:C.【点睛】本题考查了利用频率估计概率,解题的关键是掌握大量重复实验时,事件发生的频率在某个固定位置左右摆动,并且摆动的幅度越来越小,根据这个频率稳定性定理,可以用频率的集中趋势来估计概率,这个固定的近似值就是这个事件的概率.9、C【分析】根据随机事件,必然事件和不可能事件的定义,逐项即可判断.【详解】A、铁杵成针,一定能达到,是必然事件,故选项不符合;B、水滴石穿, 一定能达到,是必然事件,故选项不符合;C、水中捞月,一定不能达到,是不可能事件,故选项符合;D、百步穿杨,不一定能达到,是随机事件,故选项不符合;故选:C【点睛】本题考查了随机事件,必然事件,不可能事件,解决本题的关键是正确理解必然事件、不可能事件、随机事件的概念.必然事件指在一定条件下一定发生的事件.不可能事件是指在一定条件下,一定不发生的事件.不确定事件即随机事件是指在一定条件下,可能发生也可能不发生的事件.10、C【详解】解:A、“经过有交通信号的路口遇到红灯”是随机事件,故本选项不符合题意;B、已知某篮球运动员投篮投中的概率为0.6,则他投10次不一定可投中6次,故本选项不符合题意;C、“心想事成,万事如意”描述的事件是随机事件,故本选项符合题意;D、天气预报显示明天为阴天,那么明天可能不会下雨,故本选项符合题意;故选:C【点睛】本题考查的是对随机事件和必然事件的概念的理解,熟练掌握必然事件指在一定条件下一定发生的事件;不确定事件即随机事件是指在一定条件下,可能发生也可能不发生的事件是解题的关键.二、填空题1、【分析】先用列表法分析所有等可能的结果和摸到两个都是红球的结果数,然后根据概率公式求解即可.【详解】解:记红球为,白球为,列表得: ∵一共有12种情况,摸到两个都是红球有2种,∴P(两个球都是红球),故答案是.【点睛】本题主要考查了用列表法或画树状图法求概率,列表法或画树状图法可以不重复不遗漏的列出所有可能的结果,适合于两步完成的事件.2、##【分析】根据题意在100张奖券中,奖项设置共有35个奖,根据概率公式求解即可【详解】解:根据题意在100张奖券中,奖项设置共有35个奖,若小李购货满100元,则她获奖的概率为故答案为:【点睛】本题考查了概率公式求概率,是解题的关键.3、【分析】画树状图共有12种等可能的结果,其中摸出1根红色缎带1根黄色缎带的结果数为8,再由概率公式即可求解【详解】解:根据题意画出树状图,得:共有12种等可能的结果,其中摸出1根红色缎带1根黄色缎带的结果数为8,所以摸出1根红色缎带1根黄色缎带的概率=.【点睛】本题考查了列表法与树状图法:利用列表法或树状图法展示所有可能的结果求出n,再从中选出符合事件A或B的结果数目m,然后根据概率公式计算事件A或事件B的概率是解题的关键.4、【分析】根据列表法求概率即可.【详解】解:设跳绳、长跑、游泳三个项目分别为A,B,C,列表如下, ABCAAAABACBBABBBCCCACBCC共有9种等可能结果,小东和小华都抽到游泳项目只有1种结果,则小东和小华都抽到游泳项目的概率为故答案为:【点睛】本题考查了列表法求概率,掌握列表法求概率是解题的关键.列表法或画树状图法可以不重复不遗漏的列出所有可能的结果数,概率=所求情况数与总情况数之比.5、6【分析】由题意直接根据黄球出现的频率和球的总数,可以计算出黄球的个数.【详解】解:由题意可得,20×0.30=6(个),即袋子中黄球的个数最有可能是6个.故答案为:6.【点睛】本题考查利用频率估计概率,解答本题的关键是明确题意,计算出黄球的个数.三、解答题1、(1);(2)4【分析】(1)根据题意画出树状图求出所有等可能的结果数和同时摸出的两个球都是黄球的结果数,然后根据概率公式求解即可;(2)设放入袋中的黑球的个数为x,根据从袋中摸出一个球是黑球的概率是,列方程求解即可.【详解】解:(1)画树状图为:共有20种等可能的结果数,其中从袋中同时摸出的两个球都是黄球的结果数为6,所以从袋中同时摸出的两个球都是黄球的概率==;(2)设放入袋中的黑球的个数为x,根据题意得解得x=4,所以放入袋中的黑球的个数为4.【点睛】本题考查的是用列表法或画树状图法求概率.解题的关键是熟练掌握列表法或画树状图法.列表法或画树状图法可以不重复不遗漏的列出所有可能的结果,列表法适合于两步完成的事件,树状图法适合两步或两步以上完成的事件.用到的知识点为:概率=所求情况数与总情况数之比.2、(1)树状图见解析,(-1,2)、(-1,3)、(2,-1)、(2,3)、(3,-1)、(3,2);(2)【分析】(1)根据题意画出树状图,并列出所有可能出现的结果;(2)根据(1)的树状图求事件A“点M落在第二象限”的概率P(A)【详解】解:(1)可画树状图如下:由此可知点M的坐标有以下六种等可能性:(-1,2)、(-1,3)、(2,-1)、(2,3)、(3,-1)、(3,2). (2)上面六种等可能性中第二象限的点M为(-1,2)、(-1,3)两种,∴事件A“点M落在第二象限”的概率为P(A)=【点睛】本题考查了树状图法求概率,第二象限点的坐标特征,掌握树状图法求概率是解题的关键.3、(1);(2)设计见详解:.【分析】(1)根据题意列举出所有等情况数,进而利用第二次取出的数字小于第一次取出的数字的情况数除以总情况数即可;(2)由题意设计在6张卡片上分别写有1~6的整数,随机抽取1张放回,再随机抽取1张,求两次抽中的卡片上的数都是偶数的概率,进而通过概率=所求情况数与总情况数之比进行求解.【详解】解:(1)画树状图如下:∵共有36种等可能的情况,其中第二次取出的数字小于第一次取出的数字有15种,∴第二次取出的数字小于第一次取出的数字的概率是;(2)设计:在6张卡片上分别写有1~6的整数,随机抽取1张放回,再随机抽取1张,求两次抽中的卡片上的数都是偶数的概率?∵共有36种等可能的情况,其中两次抽中的卡片上的数都是偶数的有9种,∴两次抽中的卡片上的数都是偶数的概率是.【点睛】本题主要考查概率的求法及树状图法;用到的知识点为:概率=所求情况数与总情况数之比.4、(1),另一个根为;(2)两张卡片的图案一样的概率是.【分析】(1)原方程化成ax2+(a+3)x+1=0,把x=1代入计算即可求得a的值,再利用根与系数的关系可求得另一个根;(2)得到二次项系数为2,一次项系数-1,常数项-1,利用枚举法即可求解.【详解】解:(1)∵a﹣b+3=0,即b=a+3,∴原方程为ax2+(a+3)x+1=0,∵该方程有一个根为1,∴a+(a+3) +1=0,解得:,∴方程为-2x2+x+1=0,即2x2-x-1=0,设方程的另一个根为x1,∴x1=;答:,另一个根为;(2)∵方程为2x2-x-1=0,∴二次项系数为2,一次项系数-1,常数项-1,把2,-1,-1做成卡片,不放回地随意摸出两张卡片,有(2,-1),(2,-1),(-1,-1)三种可能出现的结果,图案相同的情况有1种,故两张卡片的图案一样的概率是.【点睛】本题考查了一元二次方程的解、根与系数的关系,利用枚举法求概率,求概率的时候,应注意题中所说的随机抽取两张意思是抽取一张不放回再抽取一张,与抽取一张放回再抽一张不一样.5、(1);(2)【分析】(1)根据题意直接利用概率公式求解即可得出答案;(2)由题意先列表得出所有等可能结果,从中找到符合条件的结果数,再利用概率公式进行计算可得.【详解】解:(1)小明从乙测温通道通过的概率是,故答案为:;(2)列表格如下: 甲乙丙甲甲,甲乙,甲丙,甲乙甲,乙乙,乙丙,乙C甲,丙乙,丙丙,C由表可知,共有9种等可能的结果,其中小明和小丽从同一个测温通道通过的有3种可能,所以小明和小丽从同一个测温通道通过的概率为=.【点睛】本题考查的是用列表法或画树状图法求概率.注意列表法或画树状图法可以不重复不遗漏的列出所有可能的结果,用到的知识点为:概率=所求情况数与总情况数之比.
相关试卷
这是一份2021学年第26章 概率初步综合与测试同步测试题,共19页。试卷主要包含了在一个不透明的布袋中,红色,下列事件中,属于不可能事件的是,有两个事件,事件等内容,欢迎下载使用。
这是一份初中数学沪科版九年级下册第26章 概率初步综合与测试当堂达标检测题,共19页。试卷主要包含了在一个不透明的布袋中,红色,下列事件为随机事件的是,下列事件中,是必然事件的是,任意掷一枚骰子,下列事件中,若a是从“等内容,欢迎下载使用。
这是一份初中数学沪科版九年级下册第26章 概率初步综合与测试习题,共18页。试卷主要包含了下列说法不正确的是,下列事件,你认为是必然事件的是,下列说法正确的是等内容,欢迎下载使用。

