科学浙教版第5节 泥石流同步练习题
展开1.菲律宾中部莱特省发生特大泥石流灾害,此次泥石流造成1 800多人死亡,3 000多人失踪,泥石流从成因分类属于( )
①地质灾害 ②气象灾害 ③自然原因为主 ④人为原因为主
A. ①③ B. ①④ C. ②③ D. ②④
2.容易暴发泥石流的地区是( )
A. 陡峭的沟谷山区 B. 平原地区 C. 我国西北干旱地区 D. 地表植被覆盖好的地区
3.下列关于泥石流发生时的防御措施的叙述,不正确的是( )
A. 泥石流发生时,应设法从房屋里跑到开阔地带并迅速转移到高处 B. 不要顺沟谷方向往上游或下游逃生,要向两边的山坡上面逃生
C. 千万不可在泥石流中横渡 D. 发生泥石流时,要勇于到室内救出被困人员,并抢救一些易于携带的物资
4.泥石流的防治措施中,以下具有长期效益的措施是( )
A. 修筑永久性的钢筋混凝土防护结构 B. 种植草皮、造林护林
C. 放弃在泥石流地区居住和建造工程 D. 在地表铺盖黏土,防止雨水渗入
5.下列关于泥石流发生时的防御措施的叙述,不正确的是( )
A. 泥石流发生时,应设法从房屋里跑到开阔地带并迅速转移到高处
B. 不要顺沟谷方向往上游或下游逃生,要向两边的山坡上面逃生
C. 千万不可在泥石流中横渡
D. 发生泥石流时,要勇于到室内救出被困人员,并抢救一些易于携带的物资
6.泥石流发生时往往有一些征兆。下列现象属于泥石流已经出现在河谷上游的预兆是( )
A. 电闪雷鸣,出现狂风暴 B. 河谷中的小溪突然断流,谷中传来闷雷般的声音
C. 大地抖动,山坡上出现滚石 D. 长时间的大雨,河水突然暴涨
7.(2019七上·杭州期末)地震、火山、泥石流都属于地质灾害,下列的说法错误的是( )
A. 火山喷发和地震所释放的巨大能量都来自地球内部
B. 植树造林可以减少火山喷发和泥石流的发生
C. 泥石流发生时,不能在泥石流中横渡,要向两边的山坡上面逃生
D. 地震发生时,若来不及外逃,可双手抱头躲避在墙角或坚实的家具下
8.泥石流发生前的征兆不包括( )
A. 山坡上的房屋、道路、水渠出现变形、裂开的现象
B. 山谷中出现类似火车轰鸣或闷雷般的响声
C. 地震或暴雨后河水水位突然下降了
D. 山坡上堆积了大量疏松的碎石,并且刚经历过一场暴雨
9.滑坡和泥石流灾害主要发生在( )
A. 东南沿海地区 B. 西南地区、中部内陆地区 C. 东北地区、西南地区 D. 华北地区
10.有关地质灾害的防御的叙述正确的是( )
①加强地质灾害的科学研究,建立灾情监测预警系统 ②植树造林可以减少泥石流或滑坡发生的频率和强度 ③目前,人类可以通过监测准确预报地质灾害发生的时间和地震强度;④目前,人类对地质灾害的防御对策可使人类避免地质灾害。
A. ①② B. ②③ C. ③④ D. ①④
11.泥石流灾害频发地区,其气候特征往往是( )
A. 终年高温多雨 B. 终年炎热干燥 C. 四季分明,降水均匀 D. 降水集中,多暴雨
12.以下容易爆发泥石流的地区和气候特征以及逃生方向,正确的是( )
①陡峭的沟谷山区;②平原地区;③地表植被覆盖好的地区;④终年高温少雨;⑤四季分明,降水均匀;⑥干湿季分明,暴雨集中;⑦顺着山沟往上或下游逃生;⑧向两边的山坡上逃生
A. ①⑥⑧ B. ②④⑦ C. ①⑤⑧ D. ②⑥⑧
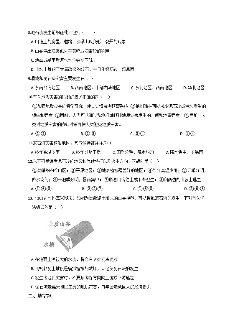
13.(2019七上·嘉兴期末)如图为松散泥土堆成的山谷模型,可以模拟泥石流的发生。下列有关说法错误的是( )
A. 在坡面上洒较大的水流,将会在A处沉积泥沙
B. 用松散泥土堆积是模拟植被的破坏,会促使泥石流的发生
C. 发生该地质灾害时,不要顺沟谷方向向上游或下游逃走
D. 泥石流是嘉兴地区主要的地质灾害,每年会造成巨大的经济损失
二、填空题
14.(2019七上·秀洲期末)
(1)泥石流是一种多发的自然灾害。下图泥石流来袭时选择的4条逃生路线中,正确的是________。
(2)根据岩石的成因可以分为岩浆岩、沉积岩和________三类。下图是一块花岗岩标本,此岩石属于这三类中的________。
15.用松散的泥土堆制一个山谷模型,如图所示,完成下列问题。
(1)在土质山谷模型的坡面上洒水,在A处发生的现象是________。
(2)若加大洒水的量,使坡面形成比较大的水流,在A处发生的现象是________。
(3)在A处发生的现象是一种类似于泥石流的现象。由此推断,影响泥石流形成的自然原因有________。
(4)若在B处坡面上覆盖植物(草皮或苔藓),再向坡面洒较大的水流,A处水流与没有植被覆盖时相比的变化是________。
(5)由此可见,________可以减少泥石流的发生。
16.北京时间2019年6月17日22时55分在四川省宜宾市长宁县发生6.0级地震,震源深度16公里,在这次地震之前的61秒内,四川成都、德阳、资阳等地已经陆续收到了通过广播电视机构和各种终端设备发出的提前预警,减少了大量伤亡。
(1)四川省地震频发是由于四川省处于亚欧板块和________板块的交界处。
(2)四川省宜宾市长宁县(北纬28.34度,东经104.90度)位于________(选填“低”、“中”或“高“)纬度。
(3)当地震来临时,在高楼教室里的学生应当采取的合理措施是 。
A.迅速跑到教室外 B.护头下蹲并躲在墙角或坚固的桌子旁边
C.跑到窗口处大声呼救 D.立即从窗户跳楼生
(4)地震过后,山坡面上的碎屑物受震动而变松动,容易形成________。
17.(2019七上·吴兴期末)在我国很多地区,每年都会发生地震、滑坡和泥石流等自然灾害,造成人员伤亡和经济损失。
(1)地震是由于地壳岩石在地球的________(填“内力”或“外力”)作用下,发生断裂或错位而引起的震动现象。它是地壳变动的有力证据,下列现象也能作为证据的是________。
A.在喜马拉雅山脉发现大量海洋生物化石;
B.在华山的悬崖峭壁上发现大片弯曲、断裂的岩层;
C.2018年6月巴厘岛东部的阿贡火山喷发;
D.甘肃省舟曲县曾经爆发的特大山洪泥石流;
(2)滑坡、泥石流灾害形成的主要原因是
①连续多日的强降水 ②地形坡度较大 ③植被茂盛 ④土质疏松
A.①②③B.②③④C.①②④D.①③④
三、解答题
18.(2018七上·嘉兴期中)读“某地地质灾害成灾频次示意图,回答问题。
(1)关于该地地理特征的叙述,可能的是 。
①地形陡峭; ②全年降水丰富,年际变化大; ③地表基岩广布;④地表岩石破碎,松散碎屑物多
A.①②B.②③C.①④D.②④
(2)该地防御此类地质灾害的主要措施是 。
①提高植被覆盖率;②修建水利工程;③修建护坡工程;④清除河道淤泥
A.①②B.②③C.③④D.①③
19.2015年11月13日晚上22时50分左右,莲都区雅溪镇里东村发生山体滑坡自然灾害,27户房屋被埋,21户房屋进水,37人遇难,造成生命和财产的巨大损失。
(1)山体滑坡是指山体斜坡上某一部分岩土在重力作用下,沿着一定的软弱结构面产生剪切位移而整体向斜坡下方移动的作用和现象。关于山体滑坡产生的原因,下列说法正确的是____(填字母)。
A.山体岩土的结构松散,抗剪强度和抗风化能力较低
B.地下水活动对滑面的软化作用和降低强度的作用突出
C.坡度较大,下陡、中缓、上陡、上部成环状的坡形是产生滑坡的有利地形
D.不合理的人类活动,如开挖坡脚、坡体上部堆载、水库蓄(泄)水、矿山开采等都可诱发滑坡
(2)山体滑坡过程中如遇降水等自然现象容易形成泥石流。下图中关于泥石流发生时的A,B,C,D四条逃生路径,其中正确的是________(填字母)。
(3)根据泥石流的形成条件,请写出一种可以减少泥石流发生和危害的方法:________。
四、实验探究题
20.(2020七上·吴兴期末)在难以直接拿研究对象做实验时,可以模仿实验的某些条件进行实验,这样的实验称为模拟实验。分析下列模拟实验并回答问题:
(1)如图甲,用松散的泥土堆制一个山谷模型,在坡面上洒较多的水,泥沙将会从B处滑落,并在A处沉积。此现象模拟的地质灾害是________;在坡面覆盖植物,再往坡面上洒较多的水,会发现泥沙堆积明显减少,说明________。
(2)将橡皮泥做出图乙模型,利用塑料杯、针筒、勺子、搅拌棍、小苏打粉以及柠檬酸等材料可以模拟________。
(3)在图丙实验中发现:蜡烛加热区的水流上升,两块海绵向左、右两侧运动。该实验模拟的是板块________运动,其原理可以支持________(填字母)。
A.大陆漂移说 B.海底扩张说 C.板块构造学说
21.某学校科学兴趣小组利用课外时间围绕“影响水土流失的因素”开展课题研究。
过程一:查阅相关资料后,水土流失与坡度的关系如图①所示。
过程二:实验探究水土流失与植被的关系(如图②所示)。
请根据其研究过程,回答下列问题。
(1)由过程一得到的结论是________
(2)过程二中,甲、乙、丙中沙土最多的是________,得到的结论是________
(3)为了保持水土,可采取的生态建设措施:________ (写一条即可)
答案解析部分
一、单选题
1.【答案】 A 2.【答案】 A 3.【答案】 D 4.【答案】 B 5.【答案】 D 6.【答案】 B
7.【答案】 B 8.【答案】 A 9.【答案】 B 10.【答案】 A 11.【答案】 D 12.【答案】 A
13.【答案】 D
二、填空题
14.【答案】 (1)A(2)变质岩;岩浆岩
15.【答案】 (1)泥土从山谷上被冲刷到此处(2)被冲刷走的泥土更多(3)①山区;②地表有碎屑物;③强降水(4)水流减少(5)植树造林
16.【答案】 (1)印度洋(2)低(3)B(4)泥石流
17.【答案】 (1)内力;ABC(2)C
三、解答题
18.【答案】 (1)D(2)D
19.【答案】 (1)D(2)C(3)植树造林
四、实验探究题
20.【答案】 (1)泥石流;植被可以减少水土流失(植被可以减少泥石流的发生)
(2)火山喷发(3)张裂;BC
21.【答案】 (1)坡度越大,水土流失越严重,坡度越小,水土流失越轻。
(2)丙;同等降雨量,同等坡度,植物越繁茂,水土流失越少。
(3)植树种草。
3.5 泥石流-常考题(浙教版)-浙江省七上学期科学期末试题选编: 这是一份3.5 泥石流-常考题(浙教版)-浙江省七上学期科学期末试题选编,文件包含B1U2LT课件ppt、1Listentothephonecallandanswerthequestionsmp3、2Listenagainandcompletethetablewiththewordsyouhearmp3等3份课件配套教学资源,其中PPT共19页, 欢迎下载使用。
科学九年级上册第5节 物体的内能同步训练题: 这是一份科学九年级上册第5节 物体的内能同步训练题,共5页。试卷主要包含了选择题,填空题,综合题等内容,欢迎下载使用。
浙教版九年级上册第5节 物体的内能课时作业: 这是一份浙教版九年级上册第5节 物体的内能课时作业,共7页。

