- 10.4 第1课时 电容器的电容学案 学案 0 次下载
- 10.4 第2课时 实验:观察电容器的充、放电现象学案 学案 0 次下载
- 11.1 电源和电流学案 学案 0 次下载
- 11.2 导体的电阻学案 学案 0 次下载
- 11.3 实验1 实验:导体电阻率的测量学案 学案 0 次下载
高中物理人教版 (2019)必修 第三册第十章 静电场中的能量5 带电粒子在电场中的运动学案设计
展开1.会分析带电粒子在电场中的直线运动,掌握求解带电粒子直线运动问题的两种方法.
2.会用运动合成与分解的知识,分析带电粒子在电场中的偏转问题.
3.了解示波管的主要构造和工作原理.
[基础梳理]
一、带电粒子在电场中的加速
分析带电粒子的加速问题有两种思路:
1.利用牛顿第二定律结合匀变速直线运动公式分析.适用于电场是匀强电场且涉及运动时间等描述运动过程的物理量,公式有qE=ma,v=v0+at等.
2.利用静电力做功结合动能定理分析.适用于问题涉及位移、速率等动能定理公式中的物理量或非匀强电场情景时,公式有qEd=eq \f(1,2)mv2-eq \f(1,2)mveq \\al(02)(匀强电场)或qU=eq \f(1,2)mv2-eq \f(1,2)mveq \\al(02)(任何电场)等.
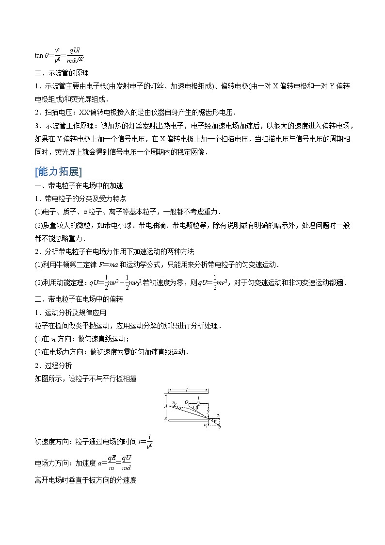
二、带电粒子在电场中的偏转
如图1所示,质量为m、带电荷量为q的基本粒子(忽略重力),以初速度v0平行于两极板进入匀强电场,极板长为l,极板间距离为d,极板间电压为U.
图1
(1)运动性质:
①沿初速度方向:速度为v0的匀速直线运动.
②垂直v0的方向:初速度为零的匀加速直线运动.
(2)运动规律:
①偏移距离:因为t=eq \f(l,v0),a=eq \f(qU,md),
偏移距离y=eq \f(1,2)at2=eq \f(qUl2,2mv\\al(02)d).
②偏转角度:因为vy=at=eq \f(qUl,mv0d),
tan θ=eq \f(vy,v0)=eq \f(qUl,mdv\\al(02)).
三、示波管的原理
1.示波管主要由电子枪(由发射电子的灯丝、加速电极组成)、偏转电极(由一对X偏转电极和一对Y偏转电极组成)和荧光屏组成.
2.扫描电压:XX′偏转电极接入的是由仪器自身产生的锯齿形电压.
3.示波管工作原理:被加热的灯丝发射出热电子,电子经加速电场加速后,以很大的速度进入偏转电场,如果在Y偏转电极上加一个信号电压,在X偏转电极上加一个扫描电压,当扫描电压与信号电压的周期相同时,荧光屏上就会得到信号电压一个周期内的稳定图像.
[能力拓展]
一、带电粒子在电场中的加速
1.带电粒子的分类及受力特点
(1)电子、质子、α粒子、离子等基本粒子,一般都不考虑重力.
(2)质量较大的微粒,如带电小球、带电油滴、带电颗粒等,除有说明或有明确的暗示外,处理问题时一般都不能忽略重力.
2.分析带电粒子在电场力作用下加速运动的两种方法
(1)利用牛顿第二定律F=ma和运动学公式,只能用来分析带电粒子的匀变速运动.
(2)利用动能定理:qU=eq \f(1,2)mv2-eq \f(1,2)mv02.若初速度为零,则qU=eq \f(1,2)mv2,对于匀变速运动和非匀变速运动都适用.
二、带电粒子在电场中的偏转
1.运动分析及规律应用
粒子在板间做类平抛运动,应用运动分解的知识进行分析处理.
(1)在v0方向:做匀速直线运动;
(2)在电场力方向:做初速度为零的匀加速直线运动.
2.过程分析
如图所示,设粒子不与平行板相撞
初速度方向:粒子通过电场的时间t=eq \f(l,v0)
电场力方向:加速度a=eq \f(qE,m)=eq \f(qU,md)
离开电场时垂直于板方向的分速度
vy=at=eq \f(qUl,mdv0)
速度与初速度方向夹角的正切值
tan θ=eq \f(vy,v0)=eq \f(qUl,mdv\\al(02))
离开电场时沿电场力方向的偏移量
y=eq \f(1,2)at2=eq \f(qUl2,2mdv\\al(02)).
3.两个重要推论
(1)粒子从偏转电场中射出时,其速度方向的反向延长线与初速度方向的延长线交于一点,此点为粒子沿初速度方向位移的中点.
(2)位移方向与初速度方向间夹角α的正切值为速度偏转角θ正切值的eq \f(1,2),即tan α=eq \f(1,2)tan θ.
4.分析粒子的偏转问题也可以利用动能定理,即qEy=ΔEk,其中y为粒子在偏转电场中沿电场力方向的偏移量.
[随堂演练]
1.一带电粒子在如图所示的点电荷的电场中,在电场力作用下沿虚线所示轨迹从A点运动到B点,电荷的加速度、动能、电势能的变化情况是( )
A.加速度的大小增大,动能、电势能都增加
B.加速度的大小减小,动能、电势能都减少
C.加速度增大,动能增加,电势能减少
D.加速度增大,动能减少,电势能增加
2.如图所示,空间存在足够大的水平方向的匀强电场,绝缘的曲面轨道处于匀强电场中,曲面上有一带电金属块在力的作用下沿曲面向上移动。已知金属块在向上移动的过程中,力做功40J,金属块克服电场力做功10J,金属块克服摩擦力做功20J,重力势能改变了30J,则( )
A.电场方向水平向右
B.在此过程中金属块电势能减少20J
C.在此过程中金属块机械能增加10J
D.在此过程中金属块内能增加20J
3.如图所示,让质子()、氘核()和α粒子()的混合物经过同一加速电场由静止开始加速,然后在同一偏转电场里偏转。忽略重力及粒子间的相互作用力,下列说法正确的是( )
A.它们将从同一位置沿同一方向离开偏转电场
B.它们将从同一位置沿不同方向离开偏转电场
C.它们将从不同位置沿同一方向离开偏转电场
D.它们将从不同位置沿不同方向离开偏转电场
4.用绝缘材料制成的半径为R的管形圆环竖直放置,圆管内壁光滑,空间有平行圆环平面的匀强电场,质量为m的带电荷量大小为q的两个小球以速度v先后进入管中,小球直径略小于管内径,两小球在管中均恰好做匀速圆周运动,重力加速度为g,不考虑两小球进入圆管前的相互作用,小球在管中运动过程中电荷量不变,圆环半径远大于圆管内径,则下列说法不正确的是( )
A.两小球一定带同种电荷
B.两球进入管中的最短时间差为
C.两球进入管中的速度必须大于某个不为零的值
D.两球均在圆环中运动时整个系统机械能不变
5.如图所示,一块质量可忽略不计的足够长的轻质绝缘板,置于光滑水平面上,板上放置A、B两物块,质量分别为、,与板之间的动摩擦因数均为。在水平面上方有水平向左的匀强电场,场强。现将A、B带上电荷,电荷量分别为C、,且保持不变。重力加速度g取。则带电后A、B的运动状态是( )
A.A、B都以的加速度向右运动
B.A静止不动,B以的加速度向右运动
C.A以的加速度向左运动,B以的加速度向右运动
D.A以的加速度向左运动,B以的加速度向右运动
6.带电粒子沿水平方向射入竖直向下的匀强电场中,运动轨迹如图所示,粒子在相同的时间内( )
A.位置变化相同B.速度变化相同
C.速度偏转的角度相同D.动能变化相同
7.初速度为v0, 质量为m, 电荷量为+q的带电粒子逆着电场线的方向从匀强电场边缘射入匀强电场, 已知射入的最大深度为d。则
(1)场强大小E=______;
(2)带电粒子在电场区域中运动的时间 (不计带电粒子的重力)为t=______。
8.如图所示,菱形ABCD的边长为L,顶角A为60°,对角线AB水平、CD竖直,O是两条对角线的交点。两个带相等电荷量的负点电荷固定在菱形的两个顶点A、B上,若将一质量为m、带电荷量为+q的小球在C点由静止释放,小球向上最高可运动到O点,若在C点给小球某一向上的初速度,小球最高可运动到D点,已知重力加速度为g,则CO两点之间的电势差UCO=______;小球从C点运动到D点过程中,经过O点时的速度vO=________。
参考答案
1.C
【详解】
电荷在A点电场线比B点疏,所以A点的电场力小于B点的电场力,则A点的加速度小于B点的加速度;由曲线运动的合外力特点可知,从A到B,电场力大致斜向上,电场力与速度方向的夹角为锐角,则电场力做正功,根据动能定理,动能增加;电场力做正功,电势能减小。故C正确,ABD错误。
故选C。
2.C
【详解】
A.因为不知道带电物体的电性,所以无法判断电场方向,故A错误;
B.克服电场力做功为,则电势能增加,故B错误;
C.机械能的改变量等于除重力以外的其他力所做的总功,故应为
故C正确
D.系统内能的增加量等于克服摩擦力所做的功为,金属块内能增加小于,故D错误。
故选C。
3.A
【详解】
设加速电压为U1,偏转电压为U2,设进入电场的粒子质量为m,电荷量为q,在加速电场中,根据动能定理可得
在偏转电场中,粒子做类平抛运动,令粒子在偏转电场中沿初速度方向的位移为x,偏转位移为y,有
,,
,
联立以上各式可得
,
可见电场里偏转位移和粒子速度和水平方向的夹角都与其质量和电荷量的多少无关,故将从同一位置沿同一方向离开偏转电场。
故选A。
4.C
【详解】
A.两球均在管中做匀速圆周运动时必须满足两个条件,①匀强电场的电场力做的功与重力做的功的代数和总为0;②两球连线总经过圆环圆心.满足①时两球一定带同种电荷,且
故A正确;
B.满足②时路程差等于圆环半个周长或半个周长的奇数倍,因此进入管中的时间差
当时两球进入管中的时间差最短,且最短时间差
故B正确;
C.由于,所以在管内做匀速圆周运动的条件是,故C错误;
D.两小球总在某直径的两端,除重力外的其他外力做功的代数和总为0,因此机械能不变,故D正确.
本题选择错误选项,故选C。
5.D
【详解】
A与木板间的动摩擦力为
B与木板间的动摩擦力为
由于,所以木板跟B一起运动。对A水平方向受力分析有
解得
方向向左;对B与轻质绝缘板水平方向受力分析有
解得
方向向右;故ABC错误,D正确。
故选D。
6.B
【详解】
粒子在水平方向做匀速直线运动,竖直方向做初速度为零的匀加速直线运动。在竖直方向上在相同的时间内运动的位移之比为1:3:5…。
A.粒子在水平方向上位置变化相同,在竖直方向上位置变化不同,所以其位置变化不同。A错误;
B.因为粒子做匀变速曲线运动,根据匀变速运动的规律可知,粒子在相同时间内速度变化相同。B正确;
C.粒子的速度逐渐靠近(而不会达到)竖直方向,所以速度的偏转角度会越来越小。C错误;
D.根据动能定理
动能的变化与竖直位移成正比,而竖直位移在相同时间内之比为1:3:5…,所以动能变化不同。D错误。
故选B。
7.
【详解】
(1)[1]根据动能定理得
解得
(2)[2]带电粒子运动的平均速度为
所以运动的时间为
8.
【详解】
[1]根据几何关系,CO之间的距离为L,电荷从C点运动到O点,根据动能定理,有
得
[2]电荷从O点运动到D点,根据动能定理,有
根据对称性知
解得
物理人教版 (2019)5 带电粒子在电场中的运动导学案: 这是一份物理人教版 (2019)5 带电粒子在电场中的运动导学案,共2页。
高中物理人教版 (2019)必修 第三册5 带电粒子在电场中的运动学案设计: 这是一份高中物理人教版 (2019)必修 第三册5 带电粒子在电场中的运动学案设计,共7页。学案主要包含了学习目标,自主学习,合作探究等内容,欢迎下载使用。
人教版 (2019)必修 第三册第十章 静电场中的能量5 带电粒子在电场中的运动导学案: 这是一份人教版 (2019)必修 第三册第十章 静电场中的能量5 带电粒子在电场中的运动导学案,共9页。学案主要包含了学习目标,知识要点等内容,欢迎下载使用。

