高中物理人教版 (新课标)选修34 串联电路和并联电路教案设计
展开第十节 简单的逻辑电路
一、教学目标设计:
A. 知识与技能:知道数字电路和模拟电路的概念,了解数字电路的优点。
知道“与”门、“或”门电路的特征、逻辑关系及表示法。
初步了解“与”门、“或”门电路在实际问题中的应用
B. 过程与方法: 突出学生自主探究、交流合作为主体的学习方式。
C. 情感态度与价值观:
(1)感受数字技术对现代生活的巨大改变;
(2)体验物理知识与实践的紧密联系;
(3)体验网络互动课堂在学习活动中的优越性。
二、教学内容的重难点分析
教学重点:两种门电路的逻辑关系。
教学难点:数字信号和数字电路的意义。
三、教学对象分析
学生对模拟信号和模拟电路的概念都能比较容易理解,但是,对信息社会中常提到的“数字”概念,认识是较模糊的。数字信号是信息技术的基础,数字电路是如何处理数字信号的?分析最小数字电路单元的逻辑关系,理解数字电路处理逻辑关系的原理,这是理解数字电路关键。
四、教学策略及教法设计
现代教学系统中,教师、学生、教材和教学媒体相互联系,相互作用,构成一个互动的有机整体,使教学内容丰富多彩,教学方式多种多样。本节课内容尽管是知识性为主,但不乏学生参与互动的内容。如果采用计算机网络平台,借助互动课件,通过引、动、放的方式来开展教学,可将传统的知识传授与自主探究式学习相互结合,实现互动交流,共享资源、知识创新和提高学习效率的目标。
五、教学媒体应用设计
数字电路教学中的演示或操作实验,仅从教学需求角度,单个数字逻辑单元电路器件是最佳媒体,但在实际教学中,寻找这样实验器材存在非常大的困难。而计算机仿真实验很好地解决这个困难,并且能够让每个学生动手参与。因此,在教学媒体的应用中,除了应用实物让学生真切地感受外,对数字电路的理解,则通过计算机仿真来探究实践而获得。
六、教学过程设计与分析
教学过程 | 设计思路及分析 | |||||||||||||||
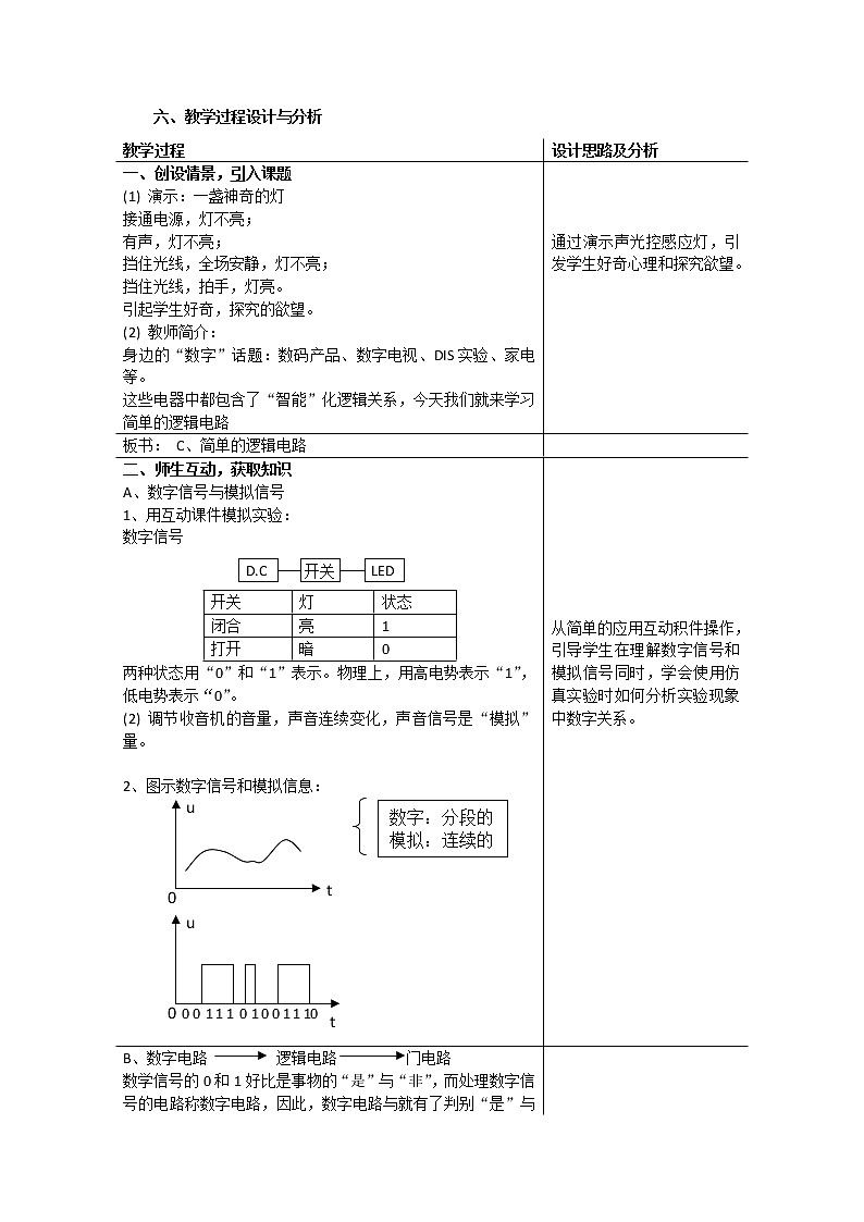
一、创设情景,引入课题 (1) 演示:一盏神奇的灯 接通电源,灯不亮; 有声,灯不亮; 挡住光线,全场安静,灯不亮; 挡住光线,拍手,灯亮。 引起学生好奇,探究的欲望。 (2) 教师简介: 身边的“数字”话题:数码产品、数字电视、DIS实验、家电等。 这些电器中都包含了“智能”化逻辑关系,今天我们就来学习简单的逻辑电路 |
通过演示声光控感应灯,引发学生好奇心理和探究欲望。
| |||||||||||||||
板书: C、简单的逻辑电路 |
| |||||||||||||||
二、师生互动,获取知识 A、数字信号与模拟信号 1、用互动课件模拟实验: 数字信号
两种状态用“0”和“1”表示。物理上,用高电势表示“1”,低电势表示“0”。 (2) 调节收音机的音量,声音连续变化,声音信号是“模拟”量。
2、图示数字信号和模拟信息:
|
从简单的应用互动积件操作,引导学生在理解数字信号和模拟信号同时,学会使用仿真实验时如何分析实验现象中数字关系。 | |||||||||||||||
B、数字电路 逻辑电路 门电路 数学信号的0和1好比是事物的“是”与“非”,而处理数字信号的电路称数字电路,因此,数字电路与就有了判别“是”与“非”的逻辑功能。我们将数字电路中基本单元电路称逻辑电路。 生活中有许多逻辑关系。 1、“与”逻辑关系 利用互动课件实验,寻找与电路的真值表
总结“与”逻辑关系:有两个控制条件作用会产生一个结果,当两个条件都满足时,结果才会成立,这种关系称为“与”的关系。
能处理“与”关系的电路是一种最小的逻辑电路,称门电路。
符号:
用互动课件实验验证“与”关系。
指导学生在面包板上进行“与”门电路连接实验,用实物的集成电路连接一个“与”门,真实再现虚拟。
声、光控感应灯的再讨论: 无光 1 灯亮 (与门电路)结果为1 有声 1
锁门方式的讨论,引入“或”门:家中的门锁能用“与”的关系吗? 提问:家中的门锁能用“与”的关系吗?
|
让学生理解数字信号“与”逻辑关系间的联系,对“与”逻辑关系的细仔分析,理解记住“与”逻辑的真值表。
通过示范性的操作演示讲解,理解“与”门电路实现“与”关系处理的电路原理,为下阶段自行探究“或”关系及“或”电路作准备。 | |||||||||||||||
三、放手学生,自主探究 1、“或”门实验<学生自主活动> 学生在计算机上根据学习“与”门电路情形,模拟实验、填表、总结逻辑关系;
指导学生进行模拟实验; 对学生实验进行实时辅导; 交流、展示实验结果 教师利用网络转播、交流展示学习结果。
2、知识拓展,创设其它逻辑电路。 学生在计算机上利用互动课件,自主发挥更多的连接组合,如“与或门”等。 教师利用网络交流,展示学生的设计成果,让学生讲清自己连接的逻辑关系,发挥互动课堂的优势。 3、巩固练习。利用今天所学知识,提出解决实际问题的一个设想(学生作业)。 |
有了“与”关系的实验示例,从模仿得出“或”关系的直值表,并拓展到学生自己设计电路,通过分析解释实验现象
通过学生自主设计的电路,解释实验现象,从而达到掌握“与”门、“或”门电路的特征、逻辑关系的知识目标。同时实现情感与价值目标。 |
七、教学反思:
数字电路在日常生活中应用十分的广泛,也是物理教材新增的内容和亮点,体现了教学内容的时代性。利用网络课堂这一新颖的教学形式,真正引发了全体学生的参与意识。实现了师生互动。学生知识和技能的获取是在生动有趣和有序活动中进行的,模拟实验为学生提供了自由发挥的空间,培养了创新意识,使学生成为课堂的主体。这样做摆脱了教材的束缚,为学生提供了开放的学习内容和学习资源,营造了最理想的教学环境。
在信息技术与课程的整合中,并不是媒体用的越多越好,而是要用精、用活,为教与学服务,本节课所用的媒体,在整个教学活动中,考虑了教师的指导与学生“活动”的关系,考虑了“虚拟”与“真实”的再现,使学生的理解与实际达到一致。防止出现热闹的学生“活动”之后,没有通过观察、思考、实践获得最重要的信息和技能。
人教版 (新课标)选修3选修3-1第二章 恒定电流11 简单的逻辑电路教学设计: 这是一份人教版 (新课标)选修3选修3-1第二章 恒定电流11 简单的逻辑电路教学设计,共6页。教案主要包含了这里的要求很低;第二,教学重点 难点,学情分析,教学方法,课前准备,课时安排 1课时,教学过程,板书设计等内容,欢迎下载使用。
高中物理人教版 (新课标)选修311 简单的逻辑电路教案: 这是一份高中物理人教版 (新课标)选修311 简单的逻辑电路教案,共5页。教案主要包含了教学目标设计,教学内容的重难点分析,教学对象分析,教学策略及教法设计,教学媒体应用设计,教学过程设计与分析,教学反思等内容,欢迎下载使用。
物理选修311 简单的逻辑电路教案设计: 这是一份物理选修311 简单的逻辑电路教案设计,共5页。

