高中地理人教版 (2019)选择性必修2 区域发展第一节 区域发展的自然环境基础随堂练习题
展开[合格过关练]
读某国国情简表,回答1~2题。
1.从自然条件分析,该国发展农业生产的限制性条件是( )
A.劳动力 B.水源
C.市场 D.农业科技
2.该国农业发展的自然条件比较差,但种植业发达,主要受益于( )
A.广阔的市场 B.发达的交通运输
C.先进的农业科技 D.传统的耕作经验
1.B 2.C [第1题,题干要求“从自然条件分析”,选项中只有水源属于自然因素,其他项均为人为因素。据表中信息可知,表中所示的国家是以色列,该国家以犹太人为主,沙漠面积较广,以色列降水较少,该国发展农业生产的限制性条件是水源不足,该国家节水农业成效显著。第2题,以色列在不利的自然条件之下,发展了发达的种植业,主要是因为利用先进的科技对不利自然条件进行改造,其他选项对不利自然条件影响不大。]
小麦是我国北方平原地区的主要粮食作物,近些年来我国小麦的种植高度已扩展到海拔 4 000 米的高原地区。回答3~4题。
3.小麦种植范围扩大的原因是( )
A.科学培育良种 B.改造自然条件
C.改良耕作制度 D.提高收购价格
4.从小麦分布范围的扩大可看出( )
A.影响农业生产的区位条件是在变化的
B.工业技术水平的提高和人口迁移的结果
C.自然条件是不会发生变化的
D.农业区位发生变化的因素是单一的
3.A 4.A [第3题,根据材料,小麦种植范围从平原地区扩大到高原地区,小麦可以适应高原地区自然地理环境的原因是科学培育良种,A正确;高原自然条件没有得到改造,耕作制度主要取决于气温条件,没有很好的改良办法,B、C错误;提高收购价格不是扩大到高原种植的原因,D错误。故选A。第4题,从小麦分布范围的扩大可以看出科学技术条件的改善对农业区位的影响,故影响农业生产的区位条件是在变化的,A正确;材料只体现小麦种植范围的变化,没有体现人口迁移,B错误;自然条件不是一成不变的,全球变暖可以带来热量条件的改善,修建梯田等可以改变地形条件,C错误;市场、交通、科技等农业区位因素变化都可以给农业生产带来影响,农业区位发生变化的因素不是单一的,D错误。故选A。]
荷兰是一个资源贫乏的国家,通过世代努力,以围海造陆的方式扩大了1/5的国土面积。20世纪50年代,随着北海油田的开发,已是工业制成品主要出口国的荷兰,通过大规模的石油、天然气生产和出口,带动了经济的高速增长,国民的福利水平大幅提高,但是制造业等其他产业受到了严重打击。十余年后,一系列社会经济问题接踵而至。国际上把这种资源产业短期繁荣留下的后遗症,称为“荷兰病”。据此完成5~6题。
5.荷兰制造业受到严重打击的主要原因,不包括( )
A.劳动力成本上升 B.廉价进口商品的涌入
C.荷兰货币的升值 D.国际消费市场的萎缩
6.“荷兰病”后遗症的突出表现是( )
①农业份额下降 ②经济增长乏力 ③人口老龄化 ④失业率上升
A.①② B.①③ C.②④ D.③④
5.D 6.C [第5题,由材料可知,荷兰制造业受到严重打击主要是由于油气资源的开发,大规模的石油、天然气生产和出口,使荷兰经济高速增长,社会福利水平大幅提高,进而使劳动力成本上升;廉价进口商品大量涌入会使本国制造业受到冲击;由于经济发展水平提高很快,荷兰货币升值,也会使制造业受到打击;由材料无法得知国际消费市场的变化。第6题,由材料可知,“国际上把这种资源产业短期繁荣留下的后遗症,称为‘荷兰病’”。资源枯竭对于农业生产影响不大,由于矿产资源为不可再生资源,枯竭后会导致严重依赖资源产业的经济受到冲击,增长乏力,①错,②对。人口老龄化与资源经济关系不大,③错。制造业受到冲击及资源枯竭,会导致失业率上升,④对。]
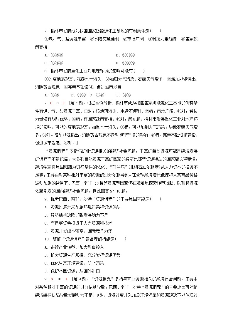
陕西省榆林市是我国国家级能源化工基地,经济结构以重化工业为主。榆林市已成为我国国家级能源化工基地。读图,回答7~8题。
7.榆林市发展成为我国国家级能源化工基地的有利条件是( )
①煤、气、盐资源丰富 ②水陆交通便利 ③市场广阔 ④科技力量雄厚 ⑤国家政策支持
A.①②③ B.②③④
C.①③⑤ D.②④⑤
8.榆林市发展重化工业对地理环境的影响可能有( )
①改变地表形态,减缓水土流失 ②加剧大气污染,雾霾天气增多 ③增加能源输出,消除贫困现象 ④完善基础设施,促进城市发展
A.①② B.③④ C.①③ D.②④
7.C 8.D [第7题,根据图例分析,榆林市成为我国国家级能源化工基地的优势条件有煤、气、盐资源丰富,①对。该地河流少,水运不便利,②错。市场广阔,③对。科技力量没有明显优势,④错。有国家政策支持,⑤对。第8题,榆林市发展重化工业对地理环境的影响,可能改变地表形态,加重水土流失,①错。可能加剧大气污染,导致雾霾天气增多,②对。增加能源输出,消除贫困现象不是对地理环境的影响,③错。完善基础设施建设,促进城市发展,④对。]
“资源诅咒”多指与矿业资源相关的经济社会问题。丰富的自然资源可能是经济发展的诅咒而不是祝福,大多数自然资源丰富的国家的经济比那些资源稀缺的国家增长得更慢。经济学家将原因归结为贸易条件的恶化、“荷兰病”(北海石油依赖症)或人力资本的投资不足等,主要由对某种相对丰富的资源的过分依赖导致。在全球经济增长低速和大宗商品价格波动加剧的背景下,巴西、南非、沙特等资源型国家仍在艰难地探索转型道路,以破解资源依赖引发的国内经济社会问题。据此回答9~10题。
9.推断巴西、南非、沙特“资源诅咒”的主要原因可能是( )
A.资源过度开采加剧环境污染和资源短缺
B.经济结构缺陷导致发展动力不足
C.有足够资金投资于人力资源和技术
D.资源开发成本较高,国际竞争力弱
10.破解“资源诅咒”最合理的措施是( )
A.进行产业转型,加大教育投入
B.扩大资源生产规模,充分发挥资源优势
C.优化生态环境建设,防止污染
D.保护本国资源,从国外进口
9.B 10.A [第9题,“资源诅咒”多指与矿业资源相关的经济社会问题,主要由对某种相对丰富的资源的过分依赖导致。巴西、南非、沙特“资源诅咒”的主要原因可能是经济结构缺陷导致发展动力不足,B对;资源过度开采加剧环境污染和资源短缺不能体现过度依赖,A错;投资于人力资源的资金不足,C错;资源开发成本不能体现过度依赖资源,D错。第10题,破解“资源诅咒”最合理的措施是进行产业转型,加大教育投入,A对;扩大资源生产规模,充分发挥资源优势会加重相关问题,B错;优化生态环境建设,保护本国资源,从国外进口,不能改变对资源的依赖特点,C、D错。]
11.在区域发展的不同阶段,自然地理条件(格局)对区域发展的影响也不同。结合材料,回答问题。
材料一 甲图是我国不同时期自然地理条件对农业产量的贡献率示意图(B表示贡献率大小)。
甲
材料二 乙图是自然条件对第二产业的贡献率示意图(B表示贡献率大小)。
乙
(1)我国自然条件对农业产量的贡献率大小明显存在东西和南北空间上的差异。请分别叙述引起这种差异的原因。
(2)我国不同时期自然地理条件的变化引起了农业产值的变化。在空间差异上,自然条件的变化引起农业产值增长最明显的地区是________。在时间上,从1979~2002年我国的自然条件中,________(填影响因素)引起了农业产值的波动变化。
(3)乙图中M地区是我国自然地理条件对第二产业的贡献率最大的地区,请分析其主要的区位优势。
[解析] 第(1)题,农业受自然条件的影响最为深刻。我国在东西方向上,地势自西向东呈三级阶梯分布,西部与东部地形不同;自西向东,距海远近不同,水分条件不同。在南北方向上,纬度不同,水分热量条件不同。第(2)题,读甲图并结合所学知识即可作答。第(3)题,乙图中M地区位于我国南方,这里有色金属、森林资源、水资源丰富,是我国自然地理条件对第二产业的贡献率最大的地区。
[答案] (1)东西差异的原因:我国东部主要为平原、丘陵,位于季风气候区;西部为高原、山地,位于非季风气候区。 南北差异的原因:南部属于热带、亚热带季风气候区,水热条件较好;北部属于温带季风气候区,水热条件较差。
(2)北方地区(华北平原、东北平原) 气候(变暖)
(3)有色金属、森林资源、水资源丰富。
[素养培优练]
下图为不同社会发展阶段资源重要程度示意图,图中曲线表示智力资源、矿产资源、空间资源(主要指区位条件)。读图,完成12~13题。
12.图中曲线与资源类型匹配正确的一组是( )
A.①——智力资源 ②——矿产资源
B.①——空间资源 ③——矿产资源
C.②——空间资源 ③——智力资源
D.②——矿产资源 ③——智力资源
13.工业文明阶段,①曲线所代表的资源的重要程度增长迅速的主要原因是( )
A.资源消耗总量不断增加
B.资源种类增多,利用率提高
C.区位条件增多,影响程度增大
D.劳动力数量增多,素质提高
12.D 13.C [第12题,在农业文明阶段,人类发展主要依赖土地的产出,空间资源占比重最大,图中曲线①代表空间资源;工业文明阶段,工业生产对矿产资源需求不断增加,到生态文明阶段,人类谋求人类与环境的协调发展,矿产资源影响下降;②代表矿产资源;生态文明阶段,人类可持续发展主要依靠科技、智力因素,③代表智力资源。D对,A、B、C错,故选D。第13题,工业文明阶段,①曲线所代表的空间资源的重要程度增长迅速,主要原因是工业区位条件增多,新区位因素影响程度增大,C对;工业文明阶段,随着人口增加,劳动力数量增多,资源消耗总量也是不断增加,这是对矿产资源与智力资源的重要程度影响,而不是对空间资源的影响,A、D错;资源种类不会增多,影响重要区位条件增多,B错,故选C。]
读我国煤炭资源主要分布区示意图,回答14~15题。
14.甲地区煤炭工业面临的挑战主要有( )
①西气东输 ②西电东送 ③南水北调 ④新能源和可再生能源开发
A.①②③ B.①②④ C.②③④ D.①③④
15.甲地区煤炭资源丰富,为了将资源优势转化为经济优势,可以采取的措施有( )
①建设坑口电站,变输煤为输电
②发展以煤为原料的化学工业
③延长产业链,增加产品附加值
④大力发展公路运输,提高煤炭外运能力
A.①②③ B.①②④ C.②③④ D.①③④
14.B 15.A [第14题,据图可知,甲地区是山西省,山西省煤炭工业面临的挑战主要有西气东输、西电东送、新能源和可再生能源开发等,而南水北调是向华北平原地区输送水,与山西省煤炭工业关系不大。故选B。第15题,为了将资源优势转化为经济优势,山西省可以采取的措施有建设坑口电站,变输煤为输电;发展以煤为原料的化学工业;延长产业链,增加产品附加值。故选A。]
16.“茶马古道”是云南、四川与西藏之间的古代贸易通道,由于是用于川、滇的茶叶与西藏的马匹、药材交易,以马帮运输,故称“茶马古道”。结合下面某同学收集到的一幅“茶马古道”路线图,完成下列问题。
图甲 图乙
(1)指出图乙中聚落遗址分布与河流的关系并解释原因。
(2)说明图乙中村落分布的特点和意义。
(3)分析图甲所在地区自然条件对古道建设的不利影响。
[解析] 第(1)题,由图可知,聚落遗址分布在河流的凸岸;原因可从凸岸和凹岸部位流水的堆积与侵蚀作用分析。第(2)题,村落沿河谷分布,原因可从生活取水、农业生产两方面分析。第(3)题,可从建设成本、线路选择、自然灾害等角度分析。
[答案] (1)分布:河流凸岸处。原因:由于水流的惯性作用,河水不断冲击河流的凹岸,使其不断被侵蚀;而凸岸一侧则水流缓慢,泥沙不断淤积成陆,无洪涝之灾,适宜居住。
(2)特点:沿河谷分布。意义:利于取水灌溉;河流沉积,土壤肥沃,有利于农业生产。
(3)地势起伏大(或山谷相间),地质条件复杂,选线受限制大(或工程量大);泥石流、滑坡等地质灾害频发;多暴雨、洪水等气象灾害,增加了施工难度。
国土面积
1.4×104 km2
人口和民族
427万,3/4以上为犹太人
国土特征
50%以上为沙漠;盐碱地面积广
农业特点
种植业尤为发达
人教版 (2019)选择性必修2 区域发展第一节 区域发展的自然环境基础精品同步训练题: 这是一份人教版 (2019)选择性必修2 区域发展<a href="/dl/tb_c4003807_t7/?tag_id=28" target="_blank">第一节 区域发展的自然环境基础精品同步训练题</a>,文件包含高中地理新人教版2019选择性必修221区域发展的自然环境基础同步测试题原卷版doc、高中地理新人教版2019选择性必修221区域发展的自然环境基础同步测试题解析版doc等2份试卷配套教学资源,其中试卷共19页, 欢迎下载使用。
地理选择性必修2 区域发展第一节 区域发展的自然环境基础精品同步达标检测题: 这是一份地理选择性必修2 区域发展第一节 区域发展的自然环境基础精品同步达标检测题,共11页。试卷主要包含了阅读图文材料,完成下列问题等内容,欢迎下载使用。
高中地理人教版 (2019)选择性必修2 区域发展第一节 区域发展的自然环境基础达标测试: 这是一份高中地理人教版 (2019)选择性必修2 区域发展第一节 区域发展的自然环境基础达标测试,共8页。

