高中地理鲁教版 (2019)必修 第二册第二节 人口迁移教案
展开第一单元 人口与环境
第二节 人口迁移
本节内容是本单元的第二节,关于人口迁移的学习,教材主要从人口迁移的基础知识入手,讲述了三个部分的内容,第一部分是学习人口迁移的概念及其特点,重点介绍国际人口迁移和国内人口迁移两种方式,尤其是国际人口迁移;第二部分是学习影响人口迁移的因素,这是本节教学内容的重点,要求学生结合事例,分析影响人口迁移的因素;第三部分是以我国为例学习我国国内人口迁移和人口流动的及其产生的意义和影响。
区域认知:通过不同时期国际和国内的人口迁移示意图,了解国际和国内不同时期的人口迁移特点;
综合思维:根据图文资料和结合实例,能够综合分析影响人口迁移的因素;
地理实践力:运用所学知识、资料和身边案例,能够说出影响周边人迁移的因素。
人地协调观:理解人口迁移对区域地理环境产生的意义和影响。
1、不同时期国际人口迁移的特点
2、不同时期中国人口迁移的特点
3、影响人口迁移的因素
4、人口流动产生的影响
教师准备:导学案、课件、投影仪等
学生准备:提前预习完成导学案。
【新课导入】15世纪到19世纪,国际人口迁移的主要目的地势美洲“新大陆”等未开放地区。20世纪50年代以后,国际人口大多从贫穷的落后地区移向富裕发达地区。这些不同时期的人口迁移受什么因素的影响?
学生:思考,自由回答。
展示学习目标,让学生明确本节课的学习内容
【新课讲授】
承转:影响人口迁移的因素是我们本节课的重点,那么,在学习影响人口迁移的因素之前,我们先来了解什么是人口迁移,它有哪些类型。
学生:思考,回答
教师:点评,讲解
一、人口迁移
1、人口迁移:是指人口变换常住地的空间移动。
一般具备三个条件:
①必须改变居住地
②改变居住地需持续一段时间
③必须超越一定的行政界线
2、分类:按照是否跨越国界分为国内人口迁移和国际人口迁移。
注意:人口迁移与人口流动的区别
人口流动是指因工作、学习、旅游、探亲等原因暂时离开原居住地的人口移动现象。
过渡:了解了人口迁移及其类型,接下来我们一起来探究其人口迁移的特点吧。
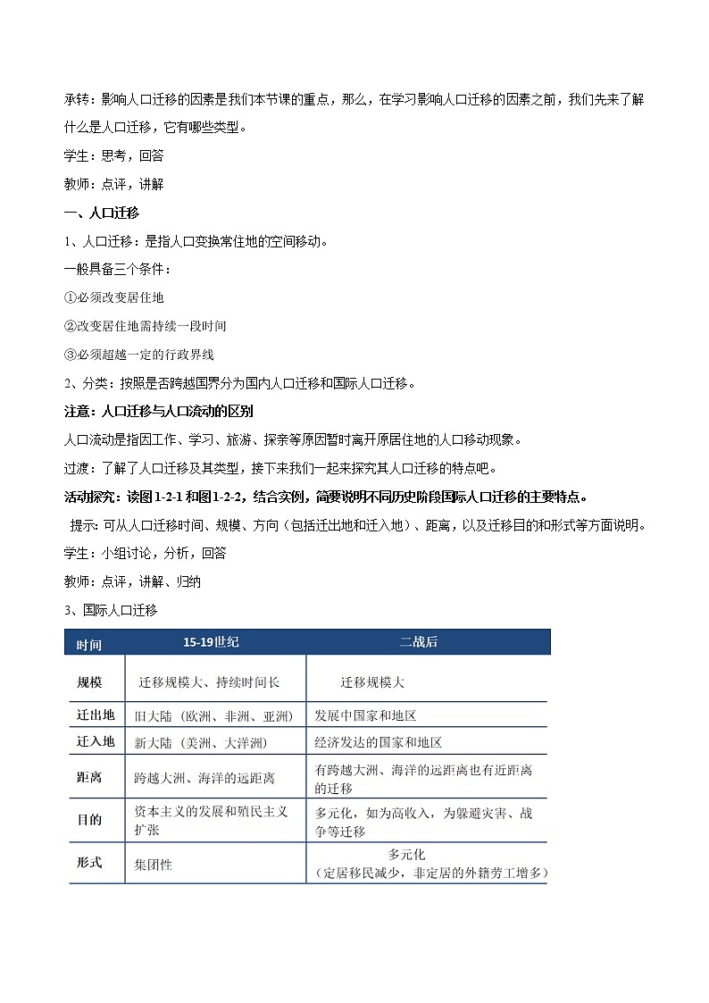
活动探究:读图1-2-1和图1-2-2,结合实例,简要说明不同历史阶段国际人口迁移的主要特点。
提示:可从人口迁移时间、规模、方向(包括迁出地和迁入地)、距离,以及迁移目的和形式等方面说明。
学生:小组讨论,分析,回答
教师:点评,讲解、归纳
3、国际人口迁移
4、国内人口迁移
案例探究:读图1-2-4和图1-2-5简要说明不同历史阶段我国人口迁移和人口流动的主要特点。(原因、特点、流向)
学生:小组讨论,分析,回答
教师:点评,讲解、归纳
(1)古代:
原因:受战争、自然灾害等的影响而迁移
特点:大批的
流向:条件较好的地区
(2)20世纪50-80年代:
原因:计划经济体制和严格的户籍管理制度
特点:有组织、有计划
流向:由东部迁往东北和西北
(3)20世纪80年代以来,
原因:改革开放和经济的快速发展,特点:自发的,形成大规模的流动人口
流向:农村大量剩余劳动力流向经济发达的沿海大城市
思考:我国人口流动会产生什么影响?(提示:流入地和流出地)
学生:思考,回答
教师:教师:点评,讲解、归纳
(4)人口流动产生的意义和影响
意义:
人口流动是社会经济发展的必然产物,对促进经济发展、调节人口空间分布、加强民族融合和文化交流等都有积极作用。
影响:
流入地:有利:提供大量廉价劳动力;促进商品流通和经济发展;促进第三产业发展。
不利:给居住、交通、市政设施等增加压力;带来社会治安管理等方面的问题。
流出地:有利:加强与外界社会的联系,利于经济发展;缓解当地人地矛盾压力。
不利:导致人才流失和劳动力不足;空巢老人和留守儿童问题增多。
活动探究2:读图1-2-3并结合实际,分析影响人口迁移的因素有哪些?
学生:小组讨论,分析,回答
教师:点评,讲解分析、归纳
人口迁移是自然、社会经济等多种因素共同作用下的一种有意识的行为,是人类适应环境的表现,并具有一定的个人决策主观性。人口迁移的动力可以形象的归结为“推力”和“拉力” 。
人口迁移是各种“推力”和“拉力”共同作用的结果。
过渡:从以上的分析,试将这些影响人口迁移的“推力”和“拉力”进行归类总结,影响人口迁移的因素有哪些?
学生:思考,回答
教师:点评,举例分析,总结
二、影响人口迁移的因素
【课堂总结】
【当堂检测】
1.关于第二次世界大战以后世界人口迁移的叙述,不正确的是( )
A.人口从发展中国家流向发达国家
B.拉丁美洲继续是国际移民的主要目的地
C.人口移出减轻了迁出国人口压力
D.美国20世纪90年代经济持续发展有外来移民明显的作用
2.关于中国人口迁移的论述,正确的是( )
A.新中国成立以来的人口迁移,主要是自发的人口迁移
B.历史上我国人口迁移的主要原因是自然灾害引起的
C.新中国成立到20世纪80年代中期以前的人口迁移规模大、频率高
D.80年代中期以来人口迁移的主要类型是由农村到城市
3.阿富汗难民迁往巴基斯坦,按地理范围划分及影响因素组合正确的是( )
A.国际人口迁移——劳务输出 B.国内人口迁移——宗教
C.国际人口迁移——战争 D.国内人口迁移——缺水
4.有关影响人口迁移因素的叙述,正确的是( )
A.自然因素历来不是影响人口迁移的重要因素
B.社会经济因素在影响人口迁移的因素中起主要作用
C.交通和通信发展,加强了人类地域间的联系,减少了人口迁移数量
D.文化教育越落后,人口自发迁移的数量越多
5.关于人口迁移“推力”和“拉力”的叙述,正确的是( )
A.人口过多属于人口迁移的“拉力”
B.廉价的土地属于人口迁移的“推力”
C.良好的教育条件属于人口迁移的“拉力”
D.稳定的社会环境属于人口迁移的“推力”
6.2010年上海世博会期间,大批国内外游客前往上海游览,这种现象属于( )
A.国际人口迁移 B.国内人口迁移 C.省际人口迁移 D.人口流动
高中地理鲁教版 (2019)必修 第二册第三单元 产业区位选择第一节 农业的区位选择一等奖第1课时教案设计: 这是一份高中地理鲁教版 (2019)必修 第二册第三单元 产业区位选择第一节 农业的区位选择一等奖第1课时教案设计,共7页。教案主要包含了新课导入,新课讲授,知识拓展,课堂总结,当堂检测等内容,欢迎下载使用。
鲁教版 (2019)必修 第二册第二节 地域文化与城乡景观教学设计: 这是一份鲁教版 (2019)必修 第二册第二节 地域文化与城乡景观教学设计,共9页。教案主要包含了地域文化,地域文化在城乡景观上的体现等内容,欢迎下载使用。
高中地理鲁教版 (2019)必修 第二册第二单元 乡村与城镇第三节 城镇化教学设计: 这是一份高中地理鲁教版 (2019)必修 第二册第二单元 乡村与城镇第三节 城镇化教学设计,共14页。教案主要包含了知识拓展,X号学生,合作探究等内容,欢迎下载使用。

