高中数学3.2.1古典概型教学设计
展开这是一份高中数学3.2.1古典概型教学设计,共2页。
深刻理解古典概型
古典概型是一种特殊的数学模型,在概率论中占有相当重要的地位,是学习概率的必不可少的内容。我们要深刻理解古典概型的概念、特征及其概率公式,并能熟练应用概率公式解决有关概率问题。
一、 概念辨析
古典概型必须具备两个条件:(1)有限性(即指试验中所有可能出现的基本事件只有有限个);(2)等可能性(即指每个基本事件出现的可能性相等)。
判断一个事件是否为古典概型时,同学们只要紧紧抓住这两个条件,即可得出正确结论。
例1.下列概率模型中有几个是古典概型?
A.从区间[1,10]内任意取出一个实数,求取到实数2的概率;
B.向上抛掷一枚不均匀的旧硬币,求正面朝上的概率;
C.从1,2,3,…,100这100个整数中任意取出一个整数,求取到偶数的概率。
解:A不是古典概型,因为区间[1,10]中的有无限多个实数,取出的那个实数有无限多种结果,因此有无限多个基本事件,与古典概型定义中“基本事件只有有限个”矛盾。
B不是古典概型,因为硬币不均匀导致“正面向上”与“反面向上”的概率不相等,与古典概型定义中“每个基本事件出现的可能性相等”矛盾。
C是古典概型,因为在试验中所有可能出现的结果是有限的(100个),而且每个整数被抽到的可能性相等。
例2.在连续掷两次硬币的试验中,“第一次正面朝上”是基本事件吗?
解:抛掷完两次硬币后试验才算完成,所以两次抛掷的结果合起来才算一个基本事件,故“第一次正面朝上”不是基本事件。该试验所有的基本事件有四个:(正,正),(正,反), 反,正),(反,反)
二、 公式应用
在满足上面两个条件的情况下,我们可以用古典概型的概率公式计算事件A的概率:
.
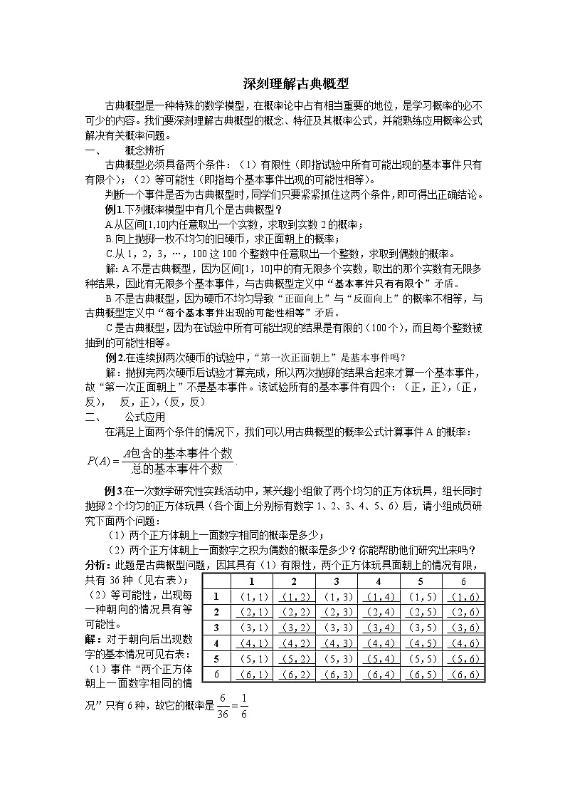
例3.在一次数学研究性实践活动中,某兴趣小组做了两个均匀的正方体玩具,组长同时抛掷2个均匀的正方体玩具(各个面上分别标有数字1、2、3、4、5、6)后,请小组成员研究下面两个问题:
(1)两个正方体朝上一面数字相同的概率是多少;
(2)两个正方体朝上一面数字之积为偶数的概率是多少?你能帮助他们研究出来吗?
| 1 | 2 | 3 | 4 | 5 | 6 |
1 | (1,1) | (1,2) | (1,3) | (1,4) | (1,5) | (1,6) |
2 | (2,1) | (2,2) | (2,3) | (2,4) | (2,5) | (2,6) |
3 | (3,1) | (3,2) | (3,3) | (3,4) | (3,5) | (3,6) |
4 | (4,1) | (4,2) | (4,3) | (4,4) | (4,5) | (4,6) |
5 | (5,1) | (5,2) | (5,3) | (5,4) | (5,5) | (5,6) |
6 | (6,1) | (6,2) | (6,3) | (6,4) | (6,5) | (6,6) |
分析:此题是古典概型问题,因其具有(1)有限性,两个正方体玩具面朝上的情况有限,共有36种(见右表);(2)等可能性,出现每一种朝向的情况具有等可能性。
解:对于朝向后出现数字的基本情况可见右表:
(1)事件“两个正方体朝上一面数字相同的情况”只有6种,故它的概率是
(2)事件“两个正方体朝上一面数字之积为偶数的情况”有27种,如表中有下划线的情况,即两个正方体朝上一面数字之积为偶数的概率为。
点评:此题在列举基本事件时,通过列表法,可以清楚有序地列出所有基本事件。
小结:通过对上面的学习,我们可以得出在求某事件概率时,我们可以遵循以下步骤,简称“读、判、列、算”四步法。
第一步:“读”,即反复阅读题目,收集整理题目中的各种信息;
第二步:“判”,要会判断事件是否是古典概型,关键是判断其是否具有两性(有限性、等可能性).若为古典概型,则进行第三步;
第三步:“列”,列举出所有的基本事件,并数出所有基本事件及事件A所包含的基本事件个数;
第四步:“算”,应用古典概型概率公式,计算事件A的概率,对应用题还要作答。
相关教案
这是一份数学必修33.2.1古典概型教学设计及反思,共3页。教案主要包含了直接列举的策略,图表信息精析策略,正难则反策略等内容,欢迎下载使用。
这是一份数学必修33.2.1古典概型教案,共2页。
这是一份人教版新课标A必修33.2.1古典概型教学设计及反思,共2页。

