高中数学人教A版 (2019)必修 第二册第六章 平面向量及其应用6.4 平面向量的应用教案
展开第3课时 余弦定理、正弦定理应用举例
三角形中的几何计算问题主要包括长度、角、面积等,常用的方法就是构造三角形,把所求的问题转化到三角形中,然后选择正弦定理、余弦定理加以解决,有的问题与三角函数联系比较密切,要熟练运用有关三角函数公式.
课程目标
1、能够运用正弦定理、余弦定理等知识和方法解决一些有关测量距离的实际问题,了解常用的测量相关术语;
2、激发学生学习数学的兴趣,并体会数学的应用价值;同时培养学生运用图形、数学符号表达题意和应用转化思想解决数学问题的能力.
数学学科素养
1.数学抽象:方位角、方向角等概念;
2.逻辑推理:分清已知条件与所求,逐步求解问题的答案;
3.数学运算:解三角形;
4.数学建模:数形结合,从实际问题中抽象出一个或几个三角形,然后通过解这些三角形,得到所求的量,从而得到实际问题的解.
重点:由实际问题中抽象出一个或几个三角形,然后逐个解决三角形,得到实际问题的解;
难点:根据题意建立数学模型,画出示意图.
教学方法:以学生为主体,小组为单位,采用诱思探究式教学,精讲多练。
教学工具:多媒体。
情景导入
在古代,天文学家没有先进的仪器就已经估算出了两者的距离,是什么神奇的方法探索到这个奥秘的呢?我们知道,对于未知的距离、高度等,存在着许多可供选择的测量方案,但是没有足够的空间,不能用全等三角形的方法来测量,所以,有些方法会有局限性。于是上面介绍的问题是用以前的方法所不能解决的。那么运用正弦定理、余弦定理能否解决这些问题?又怎么解决?
要求:让学生自由发言,教师不做判断。而是引导学生进一步观察.研探.
二、预习课本,引入新课
阅读课本48-51页,思考并完成以下问题
1、方向角和方位角各是什么样的角?
2、怎样测量物体的高度?
3、怎样测量物体所在的角度?
要求:学生独立完成,以小组为单位,组内可商量,最终选出代表回答问题。
三、新知探究
1、实际测量中的有关名称、术语
四、典例分析、举一反三
题型一 测量高度问题
例1 济南泉城广场上的泉标是隶书“泉”字,其造型流畅别致,成了济南的标志和象征.李明同学想测量泉标的高度,于是他在广场的A点测得泉标顶端的仰角为60°,他又沿着泉标底部方向前进15.2 m,到达B点,测得泉标顶部仰角为80°.你能帮李明同学求出泉标的高度吗?(精确到1 m)
【答案】泉城广场上泉标的高约为38 m.
【解析】如图所示,点C,D分别为泉标的底部和顶端.
依题意,∠BAD=60°,∠CBD=80°,
AB=15.2 m,则∠ABD=100°,
故∠ADB=180°-(60°+100°)=20°.
在△ABD中,根据正弦定理,
eq \f(BD,sin 60°)=eq \f(AB,sin∠ADB). ∴BD=eq \f(AB·sin 60°,sin 20°)=eq \f(15.2·sin 60°,sin 20°)≈38.5(m).
在Rt△BCD中,CD=BDsin 80°=38.5·sin 80°≈38(m),
即泉城广场上泉标的高约为38 m.
解题技巧(测量高度技巧)
(1)在测量高度时,要理解仰角、俯角的概念,仰角和俯角都是在同一铅垂面内,视线与水平线的夹角;
(2)准确理解题意,分清已知条件与所求,画出示意图;
(3)运用正、余弦定理,有序地解相关的三角形,逐步求解问题的答案,注意方程思想的运用.
跟踪训练一
1、乙两楼相距200 m,从乙楼底望甲楼顶的仰角为60°,从甲楼顶望乙楼顶的俯角为30°,则甲、乙两楼的高分别是多少?
【答案】甲楼高为200eq \r(3) m,乙楼高为eq \f(400\r(3),3) m.
【解析】如图所示,AD为乙楼高,BC为甲楼高.
在△ABC中,BC=200×tan 60°=200eq \r(3),
AC=200÷sin 30°=400,由题意可知∠ACD=∠DAC=30°,
∴△ACD为等腰三角形.
由余弦定理得AC2=AD2+CD2-2AD·CD·cs 120°,4002=AD2+AD2-2AD2×eq \b\lc\(\rc\)(\a\vs4\al\c1(-\f(1,2)))=3AD2,AD2=eq \f(4002,3),AD=eq \f(400\r(3),3).故甲楼高为200eq \r(3) m,乙楼高为eq \f(400\r(3),3) m.
题型二 测量角度问题
例2 如图所示,A,B是海面上位于东西方向相距5(3+eq \r(3)) n mile的两个观测点.现位于A点北偏东45°方向、B点北偏西60°方向的D点有一艘轮船发出求救信号,位于B点南偏西60°且与B点相距20eq \r(3) n mile的C点的救援船立即前往营救,其航行速度为30 n mile/h,则该救援船到达D点需要多长时间?
【答案】 救援船到达D点需要的时间为1 h.
【解析】由题意,知AB=5(3+eq \r(3))n mile,
∠DBA=90°-60°=30°,∠DAB=90°-45°=45°,
∴∠ADB=180°-(45°+30°)=105°.
在△DAB中,由正弦定理得eq \f(BD,sin∠DAB)=eq \f(AB,sin∠ADB),
即BD=eq \f(ABsin∠DAB,sin∠ADB)===10eq \r(3) n mile.
又∠DBC=∠DBA+∠ABC=60°,BC=20eq \r(3) n mile,
∴在△DBC中,由余弦定理,得
CD=eq \r(BD2+BC2-2BD·BCcs∠DBC)= eq \r(300+1 200-2×10\r(3)×20\r(3)×\f(1,2))=30 n mile,
则救援船到达D点需要的时间为eq \f(30,30)=1 h.
解题技巧: (测量角度技巧)
测量角度问题的关键是根据题意和图形及有关概念,确定所求的角在哪个三角形中,该三角形中已知哪些量,需要求哪些量.通常是根据题意,从实际问题中抽象出一个或几个三角形,然后通过解这些三角形,得到所求的量,从而得到实际问题的解.
跟踪训练二
1、在海岸A处,发现北偏东45°方向,距离A处(eq \r(3)-1)n mile的B处有一艘走私船,在A处北偏西75°的方向,距离A 2 n mile的C处的缉私船奉命以10eq \r(3) n mile的速度追截走私船.此时,走私船正以10 n mile/h的速度从B处向北偏东30°方向逃窜,问缉私船沿什么方向能最快追上走私船?
【答案】缉私船沿北偏东60°方向能最快追上走私船.
【解析】 设缉私船用t h在D处追上走私船,画出示意图,则有CD=10eq \r(3)t,BD=10t,
在△ABC中,∵AB=eq \r(3)-1,AC=2,∠BAC=120°,∴由余弦定理,
得BC2=AB2+AC2-2AB·AC·cs∠BAC=(eq \r(3)-1)2+22-2·(eq \r(3)-1)·2·cs 120°=6,
∴BC=eq \r(6),且sin∠ABC=eq \f(AC,BC)·sin∠BAC=eq \f(2,\r(6))·eq \f(\r(3),2)=eq \f(\r(2),2),
∴∠ABC=45°,∴BC与正北方向成90°角.
∴∠CBD=90°+30°=120°,
在△BCD中,由正弦定理,得
sin∠BCD=eq \f(BD·sin∠CBD,CD)=eq \f(10tsin 120°,10\r(3)t)=eq \f(1,2),
∴∠BCD=30°.即缉私船沿北偏东60°方向能最快追上走私船.
题型三 测量距离问题
例3 如图所示,要测量一水塘两侧A,B两点间的距离,其方法先选定适当的位置C,用经纬仪测出角α,再分别测出AC,BC的长b,a则可求出A,B两点间的距离.若测得CA=400 m,CB=600 m,∠ACB=60°,试计算AB的长.
【答案】A,B两点间的距离为200eq \r(7) m.
【解析】在△ABC中,由余弦定理得
AB2=AC2+BC2-2AC·BCcs∠ACB,
∴AB2=4002+6002-2×400×600cs 60°=280 000.
∴AB=200eq \r(7) (m).
即A,B两点间的距离为200eq \r(7) m.
例4 如图所示,A,B两点在一条河的两岸,测量者在A的同侧,且B点不可到达,要测出A,B的距离,其方法在A所在的岸边选定一点C,可以测出A,C的距离m,再借助仪器,测出∠ACB=α,∠CAB=β,在△ABC中,运用正弦定理就可以求出AB.若测出AC=60 m,∠BAC=75°,∠BCA=45°,则A,B两点间的距离为________ m.
【答案】20eq \r(6) .
【解析】∠ABC=180°-75°-45°=60°,
所以由正弦定理得,eq \f(AB,sin C)=eq \f(AC,sin B),
∴AB=eq \f(AC·sin C,sin B)=eq \f(60×sin 45°,sin 60°)=20eq \r(6)(m).
即A,B两点间的距离为20eq \r(6) m.
解题技巧(测量距离技巧)
当A,B两点之间的距离不能直接测量时,求AB的距离分为以下三类:
(1)两点间不可通又不可视(如图①):可取某点C,使得A,B与C之间的距离可直接测量,测出AC=b,BC=a以及∠ACB=γ,利用余弦定理得:
AB=eq \r(a2+b2-2abcs γ).
(2)两点间可视但不可到达(如图②):可选取与B同侧的点C,测出BC=a以及∠ABC和∠ACB,先使用内角和定理求出∠BAC,再利用正弦定理求出AB.
(3)两点都不可到达(如图③):在河边测量对岸两个建筑物之间的距离,可先在一侧选取两点C,D,测出CD=m,∠ACB,∠BCD,∠ADC,∠ADB,再在△BCD中求出BC,在△ADC中求出AC,最后在△ABC中,由余弦定理求出AB.
跟踪训练三
1.如图,A,B两点在河的同侧,且A,B两点均不可到达,测出A,B的距离,测量者可以在河岸边选定两点C,D,测得CD=a,同时在C,D两点分别测得∠BCA=α,∠ACD=β,∠CDB=γ,∠BDA=δ.在△ADC和△BDC中,由正弦定理分别计算出AC和BC,再在△ABC中,应用余弦定理计算出AB.若测得CD=eq \f(\r(3),2) km,∠ADB=∠CDB=30°,∠ACD=60°,∠ACB=45°,求A,B两点间的距离.
【答案】A,B两点间的距离为eq \f(\r(6),4) km.
【解析】∵∠ADC=∠ADB+∠CDB=60°,∠ACD=60°,
∴∠DAC=60°,∴AC=DC=eq \f(\r(3),2).在△BCD中,∠DBC=45°,
由正弦定理,得BC=eq \f(DC,sin∠DBC)·sin∠BDC=eq \f(\f(\r(3),2),sin 45°)·sin 30°=eq \f(\r(6),4).
在△ABC中,由余弦定理,得
AB2=AC2+BC2-2AC·BCcs 45°=eq \f(3,4)+eq \f(3,8)-2×eq \f(\r(3),2)×eq \f(\r(6),4)×eq \f(\r(2),2)=eq \f(3,8).
∴AB=eq \f(\r(6),4)(km).∴A,B两点间的距离为eq \f(\r(6),4) km.
五、课堂小结
让学生总结本节课所学主要知识及解题技巧
六、板书设计
6.4.3 余弦定理、正弦定理
第3课时 余弦定理、正弦定理应用举例
概念 例1 例2 例3 例4
七、作业
课本51页练习,52页习题6.4中剩余题.
对于平面图形的计算问题,首先要把所求的量转化到三角形中,然后选用正弦定理、余弦定理解决.构造三角形时,要注意使构造三角形含有尽量多个已知量,这样可以简化运算.学生在这里的数量关系比较模糊,需要强化,三角形相关知识点需要简单回顾。
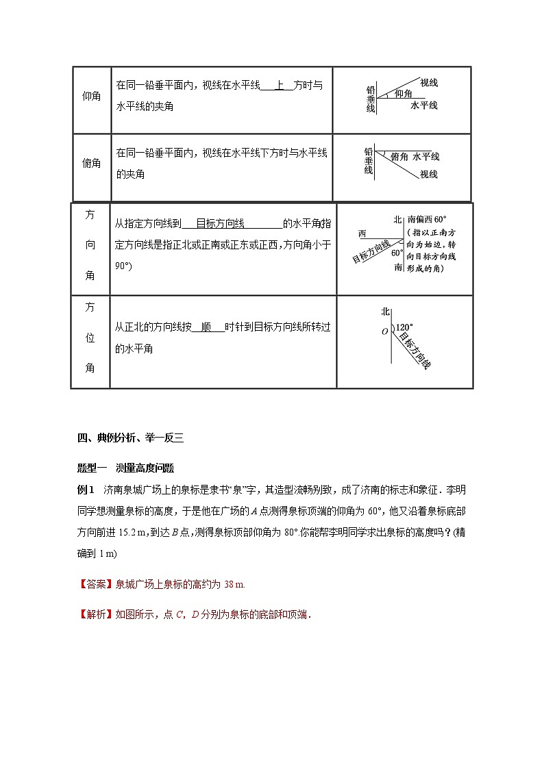
名称
定义
图示
基线
在测量中,根据测量需要适当确定的线段叫做基线
仰角
在同一铅垂平面内,视线在水平线 上 方时与水平线的夹角
俯角
在同一铅垂平面内,视线在水平线下方时与水平线的夹角
方
向
角
从指定方向线到 目标方向线 的水平角(指定方向线是指正北或正南或正东或正西,方向角小于90°)
方
位
角
从正北的方向线按 顺 时针到目标方向线所转过的水平角
人教A版 (2019)必修 第二册6.4 平面向量的应用教学设计: 这是一份人教A版 (2019)必修 第二册6.4 平面向量的应用教学设计,文件包含人教版九年级上册《数学》专辑参考答案pdf、人教版九年级上册《数学》期末专项复习质量评测卷二次函数pdf等2份试卷配套教学资源,其中试卷共10页, 欢迎下载使用。
高中人教A版 (2019)6.4 平面向量的应用优秀教学设计: 这是一份高中人教A版 (2019)6.4 平面向量的应用优秀教学设计,共14页。
数学人教A版 (2019)6.4 平面向量的应用教案: 这是一份数学人教A版 (2019)6.4 平面向量的应用教案,共7页。教案主要包含了探索新知等内容,欢迎下载使用。

