- 2021-2022学年七年级数学上学期期末基础巩固和培优模块之必刷填空题20道-期末练习卷(含解析) 试卷 2 次下载
- 2021-2022学年七年级数学上学期期末基础巩固和培优模块之必刷解答题20道-期末练习卷(含解析) 试卷 3 次下载
- 第01讲 2021-2022学年人教版七年级数学上学期《有理数》《考点•题型•难点》期末高效复习(含解析) 试卷 3 次下载
- 第02讲 2021-2022学年人教版七年级数学上学期《整式的加减》《考点•题型•难点》期末高效复习(含解析) 试卷 2 次下载
- 第03讲 2021-2022学年人教版七年级数学上学期《 一元一次方程 》《考点•题型•难点》期末高效复习(含解析) 试卷 3 次下载
第04讲 2021-2022学年人教版七年级数学上学期《几何图形初步》《考点•题型•难点》期末高效复习(含解析)
展开第04讲:《几何图形初步》专题
考点梳理
考点一: 立体图形与平面图形
1、几何图形:从形形色色的物体外形中得到的图形叫做几何图形。
2、立体图形:这些几何图形的各部分不都在同一个平面内。
3、平面图形:这些几何图形的各部分都在同一个平面内。
4、虽然立体图形与平面图形是两类不同的几何图形,但它们是互相联系的。
5、三视图:从左面看,从正面看,从上面看
6、展开图:有些立体图形是由一些平面图形围成的,将它们的表面适当剪开,可以展开成平面图形。这样的平面图形称为相应立体图形的展开图。
考点二:点、线、面、体
⑴几何体简称体;包围着体的是面;面面相交形成线;线线相交形成点;
⑵点无大小,线、面有曲直;
⑶几何图形都是由点、线、面、体组成的;
⑷点动成线,线动成面,面动成体;
⑸点:是组成几何图形的基本元素。
考点三:生活中的立体图形 圆柱
柱体
棱柱:三棱柱、四棱柱(长方体、正方体)、五棱柱、……
生活中的立体图形 球体
(按名称分) 圆锥
椎体
棱锥
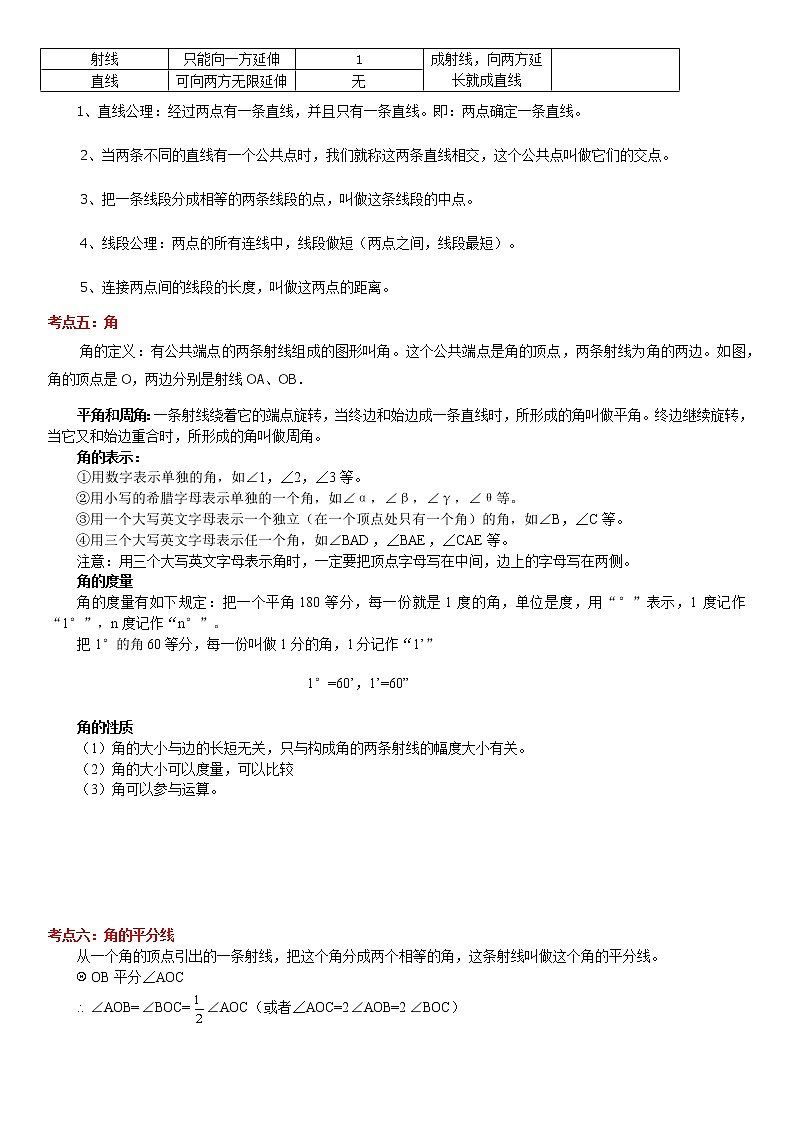
考点四: 直线、射线、线段
名称
不同点
联系
共同点
延伸性
端点数
线段
不能延伸
2
线段向一方延长就成射线,向两方延长就成直线
都是直的线
射线
只能向一方延伸
1
直线
可向两方无限延伸
无
1、直线公理:经过两点有一条直线,并且只有一条直线。即:两点确定一条直线。
2、当两条不同的直线有一个公共点时,我们就称这两条直线相交,这个公共点叫做它们的交点。
3、把一条线段分成相等的两条线段的点,叫做这条线段的中点。
4、线段公理:两点的所有连线中,线段做短(两点之间,线段最短)。
5、连接两点间的线段的长度,叫做这两点的距离。
考点五:角
角的定义:有公共端点的两条射线组成的图形叫角。这个公共端点是角的顶点,两条射线为角的两边。如图,角的顶点是O,两边分别是射线OA、OB.
平角和周角:一条射线绕着它的端点旋转,当终边和始边成一条直线时,所形成的角叫做平角。终边继续旋转,当它又和始边重合时,所形成的角叫做周角。
角的表示:
①用数字表示单独的角,如∠1,∠2,∠3等。
②用小写的希腊字母表示单独的一个角,如∠α,∠β,∠γ,∠θ等。
③用一个大写英文字母表示一个独立(在一个顶点处只有一个角)的角,如∠B,∠C等。
④用三个大写英文字母表示任一个角,如∠BAD,∠BAE,∠CAE等。
注意:用三个大写英文字母表示角时,一定要把顶点字母写在中间,边上的字母写在两侧。
角的度量
角的度量有如下规定:把一个平角180等分,每一份就是1度的角,单位是度,用“°”表示,1度记作“1°”,n度记作“n°”。
把1°的角60等分,每一份叫做1分的角,1分记作“1’”
1°=60’,1’=60”
角的性质
(1)角的大小与边的长短无关,只与构成角的两条射线的幅度大小有关。
(2)角的大小可以度量,可以比较
(3)角可以参与运算。
考点六:角的平分线
从一个角的顶点引出的一条射线,把这个角分成两个相等的角,这条射线叫做这个角的平分线。
OB平分∠AOC
∠AOB=∠BOC=∠AOC(或者∠AOC=2∠AOB=2∠BOC)
A
O
B
C
考点七:余角和补角
①如果两个角的和是一个直角,这两个角叫做互为余角,简称互余,其中一个角是另一个角的余角。用数学语言表示为如果∠α+∠β=90°,那么∠α与∠β互余;反过来,如果∠α与∠β互余,那么∠α+∠β=90°
②如果两个角的和是一个平角,这两个角叫做互为补角,简称互补,其中一个角是另一个角的补角。用数学语言表示为如果∠α+∠β=180°,那么∠α与∠β互补;反过来如果∠α与∠β互补,那么∠α+∠β=180°
③同角(或等角)的余角相等;同角(或等角)的补角相等。
考点八:对顶角
① 一对角,如果它们的顶点重合,两条边互为反向延长线,我们把这样的两个角叫做互为对顶角,其中一个角叫做另一个角的对顶角。
注意:对顶角是成对出现的,它们有公共的顶点;只有两条直线相交时才能形成对顶角。
1
2
3
4
②对顶角的性质:对顶角相等
如图,∠1和∠4是对顶角,∠2和∠3是对顶角.∠1=∠4,∠2=∠3
考点题型归纳
题型一:立体几何的问题
1.(2021·吉林公主岭·七年级期末)由6个大小相同的小正方体组成的几何体如图所示,从左面看到的图形是 ( )
A. B. C. D.
2.(2021·湖南道县·七年级期末)下列物体是,形状是圆柱的是( )
A.B.C. D.
3.(2021·云南弥勒·七年级期末)如图所示是由七个相同的小正方体堆成的物体,从正面看这个物体的平面图是( )
A. B.
C. D.
题型二:几何图形的展开图
4.(2021·河南川汇·七年级期末)下列图形可以作为一个正方体的展开图的是( )
A. B.
C. D.
5.(2021·福建省漳州第一中学七年级期末)下列图形经过折叠可以围成一个三棱柱的是( )
A. B. C. D.
6.(2021·山东·日照市新营中学七年级期末)中国讲究五谷丰登,六畜兴旺.如图是一个正方体张开图,图中的六个正方形内分别标有六畜:猪、牛、羊、马、鸡、狗.将其围成一个正方体后,则与牛相对的是( )
A.羊 B.马 C.鸡 D.狗
题型三:点线面体问题
7.(2021·江苏·扬州市广陵区教师发展中心七年级期末)将如图所示的图形绕着给定的直线L旋转一周后形成的几何体是( )
A. B. C. D.
8.(2021·湖北嘉鱼·七年级期末)几何图形都是由点、线、面、体组成的,点动成线,线动成面,面动成体,下列生活现象中可以反映“点动成线”的是( )
A.流星划过夜空 B.打开折扇 C.汽车雨刷的转动 D.旋转门的旋转
9.(2021·山东北区·七年级期末)已知一个直角三角形的两条直角边长分别是:3cm和4cm,以其中一条直角边所在直线为轴旋转一周,得到的几何体的底面积是( )
A. B.
C.或 D.或
题型四:平面图形的认识
10.(2021·河南郑州·七年级期末)用一个平面去截四棱柱,截面的形状不可能为( )
A.四边形 B.五边形 C.六边形 D.七边形
11.(2021·河南卧龙·七年级期末)如图甲,用边长为4的正方形做了一幅七巧板,拼成图乙所示的一座桥,则桥中阴影部分面积为( )
A.16 B.12 C.8 D.4
12.(2021·河南省淮滨县第一中学七年级期末)一个长为19cm,宽为18cm的长方形,如果把这个长方形分成若干个正方形要求正方形的边长为正整数,那么该长方形最少可分成正方形的个数( )
A.5个 B.6个 C.7个 D.8个
题型五:直线、射线、线段的问题
13.(2021·四川旌阳·七年级期末)如图,点C是AB的中点,点D是BC的中点,则下列等式中成立的有( )
①;②;③;④.
A.①② B.②③ C.①③ D.②④
14.(2021·河南·永城市教育体育局教研室七年级期末)已知线段AB = 3cm, BC = 1cm,则线段AC的长不可能是( )
A.1cm B.2cm C.3cm D.4cm
15.(2021·四川旌阳·七年级期末)下列语句中叙述正确的有( )
①画直线cm;
②连接点A与点B的线段,叫做A、B两点之间的距离;
③等角的余角相等;
④射线AB与射线BA是同一条射线.
A.0个 B.1个 C.2个 D.3个
题型六:角平分线问题
16.(2021·福建省漳州第一中学七年级期末)如图,,,平分,则的度数为( )
A. B. C. D.
17.(2021·浙江长兴·七年级期末)如图,,分别是,,上的点,且,若和的平分线相交于点,则的度数为( )
A.120° B.135° C.150° D.不能确定
18.(2021·四川南充·七年级期末)如图,直线AB,CD相交于点O,OE⊥AB于O,OF平分∠DOE,若∠AOC=32°,则∠AOF的度数为( )
A.119° B.121° C.122° D.124°
题型七:余角和补角
19.(2021·福建台江·七年级期末)如图,点A,O,B在一条直线上,OE⊥AB, ∠1与∠2互余, 那么图中相等的角有( )
A.2对 B.3对 C.4对 D.5对
20.(2021·陕西澄城·七年级期末)已知,则下列说法正确的是( )
A.与是邻角 B.与是邻补角
C.与互为余角 D.与互为补角
21.(2021·全国·七年级期末)若与互为余角,与互为补角,则下列结论:①;②;③;④.其中正确的有( )
A.4个 B.3个 C.2个 D.1个
题型八:角和线段综合问题
22.(2021·河北献县·七年级期末)如图,已知OM平分∠AOC,ON平分∠BOC,∠AOB=90°,∠BOC=30°.求:
(1)∠MON的度数;
(2)如果∠AOB=,试求∠MON的度数.
23.(2021·四川旌阳·七年级期末)已知为直线上的一点,是直角,平分.
(1)如图1,若,则 ;
(2)当射线绕点逆时针旋转到如图2的位置时,与之间有何数量关系?请说明理由.
(3)在图3中,若,在的内部是否存在一条射线,使得?若存在,请求出的度数;若不存在,请说明理由.
24.(2021·湖北监利·七年级期末)(1)阅读思考:小迪在学习过程中,发现“数轴上两点间的距离”可以用“表示这两点数的差”来表示,探索过程如下:
如图1所示,线段的长度可表示为:,于是他归纳出这样的结论:如果点A表示的数为a,点B表示的数为b,当时,(较大数一较小数).
(2)尝试应用:
①如图2所示,计算:________,_________;
②把一条数轴在数m对应的点处对折,使表示和2020两数的点恰好互相重合,求数m的值;
(3)问题解决:
①如图3所示,点P表示数x,点M表示数,点N表示数,且,求出点P和点N分别表示的数;
②在上述①的条件下,是否存在点Q,使?若存在,请直接写出点Q所表示的数;若不存在,请说明理由.
考点强化训练
一、单选题
25.(2021·全国·七年级专题练习)某正方体的每个面上都有一个汉字,如图是它的一种展开图,那么在原正方体中,与“国”字所在面相对的面上的汉字是( )
A.厉 B.害 C.了 D.我
26.(2021·四川·成都市第二十中学校七年级阶段练习)将如图所示的直角三角形绕直线l旋转一周,得到的立体图形是( )
A. B. C. D.
27.(2021·全国·七年级专题练习)如图,已知直线上顺次三个点A、B、C,已知AB=10cm,BC=4cm.D是AC的中点,M是AB的中点,那么MD=( )cm
A.4 B.3 C.2 D.1
28.(2021·河北·邯郸市永年区教育体育局教研室七年级期中)已知∠AOB=20°,∠AOC=4∠AOB,OD平分∠AOB,OM平分∠AOC,则∠MOD的度数是( )
A.20°或50° B.20°或60° C.30°或50° D.30°或60°
29.(2021·全国·七年级专题练习)如图,将一副三角尺按不同的位置摆放,下列摆放方式中与互余的是( )
A.图① B.图② C.图③ D.图④
30.(2021·云南·昆明八中七年级期中)如图,快艇从P处向正北航行到A处时,向左转50°航行到B处,再向右转80°继续航行,此时的航行方向为( )
A.北偏东30° B.北偏东80° C.北偏西30° D.北偏西50°
31.(2021·河北·保定市第十七中学七年级期中)图甲和图乙中所有的正方形都全等,将图甲的正方形放在图乙中的①②③④某一位置,所组成的图形不能围成正方体的位置是( )
A.① B.② C.③ D.④
32.(2020·湖南·长沙市开福区青竹湖湘一外国语学校七年级阶段练习)一个几何体的表面展开图如图所示,则这个几何体是( )
A.四棱锥 B.四棱柱 C.三棱锥 D.三棱柱
33.(2018·四川木里·七年级阶段练习)如图,直线AB、CD、EF相交于点O,其中AB⊥CD,∠1:∠2=3:6,则∠EOD=( )
A.120° B.130° C.60° D.150°
34.(2021·全国·七年级专题练习)已知三条不同的射线OA、OB、OC有下列条件:①∠AOC=∠BOC ②∠AOB=2∠AOC ③∠AOC+∠COB=∠AOB ④∠BOC=∠AOB,其中能确定OC平分∠AOB的有( )
A.4个 B.3个 C.2个 D.1个
35.(2021·全国·七年级课时练习)下面四个图形中,经过折叠能围成如图所示的几何图形的是( )
A.B.C. D.
36.(2021·全国·七年级专题练习)如图,已知,在内部且,则与一定满足的关系为( ).
A. B.
C. D.
二、填空题
37.(2020·湖南渌口·七年级期末)如图,直线AB,CD相交于点O,EO⊥AB于点O,∠EOD=50°,则∠BOC的度数为_____.
38.(2021·全国·七年级专题练习)如图,把一张长方形纸片沿AB折叠后,若∠1=50°,则∠2的度数为______.
39.(2020·陕西·西安市铁一中学七年级阶段练习)如图,将三个同样的正方形的一个顶点重合放置,那么的度数为__________.
40.(2020·全国·七年级课时练习)如图,已知AB=8cm,BD=3cm,C为AB的中点,则线段CD的长为_____cm.
41.(2020·辽宁·丹东市第二十中学七年级期中)如图,5个棱长为1 cm的正方体摆在桌子上,则露在外面的部分(不包括底面)的面积为______cm2.
42.(2018·四川营山·七年级期末)如果∠A和∠B互补,且∠A>∠B,给出下列四个式子:①90°﹣∠B;②∠A﹣90°;③(∠A+∠B)④(∠A﹣∠B)其中表示∠B余角的式子有_____.(填序号)
三、解答题
43.(2021·山东省聊城第四中学七年级阶段练习)如图,线段AB=20,BC=15,点M是AC的中点.
(1)求线段AM的长度;
(2)在CB上取一点N,使得CN:NB=2:3.求MN的长.
44.(2021·全国·七年级课时练习)如图,直线AB,CD相交于点O,OA平分∠EOC.
(1)若∠EOC=70°,求∠BOD的度数;
(2)若∠EOC:∠EOD=2:3,求∠BOD的度数.
45.(2021·河南·驻马店市第一高级中学分校七年级期中)已知:O是直线AB上的一点,是直角,OE平分.
(1)如图1.若.求的度数;
(2)在图1中,,直接写出的度数(用含a的代数式表示);
(3)将图1中的绕顶点O顺时针旋转至图2的位置,探究和的度数之间的关系.写出你的结论,并说明理由.
46.(2020·江西东湖·七年级期末)已知:如图1,点M是线段AB上一定点,AB=12cm,C、D两点分别从M、B出发以1cm/s、2cm/s的速度沿直线BA向左运动,运动方向如箭头所示(C在线段AM上,D在线段BM上)
(1)若AM=4cm,当点C、D运动了2s,此时AC= ,DM= ;(直接填空)
(2)当点C、D运动了2s,求AC+MD的值.
(3)若点C、D运动时,总有MD=2AC,则AM= (填空)
(4)在(3)的条件下,N是直线AB上一点,且AN﹣BN=MN,求的值.
47.(2019·河南·郑州枫杨语数外七年级阶段练习)已知,点为直线上一点,,是的平分线.
(1)如图1,若,求的度数;
(2)如图2,是的平分线,求的度数;
(3)如图3,在(2)的条件下,是的一条三等分线,,若,请直接写出的度数.(不用写过程)
参考答案
1.B
【分析】
根据几何体的特点,找到从左面看所得的的图形即可.
【详解】
解:从左面看,有三列,第一列有一个小正方形,第二列有两行一共有两个小正方形,第三列有一个小正方形.
故选B.
【点睛】
本题考查从三个方向看物体的形状,熟练掌握从不同方向看物体的方法是解答的关键.
2.A
【分析】
根据圆柱体的特点即可判断.
【详解】
A是圆柱体,B是圆椎体,C,D是不规则几何体
故选A.
【点睛】
此题主要考查几何体的识别,解题的关键是熟知圆柱体的特点.
3.A
【分析】
根据从正面看这个物体的方法,确定各排的数量可得答案.
【详解】
从正面看这个物体,共有三行,从上到下依次小正方形的个数依次为1,2,3,
故选:A.
【点睛】
本题考查了三视图,结合图形和空间想象力是解题关键.
4.C
【分析】
利用正方体及其表面展开图的特点解题.
【详解】
解:A,B,D折叠后有重合面,从而缺少面,不能折成正方体,只有C是一个正方体的表面展开图.
故选:C.
【点睛】
本题主要考查了几何体的展开图,解题的关键是熟记正方体及其表面展开图的特点.
5.A
【分析】
根据三棱柱的特点作答.
【详解】
解:A、能围成三棱柱,故此选项符合题意;
B、有四个侧面,不能围成三棱柱,故此选项不符合题意;
C、底面是四边形,不能围成三棱柱,故此选项不符合题意;
D、底面在同侧,不能围成三棱柱,故此选项不符合题意;
故选A.
【点睛】
本题考查了展开图折叠成几何体,棱柱表面展开图中,上、下两底面应在侧面展开图长方形的两侧.
6.C
【分析】
正方体的表面展开图,相对的面之间一定相隔一个正方形,根据这一特点作答.
【详解】
解:正方体的表面展开图,相对的面之间一定相隔一个正方形,
“猪”相对的字是“羊”;
“马”相对的字是“狗”;
“牛”相对的字是“鸡”.
故选:C.
【点睛】
本题考查了正方体的平面展开图,解题的关键是掌握立方体的11种展开图的特征.
7.B
【分析】
根据面动成体的原理以及空间想象力可直接选出答案.
【详解】
解:将如图所示的图形绕着给定的直线L旋转一周后形成的几何体是圆台,
故选:B.
【点睛】
此题主要考查了点、线、面、体,关键是同学们要注意观察,培养自己的空间想象能力.
8.A
【分析】
根据点动成线,线动成面,面动成体对各选项分析判断后利用排除法求解.
【详解】
A、流星划过夜空是“点动成线”,故本选项符合题意;
B、打开折扇是“线动成面”,故本选项不合题意;
C、汽车雨刷的转动是“线动成面”,故本选项不合题意;
D、旋转门的旋转是“面动成体”,故本选项不合题意;
故选:A.
【点睛】
本题考查了点、线、面、体的知识,主要是考查学生立体图形的空间想象能力及分析问题,解决问题的能力.
9.D
【分析】
旋转后得到的几何体为圆锥,圆锥的底面为圆,半径为3cm或4cm,根据圆的面积计算即可.
【详解】
解:由题意知,底面半径为3cm或4cm,
所以,底面面积为或,
故选D.
【点睛】
本题考查圆锥的底面积,利用了圆的面积公式S=pR2,注意底面半径有两种情况.
10.D
【分析】
四棱柱有六个面,用平面去截四棱柱时最多与六个面相交得六边形,最少与三个面相交得三角形.根据此判断即可.
【详解】
用平面去截四棱柱时最多与六个面相交得六边形,因此截面的形状可能是:三角形、四边形、五边形、六边形,不可能是七边形.
故选D.
【点睛】
本题考查的是几何体的截面,解答本题的关键是认识几何体的截面只是几何体的其中一个方面的体现,同一个几何体可能会有不同的截面,不同的几何体也可能会有相同的截面.
11.C
【分析】
读图分析阴影部分与整体的位置关系,易得阴影部分的面积即为原正方形的面积的一半;
【详解】
读图分析阴影部分与整体的位置关系,易得阴影部分的面积即为原正方形的面积的一半,
则阴影部分的面积为;
故答案选C.
【点睛】
本题主要考查了七巧板求面积的知识点,准确分析计算是解题的关键.
12.C
【详解】
根据正方形的边长为正整数的特点,可知长为19cm,宽为18cm的长方形,分成若干个正方形,上面两个正方形从左至右为11和8,8下面从左至右是3和5,最下面一排从左至右是7,7,5时正方形的个数最少.
7个正方形边长分别11,8,7,7,5,5,3.
故选C.
13.B
【分析】
根据线段中点的性质、结合图形解答即可.
【详解】
解: 由图形可得,
,而与不一定相等,
∴不一定等于,
故①错误,不符合题意;
∵点C是AB的中点,
∴,
∵,
∴,
故②正确,符合题意;
∵点D是BC的中点,
∴,
,
故③正确,符合题意;
,
故④错误,不符合题意.
综上所述,成立的有:②③.
故选:B.
【点睛】
本题考查的是两点间的距离的计算,掌握线段中点的概念和性质、灵活运用数形结合思想是解题的关键.
14.A
【分析】
根据线段的和差关系,三角形的三边关系分类讨论,进而求得答案.
【详解】
解:已知线段AB = 3cm, BC = 1cm,
①当在的延长线时
,
②当在线段上时,
③当三点不共线时,根据三角形的三边关系,可得
故选A
【点睛】
本题考查了线段的和差关系,三角形的三边关系,掌握线段的和差关系,三角形的三边关系是解题的关键.
15.B
【分析】
根据直线的性质判断①,根据两点间距离的定义判断②,根据余角的性质判断③,根据射线的表示方法判断④.
【详解】
解:因为直线是向两端无限延伸的,所以①不正确;
因为连接两点间的线段的长度,叫做这两点间的距离,所以②不正确;
③正确;
因为射线AB和射线BA的端点不同,延伸方向也不同,所以④不正确.
故选:B.
【点睛】
本题考查直线的性质,两点间的距离的定义(连接两点间的线段的长度,叫做这两点间的距离),余角的性质,射线的表示方法,熟练掌握这些知识点是解题关键.
16.C
【分析】
根据倍数关系求出∠AOC和∠BOC,根据角平分线的定义求出∠COM,加上∠AOC可得结果.
【详解】
解:∵∠AOB=120°,∠AOC=∠BOC,
∴∠AOC=∠AOB=30°,∠BOC=∠AOB=90°,
∵OM平分∠BOC,
∴∠BOM=∠COM=∠BOC=45°,
∴∠AOM=∠AOC+∠COM=75°,
故选C.
【点睛】
本题考查了角平分线定义,角的有关计算的应用,解此题的关键是求出∠AOC和∠COM的大小.
17.B
【分析】
过点H作,由平行线的性质可得,,,再根据垂直定义求出,则可利用三角形外角与内角的关系得,最后由角平分线的定义即可求得结果.
【详解】
解:如图,过点H作,
∵,
∴.
∴,.
∵,
∴.
∵,
∴.
∴.
∵,,
∴.
∵、分别平分和,
∴,.
∴.
∴.
即.
故选:B.
【点睛】
本题考查了平行线的判定与性质、角平分线的定义及三角形内角与外角的关系等知识,熟练掌握平行线的性质、角平分线的定义及三角形内角与外角的关系是解题的关键.
18.A
【分析】
根据OE⊥AB于O,即可得出∠BOE=∠AOE=90°,进而求出∠DOE=58°,再利用OF平分∠DOE,即可求出∠EOF的度数,再由∠AOF=∠AOE+∠EOF即可求出∠AOF的度数.
【详解】
解:∵OE⊥AB于O,
∴∠BOE=∠AOE=90°,
∵∠AOC=32°,
∴∠AOC=∠BOD=32°,
∴∠DOE=∠BOE﹣∠BOD=90°﹣32°=58°,
∵OF平分∠DOE,
∴∠EOFDOE29°,
∠AOF=∠AOE+∠EOF=90°+29°=119°.
故选:A.
【点睛】
此题主要考查了垂线、角平分线的定义、对顶角等知识点,根据已知熟练应用角平分线的性质以及邻补角与余角之间关系是解题关键.
19.D
【分析】
根据垂直的定义、互为余角的两个角的和等于90°以及等角的余角相等解答即可.
【详解】
解:∵OE⊥AB,
∴∠AOE=∠BOE=90°,
∴∠1+∠AOC=90°,∠2+∠BOD=90°,
∵∠1与∠2互余,
∴∠COD=∠1+∠2=90°,
∴∠1=∠BOD,∠2=∠AOC,∠AOE=∠COD,∠BOE=∠COD,
∴图中相等的角有5对.
故选:D.
【点睛】
本题考查了垂直和互余的定义以及等角的余角相等的应用,是基础题,熟记概念并准确识图是解题的关键.
20.D
【分析】
根据“两角度数之和180,则这两个角互为补角”,可确定问题答案.
【详解】
解:A、∠A与∠B是邻角,两角度数之和不确定,故不符合题意;
B、∠A与∠B是邻补角,确定了∠A与∠B的位置关系,只是一种互补的特殊情形,故不符合题意;
C、∠A与∠B互为余角,即∠A+∠B=90°,故不符合题意;
D、∠A与∠B互为补角,即∠A+∠B=180°,符合题意;
故选:D.
【点睛】
本题考查了补角的定义,解答余角、补角问题时明确角与角之间的数量关系是解题关键.
21.B
【分析】
根据互余的两角之和为90°,互补的两角之和为180°,即可求出有关的结论.
【详解】
解:∵∠1+∠2=90°(1),∠1+∠3=180°(2),
∴(2)−(1)得,∠3−∠2=90°,
∴①正确.
(1)+(2)得,∠3+∠2=270°−2∠1,
∴②正确.
(2)−(1)×2得,∠3−∠1=2∠2,
∴③正确.
由∠1+∠3=180°,∠1+∠2=90°,
得,∠3=180°−∠1=2∠1+2∠2−∠1=∠1+2∠2,
∴∠3>∠1+∠2,
∴④错误.
故选:B.
【点睛】
本题考查互余互补的有关定义,掌握在不同题型中的变式应用,每一问中的运算所用的运算方法是解题关键.
22.(1)45°;(2)
【分析】
(1)根据题意可得∠AOC=120°,根据角平分线的性质得∠COM=60°,∠CON=15°,即可得;
(2)根据∠AOB=α,∠BOC=30°,得∠AOC=α+30°,根据角平分线的性质得,∠CON=15°,即可得.
【详解】
解:(1)∵∠AOB=90°,∠BOC=30°,
∴∠AOC=120°,
∵OM平分∠AOC,
∴∠COM=60°,
∵ON平分∠BOC,
∴∠CON=15°,
∴∠MON=∠COM-∠CON=45°;
(2)∵∠AOB=α,∠BOC=30°,
∴∠AOC=α+30°,
∵OM平分∠AOC,
∴,
∵ON平分∠BOC,
∴∠CON=15°,
∴∠MON=∠COM-∠CON=.
【点睛】
本题考查了角平分线,解题的关键是掌握角平分线的性质.
23.(1)56°;(2)∠BOE=2∠COF,理由见解析;(3)存在,16°
【分析】
(1)首先根据,是直角,求出∠EOF=62°,然后根据平分求出∠AOE=124°,最后根据平角的性质即可求出的度数;
(2)首先根据是直角,平分表示出∠AOE=180°﹣2∠COF,然后根据平角的性质即可得到与之间的数量关系;
(3)首先根据是直角,平分求出∠EOF=25°,∠BOE=130°,然后代入求解即可.
【详解】
解:(1)∵∠COF=28°,∠COE=90°,
∴∠EOF=90°﹣28°=62°,
∵OF平分∠AOE,
∴∠AOE=2∠EOF=124°,
∴∠BOE=180°﹣∠AOE=56°;
(2)结论:∠BOE=2∠COF;
理由如下:
∵∠COE=90°,
∴∠EOF=90°﹣∠COF,
∵OF平分∠AOE,
∴∠AOE=2∠EOF=180°﹣2∠COF,
∴∠BOE=180°﹣∠AOE=180°﹣(180°﹣2∠COF)=2∠COF;
(3)存在;
∵∠COF=65°,∠COE=90°,
∠EOF=25°,
∵OF平分∠AOE,∴∠AOF=∠EOF=25°,
∴∠BOE=130°,
∵2∠BOD+∠AOF=(∠BOE﹣∠BOD),
即2∠BOD+25°=(130°﹣∠BOD),解得∠BOD=16°.
【点睛】
此题考查了角平分线的有关运算,平角和直角的性质,解题的关键是正确分析图形中各角之间的关系.
24.(2)①;②数m的值为1000;(3)①点P表示的数为,点N表示的数为2;②存在,点Q表示的数为或.
【分析】
(1)①根据题目给出的方法计算OE和EF的长;
②根据题意,数m所在的点是表示﹣20和2020两数的点的中点,求出表示﹣20和2020两数的点之间的距离,再除以2,用2020减去这个数即可得到结果;
(2)①先用x表示出MN和PM的长,然后列式求出x的值即可;
②根据点Q所在的位置分情况讨论,设点Q表示的数是,列式求出y的值即可.
【详解】
(2)尝试应用:
①由题意得:,,
故答案是:5,8;
②
∴使表示﹣20和2020两数的点之间的距离是2040,
,
,
∴,
故答案是:1000;
(3)问题解决:
①∵,
∵,
∴,
∴,
∴点P表示的数为,点N表示的数为2;
②设点表示的数为.
当时,,
解得:;
当时,,
解得:(不合题意,舍去);
当时,,
解得:;
当时,,
解得:(不合题意,舍去).
答:在上述①的条件下,存在点,使,点表示的数为-5或.
【点睛】
此题主要考查了数轴上两点的距离,一元一次方程的应用,解题的关键是熟知数轴的特点,找到数量关系列方程求解.
25.D
【详解】
分析:正方体的表面展开图,相对的面之间一定相隔一个正方形,根据这一特点作答.
详解:正方体的表面展开图,相对的面之间一定相隔一个正方形,
“的”与“害”是相对面,
“了”与“厉”是相对面,
“我”与“国”是相对面.
故选D.
点睛:本题主要考查了正方体相对两个面上的文字,注意正方体的空间图形,从相对面入手,分析及解答问题.
26.B
【分析】
根据题意作出图形,即可进行判断.
【详解】
将如图所示的直角三角形绕直线l旋转一周,可得到圆锥,
故选B.
【点睛】
此题考查了点、线、面、体,重在体现面动成体:考查学生立体图形的空间想象能力及分析问题,解决问题的能力.
27.C
【分析】
由AB=10cm,BC=4cm.于是得到AC=AB+BC=14cm,根据线段中点的定义由D是AC的中点,得到AD,根据线段的和差得到MD=AD﹣AM,于是得到结论.
【详解】
解:∵AB=10cm,BC=4cm,
∴AC=AB+BC=14cm,
∵D是AC的中点,
∴AD=AC=7cm;
∵M是AB的中点,
∴AM=AB=5cm,
∴DM=AD﹣AM=2cm.
故选:C.
【点睛】
此题主要考查了两点之间的距离,线段的和差、线段的中点的定义,利用线段差及中点性质是解题的关键.
28.C
【详解】
试题解析:分为两种情况:如图1,当∠AOB在∠AOC内部时,
∵∠AOB=20°,∠AOC=4∠AOB,
∴∠AOC=80°,
∵OD平分∠AOB,OM平分∠AOC,
∴∠AOD=∠BOD=∠AOB=10°,∠AOM=∠COM=∠AOC=40°,
∴∠DOM=∠AOM-∠AOD=40°-10°=30°;
如图2,当∠AOB在∠AOC外部时,
∠DOM═∠AOM+∠AOD=40°+10°=50°;
故选C.
29.A
【详解】
分析:根据平角的定义,同角的余角相等,等角的补角相等和邻补角的定义对各小题分析判断即可得解.
详解:图①,∠α+∠β=180°﹣90°,互余;
图②,根据同角的余角相等,∠α=∠β;
图③,根据等角的补角相等∠α=∠β;
图④,∠α+∠β=180°,互补.
故选A.
点睛:本题考查了余角和补角,是基础题,熟记概念与性质是解题的关键.
30.A
【详解】
【分析】根据平行线的性质,可得∠2,根据角的和差,可得答案.
【详解】如图,AP∥BC,
∴∠2=∠1=50°,
∵∠EBF=80°=∠2+∠3,
∴∠3=∠EBF﹣∠2=80°﹣50°=30°,
∴此时的航行方向为北偏东30°,
故选A.
【点睛】本题考查了方向角,利用平行线的性质得出∠2是解题关键.
31.A
【分析】
由平面图形的折叠及正方体的表面展开图的特点解题.
【详解】
将图1的正方形放在图2中的①的位置出现重叠的面,所以不能围成正方体,
故选A.
【点睛】
本题考查了展开图折叠成几何体,解题时勿忘记四棱柱的特征及正方体展开图的各种情形.注意:只要有“田”字格的展开图都不是正方体的表面展开图.
32.A
【详解】
试题分析:根据四棱锥的侧面展开图得出答案.
试题解析:如图所示:这个几何体是四棱锥.
故选A.
考点:几何体的展开图.
33.D
【详解】
试题分析:根据对顶角的性质可知∠1=∠DOF,然后由平面直角坐标系可知∠DOB=90°=∠DOF+∠2,可知∠1+∠2=90°,再由∠1:∠2=3:6,可求得∠2=60°,因此可知∠AOE=60°,从而求得∠EOD的度数为150°.
故选D
34.D
【详解】
如图,
根据角平分线的意义,可由∠AOC=∠BOC,知OC是∠AOB的平分线;
如图,
此时,∠AOB=2∠BOC,∠BOC=∠AOB,但OC不是∠AOB的平分线;
由于∠AOC+∠COB=∠AOB,但是∠AOC与∠COB不一定相等,所以OC不一定是∠AOB的平分线.
所以只有①能说明OC是∠AOB的角平分线.
故选D.
35.B
【分析】
根据图中三角形,圆,正方形所处的位置关系即可直接选出答案.
【详解】
三角形图案的顶点应与圆形的图案相对,而选项A与此不符,所以错误;
三角形图案所在的面应与正方形的图案所在的面相邻,而选项C与此也不符,
三角形图案所在的面应与圆形的图案所在的面相邻,而选项D与此也不符,正确的是B.
故选B.
【点睛】
此题主要考查了展开图折叠成几何体,同学们可以动手折叠一下,有助于空间想象力的培养.
36.D
【分析】
根据角的和差,可得∠AOD+∠COB=∠AOC+∠COD+∠COD+∠DOB=∠AOB+∠COD,再代入计算即可求解.
【详解】
∵∠AOD=∠AOC+∠COD,∠COB=∠COD+∠DOB,
∴∠AOD+∠COB=∠AOC+∠COD+∠COD+∠DOB,
=∠AOC+∠COD+∠DOB+∠COD
=∠AOB+∠COD
∵∠AOB=120°,∠COD=60°,
∴∠AOD+∠COB=120°+60°=180°.
故选:D.
【点睛】
本题考查了角的计算.解题的关键是利用了角的和差关系求解.
37.140°
【详解】
分析:直接利用垂直的定义结合互余以及互补的定义分析得出答案.
详解:∵直线AB,CD相交于点O,EO⊥AB于点O,
∴∠EOB=90°,
∵∠EOD=50°,
∴∠BOD=40°,
则∠BOC的度数为:180°-40°=140°.
故答案为140°.
点睛:此题主要考查了垂直的定义、互余以及互补的定义,正确把握相关定义是解题关键.
38.65°
【详解】
∵把一张长方形纸片沿AB折叠,∴∠2=∠3,
∵∠1+∠2+∠3=180°,∠1=50°,∴∠2=(180°-∠1)2=65°.
39.20°.
【分析】
根据∠1=∠BOD+EOC-∠BOE,利用正方形的角都是直角,即可求得∠BOD和∠EOC的度数从而求解.
【详解】
解:如图:∠BOD=90°-∠A0B=90°-30°=60°
∠EOC=90°-∠EOF=90°-40°=50°
又:∠1=∠BOD+∠EOC-∠BOE
.∠1=60°+50°-90°=20°
故答案是:20°.
【点睛】
本题主要考查了角度的计算,正确理解∠1=∠BOD+EOC-∠BOE这一关系是解决本题的关键.
40.1
【分析】
先根据中点定义求BC的长,再利用线段的差求CD的长.
【详解】
解:∵C为AB的中点,AB=8cm,
∴BC=AB=×8=4(cm),
∵BD=3cm,
∴CD=BC﹣BD=4﹣3=1(cm),
则CD的长为1cm;
故答案为1.
【点睛】
此题主要考查线段的长度,解题的关键是熟知线段长度的运算关系.
41.16
【详解】
从左右和前后看,这四个方向各有三个小正方体的面裸露,从上面看有四个面裸露,所以共有3×4+4=16个面裸露,则裸露的面积为1×1×16=16cm2.
故答案为16cm2.
点睛:有裸露的只有5个面,关键是要把从上面看,从左面看,从上面看所得到的图形搞清楚,得到除底面外的每一个面的平面图形,再计算出这几个平面图形的面积的和即可解决问题,本题特别是要有整体意识,不要纠结到图形的细节.
42.①②④
【解析】
【分析】根据互余、互补的性质,互补两角之和为180°,互余两角之和为90°,可将,①②③④中的式子化为含有∠A+∠B的式子,再将∠A+∠B=180°代入即可解出此题.
【详解】∵∠A和∠B互补,
∴∠A+∠B=180°,
因为90°-∠B+∠B=90°,所以①正确;
又∠A-90°+∠B=∠A+∠B-90°=180°-90°=90°,②也正确;
(∠A+∠B)+∠B=×180°+∠B=90°+∠B≠90°,所以③错误;
(∠A-∠B)+∠B=(∠A+∠B)=×180°=90°,所以④正确,
综上可知,①②④均正确,
故答案为:①②④.
【点睛】本题考查了角之间互补与互余的关系,互补两角之和为180°,互余两角之和为90°.
43.(1);(2)
【分析】
(1)根据图示知AM=AC,AC=AB﹣BC;
(2)根据已知条件求得CN=6,然后根据图示知MN=MC+NC.
【详解】
解:(1)线段AB=20,BC=15,
∴AC=AB﹣BC=20﹣15=5.
又∵点M是AC的中点.
∴AM=AC=×5=,即线段AM的长度是.
(2)∵BC=15,CN:NB=2:3,
∴CN=BC=×15=6.
又∵点M是AC的中点,AC=5,
∴MC=AC=,
∴MN=MC+NC=,即MN的长度是.
【点睛】
本题考查了两点间的距离,利用了线段的和差,线段中点的定义,熟练掌握线段中点的定义是解答本题的关键.
44.(1)35°;(2)36°.
【分析】
(1)根据角平分线定义得到∠AOC=∠EOC=×70°=35°,然后根据对顶角相等得到∠BOD=∠AOC=35°;
(2)先设∠EOC=2x,∠EOD=3x,根据平角的定义得2x+3x=180°,解得x=36°,则∠EOC=2x=72°,然后与(1)的计算方法一样.
【详解】
解:(1)∵OA平分∠EOC,
∴∠AOC=∠EOC=×70°=35°,
∴∠BOD=∠AOC=35°;
(2)设∠EOC=2x,∠EOD=3x,根据题意得2x+3x=180°,解得x=36°,
∴∠EOC=2x=72°,
∴∠AOC=∠EOC=×72°=36°,
∴∠BOD=∠AOC=36°.
考点:角的计算.
45.(1);(2);(3),理由见解析.
【分析】
(1)先根据补角的定义求出∠BOC的度数,再由角平分线的性质得出∠COE的度数,根据∠DOE=∠COD-∠COE即可得出结论;
(2)同(1)可得出结论;
(3)先根据角平分线的定义得出∠COE=∠BOE=∠BOC,再由∠DOE=∠COD-∠COE即可得出结论.
【详解】
(1)∵是直角,,
,
,
∵OE平分,
,
.
(2)是直角,,
,
,
∵OE平分,
,
.
(3),
理由是:,OE平分,
,
,
,
,
即.
【点睛】
本题考查的是角的计算,熟知角平分线的定义、补角的定义是解答此题的关键.
46.(1)2,4;(2)6 cm;(3)4;(4)或1.
【分析】
(1)先求出CM、BD的长,再根据线段的和差即可得;
(2)先求出BD与CM的关系,再根据线段的和差即可得;
(3)根据已知得MB=2AM,然后根据AM+BM=AB,代入即可求解;
(4)分点N在线段AB上和点N在线段AB的延长线上两种情况,再分别根据线段的和差倍分即可得.
【详解】
(1)根据题意知,CM=2cm,BD=4cm,
∵AB=12cm,AM=4cm,
∴BM=8cm,
∴AC=AM﹣CM=2cm,DM=BM﹣BD=4cm,
故答案为:2cm,4cm;
(2)当点C、D运动了2 s时,CM=2 cm,BD=4 cm
∵AB=12 cm,CM=2 cm,BD=4 cm
∴AC+MD=AM﹣CM+BM﹣BD=AB﹣CM﹣BD=12﹣2﹣4=6 cm;
(3)根据C、D的运动速度知:BD=2MC,
∵MD=2AC,
∴BD+MD=2(MC+AC),即MB=2AM,
∵AM+BM=AB,
∴AM+2AM=AB,
∴AM=AB=4,
故答案为:4;
(4)①当点N在线段AB上时,如图1,
∵AN﹣BN=MN,
又∵AN﹣AM=MN
∴BN=AM=4
∴MN=AB﹣AM﹣BN=12﹣4﹣4=4
∴;
②当点N在线段AB的延长线上时,如图2,
∵AN﹣BN=MN,
又∵AN﹣BN=AB
∴MN=AB=12
∴;
综上所述或1
故答案为或1.
【点睛】
本题考查了线段上的动点问题,线段的和差,较难的是题(4),依据题意,正确分两种情况讨论是解题关键.
47.(1);(2);(3)
【分析】
(1)由互余得∠DOE度数,进而由角平分线得到∠AOD度数,根据BOD=180°-∠AOD可得∠BOD度数;
(2)由角平分线得出∠AOE=∠AOD=(∠AOC+90°),∠BOF=(∠BOD+90°),继而由∠EOF=180°-∠AOE-∠BOF得出结论.
(3)∠DOF=45°-∠BOD,结合已知∠AOC+∠DOF=∠EOF和∠AOC+∠BOD=90°可求∠BOD=60°,再由∠FOP=∠DOF+∠DOP即可解答.
【详解】
(1)∵∠COD=90°,∠COE=63°,
∴∠DOE=∠COD-∠COE=27°,
∵OE是∠AOD的平分线,
∴∠AOD=2∠DOE=54°,
∴∠BOD=180°-∠AOD=180°-54°=126°;
答:∠BOD的度数为126°;
(2)∵OE是∠AOD的平分线,
∴
∵是的平分线,
∴,
∴,
∵,
∴,
答:的度数为;
(3)由(2)得∠EOF=45°,
∵∠AOC+∠DOF=∠EOF=45°,
∴∠DOF=45°-∠AOC,
又∵,
∴,
∴,
∵,
∴,,
∴,
∵,
∴,
∴.
第05讲 分式-2021-2022学年人教版八年级数学上学期《考点•题型•难点》期末高效复习(含解析): 这是一份第05讲 分式-2021-2022学年人教版八年级数学上学期《考点•题型•难点》期末高效复习(含解析),共15页。试卷主要包含了分式,分式有意义的条件,分式基本性质,约分,通分,最简分式,0002米.将数0等内容,欢迎下载使用。
第04讲 整式的乘除与分解因式-2021-2022学年人教版八年级数学上学期《考点•题型•难点》期末高效复习(含解析): 这是一份第04讲 整式的乘除与分解因式-2021-2022学年人教版八年级数学上学期《考点•题型•难点》期末高效复习(含解析),共19页。试卷主要包含了单选题,填空题,解答题等内容,欢迎下载使用。
第03讲 轴对称-2021-2022学年人教版八年级数学上学期《考点•题型•难点》期末高效复习(含解析): 这是一份第03讲 轴对称-2021-2022学年人教版八年级数学上学期《考点•题型•难点》期末高效复习(含解析),共33页。试卷主要包含了单选题,填空题,解答题等内容,欢迎下载使用。

