高中数学第三册--选修Ⅱ 第一章 概率与统计教案(第14课)小结与复习
展开课 题: 小结与复习
教学目的:
1通过小结与复习,梳理本章知识内容,强化知识间的内在联系,提高综合运用知识解决问题的能力.
2.通过例题的讲解、讨论和进一步的训练,提高学生灵活运用本章知识解决问题的能力
教学重点:统计知识的梳理和知识之间的内在联系
教学难点:用知识解决实际问题
授课类型:新授课
课时安排:1课时
教 具:多媒体、实物投影仪
教学过程:
一、复习引入:
1.随机变量:如果随机试验的结果可以用一个变量来表示,那么这样的变量叫做随机变量随机变量常用希腊字母ξ、η等表示
2. 离散型随机变量:对于随机变量可能取的值,可以按一定次序一一列出,这样的随机变量叫做离散型随机变量
3.连续型随机变量: 对于随机变量可能取的值,可以取某一区间内的一切值,这样的变量就叫做连续型随机变量
4.离散型随机变量与连续型随机变量的区别与联系: 离散型随机变量与连续型随机变量都是用变量表示随机试验的结果;但是离散型随机变量的结果可以按一定次序一一列出,而连续性随机变量的结果不可以一一列出
5. 分布列:
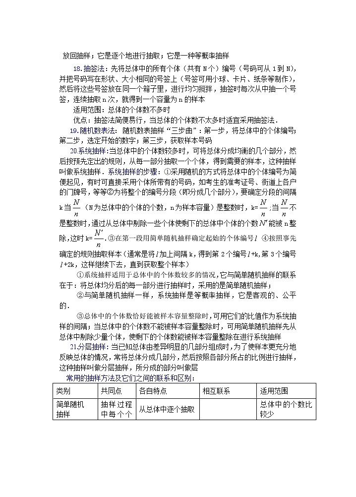
ξ | x1 | x2 | … | xi | … |
P | P1 | P2 | … | Pi | … |
6. 分布列的两个性质: ⑴Pi≥0,i=1,2,…; ⑵P1+P2+…=1.
7.二项分布:ξ~B(n,p),并记=b(k;n,p).
ξ | 0 | 1 | … | k | … | n |
P | … | … |
8.几何分布: g(k,p)= ,其中k=0,1,2,…, .
ξ | 1 | 2 | 3 | … | k | … |
P | … | … |
9.数学期望: 一般地,若离散型随机变量ξ的概率分布为
ξ | x1 | x2 | … | xn | … |
P | p1 | p2 | … | pn | … |
则称 …… 为ξ的数学期望,简称期望.
10. 数学期望是离散型随机变量的一个特征数,它反映了离散型随机变量取值的平均水平
11 平均数、均值:在有限取值离散型随机变量ξ的概率分布中,令…,则有…,…,所以ξ的数学期望又称为平均数、均值
12. 期望的一个性质:
13.若ξB(n,p),则Eξ=np
14. 方差:
=++…++….
15. 标准差:的算术平方根叫做随机变量ξ的标准差,记作.
16.方差的性质: ①;②若ξ~B(n,p),则np(1-p)
17.简单随机抽样:设一个总体的个体数为N.如果通过逐个抽取的方法从中抽取一个样本,且每次抽取时各个个体被抽到的概率相等,就称这样的抽样为简单随机抽样⑴用简单随机抽样从含有N个个体的总体中抽取一个容量为的样本时,每次抽取一个个体时任一个体被抽到的概率为;在整个抽样过程中各个个体被抽到的概率为; ⑵简单随机抽样的特点是,逐个抽取,且各个个体被抽到的概率相等; ⑶简单随机抽样方法,体现了抽样的客观性与公平性,是其他更复杂抽样方法的基础.(4).简单随机抽样的特点:它是不放回抽样;它是逐个地进行抽取;它是一种等概率抽样
18.抽签法:先将总体中的所有个体(共有N个)编号(号码可从1到N),并把号码写在形状、大小相同的号签上(号签可用小球、卡片、纸条等制作),然后将这些号签放在同一个箱子里,进行均匀搅拌,抽签时每次从中抽一个号签,连续抽取n次,就得到一个容量为n的样本
适用范围:总体的个体数不多时
优点:抽签法简便易行,当总体的个体数不太多时适宜采用抽签法.
19.随机数表法: 随机数表抽样“三步曲”:第一步,将总体中的个体编号;第二步,选定开始的数字;第三步,获取样本号码
20.系统抽样:当总体中的个体数较多时,可将总体分成均衡的几个部分,然后按预先定出的规则,从每一部分抽取一个个体,得到需要的样本,这种抽样叫做系统抽样.系统抽样的步骤:①采用随机的方式将总体中的个体编号为简便起见,有时可直接采用个体所带有的号码,如考生的准考证号、街道上各户的门牌号,等等②为将整个的编号分段(即分成几个部分),要确定分段的间隔k当(N为总体中的个体的个数,n为样本容量)是整数时,k=;当不是整数时,通过从总体中剔除一些个体使剩下的总体中个体的个数能被n整除,这时k=.③在第一段用简单随机抽样确定起始的个体编号 ④按照事先确定的规则抽取样本(通常是将加上间隔k,得到第2个编号+k,第3个编号+2k,这样继续下去,直到获取整个样本)
①系统抽样适用于总体中的个体数较多的情况,它与简单随机抽样的联系在于:将总体均分后的每一部分进行抽样时,采用的是简单随机抽样;
②与简单随机抽样一样,系统抽样是等概率抽样,它是客观的、公平的.
③总体中的个体数恰好能被样本容量整除时,可用它们的比值作为系统抽样的间隔;当总体中的个体数不能被样本容量整除时,可用简单随机抽样先从总体中剔除少量个体,使剩下的个体数能被样本容量整除在进行系统抽样
21.分层抽样: 当已知总体由差异明显的几部分组成时,为了使样本更充分地反映总体的情况,常将总体分成几部分,然后按照各部分所占的比例进行抽样,这种抽样叫做分层抽样,所分成的部分叫做层
常用的抽样方法及它们之间的联系和区别:
类别 | 共同点 | 各自特点 | 相互联系 | 适用范围 |
简单随机 抽样 | 抽样过程中每个个体被抽取的概率是相同的 | 从总体中逐个抽取 |
| 总体中的个数比较少 |
系统抽样 | 将总体均匀分成几个部分,按照事先确定的规则在各部分抽取 | 在起始部分抽样时采用简单随机抽样 | 总体中的个数比较多 | |
分层抽样 | 将总体分成几层,分层进行抽取 | 各层抽样时采用简单抽样或者相同抽样 | 总体由差异明显的几部分组成 |
22.不放回抽样和放回抽样:在抽样中,如果每次抽出个体后不再将它放回总体,称这样的抽样为不放回抽样;如果每次抽出个体后再将它放回总体,称这样的抽样为放回抽样.
随机抽样、系统抽样、分层抽样都是不放回抽样
23.总体密度曲线:样本容量越大,所分组数越多,各组的频率就越接近于总体在相应各组取值的概率.设想样本容量无限增大,分组的组距无限缩小,那么频率分布直方图就会无限接近于一条光滑曲线,这条曲线叫做总体密度曲线.
它反映了总体在各个范围内取值的概率.根据这条曲线,可求出总体在区间(a,b)内取值的概率等于总体密度曲线,直线x=a,x=b及x轴所围图形的面积.
24.正态分布密度函数:
,(σ>0)
其中π是圆周率;e是自然对数的底;x是随机变量的取值;μ为正态分布的均值;σ是正态分布的标准差.正态分布一般记为
25.正态分布)是由均值μ和标准差σ唯一决定的分布
26.正态曲线的性质:
(1)曲线在x轴的上方,与x轴不相交
(2)曲线关于直线x=μ对称
(3)当x=μ时,曲线位于最高点
(4)当x<μ时,曲线上升(增函数);当x>μ时,曲线下降(减函数)并且当曲线向左、右两边无限延伸时,以x轴为渐近线,向它无限靠近
(5)μ一定时,曲线的形状由σ确定
σ越大,曲线越“矮胖”,总体分布越分散;
σ越小.曲线越“高”.总体分布越集中:
五条性质中前三条学生较易掌握,后两条较难理解,因此在讲授时应运用数形结合的原则,采用对比教学
27.标准正态曲线:当μ=0、σ=l时,正态总体称为标准正态总体,其相应的函数表示式是,(-∞<x<+∞)
其相应的曲线称为标准正态曲线
标准正态总体N(0,1)在正态总体的研究中占有重要的地位任何正态分布的概率问题均可转化成标准正态分布的概率问题
28.标准正态总体的概率问题:
对于标准正态总体N(0,1),是总体取值小于的概率,
即 ,
其中,图中阴影部分的面积表示为概率只要有标准正态分布表即可查表解决.从图中不难发现:当时,;而当时,Φ(0)=0.5
29.标准正态分布表
标准正态总体在正态总体的研究中有非常重要的地位,为此专门制作了“标准正态分布表”.在这个表中,对应于的值是指总体取值小于的概率,即 ,.
若,则.
利用标准正态分布表,可以求出标准正态总体在任意区间内取值的概率,即直线,与正态曲线、x轴所围成的曲边梯形的面积.
30.非标准正态总体在某区间内取值的概率:可以通过转化成标准正态总体,然后查标准正态分布表即可在这里重点掌握如何转化首先要掌握正态总体的均值和标准差,然后进行相应的转化
31.小概率事件的含义
发生概率一般不超过5%的事件,即事件在一次试验中几乎不可能发生
假设检验方法的基本思想:首先,假设总体应是或近似为正态总体,然后,依照小概率事件几乎不可能在一次试验中发生的原理对试验结果进行分析
假设检验方法的操作程序,即“三步曲”
一是提出统计假设,教科书中的统计假设总体是正态总体;
二是确定一次试验中的a值是否落入(μ-3σ,μ+3σ);
三是作出判断
32.相关关系:当自变量一定时,因变量的取值带有一定的随机性的两个变量之间的关系称为相关关系
相关关系与函数关系的异同点如下:
相同点:均是指两个变量的关系
不同点:函数关系是一种确定的关系;而相关关系是一种非确定关系;函数关系是自变量与因变量之间的关系,这种关系是两个非随机变量的关系;而相关关系是非随机变量与随机变量的关系.
33.回归分析: 对具有相关关系的两个变量进行统计分析的方法叫做回归分析通俗地讲,回归分析是寻找相关关系中非确定性关系的某种确定性
34.散点图:表示具有相关关系的两个变量的一组数据的图形叫做散点图.散点图形象地反映了各对数据的密切程度粗略地看,散点分布具有一定的规律
35. 回归直线
设所求的直线方程为,其中a、b是待定系数.
, ,
相应的直线叫做回归直线,对两个变量所进行的上述统计分析叫做回归分析
36相关系数:相关系数是因果统计学家皮尔逊提出的,对于变量y与x的一组观测值,把
=
叫做变量y与x之间的样本相关系数,简称相关系数,用它来衡量两个变量之间的线性相关程度.
37.相关系数的性质: ≤1,且越接近1,相关程度越大;且越接近0,相关程度越小.
38.显著性水平:显著性水平是统计假设检验中的一个概念,它是公认的小概率事件的概率值它必须在每一次统计检验之前确定
39. 显著性检验:(相关系数检验的步骤)由显著性水平和自由度查表得出临界值,显著性水平一般取0.01和0.05,自由度为n-2,其中n是数据的个数在“相关系数检验的临界值表”查出与显著性水平0.05或0.01及自由度n-2(n为观测值组数)相应的相关数临界值r0 05或r0 01;例如n=7时,r0.05=0.754,r0.01=0.874 求得的相关系数r和临界值r0.05比较,若r>r0.05,上面y与x是线性相关的,当≤r0 05或r0 01,认为线性关系不显著
讨论若干变量是否线性相关,必须先进行相关性检验,在确认线性相关后,再求回归直线;通过两个变量是否线性相关的估计,实际上就是把非确定性问题转化成确定性问题来研究;我们研究的对象是两个变量的线性相关关系,还可以研究多个变量的相关问题,这在今后的学习中会进一步学到
二、讲解范例:
例1.写出下列各题的抽样过程
(1)请从拥有500个分数的总体中用简单随机抽样方法抽取一个容量为30的样本
(2)某车间有189名职工,现在要按1:21的比例选派质量检查员,采用系统抽样的方式进行
(3)一个电视台在因特网上就观众对某一节目喜爱的测得进行得出,车间得出的总人数为12000人,其中持各种态度的人数如下:
很喜爱 喜爱 一般 不喜爱
2435 4567 3926 1072
打算从中抽取60人进行详细调查,如何抽取?
解:(1)①将总体的500个分数从001开始编号,一直到500号;
②从随机数表第1页第0行第2至第4列的758号开始使用该表;
③抄录入样号码如下:335、044、386、446、027、420、045、094、382、5215、342、148、407、349、322、027、002、323、141、052、177、001、456、491、261、036、240、115、143、402
④按以上编号从总体至将相应的分数提取出来组成样本,抽样完毕
(2)采取系统抽样189÷21=9,所以将189人分成9组,每组21人,在每一组中随机抽取1人,这9人组成样本
(3)采取分层抽样总人数为12000人,12000÷60=200,
所以从很喜爱的人中剔除145人,再抽取11人;从喜爱的人中剔除167人,再抽取22人;从一般喜爱的人中剔除126人,再抽取19人;从不喜爱的人中剔除72人,再抽取5人
例2.某年级的一次信息技术成绩近似服从于正态分布N(70,100),如果规定低于60分为不及格,不低于85分为优秀,那么成绩不及格的学生约占多少?
成绩优秀的学生约占多少?
解:测验得分少于60分的学生的比是F(60),少于85分的学生的比为F(85),
(1)F(60)=F()=Φ(-1)=1-Φ(1)=1-0.8413=0.1587
(2)F(85)=F()=Φ(1.5)=0.9332
1-F(85)=1-0.9332=0.0668
答:成绩不及格的学生约占15.87%,成绩优秀的学生约占6.68%
三、课堂练习:
1 . (1)假定每人生日在各个月份的机会是相等的,求3个人中生日在第一个季度的平均人数.
(2)某地区第1年到第6年的用电量y与年次x的统计数据如下表:
用电单位:亿度
年次x | 1 | 2 | 3 | 4 | 5 | 6 |
用电量y | 10.4 | 11.4 | 13.1 | 14.2 | 14.8 | 15.7 |
①y与x是否具有线性相关关系?
②如果y与x具有线性相关关系,求回归直线方程.
提示:(1)由题意知每人生日在第一季度的概率为,又设3人中生日在第一季度的人数为ξ,则
(2)①线性相关;②:.
四、小结 :本章知识内容可分为两部分:第一部分是随机变量.这一部分内容,可以看成是高二下学期所学概率初步知识的延伸,它仍然属于概率的基础知识.第二部分是统计.这一部分内容,可以看成是初中“统计初步”和高中必修课“概率”这两章内容的深入和扩展,它属于统计的基础知识,包括抽样方法、总体分布估计、正态分布、线性回归、实习作业.这些内容,从总的方面来看,研究了两个基本问题:一是如何从总体中抽取样本;二是如何对抽取的样本进行计算与分析,并据此对总体的相应情况作出判断.为巩固所学知识和体现本单元重要的数学思想方法,教科书中选编了两道例题对例题进行分析、讲解时要领会思想方法的实质,这样才能达到事半功倍的教学效果
五、课后作业:
六、板书设计(略)
七、课后记:

