所属成套资源:2020——2021学年全国部分地区初中物理九年级上册期末测试卷真题(含答案解析)
2020-2021学年河南省信阳市淮滨县九年级(上)期末物理试卷
展开这是一份2020-2021学年河南省信阳市淮滨县九年级(上)期末物理试卷,共21页。试卷主要包含了2W,【答案】甲 乙,【答案】内 发电机 电,【答案】乙 发光,【答案】3000 360,【答案】B,【答案】A等内容,欢迎下载使用。
2020-2021学年河南省信阳市淮滨县九年级(上)期末物理试卷
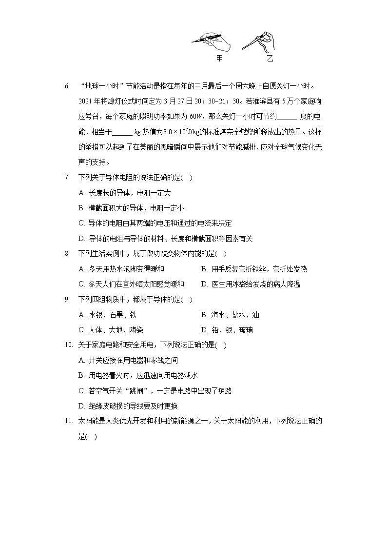
- 课堂上王老师用如图所示的甲乙两幅图做演示实验,展示的物理情景能够反映出一些物理知识。其中能够说明做功可以改变物体内能的是______ 图,能够说明扩散现象的是______ 图。
- 汽车刹车时,由于摩擦,汽车的动能转化为______ 能,这些能量不能自动地用来驱动汽车;而有些新能源汽车有“动能回收装置”,即在刹车时带动______ 选填“发电机”或“电动机”工作,将汽车的动能转化为______ 能并为电池充电,之后电池又可以再次驱动汽车。
- 2020年6月23日,随着我国北斗三号系统最后一颗组网卫星即第55颗组网卫星顺利发射升空,标志着我国的北斗全球系统已经全部组网成功。我们利用北斗导航系统接收到的导航信息是通过______波传播的,这种波______选填“能”或“不能”在真空中传播。
- 人们把用毛皮摩擦过的橡胶棒带的电荷叫做______ ,再用它去接触碎纸屑,发现碎纸屑会被吸引,如图所示。但是很快也会看到被吸引的部分纸屑又被弹开了,表明橡胶棒与这些纸屑带上了______ 选填“同种”或“异种”电荷。在19世纪初,科学家们并不清楚在各种情况下究竟是哪种电荷在移动,当时就把______ 定向移动的方向规定为电流的方向并一直沿用至今。
- 如图甲、乙所示是判断零线与火线时,手拿测电笔方法的示意图,其中正确的是______ 图。按照正确的判断方法进行测试时,如果被测导线是火线,氖管就______ 。选填“发光”或“不发光”
- “地球一小时”节能活动是指在每年的三月最后一个周六晚上自愿关灯一小时。2021年将熄灯仪式时间定为3月27日20::30。若淮滨县有5万个家庭响应号召,每个家庭的照明功率如果为60W,那么关灯一小时可节约______ 度的电能,相当于______ kg热值为的标准煤完全燃烧所释放出的热量。这样的举措可以起到了在美丽的黑暗瞬间中展示他们对节能减排、应对全球气候变化无声的支持。
- 下列关于导体电阻的说法正确的是
A. 长度长的导体,电阻一定大
B. 横截面积大的导体,电阻一定小
C. 导体的电阻由其两端的电压和通过的电流来决定
D. 导体的电阻与导体的材料、长度和横截面积等因素有关
- 下列生活实例中,属于做功改变物体内能的是
A. 冬天用热水泡脚变得暖和 B. 用手反复弯折铁丝,弯折处发热
C. 冬天人们在室外晒太阳感觉暖和 D. 医生用冰袋给发烧的病人降温
- 下列四组物质中,都属于导体的是
A. 水银、石墨、铁 B. 海水、盐水、油
C. 人体、大地、陶瓷 D. 铅、银、玻璃
- 关于家庭电路和安全用电,下列说法正确的是
A. 开关应接在用电器和零线之间
B. 用电器着火时,应迅速向用电器泼水
C. 若空气开关“跳闸”,一定是电路中出现了短路
D. 绝缘皮破损的导线要及时更换
- 太阳能是人类优先开发和利用的新能源之一,关于太阳能的利用,下列说法正确的是
A. 图甲中,绿色植物通过光合作用将太阳能转化为化学能
B. 图乙中,太阳能热水器通过做功方式将太阳能转化为水的内能
C. 图丙中,太阳能交通信号灯将太阳能直接转化为信号灯的光能
D. 图丁中,首架环球航行的太阳能飞机将太阳能直接转化为飞机的机械能
- 酸甜多汁的水果不仅可以为我们的身体提供能量,还可以发电呢!如图所示,几只水果提供的电力足以点亮一排发光二极管!水果在这里扮演了“电源”的角色,关于这个电路说法错误的是
A. 水果的作用是给电路提供电压
B. 此时电路中有电荷在发生定向移动
C. 水果中储存的是电能
D. 把水果串联起来可以提高电压
- 小辉想探究电流通过电阻时产生的热量与哪些因素有关,他连接了如图所示的电路进行实验,其中两个完全相同的烧瓶内分别装有质量相等、初温均为的煤油阻值为和的电阻丝、,闭合开关一段时间后记录此时两个温度计的示数根据上述实验,下列说法中正确的
A. 此实验探究的是电流产生的热量与电压的关系
B. 此实验探究的是电流产生的热量与电流的关系
C. 此实验探究的是电流产生的热量与通电时间的关系
D. 此实验中用温度计示数变化的大小反映产生热量的多少
- 如图甲所示电路,电源两端电压不变。是滑动变阻器,是定值电阻。当开关S闭合后,逐步改变滑动变阻器接入电路的电阻值,根据电压表与电流表的示数,绘制的图象如图乙所示。下列判断正确的是
A. 电源两端电压为10V
B. 电路消耗电功率的最大值为
C. 变阻器接入电路的最大阻值为
D. 定值电阻的电阻值为
- 将图中的开关和三孔插座正确接入家庭电路,使开关能控制插座的通、断电。
- 两个磁极之间有一个小磁针,小磁针静止时的指向如图所示,请在图中标出两个磁极的极性。
- 在做“探究通电螺线管外部磁场的方向”的实验时,小明在螺线管周围摆放一些小磁针。
实验中小磁针的作用是:______。
通电后小磁针的指向如图甲所示,由此可看出通电螺线管外部的磁场与______磁体的磁场相似。
小明改变螺线管中的电流方向,发现小磁针转动,南北极所指方向发生了改变,由此可知:通电螺线管外部磁场方向与螺线管中的______方向有关。
由安培定则可知乙图中S闭合后,螺线管的上端为______极。 - 在探究“电流与电阻关系”的实验中,设计的实物电路如图所示。
某同学连好最后一根导线发现两表均有示数,造成这一现象的原因可能是:______ 。
实验时,首先接入的是电阻,当滑片移动到某一位置时,电流表示数为,记下两表读数;接下来换用电阻继续实验,须向______ 选填“左”或“右”移动滑片,同时眼睛注视______ 表的示数变化,直到其示数为______ 时,记下______ 表的示数。
换用其他电阻进行多次实验,得到多组数据,通过分析数据,能得到的实验结论是当电压一定时,通过电阻的电流与电阻成比______ 。选填“正”或“反” - 小雷想知道小灯泡的亮暗程度与哪些因素有关。于是找来额定电流均小于,额定电压分别为的灯和的灯,先后接在电源电压恒为6V的电路中,按照如图所示的电路进行探究。
根据图甲所示电路图,请用笔画线代替导线,将图乙所示实物图连接完整。
若小雷连接电路后闭合开关,灯几乎不发光,移动滑片P也不能改变灯的亮度,原因是他把滑动变阻器的______ 选填“AB”或“CD”接线柱接入了电路。
小雷排除故障后,按图甲所示的电路继续进行实验:闭合开关,移动滑片P,使灯发光,测出灯的相关物理量,记录和计算结果如表:
次数 | 电压 | 电流 | 实际功率 | 电阻 |
1 | ||||
2 | ||||
3 |
小雷注意到灯的亮度变化是:第二次比第一次亮,第三次比第二次更亮。结合表中数据得出的结论是小灯泡越亮,它的实际功率越______ 。选填“大”或“小”
用替换重复上面的实验时,需要改变______ 表的量程,结果发现灯的亮度变化规律与灯相似。
有同学认为“用上表中灯的3次电阻的平均值代表它的电阻更准确”,这种说法错误的原因是其忽略了______ 的影响。
在实验后把小灯泡换成一个定值电阻,还可探究______ 的关系。选填“A”或“B”
A.电流与电阻
B.电流与电压
完成上述实验后,小聪向老师要了一个已知阻值为R的电阻和一个单刀双掷开关,借助部分现有的实验器材,设计了如图丙所示的电路,也可以测量小灯泡的功率。请完成下列实验步骤:
①闭合开关,将拨到触点2,移动滑片,使电压表的示数为;
②再将开关拨到触点1,保持滑片的位置不动,读出电压表的示数;
③灯泡实际功率表达式为______ 。用测得的物理量表示
- 如图所示的电路中,定值电阻、闭合开关S后,电流表的示数为求:
电阻两端的电压为多少
电流表的示数为多少
电路工作,产生的焦耳热是多少.
- 小艳家电能表表盘如图甲所示,表格中列出了他家主要用电器电视机、电水壶如图乙、丙所示的相关参数,请根据图表信息解答下列问题:
用电器 | 电视机 | 电水壶 |
额定电压 | 220V | 220V |
额定功率 | 150W | 1000W |
小艳家的电视机的待机功率为,若某次看完电视后使其待机10h,则这次待机电视机消耗多少焦耳的电能?
电水壶正常工作时,若有的能量损失掉,则将1kg的水从加热到需要多长时间?【水的比热容】
在用电高峰期,如果将其他用电器关闭,只让电水壶工作,小刚发现电能表转盘在100s内转了27转,那么这时电水壶的实际功率是多少?
答案和解析
1.【答案】甲 乙
【解析】解:
甲图:在拉动绳子时,克服摩擦做功,使金属管的内能增大,温度升高,橡皮塞从金属管口飞出,是因为金属管内的水蒸气膨胀做功,内能转化成橡皮塞的机械能。
乙图:抽去玻璃隔板后,两瓶中的气体逐渐混合,这是气体的扩散现象,说明了气体分子的运动。
故答案为:甲;乙。
做功改变物体内能;对物体做功,物体内能增加,温度升高,物体对外做功,物体内能减小,温度降低。
不同的物质相互接触时彼此进入对方的现象叫做扩散,扩散现象说明了分子在不停地做无规则运动。
本题中的两个插图都来源于课本,考查了学生对课本插图的观察和理解能力,要求学生平时学习时不要忽略课本插图,明白每一个插图表示的物理意义。
2.【答案】内 发电机 电
【解析】解:汽车刹车时,由于要克服摩擦做功摩擦生热,则汽车的动能会转化为内能;
汽车刹车时带动发电机工作,可将汽车的动能转化为电能并为电池充电。
故答案为:内;发电机;电。
汽车刹车时,机械能会转化为内能,这些能量无法再转化利用。发电机可以将其它形式的能转化为电能。
本题通过汽车刹车这一场景,考查了能量的转化,是一道基础题。
3.【答案】电磁 能
【解析】解:
电磁波可以在真空中传播,故“北斗卫星导航系统”对发生灾情的位置进行定位,并进行卫星导航传递信息,是通过电磁波实现信息传输的,这种波是可以在真空中传播的。
故答案为:电磁;能。
电磁波可以在真空中传播,所以对于没有空气的情况下的信息传递一般都是通过电磁波实现的。
本题考查了电磁波在生活中的应用,生活中利用电磁波的地方非常多,如:卫星通信、无线电视、无线广播、手机等,是一道基础题。
4.【答案】负电荷 同种 正电荷
【解析】解:人们把用毛皮摩擦过的橡胶棒带的电荷叫做负电荷;有的纸屑接触玻璃棒后“弹开”,是因为这些纸屑在和带负电的橡胶棒接触时也带上了负电,同种电荷相互排斥的缘故;正电荷定向移动的方向为电流方向。
故答案为:负电荷;同种;正电荷。
毛皮摩擦过的橡胶棒带负电,带电体具有吸引轻小物体的性质;
碎纸屑和带电体接触时,出现电子的转移,使碎纸屑和带电体带相同的电荷,根据同种电荷间的相互排斥而离开;
正电荷定向移动的方向为电流方向。
了解摩擦起电现象、正电荷、负电荷、电荷间的相互作用、以及电流的方向,难度不大。
5.【答案】乙 发光
【解析】解:甲图的使用方法是错误的,手未接触笔尾金属体,测电笔接触火线或零线,氖管都不发光;乙图的使用方法是正确的,手接触笔尾金属体,如果被测导线是火线,氖管就发光。
故答案为:乙;发光。
正确使用测电笔:手接触笔尾金属体,笔尖接触导线,氖管发光,导线是火线;氖管不发光的是零线。手千万不要接触笔尖金属体。
掌握测电笔的正确使用,了解安全用电常识,提高安全用电意识。
6.【答案】3000 360
【解析】解:由题意可知,照明灯的总功率:
,
由可得,关灯一小时可节约的电能:
度;
标准煤完全燃烧释放的热量:
,
由可得,所需完全燃烧标准煤的质量:
。
故答案为:3000;360。
每个家庭的照明功率为60W,市区有5万个家庭,可算出总功率,根据求出关灯一小时可节约的电能;
由题意可知,标准煤完全燃烧所释放出的热量等于节约的电能,根据求出所需完全燃烧标准煤的质量。
本题考查了电功公式和燃料完全燃烧释放热量公式的应用,计算各处要注意单位的换算和统一。
7.【答案】D
【解析】解:
ABD、导体的电阻由导体的长度、横截面积、材料和温度决定;在相同条件下,长度长的导体,其电阻大;在相同条件下,横截面积大的导体,其电阻小;故AB错误,D正确;
C、导体的电阻是导体的一种性质,反映了导体对电流阻碍作用的大小;导体的电阻与导体两端电压和通过的电流无关;故C错误。
故选:D。
导体的电阻是导体的一种性质,反映了导体对电流阻碍作用的大小;电阻大小与导体的材料、长度、横截面积有关;还受温度的影响;与导体中的电流、导体两端的电压大小无关。
深入理解电阻的概念及影响电阻大小的因素是解答此题的关键。
8.【答案】B
【解析】解:A、冬天,用热水泡脚变得暖和,是通过热传递的方式改变物体的内能,故A错误;
B、将铁丝反复弯折,弯折处发热,是对铁丝做功增加了铁丝的内能,属于做功改变物体的内能,故B正确;
C、冬天人们在室外晒太阳感觉暖和,是通过热传递的方式改变物体的内能,故C错误;
D、医生用冰袋给发烧的病人降温,是通过热传递的方式改变物体的内能,故D错误。
故选:B。
热传递是能的转移过程,即内能从高温物体向低温物体转移的过程,在此过程中能的形式不发生变化;
做功实质是能的转化过程,做功的过程中能量的形式变了,是能量的转化过程。
本题考查了学生对两种改变物体内能的方式的判断,知道做功改变物体内能是能量转化的过程,热传递改变物体内能是能量的转移过程。
9.【答案】A
【解析】解:A、水银、石墨、铁都容易导电,是导体。符合题意。
B、海水、盐水是导体,油不容易导电,是绝缘体。不符合题意。
C、人体、大地是导体,陶瓷不容易导电,是绝缘体。不符合题意。
D、铅、银是导体,玻璃不容易导电,是绝缘体。不符合题意。
故选:A。
根据导体和绝缘体的定义进行判断。容易导电的物体是导体;不容易导电的物体是绝缘体。
常见的导体包括:人体、大地、各种金属、酸碱盐的溶液等。常见的绝缘体包括:塑料、橡胶、陶瓷、空气、玻璃等。
导体和绝缘体之间没有明显的界线,在条件变化时,是可以相互转化的。导体和绝缘体不要死记硬背要根据生活中哪些地方用什么来导电,用什么来绝缘来记忆,效果比较好。
10.【答案】D
【解析】解:A、开关应接在用电器和火线之间,这样在断开开关时,用电器才不会带电,故A错误;
B、用电器着火时,要先切断电源,再救火,若直接用水泼易引发触电,故B错误;
C、空气开关跳闸是因为电流过大,而电流过大的原因可能有两个:短路或总功率过大,故C错误;
D、家庭电路中导线绝缘皮破损可能发生触电事故,故要及时更换,故D正确。
故选:D。
开关应接在用电器和火线之间;
电器着火时,要先切断电源,再救火;
空气开关跳闸的原因有短路或电路总功率过大;
绝缘皮破损的导线要及时更换。
本题考查了安全用电常识及测电笔的应用和家庭电路电流过大的原因,日常生活中一定要养成安全用电的好习惯。
11.【答案】A
【解析】
【分析】
此题主要考查学生对于能的转化的理解,熟知能量在一定条件下可以相互转化,提高对新能源的认识。
太阳能的利用方式:一是利用太阳能热水器给它里面的水等物质加热,把太阳能转化为内能;二是利用光电转换装置,把太阳能转化为电能;三是植物光合作用转化为化学能。
【解答】
A.绿色植物的光合作用是将光能转化为化学能,储存在植物体内,故A正确;
B.太阳能热水器内的水从太阳吸收热量,内能增加、温度升高,是通过热传递的方式增加水的内能,故B错误;
C.太阳能信号灯先将太阳能先转化为电能,再转化为光能,故C错误;
D.太阳能飞机是先将太阳能转化为电能,再转化为机械能,故D错误。
故选A。
12.【答案】C
【解析】解:A、电源是为电路提供电压的装置;水果是电源,为用电器即发光二极管提供了电压;故A正确;
B、闭合的电路中有电流,则电路中有电荷发生定向移动;故B正确;
C、水果电池储存的是化学能,对外供电的过程中,将化学能转化为电能;故C错误;
D、将多个水果电池串联起来,得到的电压是每个电池的电压之和,可以提高电压;故D正确;
故选:C。
本题借助水果电池考查电源及能量的转化和串并联电路的特点,知识点较多,属于中等题。
13.【答案】D
【解析】解:
ABC、由图可知,两电阻丝串联,则通过两电阻丝的电流和通电时间是相同的,电阻不同,所以探究的是热量与电阻的关系,故ABC错误;
D、电流通过电阻丝做功,消耗的电能转化为内能,产生的热量被煤油吸收,煤油吸收热量、温度升高,所以本实验是通过温度计的示数变化反映电流产生的热量多少,故D正确。
故选:D。
根据图中的相同点和不同点,利用控制变量法分析实验探究的内容;此实验中用温度计示数变化的大小反映产生热量的多少。
本题主要考查焦耳定律的探究实验,注意控制变量法和转换法的应用,常见题目。
14.【答案】BC
【解析】解:当滑片位于最左端时电路为的简单电路,此时电路中的电流最大,由乙图可知,由可得,电源的电压:;
当滑片位于最右端时,滑动变阻器的最大阻值与电阻串联,电压表测两端的电压,此时电路中的电流最小;
由乙图可知,,,
变阻器接入电路的最大阻值:
,故C正确;
串联电路中总电压等于各分电压之和,
电源的电压,
电源的电压不变,
,
解得:,故D不正确;
电源的电压,故A不正确;
电路消耗的最大电功率:
,故B正确。
故选:BC。
由电路图可知,当滑片位于最左端时电路为的简单电路,此时电路中的电流最大并由乙图读出其大小,利用欧姆定律表示出电源的电压;当滑片位于最右端时,滑动变阻器的最大阻值与电阻串联,电压表测两端的电压,此时电路中的电流最小,由乙图读出两电表的示数,根据电阻的串联和欧姆定律表示出电源的电压,利用欧姆定律求出的最大阻值,利用电源的电压不变建立等式即可求出定值电阻的阻值和电源的电压,最后利用求出电路消耗的最大功率。
本题考查了串联电路的特点和欧姆定律、电功率公式的应用,关键是分析好滑片移动时两电表示数的对应关系。
15.【答案】解:根据安全用电原则,三孔插座的右孔与火线相连,上孔接地线,左孔接零线,开关接在火线与插座之间,如下图所示:
【解析】三孔插座的接法:上孔接地线;左孔接零线;右孔接火线。两孔插座的接法:左孔接零线;右孔接火线。
掌握家庭电路的灯泡、开关、三孔插座、两孔插座、保险丝的接法,同时考虑使用性和安全性。
16.【答案】解:小磁针静止时北极朝右,所以磁感线方向朝右。磁感线从磁体的北极出来,回到南极。所以左端应为N极,右端为S极。答案如图所示。
【解析】要解决此题,需要掌握磁感线的知识。知道磁感线的方向与小磁针静止时北极所指的方向一致。并且要知道磁感线从磁体的北极出来回到南极。
此题主要考查了磁感线的概念,同时要考查了磁感线的方向及磁针北极指向的关系。解决此题,还可以用磁极间的相互作用规律。
17.【答案】体现磁场的方向 条形 电流 S
【解析】解:因为小磁针放入磁场,小磁针静止时N极指向和该点磁场方向相同,所以实验中使用小磁针是为了指示磁场方向,从而判断该点的磁场方向;
通电螺线管的磁场分布与条形磁体相似,都是具有两个磁性较强的磁极;
如果改变螺线管中的电流方向,发现小磁针转动,南北极所指方向发生了改变,由此可知:通电螺线管外部磁场方向与螺线管中的电流方向有关;
根据安培定则:让四指弯曲,跟螺线管中电流的方向一致,则大拇指指的下端是通电螺线管的N极,上端就是螺线管的S极。如图所示:
故答案为:体现磁场的方向;条形;电流;。
小磁针放入磁场,小磁针静止时N极指向和该点磁场方向相同;小磁针多放一些,观察的更明显;
通电螺线管的磁场分布与条形磁体相似;
通电螺线管外部磁场方向与螺线管中的电流方向和线圈的绕法有关;
运用安培定则可对螺线管的磁极进行判断。
本题考查了螺线管磁场的特点、磁极方向的判断等,注意通电螺线管的磁极极性与电流的方向和线圈的绕法有关。
18.【答案】闭合开关前,开关没有断开 左 电压 电流 反
【解析】解:某同学连好最后一根导线发现两表均有示数,造成这一现象的原因可能是:闭合开关前,开关没有断开;
接入的是电阻,当滑片移动到某一位置时,电流表示数为,根据欧姆定律,电压表示数:
;
根据串联分压原理可知,将定值电阻由改接成的电阻,电阻增大,其分得的电压增大;
探究电流与电阻的实验中应控制电压不变,应保持电阻两端的电压不变,根据串联电路电压的规律可知应增大滑动变阻器分得的电压,由分压原理,应增大滑动变阻器连入电路中的电阻,所以滑片应向右左端移动,同时眼睛注视电压表直到其示数为时,记下电流表示数;
换用其他电阻进行多次实验,得得到多组数据,通过分析数据,能得到的实验结论是:当电压一定时,通过电阻的电流与电阻成反比。
故答案为:闭合开关前,开关没有断开;左;电压;;电流;反。
闭合开关前,开关要断开;
由欧姆定律求出电压表示数;根据控制变量法,研究电流与电阻的关系时,需控制定值电阻的电压相同,当换上大电阻时,根据分压原理确定电压表示数的变化,由串联电路电压的规律结合分压原理确定滑片移动的方向;
当电压一定时,通过电阻的电流与电阻成反比。
本题探究“电流与电阻关系”,考查电路的连接、注意事项、操作过程和数据分析。
19.【答案】AB 大 电压 灯丝的电阻随温度升高而增大
【解析】解:电压表的负接线柱与灯泡的左接线柱相连,滑动变阻器的任意上方接线柱与电流表的接线柱相连,如下图所示:
闭合开关,灯几乎不发光,说明电路电流太小,根据知电路电阻太大,并且移动滑动变阻器滑片,灯泡亮度不改变,滑动变阻器都接下面A、B两个接线柱;
从实验实验实验3,灯泡越来越亮,灯泡实际功率越大;
用替换重复上面的实验时,的额定电压是,需要改变电压表的量程;
灯丝电阻受温度影响较大,灯泡在不同电压下,温度不同,灯丝中电阻不同,计算平均值代表灯丝电阻无意义,该同学忽略了温度对电阻的影响;
把小灯泡换成定值电阻后,电阻阻值R,已知,由电压表可测出电阻两端的电压U,电流表可测流过电阻的电流,因此利用该电路可完成“探究电流与电压的关系”关系实验,故选B;
①闭合开关,将拨到触点2,移动滑片,使电压表的示数为,此时电压表测量小灯泡两端的电压,
②再将开关拨到触点1,保持滑片的位置不动,读出电压表的示数,此时电压表测量小灯泡L和定值电阻的总电压,因此时各电阻的大小和电压不变,根据串联电路电压的规律,定值电阻的电压:,
由欧姆定律,定值电阻的电流:
,
根据串联电路电流的规律,通过灯的电流为:
,
灯泡功率的表达式为:
。
故答案为:见上图;;大;电压;灯丝的电阻随温度升高而增大;;。
电压表与灯泡并联,电流表选的量程且串联在电路中,注意正负接线柱的连接;滑动变阻器按一上一下的原则串联在电路中;
灯泡几乎不发光,说明电路是通路,但是电流太小,并且移动串联在电路中的滑动变阻器的滑片,灯泡亮度不变,说明电路中的电阻太大,滑动变阻器又不起作用,是滑动变阻器把下面两个接线柱接入电路了。
比较灯泡亮度增大时,可以判断灯泡的实际功率,因为灯泡的亮度由灯泡的实际功率决定的;
根据用电器的额定电压选择合适量程的电表;
导体电阻大小跟导体长度、横截面积、材料、温度有关;灯丝电阻受温度影响较大,定值电阻阻值受温度影响较小,从温度上考虑;
已知电阻值,电路可测电阻两端的电压,流过电阻的电流,据此判断可完成哪个实验;
要测灯的功率,先将电压表与灯并联;保持滑片位置不动,通过开关的转换,使电压表测灯与定值电阻的电压,因此时各电阻的大小和电压不变,根据串联电路电压的规律,可求出此时定值电阻的电压,由欧姆定律可求出灯的电流,根据可求出灯的功率。
本题涉及到知识点较多,由电路图连接实物图、电流表量程的选择和连接方式、滑动变阻器接线柱的选择、电路故障的判断、灯丝电阻与温度的关系等,综合性较强;要注意“研究导体中的电流与电压的关系”时需控制电阻的阻值不变。
20.【答案】解:由电路图可知,与并联,电流表测干路电流,电流表测支路的电流.
因并联电路中各支路两端的电压相等,
所以,由可得,电阻两端的电压:
;
通过的电流:
,
因并联电路中干路电流等于各支路电流之和,
所以,电流表的示数:
;
电路工作,产生的焦耳热:
答:电阻两端的电压为;
电流表的示数为15mA;
电路工作,产生的焦耳热是
【解析】由电路图可知,与并联,电流表测干路电流,电流表测支路的电流.
根据并联电路的电压特点和欧姆定律求出电阻两端的电压;
根据欧姆定律求出通过的电流,再根据并联电路的电流特点求出电流表的示数;
电路工作,根据求出产生的焦耳热.
本题考查了并联电路的特点和欧姆定律、焦耳定律的应用,计算各处要注意单位的换算.
21.【答案】解:电视机待机10h消耗的电能:
;
水吸收的热量:
,
因为的能量损失,
所以热量的利用率:
,
因为,
所以电水壶消耗的电能:
,
根据可得,加热时间:
;
电路中每消耗的电能,电能表的表盘转动1200圈,
则电水壶实际消耗的电能:
,
电水壶的实际功率:
。
答:这次待机电视机消耗了的电能;
将1kg的水从加热到需要400s的时间;
这时电水壶的实际功率是810W。
【解析】已知电视机的待机时间和待机功率,根据求出消耗的电能;
已知水的质量、比热容和初温度、末温度,由热量公式可以求出水吸收的热量;根据的能量损失求出热量的利用率,利用求出消耗的电能;电水壶正常工作时的功率和额定功率相等,根据求出加热时间;
从电能表的铭牌上可以看出电路中每消耗的电能,电能表的表盘转动1200圈,可求转动27圈消耗的电能,根据公式可求电水壶的实际功率。
本题考查了电功与热量的综合计算,涉及到电功公式、吸热公式、效率公式和电功率公式的应用,关键是明白电能表参数的含义,计算过程要注意单位的换算。
相关试卷
这是一份2023-2024学年河南省信阳市淮滨县新里中学八年级(上)月考物理试卷(10月份),共17页。试卷主要包含了填空题,选择题,实验探究题,计算题等内容,欢迎下载使用。
这是一份2022-2023学年河南省信阳市淮滨县八年级(下)期末物理试卷(含解析),共14页。
这是一份2022年河南省信阳市淮滨县中考物理三模试卷(含答案),共19页。试卷主要包含了填空题,选择题,作图题,实验探究题,综合应用题等内容,欢迎下载使用。

