- 7.2 物质溶解的量教案 教案 3 次下载
- 7.3 溶液浓稀的表示课件 课件 2 次下载
- 7.4结晶现象课件 课件 3 次下载
- 7.4结晶现象教案 教案 3 次下载
- 粤科版化学九下 第七章复习课件 课件 1 次下载
初中科粤版7.3 溶液浓稀的表示公开课教学设计及反思
展开7.3 溶液浓稀的表示
一. 教学目标:
1. 知识与技能目标:
(1) 了解溶质、溶剂的概念。
(2) 能正确区分常见溶液中的溶质和溶剂。
(3) 掌握溶液、溶质、溶剂三者之间的质量关系。
(4) 掌握用溶质的质量分数表示溶液组成的方法和有关计算。
(5) 学会配制一定质量的溶质质量分数的溶液
2. 过程和方法目标:
(1) 通过课前有关资料收集、课堂表述,使学生初步学会运用归纳、概括等方法对获取的信息进行加工,并能准确表述有关信息。
(2) 通过实验探究,初步认识科学探究的意义和基本过程,并进行初步的探究。
(3) 通过以小组合作形式的研究性学习的探究过程,使学生能主动与他人进行交流和讨论,清楚地表达自己的观点,形成良好的学习习惯和学习方法。
(4) 通过符合认知规律的教学过程,对学生进行科学方法的教育。
3. 情感态度与价值观目标:
(1) 通过收集的资料和研究性学习的有关内容,使学生体会到溶液与生活密切相关。
(2) 通过实验探究,增强学生对化学好奇心和探究欲,激发学生的学习兴趣。
(3) 通过课前资料收集、小组合作研究性学习,发展学生善于合作、勤于思考、勇于创新和实践的科学精神。
二、 重点、难点:
1. 重点:有关溶液中溶质的质量分数的计算。
2. 难点:理解溶液组成的含义;溶质的质量分数的计算中涉及溶液体积的计算。
三、 课前准备:
1. 课前将学生分成小组,分别收集有关溶液在工农业生产、医学等方面的应用等资料,每个小组推选一人在课堂上做简短汇报。
2. 做好实验的准备。
3. 教师做好有关投影片的制作。
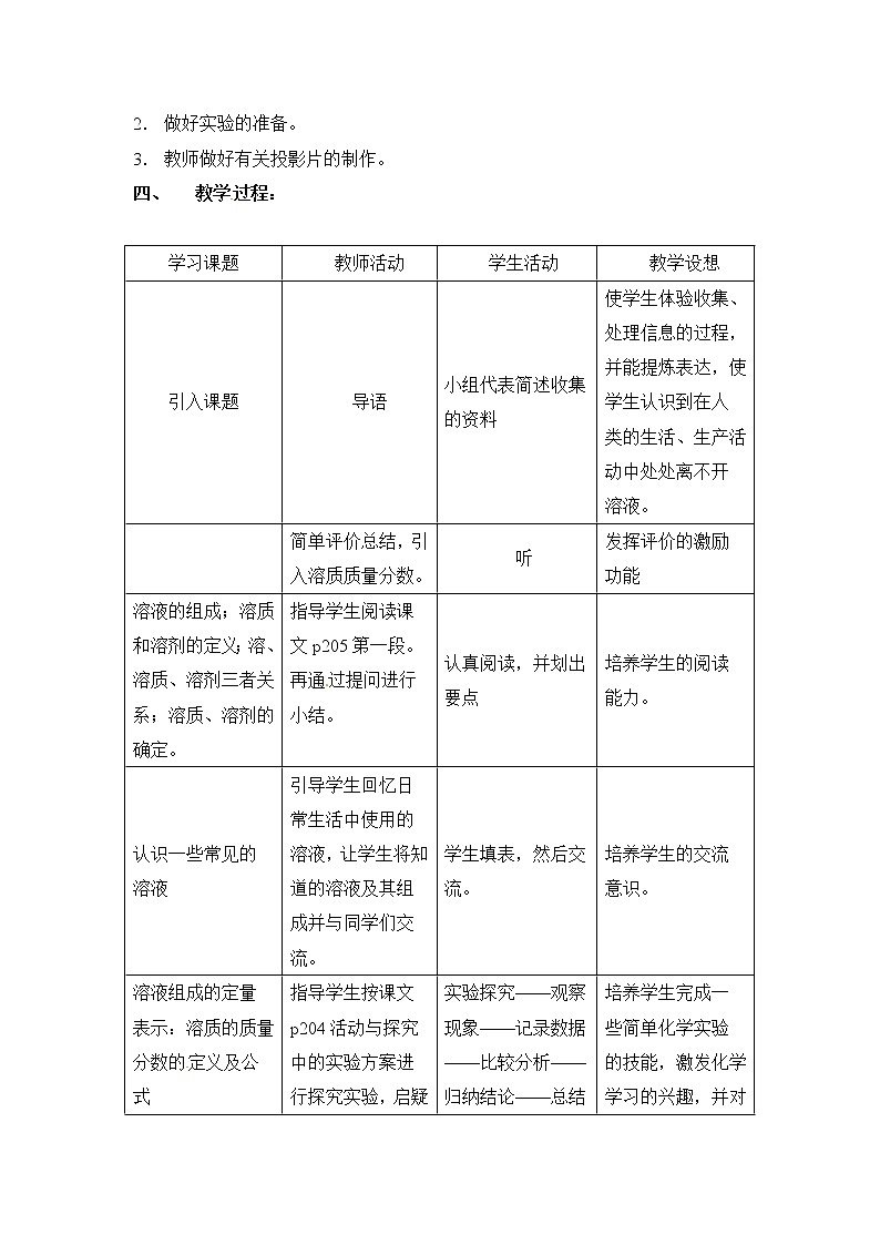
四、 教学过程:
学习课题 | 教师活动 | 学生活动 | 教学设想 | |
引入课题 | 导语 | 小组代表简述收集的资料 | 使学生体验收集、处理信息的过程,并能提炼表达,使学生认识到在人类的生活、生产活动中处处离不开溶液。 | |
| 简单评价总结,引入溶质质量分数。 | 听 | 发挥评价的激励功能 | |
溶液的组成;溶质和溶剂的定义;溶、溶质、溶剂三者关系;溶质、溶剂的确定。 | 指导学生阅读课文p205第一段。再通过提问进行小结。 | 认真阅读,并划出要点 | 培养学生的阅读能力。 | |
认识一些常见的溶液 | 引导学生回忆日常生活中使用的溶液,让学生将知道的溶液及其组成并与同学们交流。 | 学生填表,然后交流。 | 培养学生的交流意识。 | |
溶液组成的定量表示:溶质的质量分数的定义及公式 | 指导学生按课文p204活动与探究中的实验方案进行探究实验,启疑释疑,帮助形成规律性认识。 | 实验探究——观察现象——记录数据——比较分析——归纳结论——总结规律 | 培养学生完成一些简单化学实验的技能,激发化学学习的兴趣,并对他们进行科学方法的教育。 | |
| 组织学生汇报研究性学习的成果并及时进行简单综合性评价。 | 分小组汇报研究性成果,并能客观地做出自我评价及对他人的评价。 | 使学生了解溶液的质量关系,培养交流意识与协作精神;培养学生的观察分析能力。 | |
| 小结归纳 | 溶液组成的定量表示—溶质的质量分数 溶质质量与溶液质量的比值叫做溶质的质量分数。
溶质的质量分数= 溶质质量/溶液质量×100% |
| |
| 提问:试讨论食盐溶液的溶质质量分数为20%的含义是什么? | 学生讨论并交流 | 使学生理解溶质质量分数的含义 | |
| (讨论)将一杯硫酸铜溶液分成三等份。 (1)每一份溶液的溶质质量分数是否改变? (2)将其中的一份加入一定量的水,其溶质、溶剂、溶液,溶质的质量分数是否改变? (3)将其中的一份加入一定量的硫酸铜,其溶质、溶剂、溶液的质量是否改变?(还可补充原溶液中蒸发水,减少溶质等其他问题来分析各量的变化) | 学生讨论,并填写下表。 | 通过分析各量的变化,帮助学生理解溶液组成的意义。 | |
|
|
| ||
有关溶质的质量分数的计算 | (讨论) 学生练习 食盐溶液 水 食盐 溶质的质量分数 100g 96g ? ? 200g ? 10g ? 150g ? ? 16% ? 100g 35.7g ? | 通过练习,使学生搞清溶质、溶剂、溶液、及溶质质量分数这四个量之间的关系。 | ||
| 小结
| 溶液质量=溶质质量+溶剂质量; 溶质质量=溶液质量-溶剂质量; 溶剂质量=溶液质量-溶质质量; 溶质质量分数=溶质质量/溶液质量×100%; 溶质质量=溶液质量×溶质质量分数 | 培养学生的归纳能力 | |
| 阅读课文p206例题 | 学生读题 | 帮助学生掌握溶液中溶质质量分数的计算方法和解题格式。 | |
关于溶液稀释和配制问题的计算 | (讲解)无论是溶液稀释还是配制,稀释(配制)前后溶质的质量保持不变。 |
|
| |
| (投影) 【例1】把50克98%的硫酸稀释成20%的硫酸,需要水多少克? (分析)浓溶液中溶质的质量=稀释后溶液中溶质质量,而浓溶液中溶质质量=浓溶液质量×浓溶液中溶质质量分数=50克×98%,稀释后溶液中溶质质量=稀溶液质量×稀溶液中溶质质量分数=(浓溶液质量+水的质量)×20%=(50克+水的质量)×20%,故得: | 学生读题,分析题意 | 教会学生从稀释前后溶质质量不变这一角度去思考这类问题。 | |
| (练习1)把100克98%的硫酸稀释成10%的硫酸,需加水多少克? | 学生练习 | 巩固知识 | |
| 教师巡视,点评。 |
|
| |
涉及溶液体积的计算 | 【例2】配制500mL20%的硫酸需要98%的多少毫升?(20%的硫酸密度为1.14g/cm3 ,98%的硫酸密度为1.84g/cm3)
| 学生读题,分析题意 |
| |
| 引导学生联系物理学过的相关知识,将溶液体积转化成质量,再根据稀释原则建立等量关系。 | 回忆物理学过的质量、体积、密度三者关系:质量=体积×密度 | 进一步建立学科知识渗透的思想。 | |
| (练习2)配制50g5%的盐酸溶液,需要37%的浓盐酸(密度1.18g/cm3)多少毫升? | 学生练习 |
| |
| 教师巡视并讲评。 |
|
| |
配制一定质量的溶质质量分数溶液的步骤 | 教师边讲边演示实验:如何用37%的浓盐酸配制50克5%的盐酸溶液? | 学生观察老师操作,并将有关步骤填写在课文p207上。 | 使学生了解溶液配制的一般步骤。 | |
| 本节小结 |
|
| |
| 布置作业:课本习题1、2、3、4。 |
|
| |
五. 板书设计:
§7-3 溶液浓稀的表示
一、 溶液的组成
溶液质量=溶质质量+溶剂质量
二、 溶液组成的定量表示
1. 溶质质量分数的概念:
2. 计算公式: 溶质质量
溶质的质量分数=——————×100%
溶液质量
三、 有关溶质质量分数的计算
1. 溶质、溶剂、溶液和溶质质量分数之间的相互换算
【例题】(略)
2. 关于溶液稀释问题的计算
原则:稀释前溶质质量=稀释后溶质质量
【例1】(投影)
解:设需水的质量为x.
50克×98%=(x+50克)×20%
x=195克
答:略。
【例2】(投影)
解:设需98%的硫酸的体积为x.
x×1.84g/cm3×98%=500cm3×1.14g/cm3×20%
x=63.2cm3=63.2mL
答:略。
六.本节练习
§7-3 溶液浓稀的表示
一、 选择题:
1、溶剂不是水的溶液是 ( )
A、碘酒 B、澄清石灰水 C、稀硫酸 D、硫酸铜溶液
2、下列各组中,前者不是后者溶质的是 ( )
A、氢氧化钠,氢氧化钠溶液 B、碘,碘酒
C、氯化氢,盐酸 D、生石灰,石灰水
3、下列溶液中,溶质是固体的是 ( )
A、75%的消毒酒精 B、医用葡萄糖溶液
C、37%的盐酸 D、98%的硫酸溶液
4、从500毫升10%的盐酸中取出5毫升,则此5 毫升盐酸的质量分数是 ( )
A、10% B、1% C、0.1% D、0.5%
5、向质量分数为20%的氯化钠溶液中加入3克固体氯化钠和12克水,所得溶液中溶质的质量分数是 ( )
A、25% B、23% C、20% D、无法计算
6、现有36%的浓盐酸(密度为1.19g/cm3)50克,稀释成10%的稀盐酸,应选用的一组仪器是 ( )A、量筒、烧杯、玻璃棒 B、托盘天平、量筒、玻璃棒
C、量筒、药匙、玻璃棒 D、 托盘天平、量筒、烧杯
7、配制一定质量分数的溶液,正确的操作顺序是 ( )
A、称量(量取)、溶解、计算 B、 溶解、计算、称量(量取)
C、计算、称量(量取)、溶解 D、 称量(量取)、计算、溶解
8、现有100mL20%的硫酸溶液,其密度为1.14g/cm3,下列说法中正确的是 ( )
A、该溶液中含溶质20克
B、该溶液中,溶质质量:溶液质量=1:6
C、该溶液中,溶质质量:溶剂质量=1:5
D、该溶液中,溶液质量:溶剂质量=5:4
9、电解水时,常在水中加入少量硫酸以增强水的导电性,若用8%的稀硫酸25克通直流电进行电解水的实验,过一段时间后,稀硫酸的质量分数变为10%,则电解所消耗水的质量为 ( )
A、10克 B、7克 C、5克 D、3克
10、.将100克含水2%的硫酸变为含水98%的硫酸,需要加水的质量为 ( )
A、4900克 B、4700克 C、98克 D、4800克
二、填空题:
11、30克蔗糖全部溶于90克水中,将此溶液平均分为三份。
(1) 取一份溶液,溶质的质量分数为 。
(2) 取另一份溶液,使其溶质的质量分数增大一倍,需加入蔗糖 克或蒸
发水 克。
(3) 若使第三份溶液的质量分数变为原来的一半,需加水 克。
12、配制100克20%的硝酸钾溶液的操作步骤与方法:
(1)计算:需硝酸钾 克,水 克,水的体积为 毫升。
(2)称量:用 称取硝酸钾 克,倒入 里。
(3)溶解:用 量取水 毫升,然后倒入盛有硝酸钾的 中,用 搅拌,使硝酸钾 ,这样可以得到100克20%的硝酸钾溶液。
13、 注射用链霉素试验针的药液配制方法如下:
① 把1.0g 链霉素溶于水制成4.0mL溶液a;
② 取0.1 mL溶液a,加水稀释至1.0 mL,得溶液b;
③ 取0.1 mL溶液b,加水稀释至1.0 mL,得溶液c;
④ 取0.2 mL溶液c,加水稀释至1.0 mL,得溶液d;
由于在整个配制过程中药液很稀,其密度都可看作是1g/cm3,试求:
⑴溶液a中溶质的质量分数是 。
⑵最终得到的试验针药液(溶液d)中溶质的质量分数是 。
⑶1.0g链霉素可配制 mL试验针药液。
14、日常生活中我们要科学地节约用水。现有一件刚用洗涤剂洗过的衣服,“拧干”后湿衣服上残留的溶液为100克,其中含洗涤剂的质量分数为1%,则湿衣服上残留的洗涤剂质量为 克,现用5700克清水对这件衣服进行漂洗,有以下两种漂洗方法(假如每次“拧干”后湿衣仍残留100克溶液)。
方法一:用5700克清水漂洗,“拧干”后残留在衣服上的洗涤剂质量为(用分数示) 克;
方法二:用5700克清水均匀分成质量相等的三份(每份1900克),分三次漂洗。第一次用1900克清水漂洗,“拧干”后残留在衣服上的洗涤剂质量为(用分数表示) 克;第二次用1900克清水漂洗,“拧干后残留在衣 服上的洗涤剂质量为(用分数表示) 克;第三次用190克清水漂洗,“拧干”后残留在衣服上的洗涤剂质量为(用分数表示) 克。由以上计算,用相同质量的水漂洗衣服,是一次漂洗好,还是将水分成三份, 分三次漂洗效果好。
三、列式计算:
15、实验室需要配制500克10%的盐酸,需要38%的盐酸(密度是1.19克/厘米3)多少毫升?
16、生产上要用10%的硫酸来清洗钢材。配制5000mL10%的硫酸,需要98%的硫酸多少毫升?需水多少毫升?(10%的硫酸密度为1.07g/cm3,98%的硫酸密度为1.84g/cm3)
§7-3 溶液 组成的表示练习答案
1.A 2.D 3.B 4.A 5.C .6.A .7.C 8.D 9.C 10.D 11. 25% 、20、20、40. 12. 20、80、80、托盘天平、20、烧杯、量筒、80、烧杯、玻璃棒、溶解13. 25%、0.05%、2000 14. 1、1/58、1/20、1/400、1/8000、分三次漂洗效果好 15. 111
16. 296. 7,4804
初中7.3 溶液浓稀的表示教案: 这是一份初中7.3 溶液浓稀的表示教案,共4页。教案主要包含了教材分析,学情分析,教学目标,重点,教学方法,教学过程, 板书设计, 教学反思等内容,欢迎下载使用。
化学九年级下册7.3 溶液浓稀的表示教案设计: 这是一份化学九年级下册7.3 溶液浓稀的表示教案设计,共5页。教案主要包含了教学内容分析,教学目标,学习者特征分析,教学策略选择与设计,教学重点及难点,教学过程,教学评价设计,实践反思等内容,欢迎下载使用。
2021学年7.3 溶液浓稀的表示一等奖教学设计及反思: 这是一份2021学年7.3 溶液浓稀的表示一等奖教学设计及反思,共9页。

