精品解析:2020年山东省淄博市淄川区九年级中考一模生物试题
展开初三生物学试题
一、选择题
1.桃花的花瓣是红色的、榕树的叶子是绿色的、洋葱鳞片叶外表皮是紫色的,与这些颜色相对应的色素分别存在于细胞中的( )
A. 细胞膜、线粒体、叶绿体 B. 液泡、叶绿体、细胞膜
C. 细胞膜、叶绿体、液泡 D. 液泡、叶绿体、液泡
2.比较学习法是学习生物学的常用方法。以下是某同学整理的部分植物类群知识,正确的是
A. 藻类植物都是单细胞水生植物 B. 石花菜和葫芦藓都有茎和叶的分化
C. 桫椤是国家一级保护的裸子植物 D. 藻类植物、苔藓植物属孢子植物
3.在载玻片上画一个“↗”符号,用低倍镜观察时,在视野里所见的图像是( )
A. ↘ B. ↖ C. ↙ D. →
4.下列不属于动物社会行为的是( )
A. 蚂蚁依靠气味来传递信息 B. 一群成年雄孔雀见到雌孔雀争相开屏
C. 蜂群中的工蜂、雄蜂和蜂王各有分工 D. 狒狒“首领”享有食物和配偶优先权
5.肺泡处毛细血管通透性增加,会导致血浆外渗到肺泡中,诱发肺水肿。肺水肿直接影响的生理过程是()
A. 肺泡处的气体交换 B. 血液中的气体运输
C. 组织细胞处的气体交换 D. 组织细胞内氧气的利用
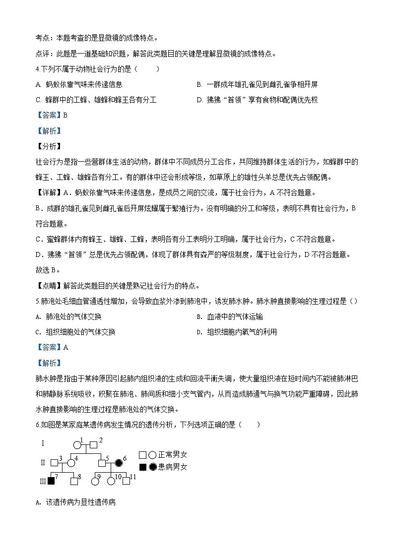
6.如图是某家庭某遗传病发生情况的遗传分析,下列选项正确的是( )
A. 该遗传病为显性遗传病
B. 8号个体的X染色体通过母亲来自2号个体
C. 5号和6号个体再生一个小孩,该小孩一定表现正常
D. 3号和4号个体再生一个小孩,该小孩患病的可能性为1/4
7.中国科学家在三峡地区大约5.5亿年前的地层中发现了一类新的动物化石,科学家命名其为“夷陵虫”。化石表明,夷陵虫是一种身体扁平,具有运动能力且身体分节的两侧对称动物。推测其最可能为( )
A. 扁形动物或线形动物 B. 环节动物或节肢动物
C. 腔肠动物或环节动物 D. 线形动物或节肢动物
8.下列实验中,不需要使用碘液是( )
A. 观察鸡卵的结构 B. 观察酵母菌
C. 观察洋葱鳞片叶内表皮细胞 D. 探究馒头在口腔中的变化
9.以下关于结构和功能对应正确的是( )
A. 小肠绒毛数量多,且内有丰富的毛细血管,这与消化功能相适应
B. 血浆的主要成分是水,这与其功能是相适应的
C. 右心室壁最厚,这与泵血至全身的功能相适应
D. 气管由“C”型软骨构成,利于气体交换
10.如图所示,在2019年冬到2020年春肆虐全球的严重急性呼吸综合征(又称新型冠状病毒肺炎)的元凶就是这种新型冠状病毒。有关该生物的叙述正确的是( )
A. 该生物引起的传染病的主要传播途径是粪口传播
B. 该生物引起疾病通常可用抗生素治疗
C. 冠状病毒在传播过程中,被该生物感染的患者是传染源
D. 该生物比细菌小,有细胞结构,不能独立生活,只能寄生在其他生物的活细胞内
11.下图是在不同温度条件下测定某种植物光合作用与呼吸作用强度绘制成的曲线,试问在光照强度相同时,对植物生长最有利的温度是
A. t0—t1 B. t1---t2
C. t2---t3 D. t3---t4
12.科技人员将蜕皮激素(促进蜕皮)喷洒在菜青虫身上,可减少菜青虫对蔬菜的危害,该方法利用的原理是 ( )
A. 缩短卵的孵化期 B. 缩短幼虫期 C. 缩短蛹期 D. 缩短成虫期
13.图为心脏工作示意图,下列叙述中不正确的是( )
A. 该图表示心室收缩,血液泵至动脉
B. 心脏四腔中流动脉血的是②和③
C. ②、③收缩时泵出的血液量相等
D. 从②流出的血液首先进入主动脉
14.生物兴趣小组制作下列食品时,利用的主要微生物搭配不正确的是( )
A. 甜酒--酵母菌 B. 酸奶--乳酸菌 C. 馒头--霉菌 D. 食醋--醋酸菌
15.分布在芬兰地区的灰林鸮有灰色和棕色两种体色,灰色占多数。近30年来,冬季气候变暖,积雪变得稀薄,灰色个体易被天敌发现,棕色个体所占比例逐渐升高。对这一现象的分析,最合理的是()
A. 生殖发育的结果 B. 主动适应的结果
C. 自然选择的结果 D. 人工选择的结果
16.番茄果皮红色(D)对黄色(d为显性,若将红色番茄(Dd)的花粉授到黄色番茄(dd)多个柱头上,则黄色番茄植株上所结果实的果皮颜色、果皮基因型及种子中胚的基因型( )
A. 红色,dd,Dd或DD B. 黄色,dd,Dd或dd
C 红色,Dd,Dd或dd D. 黄色,Dd,DD或dd
17.如图所示为正常情况下人体内的某种物质(Y)依次经过Ⅰ、Ⅱ、Ⅲ三种结构时含量的变化曲线.下列对此曲线含义理解正确的是( )
A. 若Y表示摄入的脂肪,则Ⅱ一定小肠
B. 若Y表示血液中二氧化碳气体,则Ⅱ为组织细胞处的毛细血管
C. 若Ⅱ所示结构为肾小管,则Y一定是尿素
D. 若Ⅱ所示结构为肾小球,则Y可能是大分子蛋白质
18.如图可用来描述人体的某些生命活动。下列判断不正确的是( )
A. 若a为传入神经元,b为传出神经元,则甲表示神经中枢
B. 若a为食物中的蛋白质,b为氨基酸,则甲表示小肠
C. 若a为入球小动脉,b为出球小动脉,则甲表示肾小囊
D. 若a有机物和氧气,b为二氧化碳和水,则甲表示线粒体
二、非选择题
19.太阳能是一种清洁可再生能源,开发应用前景广泛。为研究某草原架设太阳能光伏电板对草原常见牧草﹣﹣羊草生长的影响,研究者选择图 1 所示 A~C 三个具有代表性的采样区域(称为“样地”),测定样地内羊草的株高,得到图 2 所示结果。
(1)在草原生态系统成分中,羊草属于_____。羊草与狗尾草等杂草之间的种间关系为_____。
(2)据图可知,光伏电板架设后,影响羊草生长的非生物因素包括_____,其中对羊草生长的影响更显著的因素是_____。
(3)研究者还发现,在光伏电板强烈反光影响下,食虫鸟的数量会减少,这可能使该草原_____。
a.虫害增加 b.羊草长得更好 c.食虫鸟的捕食者减少
(4)依据上述资料,请说明你是否赞同在草原中架设光伏电板?并阐述理由:_。
20.某学校生物科技活动小组的同学对“某种环境因素对光合作用强度的影响”进行探究,设计了如下实验:
实验步骤:
①采集新鲜的菹(zū)草(一种多年生沉水植物)。
②在离60W的白织灯水平距离为10cm、20cm、30cm处,分别安放3个容器(如图所示),均加入等量的清水和10枚形状、大小基本一致的新鲜菹草叶片,利用光强传感器测出三个距离时的光照强度。观察并记录6分钟后叶片上浮的数目(见表)。
灯源与容器的距离cm | 10 | 20 | 30 |
光照强度/lx | 435 | 375 | 280 |
新鲜菹草叶片上浮数量 | 10 | 5 | 1 |
请据实验现象分析回答:
(1)装置中实验的变量是____________,除了“加入等量的清水”,实验中还有哪些操作遵循了控制单一变量的原则?________________________。
(2)实验中同学们发现部分叶片表面有气泡冒出且有上浮现象,请你推测此气体为_____________。
(3)分析表中灯源与容器的距离远近与叶片上浮数目之间的关系是_____________,从而得出的实验结论是_______________。
21.人体血液日夜奔流在血管中,把各器官、系统联系在一起。如图甲、乙、丙、丁代表人体的不同结构,①②③④代表丙中的四个腔。据图回答:
(1)外界吸入的氧气经过甲的气体交换,使血液变成含氧丰富的动脉血,最先到达丙中的[_____](填序号),再由与心脏相连的______(填血管名称)输出,到达丁后供细胞利用。
(2)从外界获得的淀粉,在图 所属的器官中最终被消化吸收。吸收的营养物质要运输到丁,依次经过的结构顺序是:乙→丙→_______→丙→丁。
(3)丁中的血液经过肾小球的______作用和肾小管的重吸收作用,排出_______、多余的水分和无机盐等。
22.血友病是遗传性凝血因子缺乏而引起的出血性疾病,如图为某家族血友病的遗传图解,Ⅰ、Ⅱ、Ⅲ分别表示祖、父和孙三代人,请根据图解回答有关问题:
(1)从遗传图解可知,血友病是一种由______基因控制的遗传病。
(2)Ⅱ3产生的生殖细胞的染色体成为___________。Ⅱ3和Ⅱ4表现正常,Ⅲ7患病,这种现象在生物学上称为______。这种亲子代之间存在的差异是由于_______的改变引起的。
(3)若用H、h表示控制该性状的基因,Ⅰ1的基因组成是______,Ⅲ10的基因组成为Hh的机会是_____。
(4)Ⅱ6携带致病基因的机会是___,若Ⅱ5和Ⅱ6再生育一个孩子,该孩子为正常男孩的机会是_____。
(5)根据我国《婚姻法》的规定,Ⅲ8和Ⅲ10不能结婚,其主要原因是____________________。
23.如图表示人体维持正常血糖浓度的部分调节过程,请分析回答:
(1)人体内有对血糖敏感的感受器,饭后,人体的血糖浓度高于正常水平时,该感受器会接受刺激产生兴奋,作为效应器的_______,会加快分泌胰岛素,使血糖浓度恢复正常水平。由上述调节过程可知,正常人的血糖浓度能保持相对稳定是______协调作用的结果。
(2)如果胰岛素分泌功能障碍,就可能形成糖尿病。目前,糖尿病患者常采取注射胰岛素的方法治疗,那么口服胰岛素能治疗糖尿病吗?为探究这一问题,生物小组准备利用健康程度、发育状况相似的50只小鼠,按以下步骤进行实验:
步骤 | 甲组 | 乙组 |
A | 破坏小鼠的胰岛,并随机平均分成两组 | |
B | 定时喂全营养饲料,每次喂食前注射适量的胰岛素 | a |
C | 重复B步骤几天后,采集两鼠的尿液,检测其葡萄糖含量,分析得出结论 | |
①在该探究方案中,起对照组作用的是_______。
②A步骤中破坏小鼠胰岛的目的是_______。
③B步骤中a处对乙组小鼠的处理方法是_______。
④假如按照上述方案进行实验,最终仅在乙组小鼠的尿液中检测到了葡萄糖,由此可以得出的结是 _____。
2023年山东省淄博市淄川区中考生物一模试卷: 这是一份2023年山东省淄博市淄川区中考生物一模试卷,共27页。试卷主要包含了选择题等内容,欢迎下载使用。
2023年山东省淄博市淄川区中考生物一模试卷: 这是一份2023年山东省淄博市淄川区中考生物一模试卷,共27页。试卷主要包含了选择题等内容,欢迎下载使用。
2023年山东省淄博市淄川区中考生物二模试卷(含解析): 这是一份2023年山东省淄博市淄川区中考生物二模试卷(含解析),共22页。试卷主要包含了选择题,简答题,实验探究题等内容,欢迎下载使用。

