初中化学沪教版九年级下册第7章 应用广泛的酸、碱、盐基础实验8 酸与碱的化学性质导学案
展开1.比较常见酸的化学性质,认识其特征。
2.认识常见碱的一些化学性质。
3.通过探究,认识酸碱中和反应。
【实验准备】
1.酸的化学性质:
(1)酸+活泼金属→__ __。
(2)酸+某些金属氧化物→__ __。
(3)酸+碳酸盐→盐+水+二氧化碳。
2.碱的化学性质:
(1)碱+非金属氧化物→__ __。
(2)碱+某些盐→__ __。
3.中和反应:
酸+碱→__ __。
【活动体验】
1.常见酸的化学性质:
2.常见碱的化学性质:
3.酸碱中和反应:
【实验反思】
1.实验室中有两瓶失去标签的无色溶液,已知其中一瓶是盐酸,另一瓶是氢氧化钠溶液,你有哪些方法将它们区别开,你能用哪些化学方法进行鉴别?
2.在做酸和碱之间的中和反应前,是否均需预先滴入酚酞溶液来判断反应是否发生?
3.实验小组同学向盛有2 mL稀硫酸的试管中加入2 mL氢氧化钠溶液,未观察到明显现象。则反应后溶液中的溶质可能有哪几种情况?请设计实验方案予以证明?
【实验演练】
1.(2021·青海中考)下列物质不能与稀盐酸反应的是( )
A.铜 B.氧化铜 C.氢氧化钙 D.碳酸氢钠
2.利用如图所示的实验探究物质的性质。下列叙述错误的是( )
A.②处有气泡,③处无现象,则可判断锌、铜的金属活动性
B.①②④⑤处有明显现象,则M可能为稀盐酸
C.⑤处固体明显减少,则M可能为稀硫酸
D.⑥处反应放热,则N可能是氢氧化钠溶液
3.(2021·深圳中考)小明在探究稀硫酸性质时,下列说法正确的是( )
A.稀H2SO4与紫色石蕊试液反应后,溶液变蓝
B.若能与X反应制取H2,则X是Cu
C.和金属氧化物反应,有盐和水生成
D.若与Y发生中和反应,则Y一定是NaOH
4.(2021·苏州质检)某同学总结的Ca(OH)2的化学性质如图。下列说法错误的是( )
A.向澄清石灰水中加入紫色石蕊试液,试液由紫色变为蓝色
B.反应②为放热反应
C.反应③可用于检验某种温室气体
D.甲一定是碳酸盐
5.(2021·福州质检)为了验证“酸的化学性质”,化学小组同学在实验室进行如图所示实验,请分析后回答相关问题。
(1)图1中,1孔的现象是__ __,4孔的现象是__ __。
(2)写出图2中发生中和反应的化学方程式_ _。
(3)写出C试管中的现象__ __。
(4)要全面验证酸的化学性质,D试管中能与酸反应的固体单质是__ __(写出1种即可)。
6.综合复习时,同学们又来到化学实验室进行实验,加强对酸的化学性质的整体认识。他们将适量的稀盐酸分别滴加到六支试管中进行实验(如图所示),请回答下列问题:
(1)上述六支试管中有气泡产生的是__ __(填序号),相关反应的化学方程式为__ __(只写出一个)。
(2)能证明“C试管中发生了化学反应”的现象是__ __。
(3)有一支试管中的物质不与稀盐酸反应,原因是__ __。
7.(2021·泰州质检)现用稀盐酸和氢氧化钠溶液进行“酸碱中和反应”实验。某小组一段时间后发现没有明显现象,这时想起是因为忘记加指示剂。在老师的指导下,他们对烧杯内的溶液进行探究。该烧杯内的溶质是什么?
【猜想假设】猜想一:NaCl;
猜想二:__ __;
猜想三:NaCl和NaOH;
猜想四:NaCl、NaOH和HCl。
讨论后同学们一致认为猜想__ __(选填“一”、“二”、“三”、“四”)不合理,用化学方程式表示理由__ __。
【查阅资料】NaCl溶液呈中性。
【实验探究】兴趣小组甲、乙、丙三位同学分别设计了如下的实验方案,请你帮助他们完成实验报告的相关内容。
【评价反思】老师看了甲、乙、丙三位同学的实验报告,指出__ __(选填“甲”、“乙”、“丙”)同学的实验结论不准确,请你分析该同学实验结论不准确的原因__ __。
【得出结论】猜想二成立。
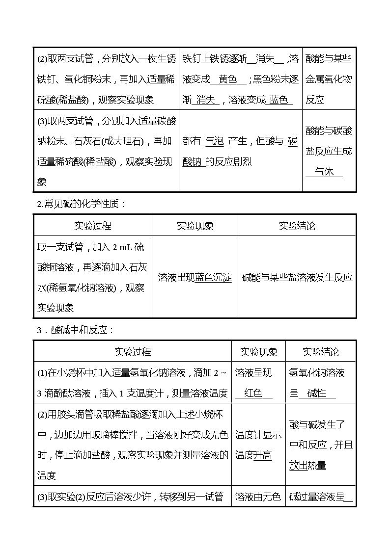
实验过程
实验现象
实验结论
(1)取三支试管,分别放入适量镁条、锌粒和铜片,再加入适量稀硫酸(稀盐酸),观察实验现象
镁条与锌粒有__ __产生,镁条反应更__ __,铜片__ __
酸能与某些活泼金属反应生成
(2)取两支试管,分别放入一枚生锈铁钉、氧化铜粉末,再加入适量稀硫酸(稀盐酸),观察实验现象
铁钉上铁锈逐渐__ __,溶液变成__ __;黑色粉末逐渐_ _,溶液变成_ _
酸能与某些金属氧化物反应
(3)取两支试管,分别加入适量碳酸钠粉末、石灰石(或大理石),再加适量稀硫酸(稀盐酸),观察实验现象
都有_ _产生,但酸与_ _的反应剧烈
酸能与碳酸盐反应生成__ __
实验过程
实验现象
实验结论
取一支试管,加入2 mL硫酸铜溶液,再逐滴加入石灰水(稀氢氧化钠溶液),观察实验现象
溶液出现
碱能与某些盐溶液发生反应
实验过程
实验现象
实验结论
(1)在小烧杯中加入适量氢氧化钠溶液,滴加2~3滴酚酞溶液,插入1支温度计,测量溶液温度
溶液呈现
__ __
氢氧化钠溶液呈__ __
(2)用胶头滴管吸取稀盐酸逐滴加入上述小烧杯中,边加边用玻璃棒搅拌,当溶液刚好变成无色时,停止滴加盐酸,观察实验现象并测量溶液的温度
温度计显示温度
酸与碱发生了中和反应,并且 热量
(3)取实验(2)反应后溶液少许,转移到另一试管中,再滴加1滴稀氢氧化钠溶液,观察溶液的颜色变化
溶液由无色变为
碱过量溶液呈__ __
实验方案
实验现象
实验结论
甲同学取少量烧杯内的溶液于试管中,滴入酚酞试液
溶液无变化
猜想一成立
乙同学另取少量烧杯内的溶液于试管中,加入__ __
有气泡生成
猜想二成立
丙同学另取少量烧杯内的溶液于试管中,滴加适量的CuSO4溶液
无蓝色沉淀产生
猜想__ __不成立
初中化学沪教版九年级下册第2节 糖类 油脂导学案: 这是一份初中化学沪教版九年级下册第2节 糖类 油脂导学案,文件包含第8章第2节糖类油脂学案学生版2020-2021学年九年级化学沪教版下册doc、第8章第2节糖类油脂学案教师版2020-2021学年九年级化学沪教版下册doc等2份学案配套教学资源,其中学案共18页, 欢迎下载使用。
沪教版九年级下册第3节 蛋白质 维生素导学案: 这是一份沪教版九年级下册第3节 蛋白质 维生素导学案,文件包含第8章第3节蛋白质维生素学案学生版2020-2021学年九年级化学沪教版下册doc、第8章第3节蛋白质维生素学案教师版2020-2021学年九年级化学沪教版下册doc等2份学案配套教学资源,其中学案共16页, 欢迎下载使用。
沪教版第6章 溶解现象基础实验5 配制一定溶质质量分数的氯化钠溶液学案: 这是一份沪教版第6章 溶解现象基础实验5 配制一定溶质质量分数的氯化钠溶液学案,文件包含基础实验5配制一定溶质质量分数的氯化钠溶液学案学生版2020-2021学年九年级化学沪教版下册doc、基础实验5配制一定溶质质量分数的氯化钠溶液学案教师版2020-2021学年九年级化学沪教版下册doc等2份学案配套教学资源,其中学案共12页, 欢迎下载使用。

