初中物理第1节 温度习题
展开第1节温度练习题2021-2022学年人教版物理八年级上册第三章
一、单选题
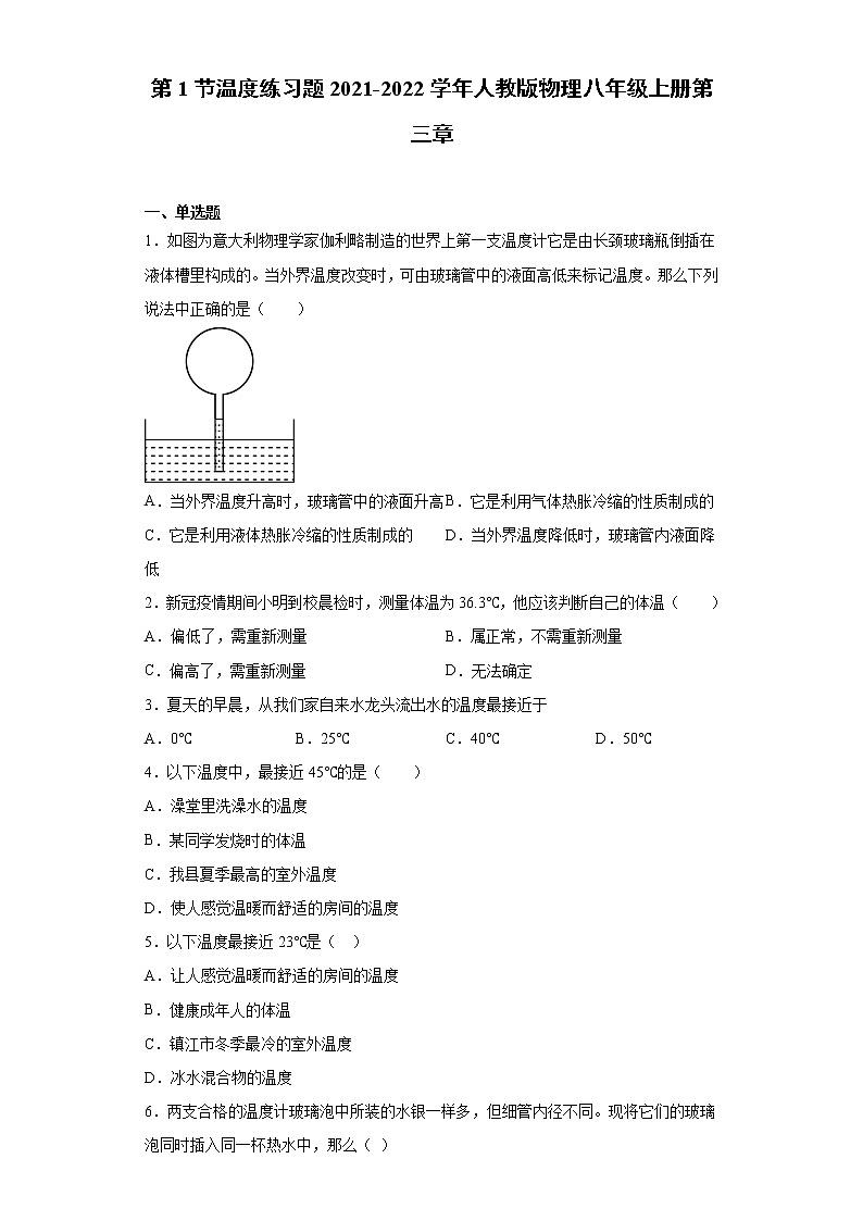
1.如图为意大利物理学家伽利略制造的世界上第一支温度计它是由长颈玻璃瓶倒插在液体槽里构成的。当外界温度改变时,可由玻璃管中的液面高低来标记温度。那么下列说法中正确的是( )
A.当外界温度升高时,玻璃管中的液面升高 B.它是利用气体热胀冷缩的性质制成的
C.它是利用液体热胀冷缩的性质制成的 D.当外界温度降低时,玻璃管内液面降低
2.新冠疫情期间小明到校晨检时,测量体温为36.3℃,他应该判断自己的体温( )
A.偏低了,需重新测量 B.属正常,不需重新测量
C.偏高了,需重新测量 D.无法确定
3.夏天的早晨,从我们家自来水龙头流出水的温度最接近于
A.0℃ B.25℃ C.40℃ D.50℃
4.以下温度中,最接近45℃的是( )
A.澡堂里洗澡水的温度
B.某同学发烧时的体温
C.我县夏季最高的室外温度
D.使人感觉温暖而舒适的房间的温度
5.以下温度最接近23℃是( )
A.让人感觉温暖而舒适的房间的温度
B.健康成年人的体温
C.镇江市冬季最冷的室外温度
D.冰水混合物的温度
6.两支合格的温度计玻璃泡中所装的水银一样多,但细管内径不同。现将它们的玻璃泡同时插入同一杯热水中,那么( )
A.内径细的水银柱升得较高,示数当然也较大
B.内径粗的水银柱升得较高,示数当然也较大
C.尽管内径不同,但水银柱升高的高度相同,示数也相同
D.内径细的水银柱升得较高,但两支温度计的示数相同
7.以下温度接近23℃的是 ( )
A.让人感觉温暖而舒适的房间温度 B.我市冬季的最冷气温
C.健康成年人的体温 D.冰水混合物的温度
8.为了提高液体温度计的灵敏度,下述哪些结构的改变是正确的
A.把温度计的内径做粗一些
B.把温度计的内径做细一些
C.把温度计下端的玻璃泡做小一些
D.把温度计下端的玻璃泡做大一些
9.下列对温度的估测,正确的是( )
A.冰水混合物的温度可以达到-2℃
B.病人发烧时体温可达39℃
C.沐浴用热水的温度约为70℃
D.一杯冰镇饮料的温度约为37℃
10.量程相同,分值是1℃的甲、乙、丙三支准确酒精温度计,玻璃泡的容积甲稍大一些,乙和丙相同,丙玻璃管的内径稍粗一些,甲和乙相同,由此可判断下列说法正确的是( )
A.相邻两刻度线之间的距离甲最长 B.相邻两刻度线之间的距离丙最长
C.在同一地点测量温度,甲测得温度最高 D.在同一地点测量温度,丙测得温度最高
二、填空题
11.根据科学研究,无论采用什么方法降温,温度也只能非常接近﹣273.15℃,不可能比它更低。科学家以这个温度为零度又规定一种表示温度的新的方法﹣﹣叫做热力学温度,热力学温度的单位是开尔文,简称开,符号是K,热力学温度的每一度的大小与摄氏温度相同。若用t表示摄氏温度,用T表示热力学温度,则t与T的关系式为____;若用摄氏温度计测量某一个物体的温度是20℃,则用热力学温度表示,该物体的温度是____K。
12.2018年春节,小红去北方看雾凇,在公园看到温度计(寒暑表)如图所示,其量程为________,当时气温为________℃,温度计内的测温液体可能是表格中的________.
13.常用温度计是根据______的原理制成的,所用的液体可以是水银、酒精或煤油等。这些温度计必须保证所用的液体在液态的状态下才能正常使用。下表列出了水银和酒精的部分特性。
| 水银 | 酒精 |
在标准大气压下的凝固点 | -39℃ | -117℃ |
在标准大气压下的沸点 | 357℃ | 78℃ |
其他 | 对温度的变化反应迅速 有害健康 价格贵 | 对温度的变化反应较慢 无毒 价格低 |
历史上中国北方漠河的最低气温达到-50℃,那么测量该地区的气温应选使用______温度计;如果需要测量沸水的温度,那么选用______温度计;养鸡场在孵小鸡时,需要自动、及时地使温度保持在一个合适的范围内,需要有一个由温度计改装的温控装置进行调温,由此可知温控装置应选用______温度计。(均选填“水银”或“酒精”)
14.学习了温度计的知识后,同学们尝试⾃制温度计。
(1)图甲是小应设计的一个气体温度计。瓶中装的是空气瓶塞不漏气,弯管中间有一段液柱(液柱的长度忽略不计),将此装置放在空内,温度升高时,液柱向___________移动(填“左”或“右”)。
(2)在一个标准大气压下,小皓把自制的刻度均匀的液体温度计先后放入冰水混合物和沸水中,测得冰水混合物的示数是15度,测得沸水的示数是95度,用该温度计测量某液体温度,示数是31度,则液体实际温度是:___________。
15.一刻度均匀的温度计,用来测标准大气压下冰水混合物的温度示数为-2℃,测沸水温度为94℃,插入某种液体中示数为21℃,则该液体的实际温度是__________。
16.(1)如图所示是人们常用的体温计,这种体温计是根据水银的性质制成的,图中体温计的示数是______℃,
(2)若没有甩就先后测量甲、乙两人的体温,若他们的真实体温分别是36.6℃、38.8℃,而经此体温计测量:甲的读数是______℃;乙的读数是______℃.
三、简答题
17.有一支刻度均匀,但读数不准的温度计,在冰水混合物中示数为4℃,在1标准大气压下的沸水中的示数为96℃.用此温度计测量液体的温度是27℃,则该液体的实际温度为多少摄氏度?
18.如图所示是一支医用水银温度计(体温计),请说出这种体温计设计及其使用过程中所用到的物理知识(至少说出三条)。
19.如图所示,为实验室温度计、体温计和寒暑表的结构示意图,请仔细观察这三种温度计,说出它们有哪些不同之处,这些不同的地方与它们的用途有什么联系?
20.一个不准的温度计,但刻度均匀,放在标准状况下开水温度为98摄氏度,放地冰水中温度负4摄氏度,当它显示25摄氏度时,则实际温度是多少?
21.黑龙江省北部一月份的气温在﹣30℃以下,最低可达到﹣52.3℃.在这样冷的地区应该用水银温度还是酒精温度计?为什么?(酒精的凝固点是﹣117℃,水银的凝固点是﹣39℃)
22.某学习小组的同学自制了一个简单温度计,A为一塑料瓶,B为吸管,通过软木塞与A相连,管下端插入水槽中,使管内水面有一高度差h,在不同温度下分别测出对应水柱高度h,记录数据如下表:
(1)此温度计的测温原理是_____.这个温度计的塑料瓶部分(图中的A)相当于常用温度计的_____.
(2)用此温度计_____(填“能”或“不能”)测29℃及其以上温度.
参考答案
1.B
【详解】
ABC.图中温度计反映的是外界大气的温度变化,其原理是气体的热胀冷缩,当外界温度升高时,烧瓶内的气体受热膨胀,液面下降,故A错误,B正确,C错误;
D.当外界温度降低时,烧瓶内的空气遇冷体积缩小,在外界大气压的作用下,液面上升,故D错误。
故选B。
2.B
【详解】
人体的正常温度一般是36~37℃,那么测量体温为36.3℃,这是正常温度,不需重新测量。
故选B。
3.B
【详解】
夏天,早晨的气温在25℃左右,所以早晨从自来水管流出水的温度应该在25℃左右.故ACD错误,B正确.
4.A
【分析】
此题考查对生活中常见物体温度的估测,结合对生活的了解和对温度单位摄氏度的认识,选出符合实际的选项。
【详解】
A.人的正常体温在36-37℃之间,洗澡水的温度比体温高一些,约为45℃符合实际,故A符合题意;
B.人的正常体温在36-37℃之间,发烧时一般也不超过40℃,故B不符合题意;
C.睢宁县夏季最高的室外温度一般不超过40℃,故C不符合题意;
D.使人感觉温暖而舒适的房间的温度约为26℃,故D不符合题意。
故选A。
5.A
【解析】
A. 当温度比人的体温稍低一些时,人会感到温暖而舒适,所以23℃符合要求,A符合题意;
B. 健康成年人的体温为36℃-37℃,故B不符合题意;
C. 镇江市冬季最冷的室外温度在0℃以下,故C不符合题意;
D. 冰水混合物的温度为0℃,故D不符合题意.
选A.
6.D
【解析】
【分析】
温度计根据液体热胀冷缩的性质制成,两支合格的温度计,放在同一杯热水中,示数应该相同,内径不同,液柱升高的高度不同。
【详解】
同一杯热水说明最后温度计示数应该相同,否则温度度就是不准确的;
水银量,则升高相同的温度增大的体积是相同的,内径不同影响的是水银柱升高的高度。
内径粗的温度计水银柱升得较低;内径细的温度计水银柱升得较高,故D正确。
故选D。
7.A
【解析】A. 让人感觉温暖而舒适的房间温度在二十多摄氏度,故A符合题意;
B.冬季的最冷气温时,水会凝固结冰,所以在0℃以下,B不符合题意;
C. 健康成年人的体温为36.5℃左右,C不符合题意;
D. 冰水混合物的温度为标准的0℃,D不符合题意。
选A。
点睛:类似这样生活常识的问题,除了加强对所学单位的理解及直观的认识外,生活中多用所学知识联系生活实际,加深对单位的认知,多注意积累。
8.B
【解析】
液体温度计利用液体热胀冷缩的性质制成.
A. 把温度计的内径做粗一些,在液体体积变化相同的情况下,液面变化小,不利于提高灵敏度,故A不符合题意;
B. 把温度计的内径做细一些,在液体体积变化相同的情况下,液面变化大,灵敏度高,故B符合题意;
C. 把温度计下端的玻璃泡做小一些,相同的温度变化时,体积变化小,不利于提高灵敏度,故C不符合题意;
D. 把温度计下端的玻璃泡做大一些,虽然变化相同温度时,体积变化大,但测温液体质量增大后,吸热或放热更多,测量时需要的时间长,且对要测量的物体温度影响大,所以也不利于提高灵敏度,故D不符合题意;
故选B.
点睛:注意理解D选项,要综合考虑实际情况,玻璃泡做大虽然液体体积变化大,但吸热或放热多,测量时间长,对要测量的物体温度影响大,所以不可行.
9.B
【详解】
在标准大气压下,冰水混合物的温度是0℃,故A错误;病人发烧时体温可达39℃,甚至达到40℃,故B符合实际;人体正常体温在37℃左右,洗澡水的温度应略高于体温,不可能达到70℃,故C错误;人体正常体温在37℃左右,而一杯冰镇饮料的温度远低于人的体温,故D错误,故选B.
10.A
【详解】
乙和丙两支温度计的玻璃泡内装等量的水银,故当他们升高或降低相同温度时,水银膨胀或收缩的体积相同,内径粗的丙温度计液柱短,内径细的乙温度计液柱长,他们表示的温度是一样的,因此乙的刻度比丙的刻度稀疏,由于他们的量程相同,最小刻度都是1℃,所以乙的相邻两刻度线之间的距离比丙大。甲和乙两只温度计,玻璃管内径粗细相同,甲的玻璃泡容积比乙的大,因此它们升高或降低相同温度时,甲温度计水银膨胀或收缩的体积大,因此甲的相邻两刻度线之间的距离比乙大。
故选A。
11.T=t+273.15K 293.15
【解析】
【分析】
(1)根据题目中给出的条件:宇宙中温度的下限为一273.15℃,这个温度叫绝对零度.即绝对零度等于摄氏温度的-273.15℃,从而确定T与t的关系;
(2)根据关系式将已知条件代入,便可求出热力学温度.
【详解】
热力学温标的零度,是摄氏温度的−273.15℃,所以摄氏温度的0度是热力学温度的273.15K.热力学温度T和摄氏温度t的关系是:T=t+273.15K.
当t=20℃时,T=(273.15+20)K=293.15K.
故答案为:T=t+273.15K;293.15.
12.﹣40℃~50℃ ﹣16 酒精
【解析】
(1)由图知道温度计能测量的最低温度是-40℃,最高温度是50℃,故量程为-40℃~50℃;
(2)温度计的分度值为2℃,液柱位置在零摄氏度以下,位于-10以下第3个小格,故其示数为-16℃;
(3)根据温度计的量程,并比较表中的数据知道,酒精的沸点为78℃,大于温度计的最大测量值,凝固点为-117℃,小于温度计的最低温度,而水和水银的凝固点都大于温度计的最低温度,因此温度计内的液体是酒精.
13.液体热胀冷缩 酒精 水银 水银
【详解】
[1]常用温度计玻璃泡内装有液体,是根据的液体热胀冷缩原理制成的。
[2]北方漠河的最低气温达到-50℃,要测气温应选用凝固点低于-50℃的物质,应选用酒精,凝固点-117℃。
[3]如果需要测量沸水的温度,需选用沸点高于100℃的物质,水银在标准大气压下的沸点357℃,应选水银。
[4]养鸡场在孵小鸡时,需要自动、及时地使温度保持在一个合适的范围内,可利用水银的导电性。
14.左 20℃
【详解】
[1]温度升高,瓶内气体体积膨胀,管中液柱向左移动。
[2]根据题意,画出温度对应示意图
根据图中的对应关系,设示数是31时,实际温度为t,则有
解得
15.24℃
【详解】
题意如图:
;
根据对应线段成比例得
解得t24℃。
16.36.8 36.8 38.8
【分析】
体温计的工作原理是利用了液态的热胀冷缩,测量范围是35~42℃,体温计有缩口,将体温计拿离人体后,体温计能够保持示数不变,所以在使用温度计测量体温之前要用力向下甩.使用温度计前要注意观察温度计的量程和分度值.
【详解】
(1)体温计是根据水银的热胀冷缩性质制成的,观察图中的体温计可知,分度值为0.1℃,图中体温计示数为36.8℃;
(2)若人体的体温高于温度计原来的示数,体温计中液面就会上升,但在体温计离开人体后能够保持温度计的示数不变,
所以实际测量时,使用示数为36.8℃的体温计测量实际体温分别为36.6℃和38.8℃体温时,测量结果分别为36.8℃和38.8℃.
17.25℃
【详解】
解:温度计上一个小格表示的实际温度为;
温度计测量某种液体的温度为时,这种液体的实际温度为.
答:该液体的实际温度为.
【点睛】
冰水混合物的温度是,标准大气压下沸水的温度是;而此温度计测量冰水混合物体的温度是,标准大气压沸水的温度是,中间是92个小格,求出一个小格表示的温度;
温度计插入水中显示温度是,距离有个小格,求出这些小格表示的温度加上温度计显示为时的实际温度,就是水的实际温度.
18.利用水银的热胀冷缩;为了提高精确度,相对于玻璃泡的容积,玻璃管应该更细点;玻璃管做成三棱形,相当于一个凸透镜;玻璃管与玻璃泡的连接处有一段细而弯曲的缩口,温度计可以离开人体。
【分析】
这道题综合考查了体温计涉及到的有关物理知识,学生只要从中写出两个即可,可以从体温计的构造,体温计的工作原理,体温计的使用方法等方面来考虑解答。
【详解】
体温计的工作原理是利用了液体热胀冷缩的性质制成的;体温计用之前都要甩一甩,是利用了物质具有惯性的性质;体温计的玻璃管做成三棱型,是利用了凸透镜的放大作用;体温计内部用水银制成,是因为水银是热的良导体,利用了热传递。玻璃管与玻璃泡的连接处有一段细而弯曲的缩口,温度计可以离开人体读数等。
19.见解析所示.
【分析】
每种温度计的用途不同,实验用的温度计测量范围较宽,故是-20℃~110℃,体温计是测人体的温度的,故测量范围窄,但要求精确,分度值就较小,为0.1℃,寒暑表是测量气温的,范围为:-30℃~50℃.
【详解】
甲是实验用温度计,测量范围为-20℃~110℃,分度值为1℃;
乙是体温计,测量范围为35℃~42℃,分度值为0.1℃;
丙是寒暑表,测量范围为-30℃~50℃,分度值为1℃.
这样设计它们的量程和分度值因为它们的用途不同,要求的精确度不同.
量程设计的理由:
空气温度一般在-20℃~50℃之间
人体的温度低于35℃、高于42℃就处于危险状态了
实验所测温度往往偏高,有时达到100℃
【点睛】
本题考查了实验用温度计、体温计、寒暑表的测量范围和分度值及其原因.
20.28.4℃
【解析】
【详解】
根据题意知道,将它放入沸水中,示数为98摄氏度,放在冰水混合物中示数为-4摄氏度,所以,每个小格的温度是:,当温度计的示数是25℃时,实际温度是t̍=(25+4℃)×0.98℃=28.4℃,
【点睛】
本题考查的是摄氏温度及其计算,解题的关键是把握两个要点:①温度计置于两种液体中时其刻度对应的实际温度是多少,从而得到真实的温度与刻度的关系;②温度计的示数比实际零摄氏度多出或少多少个小格。
21.应选用酒精温度计.因为酒精的凝固点是﹣117℃,在﹣52.3℃的情况下,酒精是液态的.水银的凝固点是﹣39℃,在气温低于﹣39℃时,水银是固态的.所以水银温度计在冬季的黑龙江省北部可能无法工作.
【解析】
黑龙江这样冷的地区应该选用酒精温度计。因为酒精的凝固点是﹣117℃,在﹣52.3℃的情况下,酒精是液态的,水银的凝固点是﹣39℃,在气温低于﹣39℃时,水银是固态的,所以水银温度计在冬季的黑龙江省北部可能无法工作。
22.气体的热胀冷缩原理 玻璃泡 不能
【解析】
(1)由表格中的数据知道,随着温度的升高,液柱逐渐变短,即该温度计是利用其上面瓶A中气体热胀冷缩的性质制成的;这个温度计的塑料瓶部分(图中的A)相当于常用温度计的玻璃泡;
(2)由表格中的数据知道,温度每升高2℃,其液柱大体会下降5cm之多,故在27℃时的液柱总长只有4.2cm,即小于5cm,故该温度计是不能测出29℃及其以上的温度来的.
点睛:本题考查了温度计的知识,解题的关键是需要看清实验装置图,且能读懂图表中的数据,并能发现数据的变化规律.
人教版八年级上册第1节 温度课时作业: 这是一份人教版八年级上册第1节 温度课时作业,共6页。试卷主要包含了温度,温度计,温度计的使用,体温计,三种温度计的异同等内容,欢迎下载使用。
人教版八年级上册第1节 温度课时训练: 这是一份人教版八年级上册第1节 温度课时训练,共4页。试卷主要包含了下列温度最接近23 ℃的是等内容,欢迎下载使用。
初中物理人教版八年级上册第1节 温度课时练习: 这是一份初中物理人教版八年级上册第1节 温度课时练习,文件包含第三章第1节温度同步练习学生版2022-2023人教版物理八年级上册doc、第三章第1节温度同步练习教师版2022-2023人教版物理八年级上册doc等2份试卷配套教学资源,其中试卷共8页, 欢迎下载使用。

