高中物理沪科版 (2019)必修 第一册1.3 怎样描述运动的快慢(续)学案
展开一、什么叫瞬时速度
1.定义:运动物体在某一时刻或经过某一位置时的速度.
2.方向:瞬时速度的方向跟物体在某一时刻或经过某一位置时的运动方向相同.
3.瞬时速率:瞬时速度的大小.
二、位移图像
1.在直角坐标系中选时间t为横轴,选位移s为纵轴,其上的图线就是位移-时间图像,又称s-t图像.
2.物体做匀速直线运动的s-t图像是一条通过原点的倾斜直线.这条直线的斜率反映着物体速度的大小,斜率越大,速度越大.
三、速度图像
1.在直角坐标系中,用横轴表示时间t,用纵轴表示速度v,根据运动物体的速度数据,可作出它的速度图像,即v-t图像.
2.物体做匀速直线运动时,在v-t坐标平面内画出的是一条平行于t轴的直线.
1.判断下列说法的正误.
(1)匀速直线运动的物体的平均速度和瞬时速度相等.( √ )
(2)瞬时速度是物体在某时刻或经过某一位置时的速度.( √ )
(3)瞬时速度就是瞬时速率.( × )
(4)一物体的位移图像为曲线表示物体正在做曲线运动.( × )
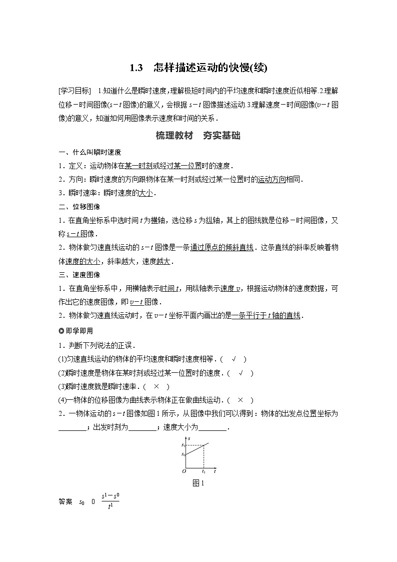
2.一物体运动的s-t图像如图1所示,从图像中我们可以得到:物体的出发点位置坐标为________;出发时刻为________;速度大小为________.
图1
答案 s0 0 eq \f(s1-s0,t1)
一、瞬时速度
导学探究 一辆高铁列车以250 km/h的速度从北京开往上海,途中最大速度可达350 km/h.以上涉及到的两个速度有何区别?
答案 250 km/h是北京到上海的平均速度;350 km/h为途中某个时刻的瞬时速度
知识深化
1.在公式v=eq \f(s,t)中,若时间t非常小,平均速度就可以表示物体在该时刻的瞬时速度.
2.瞬时速度的方向就是该时刻物体运动的方向.瞬时速度的大小是瞬时速率,简称速率.
3.平均速度只能粗略地描述物体运动的快慢.瞬时速度可以精确描述物体在某一时刻(或某一位置)运动的快慢.
(多选)下列关于瞬时速度的说法正确的是( )
A.瞬时速度可以精确地描述物体运动的快慢,但不能反映物体运动的方向
B.瞬时速度等于运动的物体在一段非常短的时间内的平均速度
C.瞬时速度的方向与位移的方向相同
D.某物体在某段时间内的瞬时速度都为零,则该物体在这段时间内静止
答案 BD
解析 瞬时速度是为了精确描述物体运动的快慢和方向而引入的物理量,选项A错.平均速度在描述物体运动的快慢时较粗略,但平均速度中所对应的时间t越小,越能精确地描述物体在某一时刻附近的运动快慢,选项B对.平均速度的方向与物体的位移方向相同,而瞬时速度是与某时刻相对应的物理量,不能说明它与一段时间内位移方向间的关系,选项C错.某物体在某段时间内的瞬时速度都为零,则物体在这段时间内一定静止,选项D对.
针对训练1 某赛车手在一次野外训练中,先利用地图计算出出发地和目的地的直线距离为
9 km,他从出发地到目的地用了5分钟,赛车上的里程表指示的里程数值增加到了15 km,当他经过某路标时,车内速度计指示的示数为150 km/h,那么可以确定的是( )
A.在整个过程中赛车手的瞬时速度是108 km/h
B.在整个过程中赛车手的平均速度是180 km/h
C.在整个过程中赛车手的平均速率是108 km/h
D.经过路标时的瞬时速度是150 km/h
答案 D
解析 整个过程中的位移大小为9 km,所用时间为5 min,所以根据公式eq \x\t(v)=eq \f(s,t)可得整个过程中的平均速度为108 km/h,这个速度并非瞬时速度,A、B项错误;平均速率等于路程与时间的比值,大小为180 km/h,C项错误;经过路标时的速度是指在经过路标那一位置时的瞬时速度,所以D项正确.
二、位移图像
导学探究 一辆汽车做匀速直线运动,各个时刻的位置坐标列表如下:
(1)建立平面直角坐标系,用横轴表示时间t,纵轴表示位移s,把汽车在各个时刻的位置坐标在坐标系中用点表示出来,然后用平滑的曲线(或直线)连接起来.
(2)图像有什么特点?图线的斜率表示什么?
答案 (1)
(2)图像是一条倾斜的直线,图线的倾斜程度即斜率表示速度的大小,即k=eq \f(Δs,Δt)=v.
知识深化
1.位移-时间图像(s-t图像):表示物体的位移随时间变化的情况.
2.由s-t图像可以知道:
(1)物体在某一时刻所处的位置.
(2)任意时间内的位移(大小和方向),或发生某一段位移所需要的时间.
(3)速度的大小:图像的斜率反映着物体的速度的大小.
3.匀速直线运动的s-t图像为一条倾斜直线,直线的斜率表示物体的速度.
如图2是一辆汽车做直线运动的s-t图像,对线段OA、AB、BC、CD所表示的运动,下列说法正确的是( )
图2
A.OA段运动速度最大
B.AB段物体做匀速运动
C.CD段的运动方向与初始运动方向相反
D.运动4 h汽车的位移大小为30 km
答案 C
解析 分析题图可知:OA段表示汽车向正方向做匀速直线运动,vOA=eq \f(s,t)=eq \f(15 km,1 h)=15 km/h,AB段汽车静止;BC段表示汽车向正方向做匀速直线运动,vBC=eq \f(s′,t′)=eq \f(30-15km,1 h)=15 km/h;CD段表示汽车反方向做匀速直线运动,vCD=eq \f(s″,t″)=eq \f(0-30km,1 h)=-30 km/h,负号表示运动方向与正方向相反.4 h汽车的位移大小为0.
针对训练2 (多选)(2021·河北冀州中学期中)一遥控玩具小车在平直路上运动的位移-时间图像如图3所示,则( )
图3
A.15 s末小车的位移为30 m
B.20 s末小车的速度为-1 m/s
C.前10 s内小车的平均速度为3 m/s
D.前25 s内小车做单方向直线运动
答案 ABC
解析 位移-时间图线的斜率表示速度,对应的纵坐标表示位移.由图像可知,15 s末小车的位移为30 m,故A正确.小车在15~25 s内做匀速直线运动,速度为v=eq \f(s,t)=eq \f(-10,10) m/s=-1 m/s,故B正确.前10 s内小车的平均速度eq \x\t(v)′=eq \f(30,10) m/s=3 m/s,故C正确.小车在前10 s内向正方向做匀速直线运动,10~15 s内静止,15~25 s内反向做匀速直线运动,故D错误.
三、速度图像
导学探究 图4是一个物体运动的v-t图像,请回答:
图4
(1)物体是从静止开始运动的吗?
(2)物体速度的大小和方向是否变化?怎样变化?
答案 (1)由题图知t=0时v≠0,所以物体具有一定的初速度.
(2)速度的大小发生变化,0~t1时间内逐渐增大,t1~t2时间内速度大小不变,t2~t3时间内速度逐渐减小,在t3时刻速度为零,t3时刻以后,速度反向,但大小在逐渐增大.
知识深化
1.v-t图像的物理意义
反映做直线运动的物体的速度随时间变化的规律.
2.v-t图像的应用
(1)由图像能看出每一时刻对应的瞬时速度.
图5
(2)由图像能看出速度方向,如图5所示,速度为正,如图线1、3、5表示物体的速度方向与规定的正方向相同;速度为负,如图线2、4表示物体速度方向与规定的正方向相反.
(3)可判断物体的运动性质
①图线平行于t轴表示物体做匀速运动,图线1、2表示物体分别向正、负方向做匀速运动;
②图线3表示物体向正方向做加速运动,图线4表示物体向负方向做加速运动;图线5表示物体沿正方向做减速运动.
(多选)做直线运动的一物体,其v-t图像如图6所示,下列判断正确的是( )
图6
A.物体在1 s末改变运动方向B.物体在前3 s内运动方向不变
C.物体在3 s末运动方向改变D.物体在2 s时的速度大小为2 m/s
答案 BCD
解析 前3 s内物体的速度方向均为正,运动方向没有改变,A错误,B正确;由题图可知物体在3 s末后瞬间速度为负,则说明物体改变了运动方向,C正确;从题图图像中可以看出,物体在2 s时的速度大小为2 m/s,D正确.
针对训练3 (多选)(2020·合肥六校联考)某物体运动的v-t图像如图7所示,下列关于该物体运动的描述中正确的是( )
图7
A.该图像就是物体的运动轨迹图像
B.物体做变速运动
C.物体做来回的往复运动
D.物体向一个方向做直线运动
答案 BD
解析 v-t图像不表示物体的运动轨迹,A错误;由题图可知速度是变化的,B正确;图线一直在时间轴的上方,速度始终为正,方向没有改变,向一个方向做直线运动,故C错误,D正确.
1.(瞬时速度)(多选)下列几种速度,属于瞬时速度的是( )
A.火车以76 km/h的速度经过“深圳到惠州”这一路段
B.汽车速度计指示着速度50 km/h
C.城市繁华路口路标上标有“15 km/h注意车速”字样
D.足球以12 m/s的速度射入球门
答案 BCD
解析 与某段时间或过程对应的速度为平均速度,与某时刻或某一位置对应的是瞬时速度,由此可判断A中描述的是平均速度,B、C、D中描述的是瞬时速度.
2.(位移图像)图8表示三个物体运动的s-t图像,下面说法正确的是( )
图8
A.运动的速率相同,3 s内经过的路程相同,起点的位置相同
B.运动的速率相同,3 s内经过的路程相同,起点的位置不同
C.运动的速度相同,3 s内经过的位移相同,起点的位置不同
D.运动的速度不同,3 s内经过的位移相同,起点的位置不同
答案 B
解析 s-t图像中的斜率的大小表示速率,由此可知,三个物体运动的速率相同;但运动方向不同,运动的速度不同,3 s内经过的路程都为3 m,由于运动方向不同,位移不同,起点位置不同;s1=s2=3 m,s3=-3 m,故B项正确.
3.(位移图像)如图9是在同一条直线上运动A、B两质点的位移-时间图像,由图可知( )
图9
A.t=0时,A在B后面
B.B物体在t2秒末追上A并在此后跑在A的前面
C.在0~t1时间内B的运动速度比A大
D.A物体在0~t1时间内做速度逐渐增大的运动,之后做匀速运动
答案 B
解析 由题图可知,t=0时,B在A后面,故A错;B物体在t2秒末追上A并在此后跑在A的前面,B正确;在0~t1时间内B的斜率小于A,故B的运动速度比A小,C错;A物体在0~t1时间内做匀速运动,之后静止,故D错.
4.(速度图像)(多选)利用速度传感器与计算机结合,可以自动作出物体运动的图像.某同学在一次实验中得到的运动小车的速度-时间图像如图10所示,以下说法正确的是( )
图10
A.小车先做加速运动,后做减速运动
B.小车运动的最大速度约为0.8 m/s
C.小车前10 s朝正方向运动,10 s后朝负方向运动
D.小车做曲线运动
答案 AB
解析 由v-t图像可以看出,小车的速度先增大后减小,最大速度约为0.8 m/s,A、B正确.小车的速度先增大后减小,一直朝正方向运动,C错误.图线弯曲表明小车速度变化不均匀,不表示小车做曲线运动,D错误.
考点一 瞬时速度 平均速度
1.(多选)下列关于平均速度和瞬时速度的说法正确的是( )
A.平均速度eq \x\t(v)=eq \f(s,t),当t非常小时,该式可表示t时刻的瞬时速度
B.匀速直线运动的平均速度等于瞬时速度
C.瞬时速度和平均速度都可以精确描述运动的快慢
D.只有瞬时速度可以精确描述运动的快慢
答案 ABD
解析 由平均速度定义式eq \x\t(v)=eq \f(s,t)可知,当t非常小,甚至趋近于零时,该式可表示t时刻的瞬时速度,A正确;匀速直线运动的速度不变,各段时间内的平均速度均等于瞬时速度,B正确;平均速度只能粗略反映一段时间内物体运动的快慢程度,而瞬时速度能精确地描述物体在某一时刻或某一位置运动的快慢及方向,C错误,D正确.
2.在2013年游泳世锦赛上,孙杨在男子400米自由泳比赛中以3分41秒59的成绩夺冠,为中国游泳军团拿下本届大赛首金.孙杨能够取得冠军,取决于他在比赛中( )
A.某时刻的瞬时速度大 B.触壁时的瞬时速度大
C.平均速率大 D.任何时刻的速度都大
答案 C
解析 孙杨在400米自由泳比赛中取得冠军,说明他游完400米的路程用时最短,所以他的平均速率最大,但并不表明他在某时刻的速度就一定大,C正确.
3.小蒙骑自行车由静止沿直线运动,他在第1 s内、第2 s内、第3 s内、第4 s内通过的位移分别为1 m、2 m、3 m、4 m,则( )
A.他4 s末的瞬时速度为4 m/s
B.他第2 s内的平均速度为1.5 m/s
C.他4 s内的平均速度为2.5 m/s
D.他1 s末的速度为1 m/s
答案 C
解析 自行车速度是逐渐增大的,无法确定它的瞬时速度,只能求出平均速度,故A、D错误;第2 s内平均速度为eq \f(2,1) m/s=2 m/s,4 s内的平均速度eq \x\t(v)=eq \f(1+2+3+4,4) m/s=2.5 m/s,故B错误,C正确.
考点二 位移图像
4.(2021·日照市期中)甲、乙两辆汽车在同一平直公路上行驶.在0~t1时间内,它们的位移-时间图像如图1所示,在这段时间内( )
图1
A.汽车甲的平均速度比乙的平均速度大
B.汽车甲的位移比乙的位移大
C.汽车甲与汽车乙的运动方向相反
D.汽车甲做减速运动,汽车乙做加速运动
答案 C
解析 0~t1时间内,甲、乙位移大小相等,则甲、乙的平均速度大小相等,A、B错误;由题图知甲沿s轴负方向运动,乙沿s轴正方向运动,C正确;s-t图像的斜率表示速度,可知甲、乙速度均越来越小,D错误.
5.(多选)在百米赛跑道上,假定四个运动员A、B、C、D均做匀速直线运动训练,其位移图像如图2所示.t=0时,教练员发出起跑令,由图可知( )
图2
A.最晚起跑的是C运动员
B.抢跑的是D运动员
C.往回跑的是A运动员
D.B运动员比A、C、D运动员跑得快
答案 CD
解析 直线在纵轴上的截距表示开始计时时运动员所处的位置,故B是按时起跑的,C是抢跑的;图线在横轴上的截距表示运动员开始起跑的时刻,故最晚起跑的是D;A是往回跑的;由图可知,B跑完100 m所用的时间比A、C、D都短,故B比A、C、D跑得快.
6.(多选)一质点做直线运动,其s-t图像如图3所示.关于质点的运动情况,下列说法正确的是( )
图3
A.质点在0~20 s内的平均速度为0.8 m/s
B.质点在0~20 s内的平均速度为1 m/s
C.质点做单向直线运动
D.质点做速度均匀变化的变速直线运动
答案 AC
解析 20 s内的位移为16 m,平均速度为:eq \x\t(v)=eq \f(s,t)=eq \f(16,20) m/s=0.8 m/s,A正确,B错误;质点在0~20 s内位移-时间图像的斜率为正,说明质点一直朝正方向运动,由图线的倾斜程度可知质点速度先增大后减小,不是速度均匀变化的变速直线运动,C正确,D错误.
考点三 速度图像
7.(多选)如图4为甲、乙两质点运动的v-t图像,对于甲、乙两质点的运动,下列说法正确的是( )
图4
A.质点甲向所选定的正方向运动,质点乙与甲的运动方向相反
B.质点甲和乙的速度相同
C.在相同的时间内,质点甲、乙的位移相同
D.若甲、乙两质点从同一地点开始运动,它们之间的距离一定越来越大
答案 AD
解析 由v-t图像知,甲、乙两质点以大小相等、方向相反的速度做匀速直线运动,A正确,B错误;在相同的时间内,甲、乙两质点的位移等大、反向,C错误;若甲、乙两质点从同一地点出发,由于两质点运动方向相反,所以它们之间的距离越来越大,D正确.
8.(多选)如图5所示是某物体做变速直线运动的速度-时间图线,某同学根据图线得出的结论正确的是( )
图5
A.物体始终沿正方向运动
B.物体先向负方向运动,在t=2 s后开始向正方向运动
C.在0~2 s内物体做减速运动,在2~4 s内做加速运动
D.在0~4 s内物体做加速运动
答案 BC
9.(多选)如图6所示为一物体做直线运动的速度-时间图像,在整个运动过程中,下列说法正确的是( )
图6
A.BC段和CD段的运动方向相反
B.CD段和DE段的运动方向相反
C.物体在D点速度为零,此后运动方向改变做加速运动
D.AB段物体静止
答案 BC
解析 物体在0~20 s内的速度均为正值,运动方向不变,物体在D点速度为零,此后运动方向改变做加速运动,选项A错误,B、C正确;AB段物体的速度为v=5 m/s,做匀速运动,选项D错误.
10.(多选)甲、乙两物体在同一条直线上运动,它们的速度-时间图像分别如图7中a、b所示,在t1时刻( )
图7
A.它们的运动方向相同B.甲一定在乙的后面
C.甲的速度比乙的速度大D.乙的速度比甲的速度大
答案 AD
解析 由题图可看出,在t1时刻,甲、乙的速度均为正值,甲、乙的运动方向是相同的,选项A正确;由于在零时刻甲和乙的位置未知,选项B错误;由题图可看出t1时刻乙的速度大于甲的速度,选项C错误,D正确.
11.(多选)如图8为甲、乙两个物体在同一直线上运动时的位移-时间图像,由图像可知( )
图8
A.乙开始运动时,两物体相距20 m
B.在0~10 s这段时间内,两物体间的距离逐渐减小
C.在10~25 s这段时间内,两物体间的距离逐渐减小
D.两物体在10 s时相距最远,在25 s时相遇
答案 CD
解析 甲的出发地离乙的出发地相距20 m,乙比甲晚出发10 s,10 s内两者之间的距离逐渐增大,乙出发时距离甲的位置大于20 m,A、B错误;10~25 s这段时间内,乙的速度大于甲的速度,两者之间距离逐渐减小,25 s时,两者相遇,C、D正确.
12.(2021·酒泉市玉门一中检测)如图9所示是甲、乙、丙三个物体相对同一位置的位移-时间图像,它们向同一方向开始运动,则在0~t0时间内,下列说法正确的是( )
图9
A.它们的平均速度相等B.甲的平均速度最大
C.它们的平均速率相等D.乙的平均速度最小
答案 A
解析 平均速度定义式eq \x\t(v)=eq \f(s,t),其中s表示位移.从题图中可以看出在相等时间t0内三物体运动的位移相等,所以三者的平均速度相等,故A正确,B、D错误.平均速率的公式是eq \x\t(v)′=eq \f(l,t),其中l表示路程,从题图中可以看出在相同时间t0内的路程关系l甲>l乙=l丙,所以甲的平均速率较大,而乙和丙的平均速率相等,故C错误.
13.甲、乙两物体同时开始做直线运动,它们的位移s与时间t的图像如图10所示,则( )
图10
A.甲物体做加速直线运动,乙物体做曲线运动
B.甲、乙两物体从同一地点出发
C.当甲、乙两物体速度相同时,二者之间的距离为零
D.甲、乙两物体有两次相遇
答案 D
解析 题图是s-t图像,倾斜直线表示物体做匀速直线运动,所以甲做匀速直线运动,A错误;甲从原点出发,乙从s0处出发,B错误;当甲、乙两物体速度相同时,即曲线乙上的切线与甲平行时,由题图可以看出,此时二者对应的位移并不相等,C错误;由题图可以看出,甲、乙有两个交点,故两物体有两次相遇,D正确.
14.(多选)(2021·洛阳一中高一月考)汽车在高速公路上超速是非常危险的,为防止汽车超速,高速公路都装有测汽车速度的装置.如图11甲所示为超声波测速仪测汽车速度的示意图,测速仪A可发出并接收超声波信号,根据发出和接收到的信号可以推测出被测汽车的速度.如图乙所示是以测速仪所在位置为参考点,测速仪连续发出的两个超声波信号的s-t图像,则( )
图11
A.汽车离测速仪越来越近
B.在汽车反射两个超声波信号的时间间隔内,汽车通过的位移为s2-s1
C.汽车在t1~t2时间内的平均速度为eq \f(s2-s1,t2-t1)
D.超声波信号的速度是eq \f(s2,t2)
答案 BC
解析 第二次超声波反射时的距离s2>s1,说明距离变大,汽车离测速仪越来越远,故A错误;由题图可知第一次超w声波碰到车反射时的时刻为t1,位移为s1,第二次超声波碰到车反射时的时刻为t2,位移为s2,故在两个超声波信号反射时的时间间隔内,汽车通过的位移为s2-s1,故B正确;两次反射时汽车通过的位移为s2-s1,时间为t2-t1,则汽车的平均速度为eq \f(s2-s1,t2-t1),故C正确;运动位移s2的时间不是t2,根据图像可知超声波的速度为eq \f(s1,t1),故D错误.t/s
0
10
20
30
40
…
s/m
0
300
600
900
1 200
…
沪科版 (2019)必修 第一册1.3 怎样描述运动的快慢(续)学案: 这是一份沪科版 (2019)必修 第一册1.3 怎样描述运动的快慢(续)学案,共8页。学案主要包含了单选题,实验题等内容,欢迎下载使用。
高中物理沪科版 (2019)必修 第一册1.3 怎样描述运动的快慢(续)学案: 这是一份高中物理沪科版 (2019)必修 第一册1.3 怎样描述运动的快慢(续)学案,共7页。学案主要包含了单选题,多选题,填空题等内容,欢迎下载使用。
沪科版 (2019)必修 第一册1.3 怎样描述运动的快慢(续)导学案及答案: 这是一份沪科版 (2019)必修 第一册1.3 怎样描述运动的快慢(续)导学案及答案,共8页。学案主要包含了单选题,多选题,实验题,解答题等内容,欢迎下载使用。

