人教版 (新课标)必修1《分子与细胞》第三章 细胞的基本结构综合与测试说课ppt课件
展开第2节 细胞器之间的分工合作
课后篇巩固提升
合格考达标练
1.下列与“观察叶绿体和细胞质流动”实验有关的表述,正确的是( )
A.用幼根作实验材料在高倍显微镜下可观察到叶绿体
B.叶绿体的分布会随着光照强度和光照方向的改变而改变
C.细胞质流动的速度与环境温度的变化无关
D.细胞质流动的速度与该细胞新陈代谢的强度无关
答案B
解析幼根细胞中无叶绿体,在高倍显微镜下观察不到叶绿体,A项错误;叶绿体的分布会随着光照强度和光照方向发生改变,一般来说,向光一面的叶绿体含量较多,B项正确;细胞质流动的速度与环境温度的变化有关,在一定的范围内,环境温度越高,细胞质流动速度越快,C项错误;新陈代谢越强,细胞质流动的速度越快,D项错误。
2.用高倍显微镜观察黑藻叶绿体时,可见叶绿体( )
A.具有双层膜
B.呈绿色带状
C.内部有许多基粒
D.呈绿色椭球形
答案D
解析用高倍显微镜观察到的黑藻叶绿体呈绿色椭球形。普通光学显微镜不能观察到叶绿体的结构,在电子显微镜下才能观察到叶绿体的结构。A、C两项为叶绿体的亚显微结构,用普通光学显微镜是不能分辨出来的。水绵的叶绿体呈带状。
3.下列关于细胞中细胞器的叙述,错误的是( )
A.大肠杆菌无线粒体,有核糖体
B.水稻叶肉细胞有叶绿体,也有液泡
C.酵母菌有线粒体,也有叶绿体
D.小鼠肝细胞有线粒体,也有内质网
答案C
解析大肠杆菌是原核生物,只有核糖体这一种细胞器,没有线粒体,A项正确;水稻叶肉细胞是成熟的植物细胞,含有叶绿体、液泡,B项正确;酵母菌属于真菌,是真核生物,有线粒体,但没有叶绿体,C项错误;小鼠肝细胞为动物细胞,具有线粒体和内质网,D项正确。
4.真核细胞中,既具有双层膜又含有DNA分子的细胞器是( )
A.内质网、线粒体、高尔基体
B.线粒体、叶绿体、细胞核
C.线粒体、叶绿体
D.溶酶体、叶绿体、高尔基体
答案C
解析内质网、高尔基体、溶酶体均为单层膜结构,且不含有DNA分子。线粒体、叶绿体、细胞核具有双层膜又含有DNA分子,但细胞核不属于细胞器。
5.下列关于细胞结构和功能的叙述,正确的是( )
A.有内质网的细胞不一定是真核细胞
B.有中心体的细胞一定是动物细胞
C.有高尔基体的细胞不一定有分泌功能
D.有核糖体的细胞合成的蛋白质一定是分泌蛋白
答案C
解析有内质网的细胞一定是真核细胞,原核细胞没有内质网;有中心体的细胞可能是低等植物细胞,也可能是动物细胞;高尔基体普遍存在于高等动、植物细胞中,无论细胞有无分泌功能;有核糖体的细胞合成的蛋白质不一定是分泌蛋白。
6.科学家用含3H标记的亮氨酸的培养液培养豚鼠的胰腺腺泡细胞,下表为在腺泡细胞几种结构中最早检测到放射性的时间统计表。下列叙述正确的是( )
细胞结构 | 附着有核糖体 的内质网 | 高尔基体 | 靠近细胞膜 的囊泡 |
时间/min | 3 | 17 | 117 |
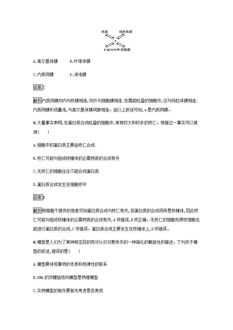
A.形成分泌蛋白的多肽最早在粗面内质网内合成
B.高尔基体膜向内与内质网膜相连,向外与细胞膜相连
C.高尔基体具有合成分泌蛋白的作用
D.靠近细胞膜的囊泡可由高尔基体形成
答案D
解析形成分泌蛋白的多肽最早在核糖体上合成,高尔基体并不直接与内质网和细胞膜相连,而是通过囊泡间接相连,在形成分泌蛋白时对蛋白质进行分类、包装等。
7.下列有关细胞的生物膜系统的说法,正确的是( )
A.细胞膜、叶绿体的内膜与外膜、内质网膜以及小肠黏膜都属于生物膜系统
B.所有的酶都在生物膜上,没有生物膜生物就无法进行各种代谢活动
C.生物膜的组成成分和结构都是一样的,在结构和功能上紧密联系
D.细胞内的生物膜把各种细胞器分隔开,使细胞内的化学反应不会互相干扰
答案D
解析小肠黏膜不属于细胞的生物膜系统;有些酶分布在细胞质基质中;生物膜的组成成分基本相同,但是含量存在一定差异;生物膜使细胞内区室化,从而使细胞内的多种化学反应不会互相干扰。
8.研究表明,细胞膜、内质网膜和高尔基体膜中具有一些相同的蛋白质,而且这类蛋白质在细胞膜中含量较少,在内质网中含量较多,在高尔基体中含量介于两者之间,据此可说明( )
A.细胞膜是由内质网直接转化而来的
B.同一细胞中不同生物膜的成分、结构相同
C.高尔基体能够对蛋白质进行合成
D.生物膜在结构上具有统一性和差异性
答案D
解析根据题意,相同的蛋白质在内质网、高尔基体和细胞膜中都有,说明生物膜在结构上具有统一性,相同蛋白质在三种膜中的含量不同,说明生物膜在结构上具有差异性。
9.唾液腺细胞能合成分泌唾液淀粉酶,与此密切相关的细胞器是( )
A.核糖体、线粒体、中心体、高尔基体
B.核糖体、内质网、高尔基体、细胞膜
C.核糖体、内质网、高尔基体、线粒体
D.核糖体、线粒体、高尔基体、溶酶体
答案C
解析唾液淀粉酶是分泌蛋白,核糖体是合成蛋白质的场所,内质网对蛋白质进行加工、折叠形成一定的空间结构,高尔基体对蛋白质进行进一步的加工、分类、修饰和包装形成成熟蛋白质,经由细胞膜分泌到细胞外,整个过程需要线粒体提供能量,因此与唾液淀粉酶合成密切相关的细胞器是核糖体、内质网、高尔基体、线粒体。
10.下图表示几种细胞器的模式简图,据图回答下面的问题。
(1)能进行光合作用的细胞器是[ ] 。
(2)细胞生命活动所需的能量,大约有95%来自[ ] 。
(3)[ ] 是细胞内蛋白质合成、加工的场所和运输通道。
(4)对蛋白质进行加工、分类和包装的“车间”及“发送站”是[ ] 。
答案(1)C 叶绿体 (2)A 线粒体 (3)D 内质网 (4)B 高尔基体
解析题图中A为线粒体,B为高尔基体,C为叶绿体,D为内质网。结合各细胞器功能即可解答各题。
等级考提升练
11.下图表示分泌蛋白的合成、加工和运输过程,①②③表示细胞器,a、b、c表示某些过程。下列相关说法不正确的是( )
A.①②③分别是内质网、高尔基体和线粒体
B.该过程可以说明各细胞器的结构和功能之间具有密切的联系
C.a表示脱水缩合过程,b、c表示蛋白质的加工及运输过程
D.图解中的过程在原核细胞中也可以进行
答案D
解析原核生物只有核糖体一种细胞器,无其他细胞器,D项错误。
12.下图是两种细胞的亚显微结构示意图。以下叙述正确的是( )
A.与甲细胞相比,乙细胞特有的细胞器有⑧⑨⑩
B.甲细胞中参与抗体合成和分泌的具膜细胞器有②③⑤⑦
C.可以利用同位素标记法研究抗体的合成和运输
D.乙图中的⑤和⑧均能进行能量转换,二者的能量转换时刻不停
答案C
解析与甲细胞相比,乙细胞特有的细胞器有⑧叶绿体和⑨液泡,⑩细胞壁不属于细胞器,A项错误;抗体属于分泌蛋白,参与抗体合成和分泌的具膜细胞器有③内质网、⑦高尔基体,并且整个过程中需要⑤线粒体提供能量,②核糖体为无膜细胞器,B项错误;抗体属于分泌蛋白,可以利用同位素标记法标记氨基酸以研究抗体的合成和运输,C项正确;⑧为叶绿体,它通过光合作用进行能量转换,但光合作用有光才能进行,D项错误。
13.下图代表自然界中处于不同分类地位的5种体现生命现象的单位。图中Ⅰ、Ⅱ、Ⅲ、Ⅳ绘出了各自区别于其他生物的标志结构,据图判断下列说法不正确的是( )
A.Ⅰ、Ⅱ、Ⅲ与Ⅳ共同具有的无膜细胞器是⑨
B.Ⅲ为低等植物细胞,因为它同时具有①和⑥
C.Ⅱ、Ⅲ与Ⅳ中都可进行光合作用合成有机物
D.Ⅴ既可营寄生生活,也可以独立生存
答案D
解析原核生物和真核生物共同具有的细胞器是核糖体;图中①⑥分别是中心体和叶绿体,只有在低等植物细胞中两者才能共存;Ⅱ和Ⅲ中都具有叶绿体,所以能够进行光合作用,而Ⅳ中含有光合色素,也可以进行光合作用;病毒只能营寄生生活,不能独立生存。
14.(多选)根据“细胞的生物膜系统概念图”,判断下列说法正确的是( )
A.图中各项结构的组成成分相似
B.图中f、s分别表示内质网膜、溶酶体膜,f、h、c之间可直接相互转化
C.e是小麦根细胞中具有双层膜的结构
D.由于c的出现,才诞生了相对独立的生命系统
答案ACD
解析a表示核膜,b表示细胞器膜,c表示细胞膜,d表示叶绿体膜,e表示线粒体膜,f表示内质网膜,g表示囊泡膜,h表示高尔基体膜,s表示溶酶体膜。其中,f、h、c之间不能直接相互转化。
15.(多选)下列关于细胞结构与功能相适应的叙述,正确的是( )
A.心肌细胞富含线粒体利于其旺盛的代谢活动
B.胰腺细胞含有丰富的内质网和高尔基体利于其分泌消化酶
C.洋葱表皮细胞具有细胞壁和液泡利于其维持一定的形态
D.蓝细菌细胞含有叶绿体利于其进行光合作用
答案ABC
解析心肌细胞能够自动地有节律地收缩,消耗的能量多,而能量主要由线粒体提供,因此心肌细胞富含线粒体利于其旺盛的代谢活动,A项正确;胰腺细胞分泌的消化酶属于分泌蛋白,需要经过内质网的加工和高尔基体的进一步修饰加工后才能分泌到细胞外,所以胰腺细胞含有丰富的内质网和高尔基体,B项正确;洋葱表皮细胞具有细胞壁和液泡,细胞壁对细胞具有支持、保护作用,充盈的液泡可以使植物细胞保持坚挺,因此洋葱表皮细胞具有细胞壁和液泡利于其维持一定的形态,C项正确;蓝细菌细胞属于原核细胞,不含叶绿体,但含有藻蓝素和叶绿素,因此能进行光合作用,D项错误。
16.图甲表示细胞通过形成囊泡运输物质的过程,图乙是图甲的局部放大。不同囊泡介导不同途径的运输。图中①~⑤表示不同的细胞结构,请分析回答以下问题。
(1)囊泡膜的主要成分是 。
(2)图甲中囊泡Y由 形成,囊泡Y内“货物”为水解酶,由此推测结构⑤是 。图甲中具有单层膜结构的是 (填序号)。
(3)图乙中的囊泡能精确地将细胞“货物”运送并分泌到细胞外,据图推测其原因是 , 此过程体现了细胞膜具有
的功能。
(4)用含3H标记的氨基酸培养液培养该细胞,结果发现在合成分泌蛋白的过程中产生了3H2O,则3H2O的生成部位是 。
答案(1)脂质和蛋白质 (2)高尔基体 溶酶体 ③④⑤ (3)囊泡上的蛋白质A与细胞膜上的蛋白质B(特异性)结合(或识别) 控制物质进出,进行细胞信息交流 (4)核糖体
解析(1)生物膜的主要成分是蛋白质和脂质。(2)囊泡Y由④高尔基体形成。若囊泡Y内“货物”为水解酶,则结构⑤是溶酶体。图甲中具有单层膜结构的是③内质网、④高尔基体、⑤溶酶体。(3)图乙中囊泡上的蛋白质A和细胞膜上的蛋白质B能特异性结合,从而将“货物”运送并分泌到细胞外。(4)核糖体是氨基酸脱水缩合的场所。
高中生物人教版 (新课标)必修1《分子与细胞》第四章 细胞的物质输入和输出综合与测试集体备课课件ppt: 这是一份高中生物人教版 (新课标)必修1《分子与细胞》第四章 细胞的物质输入和输出综合与测试集体备课课件ppt,文件包含2021_2022学年新教材高中生物第4章细胞的物质输入和输出章末整合课件新人教版必修1ppt、2021_2022学年新教材高中生物第4章细胞的物质输入和输出第1节被动运输课件新人教版必修1ppt、2021_2022学年新教材高中生物第4章细胞的物质输入和输出第2节主动运输与胞吞胞吐课件新人教版必修1ppt、2021_2022学年新教材高中生物第4章细胞的物质输入和输出第1节被动运输课后练习含解析新人教版必修1docx、2021_2022学年新教材高中生物第4章细胞的物质输入和输出第2节主动运输与胞吞胞吐课后练习含解析新人教版必修1docx、2021_2022学年新教材高中生物第4章细胞的物质输入和输出过关检测含解析新人教版必修1docx等6份课件配套教学资源,其中PPT共97页, 欢迎下载使用。
生物必修1《分子与细胞》第一章 走近细胞综合与测试多媒体教学ppt课件: 这是一份生物必修1《分子与细胞》第一章 走近细胞综合与测试多媒体教学ppt课件,文件包含2021_2022学年新教材高中生物第1章走近细胞章末整合课件新人教版必修1ppt、2021_2022学年新教材高中生物第1章走近细胞第1节细胞是生命活动的基本单位课件新人教版必修1ppt、2021_2022学年新教材高中生物第1章走近细胞第2节细胞的多样性和统一性课件新人教版必修1ppt、2021_2022学年新教材高中生物第1章走近细胞第1节细胞是生命活动的基本单位课后练习含解析新人教版必修1docx、2021_2022学年新教材高中生物第1章走近细胞第2节细胞的多样性和统一性课后练习含解析新人教版必修1docx等5份课件配套教学资源,其中PPT共78页, 欢迎下载使用。
生物必修1《分子与细胞》第二章 组成细胞的分子综合与测试背景图课件ppt: 这是一份生物必修1《分子与细胞》第二章 组成细胞的分子综合与测试背景图课件ppt,文件包含2021_2022学年新教材高中生物第2章组成细胞的分子章末整合课件新人教版必修1ppt、2021_2022学年新教材高中生物第2章组成细胞的分子第1节细胞中的元素和化合物课件新人教版必修1ppt、2021_2022学年新教材高中生物第2章组成细胞的分子第2节细胞中的无机物课件新人教版必修1ppt、2021_2022学年新教材高中生物第2章组成细胞的分子第3节细胞中的糖类和脂质课件新人教版必修1ppt、2021_2022学年新教材高中生物第2章组成细胞的分子第4节蛋白质是生命活动的主要承担者课件新人教版必修1ppt、2021_2022学年新教材高中生物第2章组成细胞的分子第5节核酸是遗传信息的携带者课件新人教版必修1ppt、2021_2022学年新教材高中生物第2章组成细胞的分子第1节细胞中的元素和化合物课后练习含解析新人教版必修1docx、2021_2022学年新教材高中生物第2章组成细胞的分子第2节细胞中的无机物课后练习含解析新人教版必修1docx、2021_2022学年新教材高中生物第2章组成细胞的分子第3节细胞中的糖类和脂质课后练习含解析新人教版必修1docx、2021_2022学年新教材高中生物第2章组成细胞的分子第4节蛋白质是生命活动的主要承担者课后练习含解析新人教版必修1docx、2021_2022学年新教材高中生物第2章组成细胞的分子第5节核酸是遗传信息的携带者课后练习含解析新人教版必修1docx等11份课件配套教学资源,其中PPT共181页, 欢迎下载使用。

