2020-2021学年第1节 现代生物进化理论的由来练习题
展开第1节 现代生物进化理论的由来
[课时作业(十六)]
一、选择题
1.下列叙述中,属于“获得性遗传”观点的是( )
A.后天形成的性状可以遗传给后代
B.后代可以获得亲代的全部性状
C.后代可以得到亲代的遗传物质
D.生物所有性状的获得都是遗传的结果
解析:获得性遗传是指后天由于用进废退而获得的性状是可以遗传给后代的。
答案:A
2.按照达尔文的自然选择学说,下列叙述中哪项是正确的( )
A.在暗洞中生活的盲螈,眼睛因长期不用而退化
B.食蚁兽的长舌是因为长期舔食树缝中的蚂蚁所致
C.鹿和狼在长期的生存斗争中相互进行选择,结果发展了自己的特征
D.生物适应性特征的形成是由于“用进废退”和“获得性遗传”
解析:A、B、D是拉马克的进化学说,认为因为“用进废退”而获得的性状是可以遗传给后代的。达尔文的自然选择学说:个体间存在生存斗争,具有有利变异的个体生存并留下后代的机会多,有利变异逐代积累,生物不断进化出新类型,C正确。
答案:C
3.鲸和鲨鱼是不同纲的两种动物,但它们却有着相同的生活环境和相似的体形,这是因为( )
A.相同变异的结果
B.进化的方向相同
C.起源于共同的原始祖先
D.相同的环境对它们进行自然选择的结果
解析:鲸和鲨鱼都生活在海洋里,相同的生活环境对它们的体形进行了相似的选择。
答案:D
4.在一块马铃薯甲虫成灾的地里,喷了一种新的农药后,约98%的甲虫死了,约2%的甲虫生存了下来,生存下来的原因是( )
A.有基因突变产生的抗药性个体存在
B.以前曾喷过某种农药,对农药有抵抗力
C.约有2%的甲虫未吃到沾有农药的叶子
D.生存下来的甲虫是身强体壮的个体
解析:生存下来的甲虫是由于本来就具有抗药性基因,而新基因的产生来自基因突变,因此A正确。
答案:A
5.当某种新感冒药刚问世时,其治疗病毒性感冒的效果很好;几年后,因为感冒病毒具有了抗药性,其疗效逐渐降低。出现该现象的可能原因是( )
A.病毒接触了药物后,慢慢地产生了抗药性
B.病毒为了适应环境,产生了抗药性变异
C.药物对病毒选择的结果
D.后来的药量用得过少,使病毒产生了抗药性变异
解析:病毒的变异是不定向的,有存在抗药性变异的,有不存在抗药性变异的,有抗药性变异的个体通过遗传抗药性变异逐代积累和加强,繁殖几代后,就会对药物有较强抗性,即药物疗效就会降低。
答案:C
6.下列对达尔文的进化理论具有挑战性的事实是( )
A.常刮大风的海岛上生活着大批无翅昆虫
B.长期使用杀虫剂,不但没有消灭害虫,害虫的抗药性反而越来越强
C.化石研究表明,云南澄江地区寒武纪地层中大量新物种的产生大约只用了200万年,这在几十亿年生物进化史上只能说是“一瞬间”
D.研究发现,人与其他哺乳动物之间相同的基因非常多,不同的基因只是少数
解析:无翅昆虫因无翅不能飞翔,避免了被大风吹到大海中,适应海岛环境,因此保留下来;使用杀虫剂后,抗性较弱的个体大量死亡,被淘汰,而抗性较强的个体则保留下来并大量繁殖;200万年这“一瞬间”出现许多新物种,即物种大爆发,而达尔文强调物种形成都是渐变的结果,不能很好地解释物种大爆发现象;生物是不断进化的,生物之间存在一定的亲缘关系,所以大多数基因是相同的,少数是不同的。
答案: C
7.据研究,现代的长颈鹿是由古代的一种颈和前肢较短的古鹿进化来的,按照自然选择学说,对长颈鹿进化过程的解释正确的是( )
A.长颈鹿的长颈和长的前肢是由于长期伸长和使用的结果
B.由于食物的缺乏,导致古鹿发生变异的结果
C.变异、选择的结果
D.变异、选择、遗传综合作用的结果
解析:达尔文的自然选择学说的核心观点有:过度繁殖产生的个体之间存在差异(变异),既有长颈的又有较短颈的,经自然选择后,适应环境的个体得到了保留,并大量繁殖,而且把相应性状遗传给后代。
答案:D
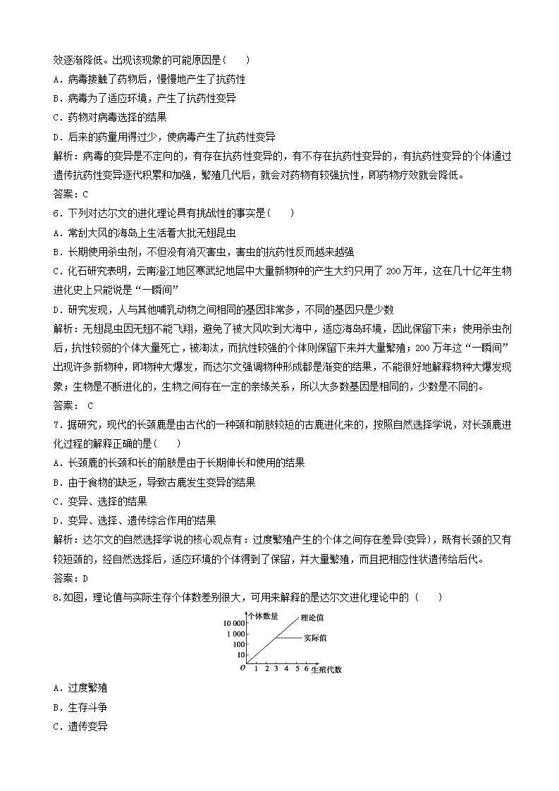
8.如图,理论值与实际生存个体数差别很大,可用来解释的是达尔文进化理论中的 ( )
A.过度繁殖
B.生存斗争
C.遗传变异
D.适者生存
解析:达尔文自然选择学说认为每一种生物都能产生很多后代,即过度繁殖,众多的后代要想生存下来,即获得必需的生活条件如食物、空间等,个体之间、个体与环境之间就要发生生存斗争。生存斗争使大量个体死亡,少量个体生存下来,所以曲线理论值与实际值有较大的差距。
答案:B
9.图中甲、乙、丙表示自然选择对种群的三种作用类型,其中最易产生新物种的是( )
A.甲 B.乙
C.丙 D.甲、乙
解析:丙种群存在明显的不同方向的变异倾向,在自然选择的作用下易产生新物种。
答案:C
10.科学家对某一种蟹的体色深浅进行了研究,结果如图所示。不同体色的蟹的数量不同,为什么会形成这样的差别呢?下列解释中最合理的是( )
A.中间体色与环境颜色相适应,不易被天敌捕食
B.深体色和浅体色的个体繁殖能力弱
C.深体色和浅体色的个体食物来源太少
D.中间体色是新形成的一种适应性更强的性状
解析:蟹的体色有多种表现型是生物变异的结果,某一性状的出现不是新形成的适应性更强的性状。中间体色的个体数目明显占优势是因为与环境相适应(容易获得食物,不容易被天敌捕食等),某种性状的生物个体数目少不是某一固定因素造成的。
答案:A
11.随着全球范围内抗生素的广泛和大量应用,抗药细菌不断出现,它可以通过多种途径对抗生素产生抗性,抗生素在不久的将来有可能成为一堆废物。请分析抗生素对细菌抗性的产生所起的作用是( )
A.抗生素的不断使用,使细菌逐渐适应而产生抗药性
B.细菌的变异是不定向的,抗生素对细菌进行了定向选择
C.细菌的变异是定向的,抗生素对细菌进行了定向选择
D.抗生素使细菌产生了定向变异
解析:抗生素是一类广谱杀菌药物,对细菌具有杀灭作用,同时具有选择作用,抗生素没有杀灭所有的细菌,原因是细菌中有经过变异而对抗生素具有抗性的个体,抗生素杀灭不具有抗性的个体,即对不定向的变异进行了定向选择。
答案:B
12.某海岛上生活的一种昆虫,经调查其翅的长度和个体数量的关系如右图中的曲线所示(纵坐标为个体数目,横坐标为翅的长度)。后来该小岛经常刮大风。若干年后再进行调查,你认为最能代表调查情况的曲线是下图中的( )
解析:当外界的环境发生变化时,适者生存、不适者被淘汰。 因为小岛经常刮大风,所以能生存在空中的昆虫翅非常发达,生活在地面的昆虫翅不发达。因此,介于两者之间的昆虫被淘汰了。
答案:D
二、非选择题
13.某种果蝇是家禽的致命性寄生生物,在一实验室里,用杀虫剂和电离辐射分别处理这种果蝇的两个数量相同的群体,电离辐射能导致雄果蝇不育,实验结果如图:
(1)图中属于电离辐射对害虫处理的曲线为________。
(2)用杀虫剂处理,可使群体中的个体在短期内迅速减少,但从处理后的第三代开始个体数量逐渐回升,这是因为群体中少量的个体具有______________,能________杀虫剂这个环境,在定向的________中得到保存,继续繁殖具有________的后代。
(3)用电离辐射使雄性不育的处理方法,在遗传学上称为________。
(4)电离辐射比杀虫剂消灭害虫的方法除效果好外,还可防止________,这对保护环境是有利的。
解析:电离辐射导致雄果蝇不育,使果蝇的雌雄比例失调,导致种群数量的降低;若用农药处理这种果蝇,其数量会暂时下降,但在种群内变异是不定向的,对农药有抗性的个体,会大量繁衍后代,因此,一段时间后,果蝇的数量会回升。
答案:(1)B (2)抗药性 适应 自然选择 抗药性 (3)人工诱变 (4)农药污染
14.细菌对各种抗生素的药敏程度实验方法如图:将含有一定浓度不同抗生素的滤纸片放置在已接种被检菌的固体培养基表面,抗生素向周围扩散,如果抑制生长,则在滤纸片周围出现抑菌圈(图中里面的圈),结果如图所示。
(1)衡量本实验结果的指标是________________。
(2)上述图中最有效的是__________培养皿中的抗生素。
(3)用上述最有效的抗生素对细菌进行处理,并测定细菌数量变化,如图所示:
①向培养基中加抗生素的时刻为________点。
② 细菌种群的进化是定向的,而变异是________,细菌的抗药性产生在环境变化之____________(填“前”“中”或“后”)。
③抗生素对细菌变异的作用不是“诱导”而是__________。
④尽管有抗药性基因存在,但使用抗生素仍然能治疗由细菌引起的感染,原因在于细菌种群中________________________________。
解析:(1)衡量实验的指标即对实验结果的表述。本实验是利用抗生素抑制细菌的生长来表述实验结果的。(2)通过抑菌圈的大小来确定杀菌能力,即抑菌圈越大杀菌能力越强。(3)①抗生素会使细菌中不具抗性的个体大量死亡而数量下降,所以b点是使用抗生素的起点。②变异是不定向的,而在自然选择下进化是定向的,细菌的抗药性在环境变化之前就已经产生了,因为使用该抗生素后,题图细菌数量并未降到0。③自然选择是性状的选择者,而不是诱导者。④在细菌种群中,含有抗药性基因的个体只占少数。
答案:(1)抑菌圈的大小 (2)B (3)①b ②不定向的 前 ③选择 ④有抗药性基因的个体占极少数
15.金鱼是常见的观赏鱼,有的尾鳍较小,有的尾鳍较大。为证明大尾鳍的雄鱼在吸引雌鱼方面有利,有人做了下面的实验设计:
①选取三只大小相同的烧杯,编为1、2、3号,放在水槽中。(如图所示)。
②选取大尾鳍雄鱼、雌鱼、小尾鳍雄鱼各一条,分别放入1、2、3号烧杯中。
③观察雌鱼的游动。
这个设计还不完善。请回答下列问题:
(1)改进一:大尾鳍雄鱼、雌鱼、小尾鳍雄鱼在装置中的位置不当,应_________________。
(2)改进二:该设计证明不严密,应设置对照,对照的方法是_________________________
________________________________________________________________________
________________________________________________________________________。
(3)根据达尔文的自然选择学说,判断金鱼尾鳍的进化方向,并说明理由。
________________________________________________________________________
________________________________________________________________________。
解析:(1)雌鱼的活动受限,无法做出准确的观察。(2)没有对照,即使趋向大尾鳍雄鱼也不能说明问题。应设置对照,旨在说明在只有小尾鳍雄鱼时,趋向小尾鳍雄鱼;在只有大尾鳍雄鱼时,趋向大尾鳍雄鱼;在两种雄鱼同时存在时,趋向大尾鳍雄鱼。这样更能说明问题。(3)大尾鳍雄鱼更容易吸引雌鱼,得到更多的繁殖机会,在生存斗争中处于有利地位。
答案:(1)把雌鱼放在水槽里 (2)取三个如原图装置,①如改进一处理;②在1号烧杯里放大尾鳍雄鱼,水槽中放一尾雌鱼;③在3号烧杯里放一尾小尾鳍雄鱼,水槽中放一尾雌鱼 (3)大尾鳍容易在生存斗争中获胜,繁衍后代
人教版 (2019)必修2《遗传与进化》第1节 生物有共同祖先的证据随堂练习题: 这是一份人教版 (2019)必修2《遗传与进化》第1节 生物有共同祖先的证据随堂练习题,共2页。试卷主要包含了选择题,非选择题等内容,欢迎下载使用。
高中生物人教版 (2019)必修2《遗传与进化》第1节 盂德尔的豌豆杂交实验(一)课后测评: 这是一份高中生物人教版 (2019)必修2《遗传与进化》第1节 盂德尔的豌豆杂交实验(一)课后测评,共4页。试卷主要包含了选择题,非选择题等内容,欢迎下载使用。
高中生物第1节 生物有共同祖先的证据练习: 这是一份高中生物第1节 生物有共同祖先的证据练习,共8页。试卷主要包含了选择题,非选择题等内容,欢迎下载使用。

