资料中包含下列文件,点击文件名可预览资料内容
还剩22页未读,
继续阅读
所属成套资源:苏教版五年级科学上册课件PPT+教案+同步练习
成套系列资料,整套一键下载
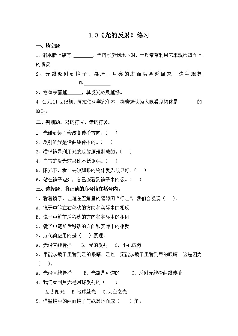
苏教版五年级上册 1.3《光的反射》课件+教案+同步练习
展开
第三节 光的反射苏教版(2017)五年级上册科学第一单元 光与色彩目录/CONTENTS导入新课讲授新知小试牛刀课堂小结上一节课,我们了解了光的传播,知道光在空气中是沿着直线传播的。光除了这一特点之外,他还具有反射的特点。今天这节课我们就来探究光的反射现象。导入新课每每到了夜晚,我们的城市华灯初上,灯火辉煌,漫步在河边,看这水中的倒影与岸上的灯光相映成趣,交相辉映,你是否想过,水中的倒影从何而来?岸上的灯光直线传播到水面,水面上的光再反射到我们的眼睛。导入新课想办法把阳光照到背光的墙上我们可以利用镜子试着将阳光照到背光的墙上。一、认识光的反射讲授新知镜子中的这位小姑娘脸看起来黑黑的,我们怎样才能用镜子让她的左脸亮起来?我们可以用一面或几面镜子将阳光或者其他光线照射到她的左脸上。讲授新知做“阳光接力打靶”游戏游戏方法:①在阳光下选择房屋背阴处画一个靶标。②至少三人一组,每人一面平面镜,按如图所示位置站好。仔细调整彼此镜子的高度与角度,使光斑能够反射到靶标上。讲授新知刚刚的几个活动,有什么共同的地方?在刚刚三个活动中,我们都利用了镜子,利用了光的反射现象。讲授新知通过以上几个游戏的体验,你能说说什么是光的反射?光线照射到物体表面后会折返,这种现象叫作光的反射。几乎所有的物体都可以反射光。讲授新知在日常生活中,我们见过哪些光的反射现象呢?白天看清楚路面,是因为路面反射太阳光。在水中能看到自己的倒影,因为水反射太阳光。夜晚我们能看见月亮,因为月亮反射太阳光。我们能看清楚书上的字,也是因为光的反射。在日常生活中,我们照镜子就是利用镜子反光的原理。二、观察光的反射现象讲授新知在日常生活中,几乎所有的物体都可以反射光,但是不同的物体反射光的效果是不一样的。在多种多样的物体当中,什么样的物体反光效果更好呢?生活中类似镜子的物体,像平静的水面、玻璃表面、有抛光的金属面等,其表面特点是可以映照出其他物体,反光效果好。讲授新知另外,在阳光或灯光下看上去较耀眼的物体,其表面反光效果比较好。讲授新知思考:反光效果好的物体表面有什么共同特点?反光效果好的物体的共同特点:表面光滑。表面越光滑的物体反射效果越好,在众多的物体当中,镜子是最好的反光物体,因为镜子表面非常光滑。讲授新知月亮本身不发光,那我们看到的月光是从哪里来的?我的解释:_______________________________________讲授新知月亮是不会发光的,我们能看到月亮那是因为月球可以反射太阳光,所以所谓的月光不是月亮发出来的,而是月亮反射的太阳光。月球对太阳光的反射使我们能够看到被阳光照射到的半个月面。月球向着太阳的半个月面是亮区,另外半个月面是暗区(被自己挡住)。讲授新知三、玩镜子和自制潜望镜规则:选择合适的位置站在镜子前,又能够与同伴在镜子里互相看见,但都看不见自己。要求:直立两面镜子,变换他们的夹角,观察镜子中物体的数量是否发生变化。·你能看见我吗?1.玩镜子讲授新知只要我们站在镜子外,就能做到自己看不见自己,对方却能看到。这是为什么呢?这是镜子反射的结果 讲授新知想一想,当变换两面镜子的夹角时,镜子中物体的数量是否发生变化?如果发生变化将会发生怎样的变化?通过这个活动我发现当两块直立镜子之间的夹角越小,镜子中物体的数量就会越多。讲授新知2.制作潜望镜关于光的反射在日常生活中有很多运用,潜望镜就是光的反射原理运用中的一个突出的例子。讲授新知制作材料硬纸盒、镜子、剪刀、直角三角板等等。讲授新知①再纸盒两个长边距边缘约一厘米处各画一条直线。②用直角三角板在纸盒两端距边缘约一厘米处各画一条斜线。③在纸盒的对应面上重复画上面的线。④用剪刀将4条斜线剪开。⑤像图中那样将两面镜子插入纸盒开口并保持镜子的反射面是相对的。⑥在镜子的反射面前各开一个窗口。制作方法讲授新知温馨提示讲授新知用自制潜望镜观察在窗台边或课桌旁测试自制潜望镜。讲授新知光沿着直线传播,经过两个反射镜,使光经两次反射之后而折向眼中。想一想:两个平面镜起什么作用?讲授新知阅读短文,你怎么评价古人的看法?人是如何看见物体的伊本·海塞姆,阿拉伯科学家,他认为,光从太阳或火焰发出,照射到物体上,被物体反射后进入人眼,人因此看到了物体。讲授新知下面情形中,哪些属于光的反射?在“□”里画“√”。√√√小试牛刀1.下面( )是利用光反射原理的。2.潜望镜是利用( )对光的反射原理制成的 A.凸透镜 B.凹透镜 C.平面镜CC小试牛刀3.下列物体表面反光效果最好的是( ) A.桌子 B.黑色上衣 C.玻璃4.我们看到月光是月球反射的( ) A.太阳光 B.地球蓝光 C.太空之光5.潜望镜中的两面镜子与纸盒地面成( )角。 A.35 ° B.45 ° C.50 °CAB小试牛刀通过本节课的学习,我们在观察、游戏和制作活动中,描述光在物体表面反射的特点;能够依据物体表面的反光情况给物体分类,学会利用光的反射特点制作潜望镜。 通过对光在镜子表面反射现象的发现与运用,激发了我们对科学实践活动的好奇心,乐于跟同伴分享与合作。课堂总结再 见
相关资料
更多

