考点12 升华和凝华-【迎战中考】2022年物理考点必刷100题(人教版)
展开
这是一份考点12 升华和凝华-【迎战中考】2022年物理考点必刷100题(人教版),文件包含考点12升华和凝华原卷版-迎战中考2022年物理考点必刷100题人教版doc、考点12升华和凝华解析版-迎战中考2022年物理考点必刷100题人教版doc等2份试卷配套教学资源,其中试卷共54页, 欢迎下载使用。
一、选择题(共75题)
1、 “赏中华诗词、寻文化基因、品生活之美”的《中国诗词大会》,这一电视节目深受观众的青睐,对下列古诗文中涉及的热现象进行解释,其中正确的是( )。
A . 风雨送春归,飞雪迎春到 ——雪是升华形成的
B . 岚雾今朝重,江山此地深 ——雾是汽化形成的
C . 露从今夜白,月是故乡明 ——露是液化形成的
D . 不知明镜里,何处得秋霜 ——霜是凝固形成的
2、 下列属于液化现象的是( )。
A . 雾凇 B . 湿衣服晾干 C . 晨雾弥漫 D . 湖水结冰
3、 下列物态变化,需要吸热的是( )。
A . 立春,皑皑的白雪开始消融 B . 白露,青青的小草挂上露珠
C . 霜降,红红的枫叶蒙上白霜 D . 冬至,静静的池塘覆上薄冰
4、 引用 “繁霜尽是心头血,洒向千峰秋叶丹”来赞誉我国科技工作者。从物理学角度来看,霜的形成过程中所发生的物态变化是( )。
A . 液化 B . 汽化 C . 凝华 D . 升华
5、 下列对应的物态变化及吸热、放热情况全部正确的是( )。
A . 湿衣服变干 ——汽化(吸热)
B . 冰块化成水 ——熔化(放热)
C . 烧水时壶嘴冒 “白气”——升华(吸热)
D . 霜的形成 ——凝固(放热)
6、 下列有关生活现象,说法正确的是( )。
A . 烧水时壶嘴上方附近冒出 “气”是汽化现象,需要吸收热量
B . 烧水用的天然气燃烧越充分,其热值越大
C . 冰在熔化时吸热但温度保持不变,比热容也不变
D . 从冰箱中取出的罐头上有一层 “白粉”,这是凝华现象
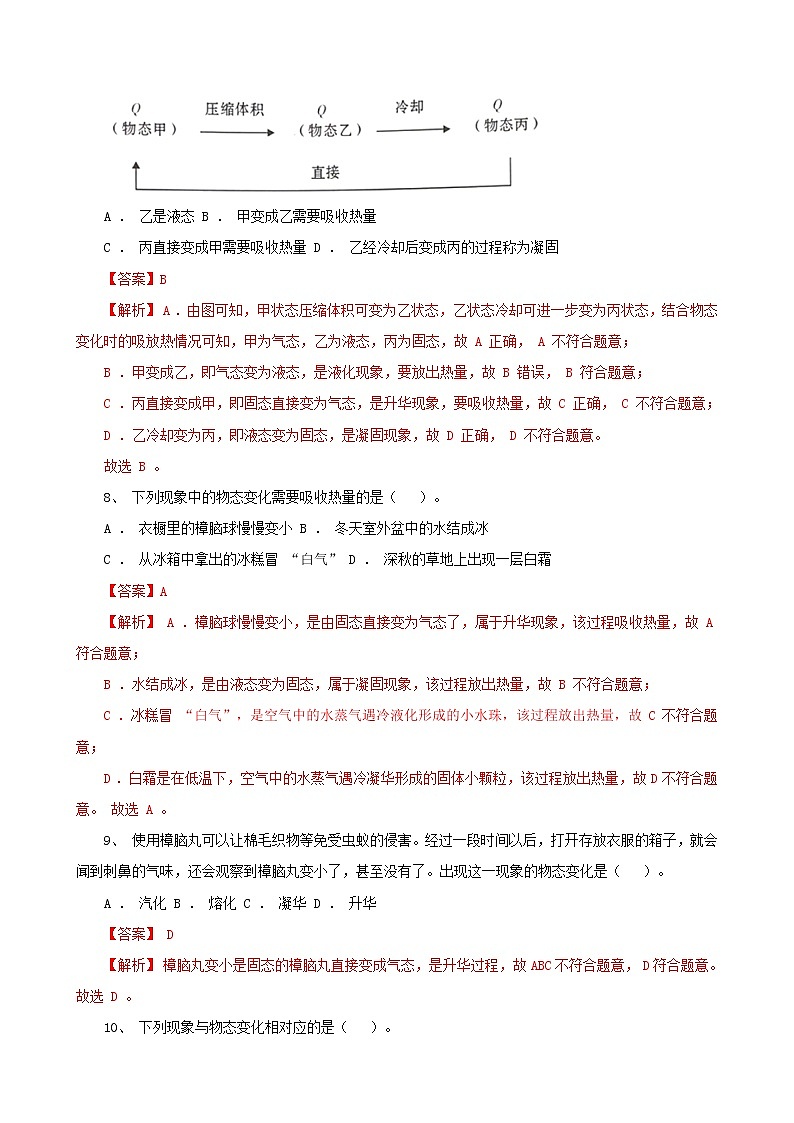
7、 物质 Q 通过适当处理,出现三种常见的不同物态(甲、乙、丙),如图所示,以下说法错误的是( )。
A . 乙是液态 B . 甲变成乙需要吸收热量
C . 丙直接变成甲需要吸收热量 D . 乙经冷却后变成丙的过程称为凝固
8、 下列现象中的物态变化需要吸收热量的是( )。
A . 衣橱里的樟脑球慢慢变小 B . 冬天室外盆中的水结成冰
C . 从冰箱中拿出的冰糕冒 “白气” D . 深秋的草地上出现一层白霜
9、 使用樟脑丸可以让棉毛织物等免受虫蚁的侵害。经过一段时间以后,打开存放衣服的箱子,就会闻到刺鼻的气味,还会观察到樟脑丸变小了,甚至没有了。出现这一现象的物态变化是( )。
A . 汽化 B . 熔化 C . 凝华 D . 升华
10、 下列现象与物态变化相对应的是( )。
A . 衣柜里的樟脑丸变小了 ——升华 B . 冬天玻璃窗上的冰花 ——液化
C . 夏天洒在地板上的水很快干了 ——凝固 D . 冰箱冷冻室内壁的霜 ——汽化
11、 下列诗词中涉及的物态变化现象,解释正确的是( )。
A . 风雨送春归,飞雪迎春到﹣﹣雪是升华形成的
B . 不知明镜里,何处得秋霜﹣﹣霜是凝固形成的
C . 岚雾今朝重,江山此地深﹣﹣雾是汽化形成的
D . 露从今夜白,月是故乡明﹣﹣露是液化形成的
12、 如图所示,把一些干冰(约 -76 ° C )放入一个干燥的空金属易拉罐内,过一会儿,易拉罐外壁上部出现小水珠,外壁下部出现霜。下列说法正确的是( )。
A . 小水珠是易拉罐中的干冰熔化后渗透出来的
B . 小水珠是周围的水蒸气吸热液化而成的
C . 霜是周围的水蒸气放热凝华而成的
D . 霜是周围的水蒸气放热凝固而成的
13、 对下列现象的解释中正确的是( )。
A . 放在衣柜里的樟脑丸,时间久了会明显变小,是因为脑丸蒸发为气体跑掉了
B . 在夏季的早晨看到草叶上挂满了露珠,到了初冬覆盖了一层霜,所以霜是由露珠变成的
C . 初冬季节在家里洗澡时,发现房间里充满了 “白气”,这些“白气”是水蒸气
D . 在冰箱里的冻豆腐取出后一会儿豆腐里有许多小孔,这是豆腐里的水先凝固后熔化形成的
14、 下列有关物态变化的说法正确的是( )。
A . 石蜡和冰的熔化都需要吸热,因此二者都属于晶体
B . 冬天,人呼出的 “白气”属于凝华现象,凝华放热
C . 衣柜里的樟脑丸慢慢变小属于 “升华”现象,升华吸热
D . 冬天,窗户上形成 “窗花”属于凝固现象,凝固放热
15、 如图所示,小刚发现冬季鞋底踩到水后行走在冰面上,鞋底有被粘住的感觉。请你分析小刚鞋底被粘住是因为发生了哪种物态变化( )。
A . 熔化 B . 凝固 C . 液化 D . 凝华
16、 下列现象的形成需要吸热的是( )。
A . 树叶落白霜 B . 草上现露珠 C . 冰川渐消融 D . 山间起浓雾
17、 在上学路上,小皓观察到了不少情景,于是根据所学的物理知识做出了如下判断,正确的是( )。
A . 早上路面结冰,导致走路时有点滑,这是凝华现象
B . 同学之间打招呼,说话时会呼出 “白气”,这是汽化现象
C . 树叶和车窗上出现白霜,这是凝固现象
D . 上周堆的雪人没有化成水就消失了,这是升华现象
18、 物质处于 A 物态时,具有固定的形状;处于 B 物态和 C 物态时,具有流动性。对处于 C 物态的物质进行降温压缩后,也可以使其转变为 B 物态。下列哪种物态变化为升华( )。
A . 物态 A 变为物态 C B . 物态 B 变为物态 C
C . 物态 C 变为物态 B D . 物态 A 变为物态 B
19、 夏天在饮料中加上几个冰块,会使饮料的温度下降。这样做一方面是因为冰块的温度比饮料低,另一方面是因为冰块( )。
A . 液化放热 B . 凝华放热 C . 汽化吸热 D . 熔化吸热
20、 下列实例中属于液化的是( )。
A. 冰雪消融 B . 水烧开冒 “白气”
C . 草地上形成的白霜 D . 用干手器将手烘干
21、 下列热现象,描述正确的是( )。
A . “结气而成露”,露是液化形成的 B . “滴水可成冰”,水凝固成冰,内能不变
C . “凝气而成霜”,霜是凝固形成的 D . “融雪自成溪”,雪熔化吸热,温度升高
22、 目前家庭汽车保有量越来越高,以下跟汽车有关的热现象中说法正确的是( )。
A . 汽车玻璃内表面起 “雾”影响行车安全,是车内水蒸气汽化形成的小水滴
B . 冬天排气管冒出的 “白气”,全部是水蒸气凝华成的小冰晶
C . 空调制冷时,制冷剂凝华吸热、升华放热,将车内的 “热”“搬”到车外
D . 汽车水箱中加入适量洒精降低了混合液的凝固点,防止水结冰胀破水箱
23、 下列热现象中,描述正确的是( )。
A . “结气而成露”,露的形成要吸热
B . “凝气而成霜”,霜是凝华形成的
C . “滴水而成冰”,冰中分子停止运动
D . “融雪自成溪”,雪熔化时内能不变
24、 下列诗词中出现的自然现象涉及到物态变化的过程,其中属于吸热的是( )。
A . 千里冰封,万里雪飘
B . 日出三竿春雾消,江头蜀客驻兰桡
C . 月落乌啼霜满天,江枫渔火对愁眠
D . 可怜九月初三夜,露似真珠月似弓
25、 下列选项中属于凝固现象的是( )。
A . 水烧开后,壶口冒出 “白气” B . 放在衣柜里的樟脑丸变小
C . 隆冬季节,河面上结薄冰 D . 湿衣服在太阳下被晒干
26、 下列与物态变化相关的说法正确的是( )。
A . 夏天教室地上洒水能降低室内温度,是因为液化放热
B . 从冰箱里取出的雪糕表面的 “白粉”,是凝固形成的
C . 冰箱里的制冷剂在冷冻室里迅速汽化、吸热,使冰箱内温度降低
D . 天冷时我们呼出的白气,是空气中的小水滴汽化形成的
27、 “疫情防控千万条,戴好口罩第一条”。戴眼镜的人佩戴口罩后常常会出现镜片上“起雾”的现象,在此现象中发生的物态变化是( )。
A . 熔化 B . 液化 C . 汽化 D . 凝华
28、 如图,冰箱中涉及很多物态变化的知识,下列说法正确的是( )。
A . 将水放入冷冻室,水会液化 B . 打开冷冻室的门会看到 “白气”,这是汽化现象
C . 冷冻室侧壁有时会有霜,这是水蒸气凝华形成的 D . 制冷剂通过管子流经冷冻室时会放热
29、 下列物态变化以及吸放热,判断正确的是( )。
A . 冰的形成是凝华现象,需要放热 B . 雾的形成是液化现象,需要放热
C . 露的形成是熔化现象,需要吸热 D . 霜的形成是凝固现象,需要放热
30、 污水净化在缺水地区具有重要的意义。图示的是小东发明的太阳能净水器,可在污水净化过程中发挥积极作用。关于在塑料外罩上 “凝结”形成的水滴,其物态变化名称描述正确的是( )。
A . 升华 B . 液化 C . 熔化 D . 凝固
31、 下列现象中,属于液化的是( )。
A . 冰雪消融 B . 霜打枝头
C . 大雾弥漫 D . 洒水变干
32、 下列与物态变化有关的说法正确的是( )。
A . 蒸发在任何温度下都能发生 B . 霜是空气中的水蒸气凝固形成的
C . 水凝固时放出热量,温度降低 D . 烧开水时冒出的 “白气”是水汽化形成的
33、 夏天,从冰箱中取出一瓶饮料,一会儿瓶外壁出汗了,该现象属于( )。
A . 熔化 B . 凝华 C . 汽化 D . 液化
34、 下列场景与所蕴含的物理知识对应完全正确的是( )。
A . 春季,小卉体育训练后满头大汗,回到教室不停扇风 —— 提高液体温度加快蒸发
B . 夏季,小弃手拿着一瓶冰冻矿泉水,一段时间后冰减少,手感到凉 —— 熔化吸热
C . 秋季,小卉发现清晨操场边的双杠上铺满了一层霜 —— 霜是水蒸气凝固形成的
D . 冬季,戴眼镜的小卉从教室外走进温暖的教室内,眼镜镜片模糊不清 —— 汽化放热
35、 中华诗词蕴含着丰富的物理知识,以下诗词中有关物态变化的分析正确的是( )。
A . “月落乌啼霜满天”,霜的形成是凝华现象,需要吸热
B . “柴门闻犬吠,风雪夜归人”,雪的形成是凝固现象,需要放热
C . “腾蛇乘雾,终为土灰”,雾的形成是汽化现象,需要放热
D . “譬如朝露,去日苦多”,露的形成是液化现象,需要放热
36、 冬天,医务人员佩戴的护目镜的内表面会蒙上一层水雾。下列与形成水雾物态变化相同的是( )。
A . 烧水时壶口出现 “白气”
B . 寒冷冬天湿衣物冻得硬邦邦
C . 室外冰雕逐渐变小
D . 消毒液涂于双手后搓干
37、 下列对诗词中涉及的物态变化现象解释正确的是( )。
A . “风雨送春归,飞雪迎春到”,雪是升华形成的
B . “岚雾今朝重,江山此地深”,雾是液化形成的
C . “玉阶生白露,夜久侵罗袜”,露是汽化形成的
D . “不知明镜里,何处得秋霜”,霜是凝固形成的
38、 下列物态变化中要吸热的是:( )。
A . 初春,早晨河面结有薄冰 B . 夏天,地面上洒的水很快变干
C . 秋天,路边的草或树叶上结有露珠 D . 冬天,地面和屋顶上出现了霜
39、 下列对古诗中涉及的热现象,解释正确的是( )。
A . “朝露待日晞”中,露的形成是液化现象
B . “夕雾结长空”中,雾的形成是汽化现象
C . “铁马冰河入梦来”中,冰的形成是凝华现象
D . “霜叶红于二月花”中,霜的形成是凝固现象
40、 “二十四节气”是中华民族智慧的结晶,下列有关节气的谚语的分析正确的是( )。
A . “夏至翻白云,平地见鱼鳞”,云的形成是升华现象
B . “处暑雷唱歌,阴雨天气多”,雨的形成是凝固现象
C . “霜降有霜,米谷满仓”,霜的形成是凝华现象
D . “小寒冻土,大寒冻河”,河水结冰是熔化现象
41、 对下列所描述的物理现象解释正确的是( )。
A . 凝重的霜的形成是凝华现象,放热 B . 缥缈的雾的形成是液化现象,吸热
C . 晶莹的露的形成是液化现象,放热 D . 洁白的雪的形成是凝华现象,吸热
42.下列有关物态变化的说法,正确的是( )。
A.初春冰雪消融是冰吸热熔化;
B.夏天用电风扇对着人扇风,人感到凉爽是因为扇风降低了室内的气温;
C.深秋时常出现“结霜”现象,结的“霜”是水凝固形成的;
D.寒冷的冬天,人口中呼出的“白气”是水汽化的水蒸气
43.关于物态变化,下列说法正确的是( )。
A.雪的形成,属于凝固现象;B.露的形成,属于熔化现象;
C.雾的形成,属于汽化现象;D.霜的形成,属于凝华现象
44.自然界中的云、雨、雪、雾、露、霜等现象,都是水的物态发生变化形成的,图中描述的物理现象理解正确的是( )。
A.“飘渺的雾”是气化现象;B.“晶莹的露”是熔化现象;
C.“凝重的霜”是凝化现象;D.“轻柔的雪”是液化现象
45.如图所示,下列四个物态变化的实例中,属于凝华现象的是( )。
A.山间的“云海”; B.树枝上的“雾凇”;
C.花草上的“露珠”;D.房檐下的“冰凌”
46.如图所示为寒冬出现的四个现象,其中属于升华的是( )。
47.冬天房顶上的积雪没有融化,但会逐渐减少。是因为积雪发生了( )。
A.蒸发现象 B.升华现象 C.凝华现象 D.凝固现象
48.“千里冰封、万里雪飘”这种景象所对应的主要物态变化是( )。
A.汽化和液化 B.汽化和升华 C.凝固和凝华 D.凝固和熔化
49.如图所示的各种自然现象的形成过程,属于凝华的是( )。
50.对下列图中物理现象的描述,正确的是( )。
A.雾的形成是液化现象,吸收热量;B.露的形成是熔化现象,放出热量;
C.霜的形成是凝华现象,放出热量;D.雪的形成是凝固现象,吸收热量
51.如图所示的四个物态变化的实例中,属于凝固现象的是( )。
52.下列物态变化现象中,吸热的是( )。
A.秋天房顶上结霜; B.铁水被浇铸成工件;
C.冰棒冒出“白气”;D.湿衣服晾晒后变干
53.冬天,挂在室外墙壁上的空调外机工作一段时间后,它的散热片上会覆盖一层“白霜”。这种现象所属的物态变化形式是( )。A.汽化 B.熔化 C.升华 D.凝华
54.在毕节,山青水秀,气候宜人,是较为理想的宜居城市。下图所示的符号分别代表云、雨、霜和雾四种天气现象,其中主要通过凝华形成的是( )。
A.云
B.雨
C.霜
D.雾
55.今年冬天,世界多地出现了极寒天气。下图是我国某地出现的雾凇景象。雾凇的形成,是由于水蒸气遇冷发生了( )。
A.液化 B.凝华 C.汽化 D.升华
56.衣柜里防虫用的樟脑片,过一段时间就会变小,最后不见了,这种物态变化是( )。A.汽化 B.熔化 C.升华 D.凝华
57.自然界中的云、雨、雪、雾、露、霜等现象,都是水的物态发生变化形成的,图中描述的物理现象理解正确的是( )。
58.如图所示,下列四个物态变化的实例中,属于凝华的是( )。
A.山间的“云海” B.树枝上的“雾凇” C.花草上的“露珠” D.房檐下的“冰凌”
59.冬天结了冰的衣服,即使在0℃以下的环境中也会直接变干,其中发生的物态变化是( )。
59.冬天结了冰的衣服,即使在0℃以下的环境中也会直接变干,其中发生的物态变化是( )。
A.蒸发 B.熔化 C.升华 D.液化
60.下列自然现象属于凝华的是( )。
A.春天到了,积雪融化; B.夏天的早晨,草地上出现露珠;
C.秋天的早晨,出现大雾;D.初冬的早晨,地面上出现白霜
61.夏天天气炎热,为了防止食物腐烂,以下说法正确的是( )。
A.在运输车辆上放干冰,利用干冰汽化吸热给食品降温;
B.把食材放在冰块上,利用冰块熔化吸热给食材降温;
C.给放食材的盒子上盖上湿毛巾,利用水的升华吸热给食材降温;
D.把食物放入冰箱内,利用冷凝剂液化吸热,使冰箱内部温度降低
62.下列有关生活中的一些现象的解释中,不正确的是( )。
A.雾和露都是空气中的水蒸气遇冷液化而成的;
B.霜是空气中的水蒸气遇冷凝华形成的;
C.用久的灯泡钨丝变细是升华现象;
D.夏天,从冰箱中取出瓶装矿泉水发现瓶外壁“出汗”,这是由于空气中水蒸气的汽化现象
63.小丽端午节在家里帮助妈妈打扫卫生,她取下白炽灯擦干净灰尘,但发现白炽灯玻璃泡的下面比新灯泡黑了一些。她通过上网查阅,发现这是灯丝物态变化形成的。你认为下列关于灯丝发生物态变化过程的四个说法,正确的是( )。
A.先升华,后凝华;B.先升华,后凝固;C.先汽化,后液化;D.先溶化,后凝固
64.夏天天气炎热,为了防止食物腐烂,以下说法正确的是( )。
A.在运输车辆上放干冰,利用干冰汽化吸热给食品降温;
B.把食材放在冰块上,利用冰块熔化吸热给食材降温;
C.给放食材的盒子上盖上湿毛巾,利用水的升华吸热给食材降温;
D.把食物放入冰箱内,利用冷凝剂液化吸热,使冰箱内部温度降低
65.沂蒙革命老区四季分明,非常适合人类居住,下列热现象中,需要吸热的是( )。
A、初春,冰雪融化 B、盛夏,露珠凝结
C、深秋,绿叶凝霜 D、严冬,雪花纷洒
66.下列对生活中的物理现象分析错误的是( )。
A.夏天,常用干冰给食品保鲜,利用了干冰升华吸热;
B.烧开水时看见冒“白气”,是水汽化生成的水蒸气;
C.打开酒精瓶的瓶塞后,屋里弥漫着酒精味,这说明酒精分子在不停地运动;
D.常用水给汽车发动机冷却是利用了水的比热容大的特性
67.对下列各图解释正确的是( )。
A.甲图中冰凌的形成过程是凝固,需要吸热;
B.乙图中雾淞的形成过程是升华,需要吸热;
C.丙图中露珠的形成过程是液化,需要放热;
D.丁图中湿衣服变干过程是汽化,需要放热
68.关于物态变化,下列判断正确的是( )。
A.夏天冰棒周围冒“白气”,是汽化现象;B.擦在皮肤上的水变干,是升华现象
C.冬天室外飘起的雪花,是凝固现象;D.秋天早晨室外花草上的露珠,是液化现象
69.下列物态变化现象中,吸热的是( )。
A.秋天房顶上结霜; B.铁水被浇铸成工件;
C.冰棒冒出“白气”;D.湿衣服晾晒后变干
70.诗词是我们中华文化的组成部分,其中与生活密切相关的一些诗词还包含着神奇的物理原理.《汉•乐府•长歌行》“青青园中葵,朝露待日晞”诗中,关于露的形成;《魏•曹丕•燕歌行》“秋风瑟瑟天气凉,草木摇落露为霜”诗中,关于霜的形成,下列判断中正确的( )。
A.前者是汽化放热,后者是凝华放热;
B.前者是凝华吸热,后者是升华吸热;
C.前者是液化放热,后者是凝华放热;
D.前者是液化吸热,后者是凝固放热
71.将冰块放于易拉罐中并加入适量的盐,用筷子搅拌大约半分钟,用温度计测量罐中冰与盐水混合物的温度低于0℃,此时易拉罐的下部和底部出现白霜,白霜形成的物态变化是( )。
A.液化 B.汽化 C.凝固 D.凝华
72.下列现象,属于升华的是( )。
A.初春,冰冻的河面开始融化;
B.盛夏,盛冷饮的杯外壁出现水珠;
C.深秋,屋顶和地面出现了霜;
D.寒冬,晾在室外结冰的衣服变干
73.关于物态变化,下列判断正确的是( )。
A.擦在皮肤上的水变干,是升华现象;
B.夏天冰棒周围冒“白气”,是汽化现象;
C.冬天驾车时挡风玻璃上起雾,是液化现象;
D.冬天室外飘起的雪花,是凝固现象
74.下列关于热现象的说法,正确的是( )。
A.雾凇的形成是升华现象 B.霜的形成是凝固现象
C.露的形成是汽化现象 D.雾的形成是液化现象
75.下列物态变化过程中,需要吸收热量的是( )。
A.湖水结成冰 B.樟脑丸变小 C.露珠的形成 D.雾凇的形成
二、填空题(共17题)
76.瑞雪兆丰年。 2018 年元月,安徽多地普降瑞雪,雪形成是空气中水蒸气 ______ (填物态变化名称)而成。
77.2021 年 2 月 26 日秦巴大地普降瑞雪,雪的形成是 ______ (填物态变化名称)现象;大雪之后,环卫工人为了更快地消除路面上坚硬的冰,往冰面上撒 “融雪盐”成为有效的辅助手段,其原因主要是冰与盐混合后能降低冰的 ______ ,加快冰雪的 ______ (填物态变化名称)。
78.小皓在观察 “碘锤”中的物态变化之前,查阅资料得知:酒精灯外焰的温度约为 800 ℃。碘的熔点为 113 . 7 ℃。采用图中的两种方式加热,图甲的碘颗粒吸热会 ______ (填物态变化名称,下同),图乙中的碘颗粒吸热除了发生图甲中的物态变化外,还可能会 ______ ;两种方式停止加热后, “碘锤”中的碘蒸气会 ______ 。
79.如图所示是钻石尘奇观。钻石尘是低空大气中的水蒸气在低温时直接 ______ 成微小冰晶漂浮在空中,该过程需要 ______ 热量。
80.2021 年 1 月 7 日,成都市区今年的第一场雪不约而至。雪的形成是由水蒸气遇冷 ______ (填写物态变化名称)而形成的小冰晶。冰雪消融时.会向周围环境中 ______ (选填 “吸热”或“放热”)。
81.人工降雨的形成过程:干冰进入云层,就会迅速升华,使空气温度 ________ ,于是空中的水蒸气便液化成小水滴或 _______ 成小冰晶,小冰晶逐渐变大而下落,遇到暖气流就 ________ 为雨滴落到地面上。
81.农谚说“霜前冷,雪后寒,”其中蕴含的道理是,气温低的时候水蒸气会 形成霜,雪熔化形成水的过程中需要 热。
82.如图所示,是反映某种物质三种状态的微观模型.图乙中的物质为 态。某物质由图甲的状态直接变为图丙的状态时,发生的物态变化为 ,下列事例中所发生的物态变化与这一过程相同的是 (填序号)。
①固体清香剂用了一段时间后变小;
②打开冰箱冷冻室的门,可看到有“白气”冒出;
③新鲜的蔬菜放置两天后就会变蔫。
83.把干冰(固态二氧化碳)放入铝罐里一段时间,罐外壁结了一层霜,如图,这层霜是由 经过 这种物态变化形成的。
寒冬,坐满人的汽车门窗紧闭,水蒸气液化成小水珠附着在玻璃车窗上,水蒸气变成水珠 (选择:“会吸热”、“会放热”、“不会吸热或放热”),水珠会出现在车窗的 (选择“内侧”、“外侧”、“内、外侧”)。
84.2011年1月8日,在寒冷的吉林,天空出现了“三个太阳”的罕见“幻日”奇观.这是由于在寒冷的冬天,空气中的水蒸气 (填物态变化名称)形成小冰晶,当太阳光通过这些小冰晶时,发生了光的 形成的。
85.今年我国西南地区遭遇严重干旱,为减缓旱情某部空军出动飞机在云层中播撒干冰(固体二氧化碳)实施人工降雨,靠干冰的 吸收大量的热,使云中水滴增大,冰晶增多,形成降雨,其中冰晶在下落过程中 成水(以上两空填物态变化名称)。
86.请将下列现象所对应的物态变化名称填在相应的横线上。
(1)洒在地板上的水变干 ;
(2)初春的早晨大雾弥漫 ;
(3)放在衣柜里的卫生球消失 。
87.晶体在熔化过程中,要不断吸收热量,温度 (选填“升高”、“不变”或“降低”);白炽灯用久了会变黑,是由于灯丝钨先 (填一种物态变化)后凝华的结果。
88.使用二氧化碳灭火,是利用它具有的化学性质。图书档案、重要设备等发生火灾,要使用液态二氧化碳灭火器,这种灭火器是在常温下用 办法使二氧化碳气体液化装入钢瓶里的.使用时需要注意手先握在钢瓶的木柄上,然后再打开螺帽,否则会因液态二氧化碳在 时要 大量的热而对使用者造成伤害。
89.即使0℃以下的冬天,室外冰冻的衣服也能晾干,这是 现象,在此过程中,需要 (选填“吸热”或“放热”);夏天的早晨,花草上会出现晶莹剔透的露珠,露珠的形成属于 现象。
89.实施人工增雨的一种方法是用飞机在高空播洒干冰(固态二氧化碳),干冰进入云层很快_____成气体,并从周围吸收大量的热量,于是高空水蒸气便_____成小冰粒。小冰粒在下落过程中_____成水滴,水滴降落就形成了雨。(填物态变化的名称)
90.把干冰(固态二氧化碳)放入铝罐里一段时间,罐外壁结了一层霜,如图所示,这层霜是由______________经过____________这种物态变化形成的。寒冬,坐满人的汽车门窗紧闭,水蒸气液化成小水珠附着在玻璃车窗上,水蒸气变成水珠__________(选择“会吸热”、“会放热”、“不会吸热或放热”),水珠会出现在车窗的__________(选择“内侧”、“外侧”、“内、外侧”)。
91.今年举行的武汉马拉松吸引了两万多名国内外选手参赛。如图为选手们通过建成通车60周年的武汉长江大桥时的情景。半程马拉松距离约21km,排名第一的选手用时约70min,这名选手跑完半程马拉松的平均速度为 m/s。赛前气象部门实施人工降雨,有效减轻了赛事当天降雨量。人工降雨的方式之一是将干冰投撒到云层中,干冰 时从周围吸收大量的热,使空气中的水蒸气 成小水滴或 成小冰晶,下落而形成雨。
92.冰箱内壁的霜是水蒸气凝华成的小冰晶凝华过程中要 热量,市面上销售的“无霜”冰箱是通过加热系统短时升温,将霜 (填一种物态变化名称)成水后马上恢复制冷因此“无霜”。
93.如图是小红做“观察碘升华”的实验装置。
她的操作是:在烧杯中放少量的碘,烧杯口放一只装有冷水的烧瓶,用酒精灯给烧杯加热。
标准大气压下部分物质的熔点(凝固点)、沸点(℃)
(1)结合你的探究经历,描述小红观察到的实验现象。
(2)交流评估时,小明查阅了部分物质的熔点、沸点(见表),他发现碘的熔点是113.6℃,碘的沸点是184.25℃,酒精灯的火焰温度约400℃,他认为小红所做的实验中,碘可能经历了由固态到液态再到气态的变化过程,小红的实验并不能得出碘升华的结论,请你针对小明的质疑,选用上述器材或补充必要的辅助器材设计一个实验,证明碘直接从固态变为气态,写出实验方案并扼要说明。
四、简答题(共7题)
94.在寒冷的冬天经常会看到窗花,如图所示,请问窗花出现在玻璃内侧还是外侧?请解释这个现象。
95.2012年春晚舞台上用喷洒干冰(固态二氧化碳)的方法制造白雾以渲染气氛,如图所示,请你用所学的物理知识解释舞台上白雾形成的原因。
96.我们经常听天气预报说,“……向北移动的暖湿气流和来自××地区的冷空气前锋相遇,将在我国××至××之间形成一条东西方向的降雨带……”。请你运用所学物理知识回答下列问题:
(1)暖湿气流携带较多的水分,为什么不一定降雨,而与冷空气相遇才会降雨?
(2)干旱时,要实施人工降雨必须具备什么样的天气条件?实施人工降雨时常向高空抛洒干冰,请问干冰的作用是什么?
97.如图是大自然中水循环现象的示意图。江、河、湖、海以及大地表层中的水不断蒸发变成水蒸气。当含有很多水蒸气的空气升入高空时,水蒸气的温度降低凝成小水滴或凝成小冰晶,它们被上升的气流托起,这就形成了云。在一定条件下,云中的小水滴不断变成水蒸气再凝华到小冰晶上,有的小水滴也会变成小冰晶,云中的小水滴和小冰晶越来越大,就会下落。在下落过程中,如果温度低于或接近0℃,就形成雪。如果温度高于0℃,小冰晶又变成小水滴,与原来的水滴一起落到地面,这就形成了雨。
(1)请依次写出上文四个划线处涉及到的物态变化的名称:______、______、______、______。
(2)上面几种物态变化中属于吸热的是:______。
(3)我国是一个缺水的国家,节约用水应从我做起.请你写出日常生活中的两项节水措施.______,______。
98.在我国北方寒潮暴雪来袭之时,家的窗玻璃上会出现美丽的“冰花”。这美丽的“冰花”是在窗玻璃的室内表面上形成的还是窗玻璃的室外表面上形成的?请你解释“冰花”是怎么形成的。
99.春天刚到,麦苗返青,这时最怕霜冻侵袭,人们常说“霜打万顷枯”,霜冻是农业上的一大灾害.古时候,人们认为霜是从天上降下来的,有一个节气的名字叫“霜降”,就是由此得来的.请问这种认识正确吗?
五、综合题(共1题)
100. (1)如图所示是电冰箱工作原理图。电冰箱工作原理是利用了一种叫氟利昂的物质作为热的“搬运工”,把冰箱冷冻室里的“热”搬运到冰箱外边。工作时,液态的氟利昂进入冷冻室吸热 ______ (填物态变化名称)变成蒸气,电动压缩机将氟利昂蒸气压缩并把它压人冰箱的冷凝管里,在这里 ______ (填物态变化名称)并放热,这些热被周围空气带走;
(2)从冰箱冷藏室取出一瓶矿泉水,会看到瓶的表面出现小水珠,这是空气中的水蒸气 ______ 形成的;从冰箱冷冻室取出冻肉,会看到冻肉表面结霜,这是空气中的水蒸气 ______ 形成的。(两空均填物态变化名称)
A
B
C
D
A
B
C
D
口中呼出的“白气”
冰冻的衣服晾干
玻璃上的“冰花”
河面上的冰块
春天里冰雪消融
夏天的早晨花草上有露水
深秋的早晨大雾弥漫
初冬的早晨霜打枝头
A
B
C
D
A.“雾凇”的形成
B.“雪花”的形成
C.“露珠”的形成
D.“冰柱”的形成
物质
水
酒精
煤油
碘
铜
铁
金
熔点(凝固点)
0
﹣117
﹣30
113.6
1083
1535
1064
沸点
100
78.5
150
184.25
2360
2750
2500
相关试卷
这是一份考点27 流体压强-【迎战中考】2022年物理考点必刷100题(人教版),文件包含考点27流体压强原卷版-迎战中考2022年物理考点必刷100题人教版doc、考点27流体压强解析版-迎战中考2022年物理考点必刷100题人教版doc等2份试卷配套教学资源,其中试卷共72页, 欢迎下载使用。
这是一份考点25 液体压强-【迎战中考】2022年物理考点必刷100题(人教版),文件包含考点25液体压强原卷版-迎战中考2022年物理考点必刷100题人教版doc、考点25液体压强解析版-迎战中考2022年物理考点必刷100题人教版doc等2份试卷配套教学资源,其中试卷共101页, 欢迎下载使用。
这是一份考点24 压强及其应用-【迎战中考】2022年物理考点必刷100题(人教版),文件包含考点24压强及其应用解析版-迎战中考2022年物理考点必刷100题人教版doc、考点24压强及其应用解析版-迎战中考2022年物理考点必刷100题原卷版doc等2份试卷配套教学资源,其中试卷共92页, 欢迎下载使用。

