人教版九年级上册课题3 元素巩固练习
展开
这是一份人教版九年级上册课题3 元素巩固练习,文件包含课题33元素-2021-2022学年九年级化学上册精品课堂课同步检测卷人教版原卷版docx、课题33元素-2021-2022学年九年级化学上册精品课堂课同步检测卷人教版解析版docx等2份试卷配套教学资源,其中试卷共15页, 欢迎下载使用。
一、单选题(每小题3分,共45分)
1.(2021湖南怀化)我们在商场的货架上经常会看到标有“补钙”“补铁”等字样的食品和保健品。这里的“钙”“铁”指的是( )
A.原子B.物质
C.元素D.分子
【答案】C
【解析】这里的“钙”“铁”不是以分子、原子、单质的形式存在的,而是强调存在的元素,与具体形态无关。
故选C。
2.(2021江西省卷)下列属于非金属元素的是( )
A.铝B.铁
C.钙D.氧
【答案】D
【解析】A、铝含有“钅”字旁,属于金属元素;B、铁含有“钅”字旁,属于金属元素;C、钙含有“钅”字旁,属于金属元素;D、氧含有“气”字旁,属于非金属元素。故选D。
3.(2021陕西省卷)下列关于H2、H2O、H2O2三种物质的说法正确的是( )
A.均含有1个氢分子B.均含有2个氢原子
C.均含有氢元素D.均含有2个氢离子
【答案】C
【解析】A、物质由元素组成,故三种物质中都含有氢元素,错误;B、分子是由原子构成,故应说1个H2 、H2O、H2O2分子中均含有2个氢原子,错误;C、均含有氢元素,正确;D、H三者都是由分子构成的,不含氢离子,错误。故选C。
4.下列化学用语表示含义最多的是( )
A.2SB.Al
C.ND.Zn2+
【答案】B
【解析】A、2S表示两个硫原子;B、Al表示①铝元素②金属铝这种物质③一个铝原子;C、N表示①氮元素②一个氮原子;D、Zn2+ 表示一个锌离子带两个单位正电荷。故选B。
5.(2021安徽省卷)关于原子序数为8的元素,下列说法正确的是( )
A.元素符号为NB.属于金属元素
C.在地壳中含量最多D.原子核外电子数为10
【答案】C
【解析】A、元素符号是O,不符合题意;B、氧元素属于非金属元素,不符合题意;C、氧元素在地壳中含量最多,符合题意;D、氧元素的原子核外电子数为8,不符合题意。故选C。
6.(2021湖北随州)“宏观一微观一符号”是学习化学的重要内容和方法。甲图表示镓在元素周期表中的部分信息和核外电子排布情况,乙图A、B、C表示部分原子核外电子排布情况,据图所得信息描述正确的是( )
A.镓的相对原子质量为69.72gB.镓是一种金属元素
C.图C表示的是一种阳离子D.氯化镓的化学式为GaCl2
【答案】B
【解析】A、根据元素周期表一格的信息可知,元素名称下方的数字表示相对原子质量,镓的相对原子质量为69.72,相对原子质量单位是“1”,不是“g”,A错误;B、镓带“钅”字旁,属于金属元素,B正确;C、图C中核电荷数为17,小于核外电子数2+8+8=18,属于阴离子,C错误;D、镓最外层电子数是3,容易失去3个电子,形成带3个单位正电荷的阳离子,在化合物中化合价为+3价,氯元素化合价为-1价,氯化镓的化学式为GaCl3,D错误。故选B。
7.(2021山东菏泽)“芯片”是电子产品的核心部件,氮化镓是制造芯片的材料之一,如图是镓元素(Ga)的原子结构示意图及元素周期表的一部分。下列说法不正确的是( )
A.镓属于金属元素,m=3B.镓化学性质比较活泼,易形成阳离子Ga+3
C.镓元素的位置应该在Z处D.镓的最外层电子数与A1相同
【答案】B
【解析】A、由“金”字旁可知,镓属于金属元素,在原子中,质子数=核外电子数,故31=2+8+18+m,m=3,不符合题意;B、由原子结构示意图可知,镓原子的最外层电子数为3,大于4,在化学反应中,容易失去最外层3个电子,从而带上3个单位的正电荷,形成Ga3+,符合题意;C、质子数=原子序数=31,镓是31号元素,位置应该在Z处,不符合题意;D、镓和铝位于同一主族,最外层电子数相同,不符合题意。故选B。
8.下列各组元素中,元素符号的第一个字母不相同的一组是( )
A.锰、钛B.氩、金
C.铅、铂D.氦、汞
【答案】A
【解析】A、锰Mn、钛Ti,第一个字母不相同,正确;B、氩Ar、金Au,第一个字母相同,错误;C、铅Pb、铂Pt,第一个字母相同,错误;D、氦He、汞Hg,第一个字母相同,错误。故选A。
9.(2021四川广安)加碘盐是在食盐中加入一定量的碘酸钾(K1O3),其中碘元素在周期表中的信息及碘原子的结构示意图如图所示,下列说法正确的是( )
A.碘元素是金属元素B.碘原子的质子数是53
C.图中n的值为5D.碘原子在反应中一般较易失去电子
【答案】B
【解析】A、由汉字结构可知,碘元素是非金属元素,错误;B、原子中质子数=原子序数,故碘原子的质子数是53,正确;C、原子中质子数=核外电子数,故55=2+8+18+18+n,n=7,错误;D、碘原子最外层电子数为7,大于4,在反应中一般容易得到1个电子,错误。故选B。
10.元素符号“H”除表示氢元素外,还能表示( )
A.一个氢原子B.一个氢离子
C.一个氢分子D.氢气
【答案】A
【解析】A、一个氢原子表示为H,正确;B、一个氢离子表示为H+,错误;C、一个氢分子表示为H2,错误;D、氢气表示为H2,错误。故选A。
11.硅是应用较广的半导体材料,硅元素的符号是( )
A.SB.Si
C.ClD.Se
【答案】B
【解析】硅元素的符号是Si,故选B。另外,S是硫元素的符号,A错误;Cl是氯元素的符号,C错误;Se是硒元素的符号,D错误。
12.下列各组元素中都属于金属元素的一组是( )
A.Be、He、HgB.H、B、Br
C.Al、Ag、AuD.N、Ne、Na
【答案】C
【解析】He(氦)为稀有气体元素,属于非金属元素,A错误;H(氢)、B(硼)、Br(溴)均属于非金属元素,B错误;Al(铝)、Ag(银)、Au(金)均属于金属元素,C正确;N(氮)、Ne(氖)属于非金属元素,D错误。故选C。
13.某原子的最外层上的电子数为1,则此元素( )
A.一定是非金属元素B.一定是金属元素
C.一定是稀有气体元素D.无法确定
【答案】D
【解析】“某原子的最外层上的电子数为1”,则该元素位于元素周期表的第ⅠA族,可能为氢、锂、钠、钾、铷、铯、钫中的任意一种,其中氢为非金属元素,其余几种为金属元素,所以该元素可能为金属元素,也可能为非金属元素,一定不是稀有气体元素,A、B、C均错误,故选D。
14.钛享有“未来的金属”的美称,它是火箭、导弹和航天飞机不可缺少的材料。下列说法错误的是( )
A.钛原子的核内质子数为22B.钛属于金属元素
C.钛元素的元素符号是TiD.钛的相对原子质量是47.87g
【答案】D
【解析】由元素周期表中的一个小格所提供的信息可知,左上角的数字表示原子序数,右上角的符号表示元素符号,中间的汉字表示元素名称,下方的数字表示相对原子质量。A、由原子中核内质子数=原子序数可知,钛原子的核内质子数为22,正确;B、由元素名称可知,钛元素属于金属元素,正确;C、钛元素的元素符号是Ti,正确;D、相对原子质量的单位是“1”,而不是“g”,故钛的相对原子质量是47.87,错误。故选D。
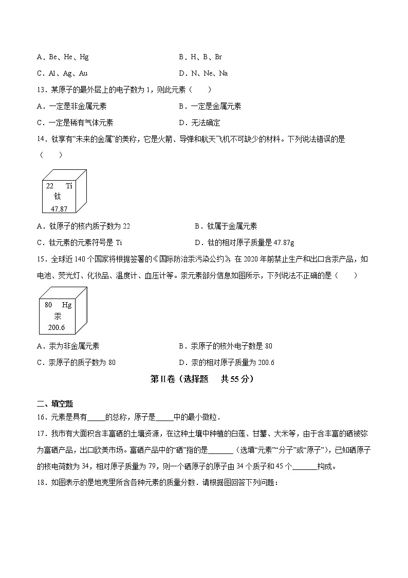
15.全球近140个国家将根据签署的《国际防治汞污染公约》,在2020年前禁止生产和出口含汞产品,如电池、荧光灯、化妆品、温度计、血压计等。汞元素部分信息如图所示,下列说法不正确的是( )
A.汞为非金属元素B.汞原子的核外电子数是80
C.汞原子的质子数为80D.汞的相对原子质量为200.6
【答案】A
【解析】A、根据元素周期表中的一格可知,中间的汉字表示元素名称,该元素的名称是汞,属于金属元素,故A正确;B、根据元素周期表中的一格可知,左上角的数字为80,该元素的原子序数为80,根据原子序数=核电荷数=质子数,汞原子的核外电子数是80,故B错误;C、根据元素周期表中的一格可知,左上角的数字为80,表示原子序数为80;根据原子序数=核电荷数=质子数,汞原子质子数为80,故C错误;D、根据元素周期表中的一格可知,汉字下面的数字表示相对原子质量,汞的相对原子质量为200.6,故D错误。故选A。
第Ⅱ卷(选择题 共55分)
二、填空题
16.元素是具有_____的总称,原子是_____中的最小微粒.
【答案】相同核电荷数(或核内质子数)的一类原子; 化学变化;
【解析】元素是具有相同核电荷数(或核内质子数)的一类原子的总称。在化学变化中,分子可以再分,而原子不能再分,所以原子是化学变化中的最小微粒。
17.我市有大面积含丰富硒的土壤资源,在这种土壤中种植的白莲、甘薯、大米等,由于含丰富的硒被弥为富硒产品,出口欧美市场。富硒产品中的“硒”指的是_______(选填“元素”“分子”或“原子”),已知硒原子的核电荷数为34,相对原子质量为79,则一个硒原子的原子由34个质子和45个_______构成。
【答案】元素 中子
【解析】由题意可知,富硒产品中的“硒”指的是元素;已知硒原于的核电荷数为34,相对原子质量为79,根据“核内质子数=核电荷数”,则知一个硒原子的质子数为34;根据“相对原子质量≈质子数+中子数(近似整数值)”,则知一个硒原子的中子数为79-34=45.故答为:元素、中子。
18.如图表示的是地壳里所含各种元素的质量分数.请根据图回答下列问题:
(1)图中表示出的金属元素有________种;
(2)地壳中氢元素的含量为________;
(3)地壳中含量最多的非金属元素与含量最多的金属元素之间,能形成一种氧化物.此氧化物硬度极大,俗名刚玉,这种氧化物的化学式为________.
【答案】6 0.76% Al2O3
【解析】(1)图中表示出的金属元素有铝、铁、钙、钠、钾、镁,共6种。(2)由图可知,地壳中氢元素的含量为0.76%。(3)地壳中含量最多的非金属元素为氧,地壳中含量最多的金属元素为铝,铝和氧形成的氧化物中俗名为刚玉的是氧化铝,化学式为Al2O3。
19.元素符号是学习化学的基础,规范地书写元素符号是准确表达化学信息的前提,请规范地写出下列各元素的元素符号。
(1)铝元素_____;(2)硅元素_____;(3)氯元素_____;
(4)镁元素_____;(5)铜元素_____;(6)铁元素_____。
【答案】Al Si Cl Mg Cu Fe
【解析】元素符合用英文字母表示,用一个字母表示时,字母大写,用两个字母表示时,第一个字母大写,第二个字母小写。(1)铝元素的符号为Al;(2)硅元素的符号为Si;(3)氯元素的符号为Cl;(4)镁元素的符号为Mg;(5)铜元素的符号为Cu;(6)铁元素的符号为Fe。
20.(2021湖南湘潭)1869年,门捷列夫发现了元素周期律,使化学学习和研究变得有规律可循。左图是1至18号元素、右图是38号元素锶(元素符号为Sr)的原子结构示意图:
(1)左图中,X=______。
(2)锶原子在化学反应中容易______(填“得到”或“失去”)电子,形成的离子符号为______。
(3)你还能发现的规律是:同一周期(横行)从左往右______依次递增(写一种即可)。
【答案】17 失去 Sr2+ 质子数
【解析】(1)根据元素周期表,X是氯元素的质子数,所以是17;(2)锶原子的最外层电子数为2,因此锶原子容易失去两个电子变成稳定结构,失去两个电子形成带正电的阳离子:Sr2+;(3)根据题意可知,从左到右,同一周期的质子数依次增加。
21.海水是一种化学成分复杂的混合物,包括水、溶解于水中的多种化学元素和气体。除含氢、氧元素外,还有氯、钠、镁、钙、钾、碘、碳等。
(1)以海水及其产品为原料可以生产许多化工产品,如在氯化钠、氢气、镁等,这三种物质中,由分子构成的是 _____ ;由原子构成的是 _____ ;由离子构成的是 _____ 。
(2)碘是人体不可缺少的元素,其元素符号为I,根据中文名称猜测碘应属于 _____ (填“金属”或“非金属”)元素,该元素位于元素周期表 _____ (填“左侧”、“右侧”或“中部”)。
(3)钙元素是重要的金属元素,如图是元素周期表中钙元素的示意图,从该表你获取的信息有:
① _____ ;② _____ ;③ _____ 。
【答案】H2 Mg NaCl 非金属 右侧 钙的原子序数为20 钙的元素符号为Ca 钙的相对原子质量为40.08
【解析】(1)氯化钠是由钠离子和氯离子构成的,氢气是由氢分子构成的,镁是由镁原子构成的。(2)根据元素中文名称的规律可知,中文名称中带“石”旁的元素是固态非金属元素。由此可推测碘属于非金属元素。在元素周期表中,金属元素一般位于左侧和中部(氢元素例外),非金属元素位于右侧。(3)元素周期表的每一格中,左上角的数字表示该元素的原子序数,右上角的字母表示该元素的元素符号,中间的汉字表示该元素的中文名称,正下方的数字表示该元素的相对原子质量。由图可知,钙元素的原子序数为20、钙的元素符号为Ca、钙的相对原子质量为40.08。
22.请根据图示关系回答下列问题:
(1)物质是由_____组成的;
(2)构成物质的微粒有分子、离子和_____;
(3)分子是由_____构成的;
(4)原子得到电子转化为_____(填“阳离子”或“阴离子”)。
【答案】元素 原子 原子 阴离子
【解析】(1)物质是由元素组成的。(2)构成物质的微粒有分子、原子和离子。(3)分子是由原子构成的。(4)原子得到电子会变成阴离子,失去电子会变成阳离子。
23.多角度认识物质,能帮助我们更全面了解物质世界。以氧气和二氧化碳为例,回答下列问题。
(1)从宏观上看,氧气和二氧化碳都由_______(填“元素”、“原子”或“分子”,下同)组成。
(2)从微观上看,氧气和二氧化碳都由______构成。
【答案】元素 分子
【解析】(1)从宏观上看,氧气和二氧化碳都由元素组成的,(2)从微观上看,氧气和二氧化碳都由分子构成的。
三、简答题
24.小红同学在归纳总结初中化学知识时,将物质、元素、分子、原子四个概念总结为如下图所示的关系。请你说出该图能反映出上述四个概念之间的哪些关系?
______________________。
【答案】①物质都是由元素组成的;②元素是同一类原子的总称;③有的物质是由分子构成的; ④有的物质是由原子直接构成的;⑤分子是由原子构成的 (③④两点若合答为“分子、原子都是构成物质的微粒”也可)
【解析】根据所学知识和题中信息知,①物质都是由元素组成的;②元素是同一类原子的总称;③有的物质是由分子构成的;④有的物质是由原子直接构成的;⑤分子是由原子构成的。
相关试卷
这是一份初中化学鲁教版九年级上册第四节 元素测试题,共5页。试卷主要包含了下列说法不正确的是,下列说法正确的是,元素观是化学的重要观念之一,下面有关元素的叙述正确的是,下列说法中正确的是,下列属于非金属元素的是等内容,欢迎下载使用。
这是一份人教版九年级上册课题3 元素优秀当堂检测题,共12页。试卷主要包含了元素,元素符号,元素周期表,元素周期表中各数字等内容,欢迎下载使用。
这是一份化学九年级上册第四节 元素达标测试,共4页。试卷主要包含了3 元素,下列元素符号正确的是,高钙牛奶中的“钙”指的是,下列说法中正确的是等内容,欢迎下载使用。

