高中英语外研版 (2019)必修 第三册Unit 3 The world of science导学案
展开高中英语(外研版)必修三
UNIT-3 The World of Science
Period-2 (Grammar & Vocabulary& Listening)
导学案
- 本课生词、词组
- 本课语法——现在完成时的被动语态
被动语态的构成
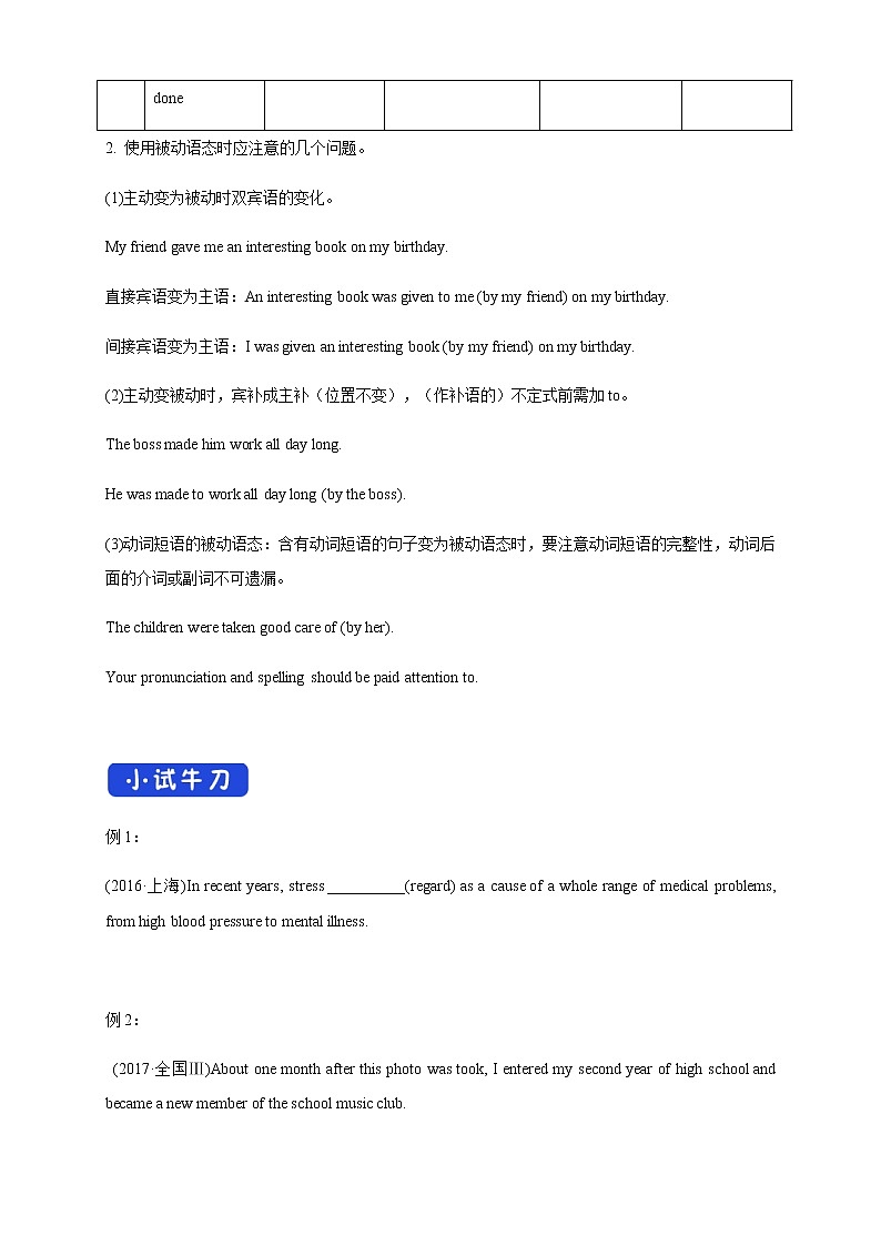
英语中的及物动词一般都有主动语态和被动语态两种形式。主动语态是无标记的,而被动语态则是有标记的。被动语态由“助动词be+过去分词”构成,口语中也有用“get / become + 过去分词”表示。助动词be随着主语的人称、数和句子的时态、语气的不同而变化。几种常见时态的被动语态形式见下表:
时态 | 一般现在时 | 一般过去时 | 一般将来时 | 过去将来时 | 现在进行时 |
主动 | do/does | did | will do | would do | am/is/are doing |
被动 | am/is/are done | was/were done | will be done | would be done | am/is/are being done |
时态 | 过去进行时 | 将来进行时 | 现在完成时 | 现在完成进行时 | 过去完成时 |
主动 | was/were doing | will be doing | have/has done | have/has been doing | had done |
被动 | was/were being done | ---------- | have/has been done | ---------- | had been done |
2. 使用被动语态时应注意的几个问题。
(1)主动变为被动时双宾语的变化。
My friend gave me an interesting book on my birthday.
直接宾语变为主语:An interesting book was given to me (by my friend) on my birthday.
间接宾语变为主语:I was given an interesting book (by my friend) on my birthday.
(2)主动变被动时,宾补成主补(位置不变),(作补语的)不定式前需加to。
The boss made him work all day long.
He was made to work all day long (by the boss).
(3)动词短语的被动语态:含有动词短语的句子变为被动语态时,要注意动词短语的完整性,动词后面的介词或副词不可遗漏。
The children were taken good care of (by her).
Your pronunciation and spelling should be paid attention to.
例1:
(2016·上海)In recent years, stress __________(regard) as a cause of a whole range of medical problems, from high blood pressure to mental illness.
例2:
(2017·全国Ⅲ)About one month after this photo was took, I entered my second year of high school and became a new member of the school music club.
- 根据要求写出对应汉语意思和词性
(1)passive _________________
(2)beyond _________________
(3)instance _________________
(4)significant _________________
(5)injure _________________
(6)chemist _________________
(7)astronomer _________________
(8)biologist _________________
(9)accurate _________________
(10)minor _________________
(11)origin _________________
(12)species _________________
(13)stream _________________
(14)extraordinary _________________
(15)brilliant _________________
(16)radium _________________
(17)theory _________________
(18)mental _________________
(19)cure _________________
(20)natural selection _________________
(21)field research _________________
(22)goldbach’s conjecture _________________
1. He also developed a calender which is as accurate as the Gregorian calender.
[句式分析] which引导了定语从句,修饰先行词calender;as accurate as译为“____________”,此处as...as结构表示同级比较,加_____________。
[尝试翻译] ________________________________________________________。
- He did field research across China and studied more than a thousand rivers and streams, along with the landscapes, history and culture of the surrounding areas.
[句式分析] 本句整体不难,没有从句,但是句式较长,由多个并列连词连接。其中along with表示“和,与”,与上文是承接、并列关系。
[尝试翻译] __________________________________________________________________________。
1. (2018•浙江嘉兴高三基础检测改编) So far, she __________ (accept) by Yale University and Harvard University in the US.
2. (2017•石嘴山三中月考) Rowing __________(recognize) as an Olympic Sport in 1908.
- (单句改错) Today I’ve got wonderful news to tell you. I had been offered a job at a company in England for my good performance.
4. (单句改错) Without rain, our water supply would cut off and we would die.
答案:
小试牛刀:1.has been regarded 2.took--taken
合作探究:
- 和…一样准确;形容词或副词原形;他还发现了一种和阳历一样准确的日历。
- 他对中国进行了很多实地调研,研究了上千条大小河流,同时还研究了这些地区周边的风景、历史和文化。
自主探究:
- has been accepted
- was recognized
- had--have
- would后加be
高中英语外研版 (2019)必修 第三册Unit 2 Making a difference导学案: 这是一份高中英语外研版 (2019)必修 第三册Unit 2 Making a difference导学案,共14页。
英语必修 第三册Unit 3 The world of science导学案: 这是一份英语必修 第三册Unit 3 The world of science导学案,共11页。
高中英语外研版 (2019)必修 第三册Unit 6 Disaster and hope学案: 这是一份高中英语外研版 (2019)必修 第三册Unit 6 Disaster and hope学案,共12页。

