人教部编版 (五四制)五年级上册16 应对自然灾害教案设计
展开科目:道德与法治
教学对象: 五年级学生
课时:第一课时
提供者:
单位:
一、教学内容分析(简要说明课题、学习内容、这节课的价值以及学习内容的重要性)
我国地域辽阔,是世界上自然灾害频繁发生的国家之一,每年都会有地方发生灾害,造成不同程度的危害,使人民的生命和财产遭受巨大的损失。因此,有必要在小学生中开展相关教育,使他们认识到自然灾害的发生是不以人的意志为转移的,但在党和政府的领导下,我们可以克服困难,战胜灾害。
在遭受重大自然灾害时,当事人是否有灾害防护知识,灾害造成的后果是不一样的。而小学生的防灾减灾意识又比较薄弱,如何提高他们应对灾害的忧患意识和防灾能力已刻不容缓,特别是常见的如地震、火灾、洪灾等自然灾害的防护知识十分重要。
通过本课教学,旨在使学生了解曾经发生在我国的重大自然灾害,认识大自然有不可抗拒的一面,体会人们在危难中团结互助精神的可贵。
本课是统编版《道德与法治》六年级下册第二单元《爱护地球,共同责任》中的第二篇课文。本课内容分为三部分。第一部分:介绍我国自然灾害的种类分布及其危害,让学生了解自然灾害是不可抗拒的,并知道“天灾”背后有“人祸”,了解自然灾害形成中的人为原因,自觉提高环保意识。第二部分:学习并掌握防灾避险的基本常识及自救自护的相关技能,知道我国常见的自然灾害监测机制、预警系统,了解人们为防御自然灾害作出的不懈努力及相关的法律条文。第三部分:天灾无情人有情。展现中国人民在灾害面前众志成城、团结互助的可贵精神,认识到在自然灾害发生时,“一方有难,八方支援”的强大力量。
本课共分三课时教学,本节课为第一课时。
二、教学目标(从知识与技能、过程与方法、情感态度与价值观三个维度对该课题预计要达到的教学目标做出一个整体描述)
1、知识与技能
了解什么是自然灾害,我国自然灾害的种类分布及其危害 。知道有的自然灾害与人的行为有着直接或间接的关系,帮助学生了解保护环境可以减少和降低自然灾害带来的危害,在日常生活中,强化环境保护的自觉意识。
2、过程与方法
通过收集资料、专题调研、读图交流等活动,使学生认识到保护环境的紧迫性。
3、情感与态度
通过了解一些故事,让学生意识到大自然也有不可抗拒的一面,自然灾害就发生在我们身边,它的危害不容忽视。认识到自然灾害是人类难以避免的挑战。
三、学习者特征分析(说明学习者在知识与技能、过程与方法、情感态度等三个方面的学习准备(学习起点),以及学生的学习风格。最好说明教师是以何种方式进行学习者特征分析,比如说是通过平时的观察、了解;或是通过预测题目的编制使用等)
从学生的心理特点与认知程度来看,六年级学生有认识自然、了解自然的愿望,并且有了一定的知识基础,但他们从未经历过洪水、地震等重大自然灾害,所以没有真实感受,更谈不上经验。对于如何预防自然灾害、面对自然灾害、如何自救还不够深入了解。不过此年龄段的孩子好奇心强,对新事物的认识欲望比较强烈,大多数孩子对此话题的研究兴趣应该还是比较高的。
从学生的社会环境与生活基础来看,城市的小学生接收信息渠道广,对于本地极易发生的自然灾害及其表现有一定的认识,另外他们接受防灾减灾安全教育的机会较多,对于地震、火灾等常见的自救方法,学生已有一定的了解。但是,他们对自然灾害的种类、危害程度与人类为应对自然灾害所做的不懈努力认识还不足,需要老师在教学中有效提高学生的意识与能力,尤其是要指导他们判断是非、信息综合的能力。
从学生的情感态度与学习价值来看,面对自然灾害,既要“无畏”和“有情”,更需要一种“大智慧”。因而,在本主题的学习探究中,教者要积极唤醒“小主人”的生存意识和责任意识,努力引导学生探索和关怀人类生存的家园,能够以科学、理性的态度去审视人与自然的关系,积极地呵护、热爱他们所居住的地球。
四、教学策略选择与设计(说明本课题设计的基本理念、主要采用的教学与活动策略)
本课教学设计坚持以学生为主体,以生活为话题,以自主探究、合作学习的方式,让主题体验更贴近儿童的立场,更富有教育实效。
根据课标要求,结合六年级学生已有的分析能力和具备的基础知识,通过创设情境、读图分析、质疑反思、实验验证、合作分享等环节,引导学生充分了解我国自然灾害的特点及成因,在原有知识经验上有提升。同时,本课教学,教者还注重情感线的渲染和助推,譬如从我国发生的重大自然灾害到家乡发生的自然灾害,再到所居住地常见的灾害及预防,让学生由远及近感知灾害并不遥远,灾难就在我们身边,我们不可回避,必须积极应对,从而增强忧患意识和责任意识。
本课教学中,教者还充分发挥多媒体的作用,借助音诗画、影像片段、数据表格、故事导读、新闻播报等不同的形式辅助教学,发挥资料信息的辐射作用,引导学生展开理性思考,通过现场操作演练活动,进一步落实教学目标,不断丰厚学生体验。
五、教学重点及难点(说明本课题的重难点)
教学重点:了解我国自然灾害的种类及分布,认识自然灾害有不可抗拒的一面。
教学难点:知道人类在生产、生活中不合理的行为也会诱发或加重自然灾害。
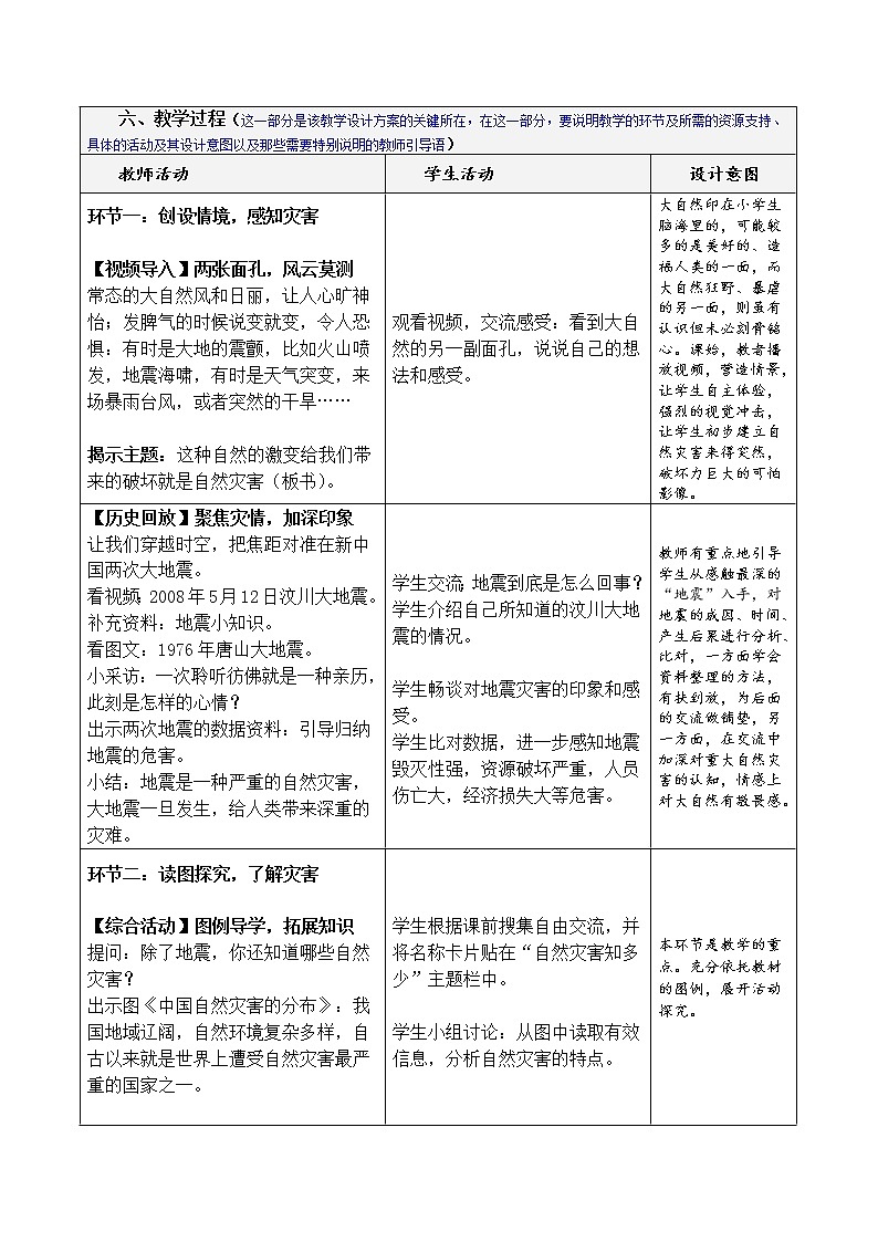
六、教学过程(这一部分是该教学设计方案的关键所在,在这一部分,要说明教学的环节及所需的资源支持、具体的活动及其设计意图以及那些需要特别说明的教师引导语)
教师活动
学生活动
设计意图
环节一:创设情境,感知灾害
【视频导入】两张面孔,风云莫测
常态的大自然风和日丽,让人心旷神怡;发脾气的时候说变就变,令人恐惧:有时是大地的震颤,比如火山喷发,地震海啸,有时是天气突变,来场暴雨台风,或者突然的干旱……
揭示主题:这种自然的激变给我们带来的破坏就是自然灾害(板书)。
观看视频,交流感受:看到大自然的另一副面孔,说说自己的想法和感受。
大自然印在小学生脑海里的,可能较多的是美好的、造福人类的一面,而大自然狂野、暴虐的另一面,则虽有认识但未必刻骨铭心。课始,教者播放视频,营造情景,让学生自主体验,强烈的视觉冲击,让学生初步建立自然灾害来得突然,破坏力巨大的可怕影像。
【历史回放】聚焦灾情,加深印象
让我们穿越时空,把焦距对准在新中国两次大地震。
看视频:2008年5月12日汶川大地震。
补充资料:地震小知识。
看图文:1976年唐山大地震。
小采访:一次聆听彷佛就是一种亲历,此刻是怎样的心情?
出示两次地震的数据资料:引导归纳地震的危害。
小结:地震是一种严重的自然灾害,大地震一旦发生,给人类带来深重的灾难。
学生交流:地震到底是怎么回事?
学生介绍自己所知道的汶川大地震的情况。
学生畅谈对地震灾害的印象和感受。
学生比对数据,进一步感知地震毁灭性强,资源破坏严重,人员伤亡大,经济损失大等危害。
教师有重点地引导学生从感触最深的“地震”入手,对地震的成因、时间、产生后果进行分析、比对,一方面学会资料整理的方法,有扶到放,为后面的交流做铺垫,另一方面,在交流中加深对重大自然灾害的认知,情感上对大自然有敬畏感。
环节二:读图探究,了解灾害
【综合活动】图例导学,拓展知识
提问:除了地震,你还知道哪些自然灾害?
出示图《中国自然灾害的分布》:我国地域辽阔,自然环境复杂多样,自古以来就是世界上遭受自然灾害最严重的国家之一。
学生根据课前搜集自由交流,并将名称卡片贴在“自然灾害知多少”主题栏中。
学生小组讨论:从图中读取有效信息,分析自然灾害的特点。
本环节是教学的重点。充分依托教材的图例,展开活动探究。
老师指导交流 = 1 \* GB3 ①:种类多(板书)。
出示课件,指导归类:气象灾害、地质灾害、海洋灾害、生物灾害。
老师指导交流 = 2 \* GB3 ②:分布广(板书)。
演示课件,指导记忆:不管是海洋还是陆地,城市还是农村,平地还是高原,只要人类有活动,自然灾害就可能发生。
老师指导交流 = 3 \* GB3 ③:危害大(板书)。
新闻链接:云南地区严重干旱、甘肃特大泥石流灾害、我国南方严重的寒潮冰雪灾害等(教材P37)。
出示统计图《2016年中国主要自然灾害造成的直接经济损失的比例》:你有什么发现?
归纳揭示:“自然灾害不仅会造成资源破坏、直接经济损失和人员伤亡,还会带来各种间接损失,甚至可能会影响社会的稳定和可持续发展。
学生交流 = 1 \* GB3 ①:结合图例说出我国主要的自然灾害名称,并根据归类表,将板书上的自然灾害进行分类(摆一摆)。
学生交流 = 2 \* GB3 ②:结合中国地形地貌,说说我国自然灾害的分布特点:居住在海边的容易遇到台风,山区常遇泥石流、滑坡等。(指一指)。
学生交流 = 3 \* GB3 ③:结合三位同学的家乡新闻播报,会用具体的事例来佐证自然灾害的危害。同时认真阅读统计图,用具体的数字来增强说服力(比一比) 。
学生(读一读)文本资料。
进一步培养学生的读图能力,强调规范的读图方法,帮助学生提高从图中提取有效信息的能力。
同时,在思考问题的过程中能找到知识点间的联系,提高运用学过的知识分析解答问题的能力。
另外,根据学生讨论结果,指导他们用地理语言描述我国自然灾害的特点,并通过动手、动脑等多种感官积极参与,增强学习的趣味性。老师及时归纳梳理,帮助学生增强记忆。
【调查汇报】灾难如影,难以避免
古往今来,自然灾害此起彼伏,连续不断,它已成为一个世界性的问题,人类难以避免(板书)。至今,日益强大的人类,仍旧未能走出自然灾害的阴影。
提问:你还知道我国近年来发生过哪些自然灾害呢?
出示课件:《2018年度我国减灾委公告》,
短短不到一年的时间,我国连续遭遇了很多灾害。
老师指导归纳 = 4 \* GB3 ④:频率高(板书)。
学生交流 = 4 \* GB3 ④:结合课前调查表,交流我国近年来的自然灾害事件。以图文并茂、新闻播报的形式作分享(播一播)。
在上述深切感受的基础上,进一步凝聚学生对自然灾害的关注,组织学生进行调查交流,通过更多学生的实例展示,进一步拓展关于自然灾害的相关知识:原来自然灾害这么频繁!在对话交流中引领学生达成共识:自然灾害和人类的美好生活如影随形,它是一个世界性问题,是人类难以避免的。从而为下一版块的学习自然衔接:人类要敬畏自然,更要勇敢面对灾害,迎接挑战。
环节三:寻找诱因,应对灾害
【细节渲染】联系生活,催究诱因
提问:我们的家乡经历过哪些自然灾害?
老师记忆:2008年的那场大暴雪,挡住了多少人回家的脚步!(媒体音诗画渲染)
提炼:雪是自然现象,大自然发怒,就成为“天灾”(板书)。
学生补充:2007年太湖蓝藻爆发。
几种声音:市政府称是持续高热造成的,国家环保总局认为既是天灾也是人祸,民间普遍认为工厂排污治理不力(课件资料)。
质疑思考:是什么原因造成了自然灾害?
【多重验证】理性辨析,和谐关系
周凡同学的信息发布:乱砍滥伐引发家乡的洪涝、滑坡、泥石流等自然灾害(教材P38)。
提问:人类还有哪些不合理的行为可能诱发或加重自然灾害?
实验操作:在“草地”和“黄土地”上浇出同样多的水,流出的水的颜色为什么不一样?
想一想:如果人们大规模开垦好草地,会对当地的生态环境造成什么影响?
出示广告语:“你在破坏自然的时候,也就是在伤害自己”!
归纳提炼:人类确实对愈演愈烈的自然灾害负有不可推卸的责任,有人把人类对环境破坏而造成的自然灾害,形象地成为“人祸”(板书)。
围绕老师讲述的那场五十年不遇的特大暴雪,展开互动对话:哪些情形深深地触动了你?
围绕太湖蓝藻爆发是“天灾”还是“人祸”展开辩论。
围绕周凡同学收集的信息,学生发表自己的看法,说出充分理由。
联系以前学过的资源、环境等相关知识交流具体的人类不合理利用与掠夺性开发行为。
分组进行“小实验”,分工进行操作、汇报,有自己的实验的记录。
自然灾害频频发生,灾害的种类也各式各样。老师因势利导,直面生活,用自己亲身的经历再次渲染“自然灾害与人们生活的关系”,音诗画的意境营造很好地做了情感铺垫。
而家乡蓝藻事件的几种回音,犹如一石激起千层浪,催发了学生探究灾害成因的主观愿望,引导学生合理地反思,感知其中的“人祸”这是教学的难点。
教者用多媒体呈现了书本材料,指导学生理性分析,并由此引发相关话题,学生纷纷自揭人类的短视行为,小实验的实验验证再次让师生共同发出呼唤:保护环境,减少灾害,人人有责!
【拓展导行】积极面对,迎接挑战
指导交流:本节课学习的收获和感触。
板书总结:天灾无情,我们无法抗拒,但人类的发展史,很大程度上也是一部与自然灾害斗争的历史,我们可以从自身做起,与自然和谐相处,积极应对(板书),尽可能地减小自然灾害的危害。
实践作业:小组合作,整理各种自然灾害的图片和文字资料,做一期有关自然灾害的小报,在年级进行展示。
学生结合板书自由说说自己学习的收获与感触。
按小组整理课堂内外的所有收集的图文资料,筛选、编辑成为一期主题小报,在年级组展示、交流,分享学习成果。
课尾,板书的完善总结,既是点题又是下一课时内容的延伸。
七、教学评价设计(创建量规,向学生展示他们将被如何评价(来自教师和小组其他成员的评价)
本课的教学评价,着眼于道德与法治课程特点,重视评价主体多元化、评价过程的全面化:①编制“课前准备表”,指导学生搜集相关资料,在教学之前,结合学生完成情况,采用“星级”评价方式进行评价。②关注“学习认知”,通过课堂“即兴问答”,小组“实验记录”,完成课后“主题作业”,加强对课本知识的学习与巩固,促进综合能力的提升。③评价“行为参与”,围绕倾听他人发言、认真思考、积极参与讨论、主动举手发言等行为表现,即时给予“激励性评价”,通过自评、他评的方式现场颁发“大拇指奖章”,鼓励学生积极参与,乐于探究,勤于实践。④分享“情感体验”,以学生亲眼所见或亲耳所闻或亲身经历的生活事件为切入口,设计引导学生置身于生活情境之中的评价内容,以期实现学生内心感悟、情感熏陶,有效促进学生道德品格的形成和发展。
八、板书设计(本节课的主板书)
种类多
16、应 对 自然灾害 分布广
天灾
人祸
危害大
自然异变 不合理行为 频率高
人教部编版 (五四制)五年级上册16 应对自然灾害第2课时教学设计: 这是一份人教部编版 (五四制)五年级上册16 应对自然灾害第2课时教学设计,共5页。教案主要包含了天津预警发布中心等内容,欢迎下载使用。
政治 (道德与法治)五年级上册16 应对自然灾害第1课时教案设计: 这是一份政治 (道德与法治)五年级上册16 应对自然灾害第1课时教案设计,共6页。
人教部编版 (五四制)五年级上册16 应对自然灾害教案设计: 这是一份人教部编版 (五四制)五年级上册16 应对自然灾害教案设计,共7页。教案主要包含了导入新课,主题活动探究 1.活动一等内容,欢迎下载使用。

