53高考化学二轮专题复习汇编试卷:M单元--糖类--蛋白质--合成材料(高考真题+模拟新题)53
展开12.G1 G3 I3或M1
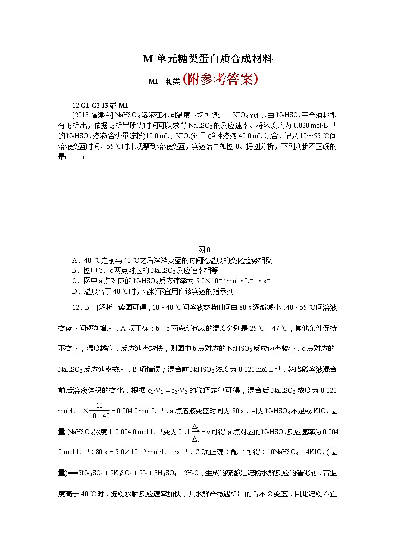
[2013·福建卷] NaHSO3溶液在不同温度下均可被过量KIO3氧化,当NaHSO3完全消耗即有I2析出,依据I2析出所需时间可以求得NaHSO3的反应速率。将浓度均为0.020 ml·L-1的NaHSO3溶液(含少量淀粉)10.0 mL、KIO3(过量)酸性溶液40.0 mL混合,记录10~55 ℃间溶液变蓝时间,55 ℃时未观察到溶液变蓝,实验结果如图0。据图分析,下列判断不正确的是( )
图0
A.40 ℃之前与40 ℃之后溶液变蓝的时间随温度的变化趋势相反
B.图中b、c两点对应的NaHSO3反应速率相等
C.图中a点对应的NaHSO3反应速率为5.0×10-5 ml·L-1·s-1
D.温度高于40 ℃时,淀粉不宜用作该实验的指示剂
12.B [解析] 读图可得,10~40 ℃间溶液变蓝时间由80 s逐渐减小,40~55 ℃间溶液变蓝时间逐渐增大,A项正确;b、c两点所代表的温度分别是25 ℃、47 ℃,其他条件保持不变时,温度越高,反应速率越快,则图中b点对应的NaHSO3反应速率较小,c点对应的NaHSO3反应速率较大,B项错误;混合前NaHSO3浓度为0.020 ml·L-1,忽略稀溶液混合前后溶液体积的变化,根据c1·V1=c2·V2的稀释定律可得,混合后NaHSO3浓度为0.020 ml·L-1×eq \f(10,10+40)=0.004 0 ml·L-1,a点溶液变蓝时间为80 s,因为NaHSO3不足或KIO3过量,NaHSO3浓度由0.004 0 ml·L-1变为0,由eq \f(Δc,Δt)=v可得,a点对应的NaHSO3反应速率为0.004 0 ml·L-1÷80 s=5.0×10-5 ml·L-1·s-1,C项正确;配平可得:10NaHSO3+4KIO3 (过量)===5Na2SO4+2K2SO4+2I2+3H2SO4+2H2O,生成的硫酸是淀粉水解反应的催化剂,若温度高于40 ℃时,淀粉水解反应速率加快,其水解产物遇析出的I2不会变蓝,因此淀粉不宜用作该实验的指示剂,D项正确。
7.I3 I2 M1 M2 L6
[2013·广东卷] 下列说法正确的是( )
A.糖类化合物都具有相同的官能团
B.酯类物质是形成水果香味的主要成分
C.油脂的皂化反应生成脂肪酸和丙醇
D.蛋白质的水解产物都含有羧基和羟基
7.B [解析] 单糖是糖类化合物的典型代表,其中葡萄糖是多羟基醛,果糖是多羟基酮,前者所含的醛基和后者所含的酮基或羰基不相同,A项错误;形成水果香味的主要成分是酯类,B项正确;油脂是高级脂肪酸甘油三酯,皂化反应时生成高级脂肪酸盐和甘油(或丙三醇),不可能生成脂肪酸和丙醇,C项错误;蛋白质水解的最终产物是氨基酸,氨基酸的官能团是羧基和氨基,而不是羧基和羟基,D项错误。
1.D3 M1 D2
[2013·四川卷] 化学与生活密切相关,下列说法不正确的是( )
A.二氧化硫可广泛用于食品的增白
B.葡萄糖可用于补钙药物的合成
C.聚乙烯塑料制品可用于食品的包装
D.次氯酸钠溶液可用于环境的消毒杀菌
1.A [解析] 食用二氧化硫增白的食品,对人体的肝、肾脏等有严重损害,并有致癌作用,因此二氧化硫不能用于食品增白,A项错误;用葡萄糖制备的葡萄糖酸钙常作为补钙药物,B项正确;聚乙烯塑料无毒无害,可用于食品包装、餐具等,C项正确;次氯酸盐水解可得到强氧化性酸HClO,用于杀菌消毒,D项正确。
M2 蛋白质合成材料
7.I3 I2 M1 M2 L6
[2013·广东卷] 下列说法正确的是( )
A.糖类化合物都具有相同的官能团
B.酯类物质是形成水果香味的主要成分
C.油脂的皂化反应生成脂肪酸和丙醇
D.蛋白质的水解产物都含有羧基和羟基
7.B [解析] 单糖是糖类化合物的典型代表,其中葡萄糖是多羟基醛,果糖是多羟基酮,前者所含的醛基和后者所含的酮基或羰基不相同,A项错误;形成水果香味的主要成分是酯类,B项正确;油脂是高级脂肪酸甘油三酯,皂化反应时生成高级脂肪酸盐和甘油(或丙三醇),不可能生成脂肪酸和丙醇,C项错误;蛋白质水解的最终产物是氨基酸,氨基酸的官能团是羧基和氨基,而不是羧基和羟基,D项错误。
6.M2 [2013·全国卷] 下面有关发泡塑料饭盒的叙述,不正确的是( )
A.主要材质是高分子材料
B.价廉、质轻、保温性能好
C.适用于微波炉加热食品
D.不适于盛放含油较多的食品
6.C [解析] 塑料的主要成分是被称为合成树脂的有机高分子材料,A项正确;发泡塑料成本低,密度小,保温性好,B项正确;发泡塑料餐具使用微波炉加热时,未聚合的苯乙烯单体会进入食物中,然后伴随食物进入人体,导致人体中毒,C项错误;有机高分子材料遇到油脂会发生一定程度的溶胀,生成有害物质,故不宜用于盛放含油多的食品,D项正确。
10.K1 K3 M2
[2013·浙江卷] 下列说法正确的是( )
A.按系统命名法,化合物的名称是2,3,5,5-四甲基-4,4-二乙基己烷
B.等物质的量的苯与苯甲酸完全燃烧消耗氧气的量不相等
C.苯与甲苯互为同系物,均能使KMnO4酸性溶液褪色
D.结构片段为的高聚物,其单体是甲醛和苯酚
10.D [解析] 该化合物的正确命名为2,2,4,5-四甲基-3,3-二乙基己烷,A项错误;等物质的量的苯与苯甲酸完全燃烧时消耗的氧气的量相等,B项错误;苯不能使KMnO4 酸性溶液褪色,C项错误;高聚物为酚醛树脂,其单体为甲醛和苯酚,D项正确。
8.J2 L2 M2
[2013·浙江卷] 下列说法正确的是( )
A.实验室从海带提取单质碘的方法是取样→灼烧→溶解→过滤→萃取
B.用乙醇和浓H2SO4制备乙烯时,可用水浴加热控制反应的温度
C.氯离子存在时,铝表面的氧化膜易被破坏,因此含盐腌制品不宜直接存放在铝制容器中
D.将(NH4)2SO4、CuSO4溶液分别加入蛋白质溶液,都出现沉淀,表明二者均可使蛋白质变性
8.C [解析] 从海带中提取碘,需要将I-氧化,缺少此步操作,A项错误;用乙醇和浓硫酸制乙烯时,需加热到170 ℃,水浴加热达不到这一温度要求,B项错误;氯离子存在时会破坏铝表面的氧化膜,加速铝的腐蚀,C项正确; (NH4)2SO4使蛋白质发生盐析,而非变性,D项错误。
7.D3 M2 [2013·浙江卷] 下列说法不正确的是( )
A.多孔碳可用作氢氧燃料电池的电极材料
B.pH计不能用于酸碱中和滴定终点的判断
C.科学家发现一种新细菌的DNA链中有砷(As)元素,该As元素最有可能取代了普通DNA链中的P元素
D. CCH3HCH2O和CO2反应生成可降解聚合物CHCH2OCH3OCO,该反应符合绿色化学的原则
7.B [解析] 燃料电池的电极一般用多孔石墨或多孔铂作电极,A项正确;pH计可精确测量溶液的pH,也可用于控制滴定终点,B项错误;砷与磷同主族,两者有相似的结构与性质,C项正确;合成O—CHCH2—O—COCH3的反应,理论上原子的转化率为100%,符合绿色化学要求,D项正确。
M3 有机物合成
17.L3 M3
[2013·江苏卷] 化合物A(分子式为C6H6O)是一种有机化工原料,在空气中易被氧化。A的有关转化反应如下(部分反应条件略去):
图0
已知:
①R—Breq \(――→,\s\up7(Mg),\s\d5(无水乙醚))R—MgBreq \(――→,\s\up7(1)CR′OR″),\s\d5(2)H2O))CR′RR″OH
②CRROeq \(――→,\s\up7((C6H5)3P===CH2))CRRCH2
(R表示烃基,R′和R″表示烃基或氢)
(1)写出A的结构简式:________。
(2)G是常用指示剂酚酞。写出G中含氧官能团的名称:________和________。
(3)某化合物是E的同分异构体,且分子中只有两种不同化学环境的氢。写出该化合物的结构简式:________(任写一种)。
(4)F和D互为同分异构体。写出反应E→F的化学方程式:________________________________________________________________________。
(5)根据已有知识并结合相关信息,写出以A和HCHO为原料制备CHO的合成路线流程图(无机试剂任用)。合成路线流程图示例如下:
H2C===CH2eq \(――→,\s\up7(HBr))CH3CH2Breq \(――→,\s\up7(NaOH溶液),\s\d5(△))CH3CH2OH
17.[答案] (1)OH
(2)(酚)羟基 酯基
(3)CHH3CCH3COCHCH3CH3或
(4)CH3OHeq \(――→,\s\up7(浓硫酸),\s\d5(△))CH3+H2O
(5)OHeq \(――→,\s\up7(H2),\s\d5(Ni,高温高压))OHeq \(――→,\s\up7(HBr),\s\d5(△))Breq \(――→,\s\up7(Mg),\s\d5(无水乙醚))MgBreq \(――→,\s\up7(1)HCHO),\s\d5(2)H2O))CH2OHeq \(――→,\s\up7(O2),\s\d5(Cu,△))CHO
[解析] 根据反应条件和提示,可知A、B、C、D依次是OH、OH、O、CH2。(1)根据A的分子组成,可知A中含有苯环和—OH,所以A是苯酚。(2)从G的结构简式知,其中含有酚羟基和酯基。(3)只有两种不同的氢,说明分子高度对称,而且有一个双键或环。如果含有双键,根据对称性要求,应该是C=O键,左右各有3个饱和碳原子、两种氢原子,即为异丙基(CHCH3CH3),所以结构简式为CHH3CCH3COCHCH3CH3。如果含有环,O原子必然在环上,而且对称性要求支链必须是偶数,位于O的对位或两侧,所以只能是。(4)D中含有一个环和碳碳双键,D和F为同分异构体,故E中的羟基应在环上发生消去反应。条件为浓硫酸,加热。(5)本题采用逆推合成法,要制得目标产物,即可合成CH2OH,它可由MgBr与HCHO利用已知①的信息合成。而MgBr可由Br与Mg反应获得。对比Br与苯酚的结构,可知应先将苯环加成、再与HBr取代。
32.K2 L4 K1 L2 L1 M3
[2013·福建卷] [化学——有机化学基础]已知:Req \(――→,\s\up7(CO,HCl),\s\d5(一定条件))RCHO
为合成某种液晶材料的中间体M,有人提出如下不同的合成途径:
CH2CH2CH3CHOeq \(――→,\s\up7(H2/Ni),\s\d5(加热、加压))CH2CH2CH3CH2OHeq \(――→,\s\up7(H2/Ni),\s\d5(加热、加压))CH2CH2CH3CH2OHeq \(――→,\s\up7(1.LiAlH4,乙醚),\s\d5(2.H2O))
A M B
( )eq \(――→,\s\up7(CO,HCl),\s\d5(一定条件))CH2CH2CH3
C D
(1)常温下,下列物质能与A发生反应的有________(填序号)。
a.苯 b.Br2/CCl4
c.乙酸乙酯 d.KMnO4/H+溶液
(2)M中官能团的名称是________,由C―→B的反应类型为________。
(3)由A催化加氢生成M的过程中,可能有中间生成物CH3CH2CH2CHO和________________________________________________________________________
(写结构简式)生成。
(4)检验B中是否含有C可选用的试剂是________(任写一种名称)。
(5)物质B也可由C10H13Cl与NaOH水溶液共热生成,C10H13Cl的结构简式为________。
(6)C的一种同分异构体E具有如下特点:
a.分子中含—OCH2CH3
b.苯环上只有两种化学环境不同的氢原子
写出E在一定条件下发生加聚反应的化学方程式:________________________________________________________________________
________________________________________________________________________。
32.[答案] (1)b、d
(2)羟基 还原反应(或加成反应)
(3)CH3CH2CH2CH2OH
(4)银氨溶液(或新制氢氧化铜悬浊液)
(5)CH3CH2CH2CH2Cl
(6)nCH=CH2OCH2CH3eq \(――→,\s\up7(一定条件))eq \b\lc\[(\a\vs4\al\c1(, , , , , ))OCH2CH3CHCH2eq \b\lc\ \rc\](\a\vs4\al\c1(, , , , , ))eq \s\d7(n)
[解析] (1)由A的结构简式可知其官能团是碳碳双键、醛基, 碳碳双键与Br2能发生加成反应,碳碳双键和—CHO都能被酸性高锰酸钾溶液氧化,故bd项均正确;(2)由M的结构简式可知其所含官能团是羟基;由反应条件判断D→C是烃基苯变为对烃基苯甲醛,D是丙苯,则C是对丙基苯甲醛;比较C、B结构简式的异同,发现只有醛基变为羟甲基,C→B是得到氢的过程,因此该反应是还原反应或加成反应;(3)A所含的碳碳双键、醛基在一定条件下都能与H2加成,若氢气过量,则A直接转化为M,若氢气不足,可能只有碳碳双键与H2加成得到中间生成物CH3CH2CH2CHO,也有可能只有醛基与H2反应变为羟甲基,得到中间产物CH3CH2CH2CH2OH;(4)B的官能团是羟基,C的官能团是醛基,不能选择酸性高锰酸钾溶液检验B中是否含有C,因为羟基和醛基都能使酸性高锰酸钾溶液褪色,只能选择银氨溶液(或新制氢氧化铜悬浊液)检验B中是否含有C;(5)C10H13Cl属于卤代烃, B的分子式为C10H14O,B比C10H13Cl多1个O、1个H,少1个Cl,由卤代烃的性质可得,C10H13Cl与NaOH水溶液共热得到的有机产物为B,由此逆推可得C10H13Cl的结构简式为CH3CH2CH2CH2Cl;(6)由C的结构简式可得其分子式为C10H12O,减去—OCH2CH3后得到苯环上另一个取代基为—CH===CH2;苯环上只有两种氢,说明两个取代基位于相对位置,由此可得C的同分异构体E的结构简式;E的官能团是碳碳双键、醚键,由官能团的性质可知,碳碳双键在一定条件下可以发生加聚反应,由此可以书写该反应的化学方程式。
29.M3
[2013·浙江卷] 某课题组以苯为主要原料,采用以下路线合成利胆药——柳胺酚。
已知:NO2eq \(――→,\s\up7(Fe),\s\d5(HCl))NH2
回答下列问题:
(1)对于柳胺酚,下列说法正确的是________。
A.1 ml 柳胺酚最多可以和2 ml NaOH反应
B.不能发生硝化反应
C.可发生水解反应
D.可与溴发生取代反应
(2)写出A―→B反应所需的试剂________________________________________________________________________。
(3)写出B―→C的化学方程式________________________________________________________________________
________________________________________________________________________。
(4)写出化合物F的结构简式________________________________________________________________________。
(5)写出同时符合下列条件的F的同分异构体的结构简式________(写出3种)。
①属酚类化合物,且苯环上有三种不同化学环境的氢原子;
②能发生银镜反应
(6)以苯和乙烯为原料可合成聚苯乙烯,请设计合成路线(无机试剂及溶剂任选)。
注:合成路线的书写格式参照如下示例流程图:
CH3CHOeq \(――→,\s\up7(O2),\s\d5(催化剂))CH3COOHeq \(――→,\s\up7(CH3CH2OH),\s\d5(浓H2SO4))CH3COOCH2CH3
29.[答案] (1)C、D
(2)浓HNO3/浓H2SO4
(3)NO2Cl+2NaOHeq \(――→,\s\up7(△))NO2ONa+NaCl+H2O
(4)COOHOH
(5)OHCHOOH HOOHCHO OHOHCHO
OHOHCHO(任意三种即可)
(6)eq \(――→,\s\up7(CH2=CH2),\s\d5(催化剂))CH2CH3eq \(――→,\s\up7(Cl2/光))CHClCH3eq \(――→,\s\up7(NaOH/醇))CH=CH2eq \(――→,\s\up7(催化剂))CH-CH2
[解析] 苯在FeCl3作催化剂作用下,与Cl2反应生成氯苯,由D至E的条件知,该步发生了硝基转化成了氨基,所以在D之前应发生硝化反应,显然为A至B的反应。由柳胺酚的结构简式推知,B中硝基与氯原子应位于对位关系,结构简式为O2NCl。B至C为Cl原子水解生成酚羟基,由于在NaOH作用下,故生成的是酚钠,C至D加HCl酸化,是将酚钠转化成了酚。(1)柳胺酚中两个酚羟基和肽键均可以与NaOH反应,A项错误;苯环可以发生硝化反应,B项错误;肽键可以发生水解反应,C项正确;酚羟基的邻、对位上的H可以与Br2发生取代反应,D项正确。(2)硝化反应的条件是浓H2SO4和浓HNO3。(3)O2NCl与NaOH发生水解反应,生成的酚羟基与NaOH生成酚钠。(4)将柳胺酚中的肽键断开,即可得F的结构简式为COOHOH。(5)依据要求的条件,应将F中的羧基改写成羟基和醛基,将两个羟基按邻、间、对排好后,再将醛基在苯环上依次定位,即可写出所有的同分异构体。(6)要制得聚苯乙烯,必须得其单体苯乙烯,而苯与乙烯发生加成反应得苯乙烷,所以就要使乙基产生碳碳双键,方法是在乙基中先引入氯原子,然后再水解。
M4 糖类蛋白质合成材料综合
7.M4 [2013·山东卷] 化学与生产和生活密切相关,下列说法正确的是( )
A.聚乙烯塑料的老化是因为发生了加成反应
B.煤经过气化和液化等物理变化可转化为清洁燃料
C.合成纤维、人造纤维及碳纤维都属于有机高分子材料
D.利用粮食酿酒经历了淀粉―→葡萄糖―→乙醇的化学变化过程
7.D [解析] 合成聚乙烯是加成反应,聚乙烯内无碳碳双键,聚乙烯老化是指在阳光、氧气等作用下聚乙烯内部结构发生复杂的变化,不是加成反应,A项错误;煤的气化、液化生成新物质,是化学变化,B项错误;碳纤维是一种新型无机高分子材料,不属于有机高分子材料,C项错误;粮食酿酒的过程依次发生化学变化为:淀粉发生水解最终转化为葡萄糖,葡萄糖在酒化酶的作用下转化为乙醇,D项正确。
25.L7 M4
[2013·北京卷] 可降解聚合物P的合成路线如下:
eq \x(\a\al( A,C8H10O))eq \(――→,\s\up7(羧酸a),\s\d5(浓H2SO4,,△))eq \x(B)eq \(――→,\s\up7(浓HNO3),\s\d5(浓H2SO4,,△))eq \x(C)eq \(――→,\s\up7(还原))NH2CH2CH3COOCH2eq \(――→,\s\up7(①一定,条件),\s\d5(②NaOH))eq \x(\a\al( D,C8H9O2Na))
eq \(――→,\s\up7(),\s\d5(\a\vs4\al(①O2,催,化剂,△,②H+)))
eq \x(P)eq \(――→,\s\up7(\a\vs4\al(CClOCl)),\s\d5(催化剂))eq \x(\a\al( G, C18H18N2O4,(含3个六元环)))eq \(――→,\s\up7(△))eq \x(F)eq \(――→,\s\up7(①HCN ),\s\d5(\a\vs4\al(②NH3,③H2O/H+)))eq \x(\a\al( E,C8H8O2))
已知:
ⅰ.COHeq \(――→,\s\up7(HCN))COHCNHeq \(――→,\s\up7(NH3))CNH2CNHeq \(――→,\s\up7(H2O/H+))
CNH2COOHH
ⅱ.CClOCl+2ROHeq \(――→,\s\up7(催化剂))CROOOR+2HCl
(R为烃基)
(1)A的含氧官能团名称是________。
(2)羧酸a的电离方程式是________________________________________________________________________。
(3)B→C的化学方程式是________________________________________________________________________。
(4)化合物D苯环上的一氯代物有2种,D的结构简式是________。
(5)E→F中反应①和②的反应类型分别是________。
(6)F的结构简式是________________________________________________________________________。
(7)聚合物P的结构简式是________________________________________________________________________。
25.[答案] (1)羟基
(2)CH3COOHCH3COO-+H+
(3)CH2CH2OOCCH3+HNO3eq \(――→,\s\up7(浓H2SO4),\s\d5(△))
O2NCH2CH2OOCCH3+H2O
(4)NaOCH2CH2OH
(5)加成反应、取代反应
(6)HOCH2CHNH2COOH
(7)
[解析] 由NH2CH3COOCH2CH2逆推可依次得C、B、A、a分别是O2NCH2CH2OOCCH3、CH2CH2OOCCH3、CH2CH2OH和CH3COOH;由NH2CH3COOCH2CH2并结合D的分子式可推出D为NaOCH2CH2OH,由D并结合反应条件可推知E为HOCH2CHO,由E并结合已知i可推出F为HOCH2CHNH2COOH,两分子F发生缩合反应生成的G为,由G并结合已知ii可推知P为。
1.[2013·潍坊一模]下列叙述正确的是( )
A.汽油、柴油和植物油都是碳氢化合物
B.乙醇可以被氧化为乙酸,二者都能发生酯化反应
C.甲烷、乙烯和苯在工业上都可通过石油分馏得到
D.向鸡蛋清溶液中加入(NH4)2SO4或CuSO4都能使鸡蛋清析出,其作用原理相同
1.B
2.[2013·龙岩质检]下列关于有机物的叙述不正确的是( )
A.乙烯和苯都能使溴水褪色
B.乙酸和乙酸乙酯互为同分异构体
C.油脂和纤维素都能发生水解反应
D.甲烷、苯、乙醇都可以发生取代反应
2.B [解析]乙烯与溴水发生加成反应使溴水褪色,苯能够萃取溴水中的溴而使溴水褪色,A项正确;乙酸的分子式是C2H4O2,乙酸乙酯的分子式是C4H8O2,二者分子式不同,不是同分异构体关系,B项错误;油脂是高级脂肪酸的甘油酯,能够发生水解反应,纤维素水解的最终产物是葡萄糖,C项正确;甲烷、苯、乙醇都可以发生取代反应,D项正确。
3.[2013·济宁模拟]下列关于有机物的说法中,正确的是( )
A.用新制的Cu(OH)2悬浊液可检验尿液中的葡萄糖
B.苯、乙醇和乙烯都能发生加成反应
C.石油分馏可获得乙烯、苯及其衍生物
D.纤维素水解与淀粉水解得到的最终产物不同
3.A [解析]葡萄糖分子中含有醛基,在加热条件下能够与新制的Cu(OH)2反应生成红色沉淀,A项正确;乙醇不能发生加成反应,B项错误;乙烯是石油的裂解产物,C项错误;淀粉和纤维素水解的最终产物是葡萄糖,D项错误。
4.[2013·潮州模拟]下列说法不正确的是( )
A.氯乙烯、聚乙烯、苯乙烯都是不饱和烃
B.蛋白质溶液中加入浓的硫酸铵溶液会有沉淀析出
C.苯能与溴在一定条件下发生取代反应
D.淀粉和纤维素水解的最终产物都是葡萄糖
4.A [解析]氯乙烯除含碳、氢元素外,还含有氯元素,故不属于不饱和烃,为烃的衍生物,A项错误;蛋白质溶液中加入浓的硫酸铵发生盐析,B项正确;苯在一定条件下,能够与Br2、HNO3等发生取代反应,C项正确;淀粉和纤维素是由葡萄糖单元构成的,水解的最终产物是葡萄糖,D项正确。
5.[2013·福州模拟]下列关于有机化合物的认识正确的是( )
A.淀粉、蛋白质、油脂都属于天然高分子化合物
B.C4H10有3种同分异构体
C.乙烯使溴的四氯化碳溶液褪色是因为发生了取代反应
D.新制氢氧化铜悬浊液可以鉴别乙酸、葡萄糖和乙醇三种溶液
5.D [解析]油脂不是高分子化合物,A项错误;丁烷有正丁烷、异丁烷两种同分异构体,B项错误;乙烯与溴的反应是加成反应,而不是取代反应,C项错误;常温下,乙酸能够使新制氢氧化铜溶解,加热条件下,葡萄糖能够与新制氢氧化铜反应生成红色沉淀,乙醇不能与新制氢氧化铜反应,D项正确。
6.[2013·甘肃河西五市联考]下列说法正确的是( )
A.煤的干馏、石油的分馏都只发生了物理变化
B.棉、麻、丝、毛完全燃烧都只生成CO2和H2O
C.乙烯和苯都能发生加成反应
D.乙醇和乙酸互为同分异构体
6.C [解析]煤的干馏是将煤隔绝空气加强热的过程,为化学变化,石油的分馏是利用石油随着碳原子数增多,沸点升高的原理,得到不同馏分的过程,为物理变化,A项错误;棉、麻为纤维素,完全燃烧生成CO2和H2O,蚕丝、毛发为蛋白质,完全燃烧除生成CO2、H2O外,生成物中还含有SO2、N2等,B项错误;乙烯结构中含有碳碳双键,能够发生加成反应,苯分子中的碳碳键是介于碳碳单键和碳碳双键之间的独特的键,一定条件下苯能够与氢气发生加成反应,C项正确;乙醇的分子式为C2H6O,乙酸的分子式为C2H4O2,分子式不同,不属于同分异构体,D项错误。
十年(13-22)高考化学真题分类汇编专题53 烃(含解析): 这是一份十年(13-22)高考化学真题分类汇编专题53 烃(含解析),共10页。试卷主要包含了下列说法不正确的是,关于的说法正确的是,下列表述正确的是,,下列说法正确的是,苯乙烯是重要的化工原料,下列说法正确的是等内容,欢迎下载使用。
46高考化学二轮专题复习汇编试卷:F单元--化学反应与能量(高考真题+模拟新题)46: 这是一份46高考化学二轮专题复习汇编试卷:F单元--化学反应与能量(高考真题+模拟新题)46,共52页。试卷主要包含了F1 B3 H1 K1,26 kJ·ml-1,1,则c= 1, C2 F2 F3等内容,欢迎下载使用。
49高考化学二轮专题复习汇编试卷:J单元--化学实验(高考真题+模拟新题)49: 这是一份49高考化学二轮专题复习汇编试卷:J单元--化学实验(高考真题+模拟新题)49,共79页。试卷主要包含了J2 J1 J4 D3 D4,0 g,1 g,n=eq \f=0,2 ℃,正丁醛的沸点为75,J4等内容,欢迎下载使用。

