初中物理竞赛及自主招生大揭秘专题突破 第6章第1节 温度与温标 物态变化(含答案)
展开第六讲 热学
热现象是日常生活中最常见的物理现象之一,冰雪融化、冬雾弥漫、热胀冷缩等,都和热现象有关。热现象即和温度有关的自然现象。本讲将阐述有关温度温标、物态变化以及物质的比热容的相关知识。
第一节 温度与温标 物态变化
一、温度与温标
(一)温度
温度在宏观上是表示物体冷热程度的物理量,例如,开水的温度要比冰水的温度高。温度在微观上表示分子无规则运动的剧烈程度。物质都是由分子构成的,分子又在永不停息地做无规则运动,但是即使是同一物体内的分子,它们做无规则运动的速率也是不尽相同的,有些分子速率大些,有些分子速率小些,所以每个分子无规则运动的动能也不尽相同。温度实际上是分子平均动能的唯一标志,温度越高,分子做无规则运动的平均动能越大。
(二)温标
温度的高低仅凭人的感觉来判断是不可靠的,温度只能通过物体随温度变化的某些特性来间接测量,而用来量度物体温度数值的标尺叫温标。
测量温度的工具叫温度计,日常生活中常用的温度计是液体温度计,主要构造是玻璃泡、细管、玻璃管以及测温液体(比如水银、酒精和煤油等)。温度计的测量原理是利用液体的热胀冷缩。
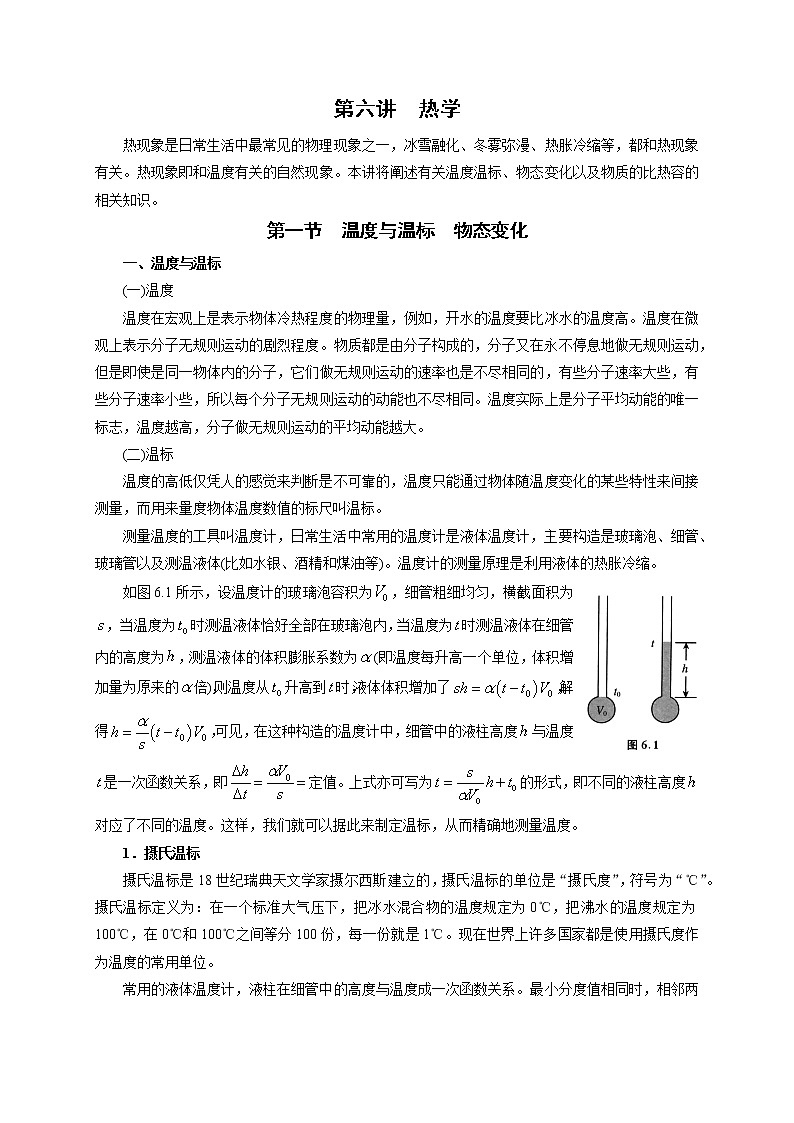
如图6.1所示,设温度计的玻璃泡容积为,细管粗细均匀,横截面积为,当温度为时测温液体恰好全部在玻璃泡内,当温度为时测温液体在细管内的高度为,测温液体的体积膨胀系数为(即温度每升高一个单位,体积增加量为原来的倍),则温度从升高到时,液体体积增加了,解得,可见,在这种构造的温度计中,细管中的液柱高度与温度是一次函数关系,即定值。上式亦可写为的形式,即不同的液柱高度对应了不同的温度。这样,我们就可以据此来制定温标,从而精确地测量温度。
1.摄氏温标
摄氏温标是18世纪瑞典天文学家摄尔西斯建立的,摄氏温标的单位是“摄氏度”,符号为“℃”。摄氏温标定义为:在一个标准大气压下,把冰水混合物的温度规定为0℃,把沸水的温度规定为100℃,在0℃和100℃之间等分100份,每一份就是1℃。现在世界上许多国家都是使用摄氏度作为温度的常用单位。
常用的液体温度计,液柱在细管中的高度与温度成一次函数关系。最小分度值相同时,相邻两刻度线之间的距离越大,代表着该温度计越精确。如前文所述。同一种液体(即膨胀系数相同),玻璃泡容积越大,细管的横截面积越小,温度变化相同时,液柱高度变化越大,温度计对温度的变化越敏感,温度计越精确。
例1 (上海第14届大同杯初赛)量程相同、最小刻度都是1℃的甲、乙、丙三支酒精温度计,玻璃泡的容积甲稍大一些,乙和丙相同,丙玻璃管的内径稍粗一些,甲和乙相同,由此可判断相邻两刻度线之间的距离是( )。
A.甲最长 B.乙最长 C.丙最长 D.一样长
分析与解 结合,变形得,取,于是玻璃泡容积越大,细管内径越小(即越小),则液柱高度的变化越大,因此,甲温度计相邻两刻度线之间的距离最长,本题正确选项为。
例2 (上海第6届初中物理竞赛复赛改编)一只刻度均匀但刻度线位置不准的温度计,把它放在一标准大气压的沸水中,读数是90℃;把它放在冰水混合物中,读数是6℃。
(1)用这只温度计去测量某物体的温度,当它的示数为27℃时,该物体的真实温度是( )
A.21℃ B.25℃ C.26℃ D.29℃
(2)若温度计示数恰与此时真实温度相同,则真实温度为________。
(3)该温度计示数与实际温度的关系式为________(写出具体的函数解析式)。
分析与解 (1)画出如图6.2所示的示意图,并将真实温度与温度计示数一一对应标出,由于温度计刻度均匀,无论示数是否准确,温度的变化量与细管内液柱的长度的变化量的比值为一恒定值,而液柱长度的变化量可以用温度计的示数变化来表示,因此有,解得,选项B正确。
(2)设真实温度为时,温度计示数恰好也为,则有,解得。
(3)实际上,温度计示数与实际温度是一次函数关系,不妨设,将(100℃,90℃)以及(0℃,6℃)代入,可解得,此即为温度计的示数与实际温度的函数解析式。
2.华氏温标
华氏温标由德国物理学家华伦海特建立,符号为“℉”,华氏温标规定:在标准大气压下,冰的熔点为32℉,水的沸点为212℉,中间有180等份,每一等份为1℉。
与摄氏温标相比,华氏温标的一度要比摄氏温标的一度小,当都精确到整数时,华氏温标比摄氏温标准确。另外,华氏温标的0度比摄氏温标的0度要低,在表达常用温度时,通常可以避免负数的使用。目前世界上只有包括美国在内的少数几个国家在使用华氏温标。
例3 (上海第26届大同杯复赛改编)1724年,华伦海特引入华氏温度。他把一定浓度的盐水凝固时的温度定为零华氏度,把纯水凝固时的温度定为32华氏度,把标准大气压下水沸腾的温度定为212华氏度,中间分为180等份,每一等份代表1华氏度。用符号℉表示华氏温度。根据上述文字,回答以下问题:
(1)华氏温度与摄氏温度的转换式是什么?
(2)在哪个摄氏温度下,华氏温度恰与摄氏温度数值相同?
分析与解 (1)显然,摄氏温度与华氏温度是一次函数关系,设,将(0℃,32℉)和(100℃,212℉)代入,可得,,解得。
(2)令,则,解得。即时,华氏温度的数值也恰为。
3.开尔文温标
开尔文温标的命名是为纪念英国物理学家开尔文,又称热力学温标、绝对温标。开尔文温标简称开氏温标,用符号表示,是国际单位制七个基本物理量之一,单位为开尔文,简称开,符号为“”。
热力学温度又被称为绝对温度,是热力学和统计物理中的重要参数之一。开尔文温标以绝对零度()为最低温度,规定在一个标准大气压下,水的凝固点的温度为,沸水的温度为,可见,温度变化和变化1℃,变化量是相同的,即,在表示温度差和温度间隔时,用和用℃的值相同。
热力学温度与人们惯用的摄氏温度的关系是。当摄氏温度时,绝对温度对应,叫做绝对零度。实际上绝对零度是低温的极限,在这个温度下,分子的无规则运动将停止,绝对零度是无法达到的。
二、物态变化
通常情况下,物质的存在有三种状态:固态、液态和气态。同一种物体,在不同温度时,所处的状态也可能不同。物质从一种状态变为另一种状态的过程,就叫做物态变化。
1.熔化与凝固
熔化是指固体变为液体的过程,要吸热。熔化现象比较常见,例如冰块融化成水。凝固是指液体变为固体,凝固会放热。例如火山喷发出的熔岩凝固成岩石。利用液体凝固放出热量可以起到一定的保温作用,如深秋初冬的晚上向大棚内灌水防冻害。
2.汽化与液化
汽化是指液体变成气体的过程,要吸热。汽化分为两种:蒸发和沸腾。蒸发是发生在液体表面的比较缓慢的汽化现象。沸腾是指在液体达到沸点时,液体内部和表面同时发生的剧烈的汽化的现象。
蒸发现象很常见,抹上酒精的毛玻璃片暴露于空气中变干了、夏天洒在地上的水一会儿就干了、晒在太阳下的湿衣服变干都属于蒸发现象。要使蒸发加快,可以对液体加热、增大液体表面积、加快液体表面空气流动等。
锅中的沸水,随着时间推移,水越来越少,这就是水的沸腾现象,标准大气压下水的沸点为100℃,气压越低,水的沸点越低。同一条件下,不同液体的沸点不同,例如,油的沸点比水高。
液化是指气态变为液态的过程,要放出热量夏天,冰棍周围冒“白气”,就是空气中的水蒸气遇冷液化成小水珠形成的。早晨,草木上会有小水滴(液化);天冷时,温暖的屋子的窗玻璃内部表面出现的水珠;夏天,从冰箱保鲜室取出的原本表面干燥的玻璃器皿,一会儿,表面便有小水珠出现;自来水管外会挂有水珠;戴眼镜的朋友在吃饭时,经常被“挡住”视线;冬天,人的口中会呼出“白气”;秋天会有雾形成;烧开水时,容器盖子上方周围出现的“白气”等,都是液化现象。
3.升华与凝华
升华是指固体不经过液态,直接变为气态的过程,要吸热。白炽灯的灯丝(钨丝)变细、冬天冰冻的衣服变干、干冰(固态二氧化碳)变成气体、樟脑丸变小等,都是升华现象。
凝华是指气体不经过液态,直接变为固态的过程,要放热。例如,水蒸气变为雪花、水蒸气变为箱、冬天的雾凇景观、冬天窗子内的冰花、碘蒸气遇冷直接变成固态碘、用久的灯泡内壁变黑(钨在灯丝处升华,在灯泡壁凝华)舞台用干冰制作的“烟雾”的“烟”(干冰升华吸热,导致温度变低,空气中水蒸气直接凝华为固态的小冰晶)等,这些都是凝华现象。
上述的六种物态变化以及吸热、放热情况,可以用图6.3表示如下。
地球上最常见的液体是水,水在不同温度下以不同的形态存在。诸如固态,冰、冰雹是凝固形成的,霜、雾凇和雪是凝华形成的,液态的露珠、雾、雨滴是液化形成的,冬天哈出的“白气”也是液化而成的。气态的水指的是水蒸气,注意水蒸气不可见,可见的是水珠,哈出的“白气”实际上是极其微小的水珠。
例4 (上海第29届大同杯初赛)有的工厂的烟囱里会冒出“白烟”,主要原因是( )。
A.排出的气体中含有气体遇冷凝结,形成“白烟”
B.排出的热气体与空气中的水滴混合,形成“白烟”
C.排出的气体中含有大量的,等混合气体,形成“白烟”
D.排出的气体中含有水蒸气遇冷凝结成小水滴,形成“白烟”
分析与解 工厂烟囱冒出的气体中,含有大量的高温水蒸气,水蒸气是无色的,我们看不到。但高温水蒸气在空气中遇冷,会液化成小水滴,形成“白烟”。这里的白烟其实不是固体小颗粒,而是极其微小的大量液珠聚在一起形成的。选项正确。
例5 (上海第26届大同杯初赛)室内温度为20℃,此时用蘸有少量酒精的棉花涂抹一下温度计的玻璃泡,随着酒精的迅速蒸发,能比较正确反映温度计示数随时间变化的是( )。
A B C D
分析与解 当在温度计上涂抹酒精时,由于酒精快速蒸发,吸热,因此温度计温度降低,当酒精蒸发完毕,温度计示数要再上升,回到室温。因此选项正确。
练习题
1.(上海第18届大同杯复赛)同一个物体的温度,可以利用摄氏温标或热力学温标来表示。例如,某一天中午的自来水温度,用摄氏温标表示为20℃,用热力学温标表示为。那么,当自来水的温度升高1℃时,用热力学温标表示这一温度的升高,下列说法中正确的是( )。
A.温度升高大于
B.温度升高等于
C.温度升高小于
D.无法确定温度升高的值与大小的关系
2.(上海第7届风华杯复赛)一支刻度均匀但刻度线位置不准的温度计,把它放在1标准大气压的沸水中,读数是97℃,把它放在冰水混合物中,读数是2℃。若用这支温度计去测量某物体的温度时,它的读数恰好等于物体的实际温度,则该物体的温度是( )。
A.50℃ B.47.5℃ C.40℃ D.38℃
3.(上海第3届大同杯初赛)一支没有分度的温度计旁边放一根毫米刻度尺,温度计的冰点对着刻度处。沸点对着刻度处,温度计的水银柱达到处的温度是( )。
A.40℃ B.47℃ C.48℃ D.50℃
4.(上海第11届大同杯初赛)一只自制温度计有81根均匀刻线,若把它插入正在融化的冰水混合物中,水银柱下降到第11根刻线,当把它插入在标准大气压下的沸水中时,水银柱升高到第61根刻线。现选用摄氏温标,这个温度计的测量范围是( )。
A.~110℃ B.~138℃
C.~140℃ D.~142℃
5.(上海第15届大同杯初赛)某刻度均匀但读数不准的温度计,用它测量冰水混合物的温度时,示数是4℃;当冰融化后,水温升高到某一数值时,发现它的示数恰好与真实温度相等;让水温再增加10℃,而温度计的示数只增加了9℃。那么,当用此温度计去测量一个标准大气压下的沸水温度时,示数将变为( )。
A.92℃ B.94℃ C.96℃ D.98℃
6.(上海第30届大同杯初赛)下列说法中正确的是( )。
A.北方寒冷的冬天,室内的玻璃窗上会出现冰花,属于凝华现象
B.炎热的夏天,雪糕周围出现的“白气”是雪糕升华的水蒸气形成的
C.将的冰块放在冰箱的0℃保鲜室中,一段时间后,冰块的内能增加
D.用锯条锯木板,锯条的温度升高,是由于锯条从木板中吸收了热量
7.(上海第27届大同杯初赛)以下关于“水”的说法中,正确的是( )。
A.水沸腾时,产生的气泡在上升的过程中体积一定变大
B.同质量100℃的水蒸气比沸水造成的烫伤一定严重
C.水沸腾时,温度一定为100℃
D.水温升高,密度一定减小
8.(上海第25届大同杯初赛)近年来全球变暖最主要的原因是( )。
A.被大气吸收的太阳辐射增加
B.被大气反射到太空的太阳辐射增加
C.被大气吸收的地表辐射增加
D.被地表反射到太空的太阳辐射增加
9.(上海第24届大同杯初赛)水沸腾时,有大量的气泡产生,气泡中主要是( )。
A.小水珠 B.空气 C.水蒸气 D.氧气
10.(上海第20届大同杯初赛)下列现象中利用了熔化吸热的是( )。
A.运输食品时利用干冰降温防止食品腐烂
B.天热时向地上洒水会感到凉快
C.游泳后离开泳池时身上会感到有点冷
D.向可乐中加冰块会使饮料变得更凉
11.(上海第19届大同杯初赛)如图6.4所示,甲容器内装有水,乙试管内也装有水,并通过甲容器密封盖上的孔插入甲容器的水中,且乙试管与密封盖紧密接触。现给甲容器加热,则经过一段时间后( )。
A.甲容器内的水先沸腾
B.乙试管内的水先沸腾
C.甲容器、乙试管内的水同时沸腾
D.甲容器内的水沸腾,乙试管内的水不会沸腾
12.(上海第10届银光杯复赛)一根水银温度计连水银泡总长,最大刻度处离顶部。将此温度计放入35℃的温水中,液面升到处,离顶部,如图6.5所示。再将此温度计放入40℃的热水中,液面升至离顶部处。此温度计的最大刻度值是________℃,表示人体正常体温的刻度值位置距顶部________。
13.(上海第17届大同杯初赛)用一支刻度均匀、但读数不准的温度计来测量某物体的温度时,测量值偏低1℃,当该物体的温度升高10℃,再用温度计来测量物体的温度时,测量值却偏高了0.5℃,将该物体的温度继续升高10℃,此时用温度计来测量时,测量值将________℃(填偏高或偏低多少℃),用这个温度计分别来测量标准大气压下的沸水温度和冰水混合物的温度时,两者的示数差为________℃。
参考答案
1.B。热力学温度与摄氏温度(℃)的关系是,所以温度升高1℃与升高是相同的。
2.C。设读数为时恰与真实温度相同,由于温度计的液柱长度随温度均匀变化,因此实际温度的变化量与读数的变化量比值不变,则有,解得。
3.B。当温度计的液柱长度从增加到时,温度从0℃升高到100℃,则液柱长度每增加,温度升高的值为,当液柱从增加到时,液柱长度增加了,温度应升高,因此处的温度应为。选项正确。本题亦可写出温度(℃)与液柱长度的函数关系,即,将代入,也可得。
4.C。相邻两根刻度线所代表的温度值为,则该温度计所能测的最高温度为,当液面下降到第1根刻度线(注意不是第0根刻度线)时,为所能测的最低温,所能测的最低温度为。
5.B。由题可知读数每升高9℃实际温度升高10℃,设水温为100℃时的读数为,则有,解得。
6.AC。寒冷的冬天,室内的水蒸气遇到较冷的窗玻璃会凝华成小冰晶附着在上面,A项正确;夏天冰糕周围的“白气”其实是雪糕周围的水蒸气遇冷液化而成的细小的小水珠,B项错误;的冰温度升高到0℃,内能增加,C项正确;锯木板时锯条的温度升高,是做功改变了锯条的内能,D项错误。
7.AB。水沸腾时,底部的水会汽化成水蒸气,形成上升的气泡。气泡上升过程中压强不断变小,体积会变大,A项正确。100℃的水蒸气遇冷时,先放热液化成100℃的水,然后100℃的水放热继续降温,因此水蒸气降温时放出更多的热量,造成的烫伤更严重,B项正确。水在不同的大气压下沸点不同,比如在高山上,气压降低,水的沸点也降低,项错误。水具有反常膨胀的性质,在0℃至4℃,水的体积随着温度的升高而减小,密度增大;在大于4℃时,水的体积随着温度的升高而增大,密度减小。因此水在4℃时密度最大,选项D错误。
8.C。地球一方面接受来自太阳的能量,另一方面又不断地向外辐射能量,因此地球表面的温度可以维持在一个稳定的范围内。当地球大气中二氧化碳等温室气体含量增大时,地球向外辐射的能量被大气吸收得更多,导致地球表面平均温度略有升高,造成全球变暖,即温室效应。
9.C。烧水时,在水的温度还不太高时,会有一些细碎的气泡出现在容器底部,这主要是原来溶解在水中的空气。当水沸腾时,会产生大量的气泡,这是水剧烈汽化产生的水蒸气。
10.D。A选项是利用于冰升华吸热来制造低温;B和C选项都是因为水蒸发吸热,使物体温度降低;D选项是冰融化吸热,使饮料降温。
11.B。给容器加热时,甲液体蒸发,由于甲被密封,甲液体上方的压强将大于大气压,其沸点将大于乙液体的沸点,因此,在温度升高的过程中,乙将能从甲中吸热先沸腾。
12.42,5。当温度从35℃上升到40℃时,该温度计的液柱升高了,则液柱每升高表示温度升高,当液柱上升到最大高度时,温度达到最大刻度值,则最高温度为。人体正常温度为37℃,设表示人体正常温度的刻度距离顶部高度为,则,解得。
13.偏高2,115。设物体初温为,则测得的温度为,当物体温度为时,测得的温度为,当物体温度为时,设测得的温度为,则有,解得,则测量值将偏高。再设用此温度计测量冰水混合物和沸水时的读数分别为和,则有,解得。
初中物理竞赛及自主招生大揭秘专题突破 第7章第4节 浮力(含答案): 这是一份初中物理竞赛及自主招生大揭秘专题突破 第7章第4节 浮力(含答案),共22页。教案主要包含了浮力的概念,浮力的计算,物体的浮沉条件等内容,欢迎下载使用。
初中物理竞赛及自主招生大揭秘专题突破 第7章第3节 气体压强(含答案): 这是一份初中物理竞赛及自主招生大揭秘专题突破 第7章第3节 气体压强(含答案),共10页。教案主要包含了气体压强的产生及特点,大气压强,封闭气体压强的计算,气体压强与体积的关系等内容,欢迎下载使用。
初中物理竞赛及自主招生大揭秘专题突破 第7章第5节 浮力综合问题(含答案): 这是一份初中物理竞赛及自主招生大揭秘专题突破 第7章第5节 浮力综合问题(含答案),共18页。教案主要包含了液面的升降问题,双层液体问题,浮力参与下的力矩平衡等内容,欢迎下载使用。

