2021年初三化学第一次月考试卷
展开
一、选择题(每小题均只有一个选项符合题意,请将符合题意选项的序号填在下面对应的方框内,每小题2分,共30分)
1. 李林同学在不同季节的制作过程中,一定发生了化学变化的是( )
A .春天花朵瓣成花瓣 B .夏天粮食酿成美酒
C .秋天水果榨成果汁 D .冬天冰砖凿成冰雕
2.下列关于化学的看法错误的是 ( )
A.化学的发展必然导致生态环境的恶化 B.化学会在环境保护中发挥重要作用
C.化学可以为人类研制新能源 D.化学可以为人类研制新材料
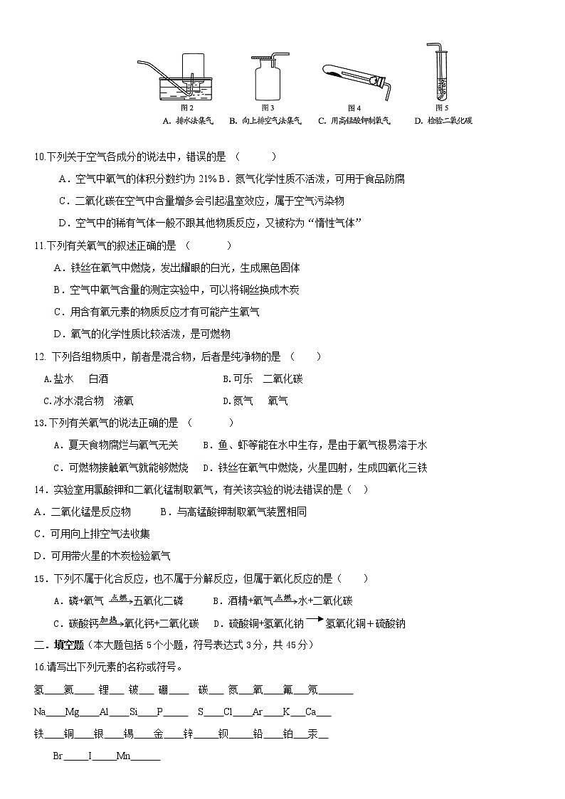
3.党的十八大报告中把“生态文明建设”首次提升到更高的战略层面,要求加大自然生态系统和环境保护力度。下列做法不符合这一要求的是( )
A.合理开发洁净能源 B.全面关停化工企业
C.改进汽车尾气净化技术 D.研发易降解的生物农药和塑料
4. 下列过程是通过物理变化获得能量的是( )
A.水力发电 B.煤燃烧发电 C.炸药爆炸开山修路 D.汽油燃烧驱动汽车
5.下列物质的用途中,利用其化学性质的是( )
A.干冰用于人工降雨 B.天然气用作燃料C.液氮用作冷冻剂 D.银用于制作导线
6.下列实验操作中正确的是( )
A.向试管中滴加液体时,滴管应垂悬在试管口上方,并不接触试管
B.实验用剩的药品应放回原试剂瓶中 C.加热后的试管应立即用冷水冲洗
D.为了便于观察,给试管里的液体加热时试管口应对着自己
7.下列图示实验操作中正确的是( )
A.向试管中 B.给试管中 C.称量一定质量 D.检查装置的
滴加液体 液体加热 的食盐 气密性
8. 不能用来判断蜡烛发生化学变化的现象是( )
A.用白瓷菜碟盖在蜡烛火焰上,在白瓷板上可观察到黑色的粉末状物质B.蜡烛燃烧时发光、发热
C.在火焰上罩一个干而冷的烧杯,烧杯内壁出现水雾
D.用内壁蘸有澄清石灰水的烧杯罩在火焰上方,烧杯内壁出现白色浑浊物
9. 下列有关玻璃导气管的使用图示正确的是(省略夹持和加热装置)( )
10.下列关于空气各成分的说法中,错误的是 ( )
A.空气中氧气的体积分数约为21% B.氮气化学性质不活泼,可用于食品防腐
C.二氧化碳在空气中含量增多会引起温室效应,属于空气污染物
D.空气中的稀有气体一般不跟其他物质反应,又被称为“惰性气体”
11.下列有关氧气的叙述正确的是 ( )
A.铁丝在氧气中燃烧,发出耀眼的白光,生成黑色固体
B.空气中氧气含量的测定实验中,可以将铜丝换成木炭
C.用含有氧元素的物质反应才有可能产生氧气
D.氧气的化学性质比较活泼,是可燃物
12. 下列各组物质中,前者是混合物,后者是纯净物的是 ( )
A.盐水 白酒 B.可乐 二氧化碳
C.冰水混合物 液氧 D.氮气 氧气
13.下列有关氧气的说法正确的是 ( )
A.夏天食物腐烂与氧气无关 B.鱼、虾等能在水中生存,是由于氧气极易溶于水
C.可燃物接触氧气就能够燃烧 D.铁丝在氧气中燃烧,火星四射,生成四氧化三铁
14.实验室用氯酸钾和二氧化锰制取氧气,有关该实验的说法错误的是( )
A.二氧化锰是反应物 B.与高锰酸钾制取氧气装置相同
C.可用向上排空气法收集
D.可用带火星的木炭检验氧气
15.下列不属于化合反应,也不属于分解反应,但属于氧化反应的是( )
A.磷+氧气 五氧化二磷 B.酒精+氧气水+二氧化碳
C.碳酸钙氧化钙+二氧化碳 D.硫酸铜+氢氧化钠 氢氧化铜+硫酸钠
二.填空题(本大题包括5个小题,符号表达式3分,共45分)
16.请写出下列元素的名称或符号。
氢 氦 锂 铍 硼 碳 氮 氧 氟 氖
Na Mg Al Si P S Cl Ar K Ca
铁 铜 银 锡 金 锌 钡 铅 铂 汞
Br I Mn
17..硫分别在空气和氧气中燃烧出现的不同现象是 ,相同现象是
其符号表达式是 。其所属的基本反应类型
铁丝在氧气中燃烧时的现象 其符号表达式是 铁丝拧成螺旋状的目的 ,若看不到意料中的现象请分析一下可能原因 (至少一点)。铁丝和硫在氧气中燃烧的实验,集气瓶里都应预先装少量的水其目的是否相同?
你的理由是
18.小明和小芳为了测定空气的组成,按下图进行实验:请你通过实验现象和题中信息,帮助他们完成下面的实验内容:
(1)将燃烧匙中的过量的磷点燃后放入集气瓶中,观察到的现象是________ ___ _____;
其符号表达式是
(2)燃烧匙内为什么要盛放过量的红磷,其目的是_____ ____
(4)这个实验除了可以得出氧气约占空气体积的1/5的结论外,还可以推出氮气______(填“易”或“难”)溶于水和其化学性质_________(填“活泼”或“不活泼”)的结论;
(5)小明和小芳在讨论“能否用蜡烛燃烧法来粗略测定空气中氧气的含量”这一问题时,小芳认为:通过图l装置,用蜡烛燃烧法测得空气中氧气的含量会_________(填“偏 高”、“偏低”或“不变”)。她根据蜡烛燃烧产物的特点阐述了自己的理由:_____________________ ____ 。
19.将某紫黑色固体粉末A加热,可产生无色气体B,同时生成一种黑色固体C和另一种固体物质D。黑色固体C通常可用于加热氯酸钾制氧气时的催化剂.另一黑色固体E在无色气体B中燃烧,产生使澄清石灰水变浑浊的气体F。绿色植物可将气体F通过光合作用吸收,并转化为无色气体B。回答:
(1)写出名称 A___________C___________写出化学符号:B_________ F____________
(2)写出黑色固体E在无色气体B中燃烧反应的符号表达式: 。
三.实验题(本大题包括5个小题,符号表达式3分,共25分)
20.实验室部分仪器或装置如下图所示。请回答下列问题:
⑴图中标号①仪器的名称 。
⑵若要组装一套用高锰酸钾制取氧气的装置,可选择图中的 (填写装置的字母代号)为发生装置,收集装置是 或 其中发生反应的符号表达式为 ,若用C装置收集氧气,检验氧气是否收集满的方法是 。
21.下面是几种实验室制取气体的发生装置与收集装置。
① 写出仪器名称Ⅱ
② 实验室可用二氧化锰与双氧水制取氧气。若要较好地控制产生氧气的速度,应选用装
置 (填编号)。该装置制氧气的符号表达式为________ ___ 。其所属的基本反应类型
③ D装置收集氧气,操作的正确顺序为 (填编号)。
a.将导管深入集气瓶口,气体进入瓶中 b.将装满水的集气瓶倒置在水槽中
c.当气体收集满时,用毛玻璃片盖上瓶口,将集气瓶移出水面放置
(4)该同学用坩埚钳夹取一小块木炭加热到发红后,伸进一瓶氧气中,观察到的现象是
。进一步证明木炭与氧气发生了化学反应的方法是 。
要收集到较纯净的氧气,应该选用装置 ,若用该装置收集的氧气也不纯,原因可能是 。
23.人教版新课标化学教材九年级上册(2012教育部审定)“分解过氧化氢制氧气的反应中二氧化锰的催化作用”,以及“寻找新的催化剂”研究性实验,引起了化学探究小组的兴趣。
【提出问题】氧化铁能否作过氧化氢溶液分解的催化剂?如果能,其催化效果如何?
【实验探究】
实验步骤 | 实验现象 |
I.分别量取5mL5%过氧化氢溶液放入A、B 两支试管中,向A试管中加入ag氧化铁粉末,并分别在A、B两支试管中插入带火星木条,观察现象。 | A试管中产生气泡,带火星木条复燃,B试管中无明显现象 |
II.待A试管中没有现象发生时,重新加入过氧化氢溶液,并把带火星的木条伸入试管,如此反复多次试验,观察现象。 | 试管中均产生气泡,带火星木条均复燃 |
III.将实验II中的剩余物小心过滤,并将所得滤渣进行洗涤、干燥、称量,所得固体质量仍为ag。 |
|
IV分别量取5mL5%过氧化氢溶液放入C、D 两支试管中,向C试管中加入ag氧化铁粉末,向D试管中加入ag二氧化锰粉末,观察现象。 |
|
【实验结论】
(1)A中产生的气体是 ;
(2)实验II、III证明:氧化铁的 和 在反应前后均没有发
生变化,可以作过氧化氢分解的催化剂;
【实验评价】
(1)实验设计IV的目的是 ;
(2)若实验IV观察到D试管中产生气泡的速率更快,由此你可以得到的结论是
。
在二氧化锰的催化作用下,过氧化氢迅速分解生成氧气和水。哪些因素还影响着过氧化氢分解的速率?课外活动小组结些进行了更深入的探究:
探究实验一:浓度对化学反应速率的影响
实验步骤 | 现 象 | 结 论 |
取一支试管加入3~5mL5%的过氧化氢溶液,然后加入少量二氧化锰。 | 缓慢有少量气泡冒出 |
|
另取一支试管加入3~5mL15%的过氧化氢溶液,然后加入少量二氧化锰。 | 迅速有大量气泡冒出 |
请你设计:
实验用品:试管、烧杯、热水、冷水、5%过氧化氢溶液、15%过氧化氢溶液
探究实验二:温度对化学反应速率的影响
实验步骤 | 现 象 | 结 论 |
|
| 温度越高,过氧化氢分解的速率越大 |
10、下列图象不能正确反映其对应操作中各量变化关系的是( )
A.向一定量的过氧化氢溶液中加入少量二氧化锰。
B.加热一定量的高锰酸钾制取氧气。
C.用等量等浓度的双氧水分别制取氧气。
D.向一定量的二氧化锰中加入过氧化氢溶液。
14、下图所示是一个具有刻度和活塞可滑动的玻璃容器,其中有空气和足量的白磷,将它放在盛有沸水的烧杯上方,进行试验。请完成下图所示实验报告。
(1)实验目的:测定空气中 的体积分数。
(2)实验现象:白磷着火燃烧,活塞先右移,后左移,最后停在刻度约为 的位置上。
(3)现象解释:白磷着火燃烧时,活塞先右移后左移的原因:
。
(4)实验结论:空气的成分按体积计算,氧气约占 。
(5)以上实验可说明剩余气体的性质有____ __; 。(两条)
15、下图是A、B、C、D、E五种物质间的关系( “→” 表示物质间的转化关系)。
A、B 为无色液体且组成元素相同, C能使带火星的木条复燃,D为黑色固体。
(1)则A、D二种物质的名称为:
A_____ __ D___ ___
(2)写出A→B,C+E→D的文字表达式、
_____________________ _______、
。
2015-2016学年第一学期厦外翔安附校初三年级化学第一次月考
答题卡
一、 选择题
题号 | 1 | 2 | 3 | 4 | 5 | 6 | 7 | 8 | 9 | 10 | 11 | 12 | 13 | 14 | 15 |
答案 |
|
|
|
|
|
|
|
|
|
|
|
|
|
|
|
【新城化学】2019九上第一次月考试卷+答案: 这是一份【新城化学】2019九上第一次月考试卷+答案,共9页。
【南外化学】2020九上第一次月考试卷+答案: 这是一份【南外化学】2020九上第一次月考试卷+答案,共1页。
【29中化学】2019九上第一次月考试卷+答案: 这是一份【29中化学】2019九上第一次月考试卷+答案,共10页。

