福建省南平市2021届高三下学期5月第二次质量检测英语试题+答案+听力(pdf版)
展开第一、第二、第三部分
1. C 2. B3. B4. A5. C6. C7. B8. C9. A10. B
11. A12. C13. C14. A15. C16. B17. A18. A19. B20. A
21. C22. D23. A24. D 25. B26. A27. C28. D 29. B 30. D
31. A32. C33. B 34. A35. B36. C37. F38. D 39. A 40. E
41. B42. A43. C44. D45. B46.A47. B48. D49. C50. A
51. C 52. D 53. B54. A55. C
第三部分 第二节 语法填空
56. thse 57. practically 58. measures 59. t seek 60. creative
61. where 62. a 63. reducing 64. with 65. are travel(l)ing
第四部分 第一节
Dear Mr. Rbinsn,
I’m Li Hua, chairman f the Students’ Unin. I’m writing t invite yu t attend the celebratin fr the 6th anniversary f the Tea Art Assciatin f ur schl.
The celebratin is t be held at the Tea Art Wrkshp frm 3:00 t 5:00 p.m. n May 16. There will be varieties f activities fr yu, like listening t a lecture n Wuyi rck tea culture and appreciating tea art perfrmances. Als, different rck tea will be made fr all present t taste. I guess yu’ll be interested.
Lking frward t yur cming.
Yurs sincerely,
Li Hua
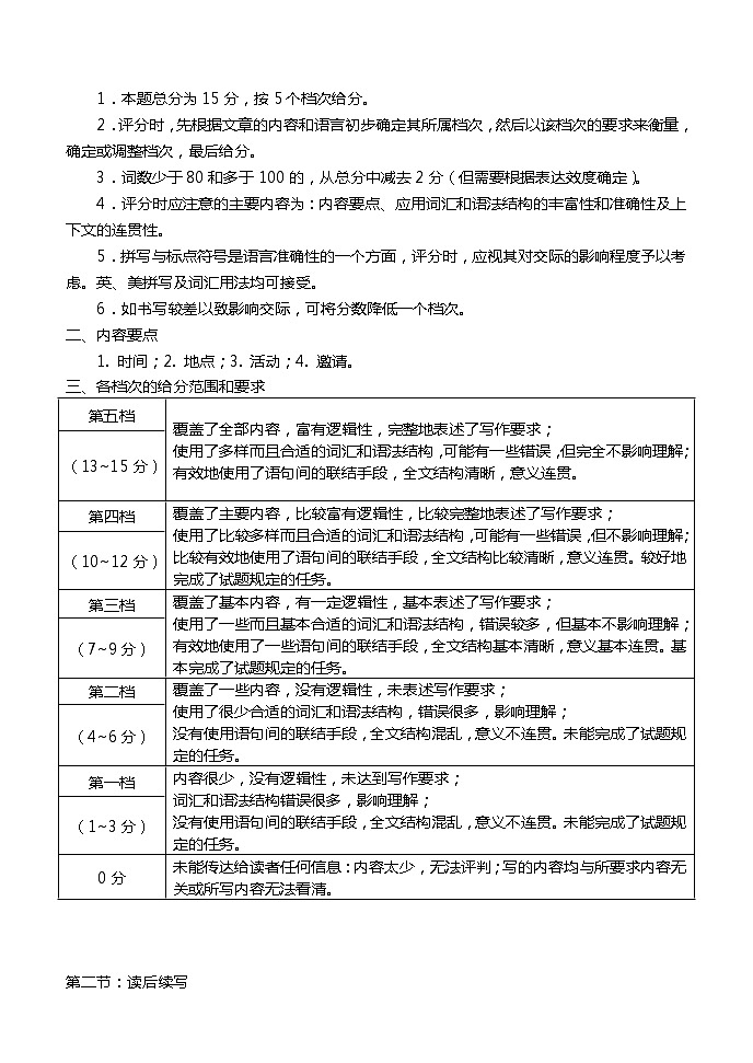
一、评分原则
1.本题总分为15分,按5个档次给分。
2.评分时,先根据文章的内容和语言初步确定其所属档次,然后以该档次的要求来衡量,确定或调整档次,最后给分。
3.词数少于80和多于100的,从总分中减去2分(但需要根据表达效度确定)。
4.评分时应注意的主要内容为:内容要点、应用词汇和语法结构的丰富性和准确性及上下文的连贯性。
5.拼写与标点符号是语言准确性的一个方面,评分时,应视其对交际的影响程度予以考虑。英、美拼写及词汇用法均可接受。
6.如书写较差以致影响交际,可将分数降低一个档次。
二、内容要点
1. 时间;2. 地点;3. 活动;4. 邀请。
三、各档次的给分范围和要求
第二节:读后续写
范文
The ten-year-ld tk a few secnds t cnsider the situatin. Then he dived in, cutting thrugh the rapids f the waterfall. In a few secnds, he was next t the struggling girl. Panicking, she tried t climb n tp f him. He went under fr a little bit, then came back up. He stayed calm, but inside, his heart was beating wildly. An arm's length away frm the girl, he asked her if she culd swim. When she said n, Sammy carefully pulled her nt his back and swam tward the shre.
Sn, smene threw them a swimming bard frm the bank. They pulled bth kids frm the water. The little girl lay wrn ut n the grund, cughing and t frightened t cry. Then her cach rushed up, cmfrted her and turned t thank Sammy fr saving the little girl, saying “Yu are really a great her.” “When I gt in the water, I didn't really think abut the cnsequences.” Sammy smiled.
评分原则:
评分细则:内容、要点定档次;语言表达论高低;结构、连贯作微调。
先按内容要点确定所属档次,然后根据语言和结构作调整。
续写部分内容应该包括:
第一段 Sammy英勇救人的过程细节;
第二段 众人施以援手及故事结局。
第五档
覆盖了全部内容,富有逻辑性,完整地表述了写作要求;
使用了多样而且合适的词汇和语法结构,可能有一些错误,但完全不影响理解;
有效地使用了语句间的联结手段,全文结构清晰,意义连贯。
(13~15分)
第四档
覆盖了主要内容,比较富有逻辑性,比较完整地表述了写作要求;
使用了比较多样而且合适的词汇和语法结构,可能有一些错误,但不影响理解;
比较有效地使用了语句间的联结手段,全文结构比较清晰,意义连贯。较好地完成了试题规定的任务。
(10~12分)
第三档
覆盖了基本内容,有一定逻辑性,基本表述了写作要求;
使用了一些而且基本合适的词汇和语法结构,错误较多,但基本不影响理解;
有效地使用了一些语句间的联结手段,全文结构基本清晰,意义基本连贯。基本完成了试题规定的任务。
(7~9分)
第二档
覆盖了一些内容,没有逻辑性,未表述写作要求;
使用了很少合适的词汇和语法结构,错误很多,影响理解;
没有使用语句间的联结手段,全文结构混乱,意义不连贯。未能完成了试题规定的任务。
(4~6分)
第一档
内容很少,没有逻辑性,未达到写作要求;
词汇和语法结构错误很多,影响理解;
没有使用语句间的联结手段,全文结构混乱,意义不连贯。未能完成了试题规定的任务。
(1~3分)
0分
未能传达给读者任何信息:内容太少,无法评判;写的内容均与所要求内容无关或所写内容无法看清。
第五档
创新了合理、丰富的内容,富有逻辑性,续写完整,与原文语境融洽度高;
使用了多样而且合适的词汇和语法结构,可能有个别错误,但完全不影响理解;
有效地使用了语句间的联结手段,全文结构清晰,意义连贯。
(21~25分)
第四档
创新了比较合理、丰富的内容,比较富有逻辑性,续写完整,与原文语境融洽度比较高;
使用了比较多样而且合适的词汇和语法结构,可能有一些错误,但不影响理解;
比较有效地使用了语句间的联结手段,全文结构比较清晰,意义连贯。
(16~20分)
第三档
创新了比较合理、丰富的内容,富有一定逻辑性,续写较完整,与原文语境融洽度比较高;
使用了一些词汇和语法结构,有较多错误,但不影响理解;
使用了一些语句间的联结手段,结构基本清晰,意义基本连贯。
(11~15分)
第二档
未能创新合理、丰富的内容,逻辑性较差,续写不完整,与原文语境融洽度不高;
使用了较少词汇和语法结构,有较多错误,影响理解;
很少使用语句间的联结手段,结构不够清晰,意义不够连贯。
(6~10分)
第一档
未能创新合理、丰富的内容,逻辑性差,续写不完整,与原文语境融洽度很低;
未能合适的词汇和语法结构,有很多错误,影响理解;
未能使用语句间的联结手段,结构不清晰,意义不连贯。
(1~5分)
0分
未能传达给读者任何信息:内容太少,无法评判;写的内容均与所要求内容无关或所写内容无法看清。
2023届福建省南平市高三下学期第三次质量检测英语PDF版含答案: 这是一份2023届福建省南平市高三下学期第三次质量检测英语PDF版含答案,文件包含2023届福建省南平市2023届高中毕业班第三次质量检测英语pdf、2023届福建省南平市2023届高中毕业班第三次质量检测英语答案pdf等2份试卷配套教学资源,其中试卷共14页, 欢迎下载使用。
2022届福建省南平市高三下学期5月第三次质量检测英语试卷 PDF版含答案: 这是一份2022届福建省南平市高三下学期5月第三次质量检测英语试卷 PDF版含答案,共9页。
2023届福建省厦门市高三毕业班第二次质量检测英语试题(PDF版) 听力: 这是一份2023届福建省厦门市高三毕业班第二次质量检测英语试题(PDF版) 听力,共13页。

