科学九年级上册第3章 能量的转化与守恒第3节 能量转化的量度教案设计
展开第3章 能量的转化与守恒
3.3 能量转化的量度
目录
...............................................................................1
...............................................................................2
...............................................................................4
...............................................................................5
...............................................................................8
1.功:能量转化多少的量度
(1)做功的两个必要因素:一是作用在物体上的力,二是物体在力的方向上通过的距离,两者缺一不可。
(2)功的大小等于力跟物体在力的方向上通过的距离的乘积。即:功=力×距离
(3)公式、物理量符号及单位:
在国际单位制中,力的单位是牛,距离的单位是米,则功的单位是牛·米,它有一个专门的名称是焦耳,简称为焦,符号为J。
(4)功与能量转化的关系:做功的过程实质上就是能量转化的过程,力对物体做多少功,就有多少能量发生了转化。因此,可以用功来量度能量转化的多少。
2.不做功的三种情况
(1)物体受力,但没有在力的方向上通过一定距离,此种情况叫作“劳而无功”。
(2)物体移动了一段距离,但在此运动方向上没有受到力的作用(例如物体因惯性而运动),此种情况叫作“不劳无功”。
(3)物体既受到力的作用,又通过一定距离,但二者方向互相垂直(例如提水桶沿水平方向移动),此种情况叫作“垂直无功”。
3.功率:能量转化快慢的量度
(1)单位时间内所做的功叫做功率。功率是描述物体做功快慢的物理量。
(2)公式
单位:瓦特,简称“瓦”,单位符号为“W”。(它是为了纪念英国发明家瓦特(James Watt)而命名的)
推导公式:P===Fv。
换算关系:1 W=1 J/s;1 kW=103 W;1 MW=106 W。
【注意】 ①功率是表示物体做功快慢的物理量,功率越大,做功越快;功越大,做功越多。因此,功率大的做功不一定多。
②在进行有关功率的计算时要注意单位的统一。
1.判断力是否对物体做功的方法
依据做功的必要因素可知,下列三种情况对物体都没有做功:
(1)物体移动了一段距离,但没有受到力的作用。例如物体在光滑水平面由于惯性而做匀速运动。没有力对物体做功。
(2)物体受到力的作用,但没有沿力的方向通过距离。例如,用力推车,车没有推动。推车的力没有对物体做功。
(3)物体受到了力的作用,也通过了距离,但物体移动的距离跟物体受到力的方向垂直。例如,手用竖直向上的拉力提水桶,沿水平方向移动一段距离,这个拉力也没有对水桶做功。
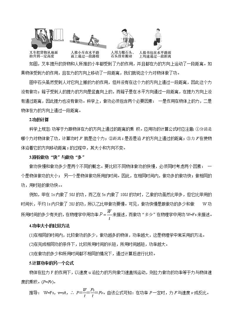
如图,叉车提升的货物和人所推的小车都受到了力的作用,并且都在力的方向上运动了一段距离。如果物体受到力的作用,且在力的方向上移动了一段距离,我们就说这个力对物体做了功。
图中石头虽然受到人对它向上搬的力的作用,但并没有在这个力的方向上通过一段距离,因此这个力没有做功;箱子受到人的提力的方向是竖直向上的,而箱子是在水平方向通过一段距离,在提力方向上没有通过距离,因此提力也没有做功。科学上,做功必须包含两个必要因素: 一是作用在物体上的力,二是物体在力的方向上通过一段距离。
2.功的计算
科学上规定:功等于力跟物体在力的方向上通过的距离的乘 积。应用功的计算公式时应注意:①分清是哪个力对物体做了功,计算功时F 就是这个力;②距离s是否是沿F的方向上通过的距离;③力F在使物体沿着它的方向移动距离s的过程中,其大小和方向不变。
3.辨析做功“快”与做功“多”
做功快慢和做功多少是两个不同的概念。要比较不同物体做功的快慢,必须同时考虑两个因素: 一个是物体做功的大小; 另一个是物体做功所用的时间。因此,在相同时间内,做功多的做功快;做相同的功,用时短的做功快。。
例如,甲在1s内做了50J的功,而乙在5s内做了100J的功时,乙做的功虽然比甲多,但它比甲用的时间长,平均1s内只做了20J的功,所以乙比甲做功要慢。可见,做功快慢是跟做功的多少和做 W功所用时间的多少有关的,在物理学中用功率来描述,而做功“多少”在物理学中用功W=Fs来描述。
4.功率大小的比较方法
(1)在相同的时间内,比较做功的多少,做功越多的物体,功率越大,这是物理学中常采用的方法。
(2)在完成相同功的条件下,比较所用时间的长短,所用时间越短,功率越大。
(3)在做功的多少和所用时间都不相同的情况下,通过计算后进行比较。
5.计算功率的另一个公式
物体在拉力F的作用下,以速度u沿拉力的方向做匀速直线运动,则拉力做功的功率等于力与物体速度的乘积。(P=Fv)。
推导: W=Fs,v=s/t,∴ P===Fv。由该公式可知:在功率P一定时,力F与速度v成反比。
应用:汽车上坡时,司机换用低挡,减小速度,以获得较大的牵引力。
【常考1】能根据功的两个必要因素判断生活、生产实例中力是否做了功,并能计算功的大小。
例1 下面的情景中,人对物体做了功的是( )
A.小华用力推车,但没有推动
B.小强举着杠铃静止不动
C.小悦背着书包静立在原地
D.小翔把一桶水从井中提起
【方法归纳】本题考查对功的两个必要因素的理解,知道“不劳无功”“劳而无功”和“垂直无功”的物理意义。
【常考2】 理解功率的概念,掌握功率的单位及计算公式P=W/t 。
例2 学校最近购买了30套总质量为300 kg的实验器材,每套一箱。实验员需要把这批实验器材搬运到15 m高的实验室。(g取10 N/kg)
(1)该实验员在搬运过程中,对实验器材总共做功多少焦?
(2)假设他身体可以向外提供的功率P与所搬运物体的质量m的关系如图所示,每次他搬起箱子、放下箱子和下楼的时间t与所搬运物体质量m的关系如下表所示,那么他搬完全部箱子,且回到开始搬运处,所用最短时间为多少秒?(计算结果精确到0.1)
搬运质量m/kg | 10 | 20 | 30 |
时间t/s | 40 | 60 | 70 |
【方法归纳】本题是一道结合生活实际的难题,主要考查利用图像和表格来综合分析搬运箱子所用的最短时间,从中培养了综合分析问题的能力,特别是利用公式分析三次数据,进一步加强了综合素质的培养。
【功和功的计算练习】
1.关于功的概念,下列说法中正确的是( )
A.只要有力作用在物体上,力就对物体做功
B.物体只要移动了距离,就一定做了功
C.有力作用在物体上,物体在力的方向上又移动了距离,则这个力就对物体做了功
D.有力作用在物体上,物体又移动了距离,这个力就一定做了功
2.如图所示的四种情境中,人对物体做功的是( )
A.提着水桶在水平地面上匀速前进 B.扛着米袋慢慢爬上楼梯
C.用力推汽车,汽车没动 D.举着杠铃原地不动
3.一个足球运动员用200N的力踢了一个重为5N的足球,足球立刻射向了50m处的球门并打在门柱上,在整个过程中,运动员对足球所做的功为( )
A.0J B.10000J C.250J D.不能确定
4.一名普通中学生从地上拿起一枚鸡蛋,并把它缓缓举过头顶,此过程中他对鸡蛋做的功约为( )
A.0.1J B.1J C.10J D.100J
5.如图所示,甲图是一物体在100N的拉力作用下升高1m,乙图是另一物体在100N平行斜面的拉力作用下沿斜面移动1m,丙图是一物体在100N水平拉力作用下沿F方向移动了1m,则这三种情况( )
A.甲图中的拉力做功最多 B.乙图中的拉力做功最多
C.丙图中的拉力做功最多 D.拉力做的功一样多
6.举重运动员将150kg的杠铃举高2m,并举着杠铃向前前进了0.5m的距离,则运动员对杠铃做了
J的功。在这个过程中运动员至少消耗的化学能为 J。(g取10N/kg)
7.如图甲所示,水平地面上的一物体受到方向不变的水平推力F的作用,力F的大小与时间t的关系和物体运动速度与时间t的关系如图乙所示。第2s时,物体处于 状态,第6s到第9s,推力F做的功是 J。
8.搬新家喽!小翔兴奋地参与到搬家的行列。他抱着装有书籍总质量是8kg的储物箱, 用1min时间由一楼走到高为20m的6楼,然后用20s时间匀速走过10m长的水平楼道,最后来到自家新屋。整个过程小翔对储物箱做了多少功?下面是某同学关于此问题的解答过程。
解:W=Fs=Gs=mgs=8kg×10N/kg×(20m+10m) =2400J答:整个过程小翔对储物箱做了2400J的功。
上述解答过程是否正确?请做出判断并说明理由!
(2)计算整个过程小翔对储物箱做的功。(g取10N/kg)
【功率练习】
1.下列关于功率的说法中正确的是( )
A.物体做功越多,功率越大 B.物体做功时间越短,功率越大
C.物体做功越快,功率越大 D.物体做功时间越长,功率越大
2.如图所示,用大小相等的拉力F,分别沿斜面和水平面拉木箱, 拉力方向和运动方向始终一致, 运动时间tab>tcd, 运动距离sab=scd。比较两种情况下拉力所做的功和功率( )
A.ab段做功较多 B.ab段与cd段做功一样多
C.ab段的功率较大 D.ab段与cd段的功率一样大
3.举重是我国的优势体育项目。一位身高170cm的运动员和一位身高160cm的运动员,在挺举项目中用相同时间,把同样重的杠铃举起,如图所示。如果他们对杠铃所做的功分别为W1和W2,功率分别为P1和P2,则下列关系式中正确的是( )
A.W1=W2 P1=P2 B.W1>W2 P1= P2 C.W1>W2 P1> P2 D.W1<W2 P1< P2
4.“和谐号”列车在运行过程中的机车牵引功率为4800kW,时速为200km。若一列从荆州站驶出的CRH2A“和谐号”列车在平直轨道上匀速行驶100km,则该列车在这段时间内所做的功、机车受到的阻力分别是 J、 N。
5.如图甲所示是小球从某高度处由静止下落h过程中路程与时间的关系图像,图乙中,重力对该球做功的功率与速度关系正确的图像是( )
6.有两台功率大小不同的起重机,已知它们的功率之比是1:3。若让它们完成相同的功,则所用的时间之比是 ;若它们的工作时间相同,则完成的功之比是 .
7.新建成的牛栏江引水济昆工程,是将水从海拔较低的德泽水库,引到海拔较高的盘龙江上游。每年为昆明提供5.67亿立方米的水,耗电及相关运行费用近10亿元。所以,珍惜水资源是每一个市民应尽的责任和义务。此工程是在德泽水库库区建泵站,将水泵入山坡高处的水池后,再自流回昆明。泵站的提水高度约220m,每秒流过水流横截面的水量是18m3。将1.8×104kg的水提高220m,水泵对水所做的功是 J,做功的功率是 .W。(g取10N/kg,ρ水=1.0×103kg/m3)
8.如图所示的单摆,将小球从A点静止释放,小球从A点向B点摆动的过程中,小球受到的重力对小球 功,细绳对小球的拉力 功。(均填“做”或“不做”)
9. 现在有一种“手机自生能”技术。手机上装有特制电池,上下摇晃手机即可产生电能。这种装置实质是将______能转化为电能。如果将手机上下摇动一次,相当于将 200 g的物体举高 10 cm。由此可知,每摇一次可以获得的电能为________J。若每秒摇动两次, 则 摇 动 手 机 的 功 率 为________W。(g=9.8 N/kg)
10.一台起重机在5min内把6×104N的重物匀速举高25m, 它的功率是多少千瓦?
11.一辆在水平路面上沿直线匀速行驶的货车,行驶时所受的阻力为车总重的,货车(含驾驶员)空载时重为2.5×104N。
(1)求货车空载行驶时所受的阻力大小;
(2)求货车以36km/h的速度空载匀速行驶时,10s内货车牵引力做的功;
(3)当货车以90kW的额定功率、90km/h的速度匀速行驶时,求货车最多可装载多重的货物。
1.水平桌面上的文具盒在水平方向的拉力作用下,沿拉力的方向移动一段距离。下列判断正确的是( )
A.文具盒所受重力做了功 B.文具盒所受支持力做了功
C.文具盒所受拉力做了功 D.没有力对文具盒做功
2.小明用相同的水平推力,分别使较重的A物体沿较光滑的平面移动,使较轻的B物体沿较粗糙的平面移动,若在相同的时间内移动相同的距离,则下列说法正确的是( )
A.小明对A物体做的功多 B.小明对B物体做的功多
C.小明推A物体的功率小 D.小明推A、B两物体时的功率相同
3.一个足球运动员用100N的力踢一个重为5N的足球,球离脚后在水平草地上向前滚动了30m。在球滚动的过程中,运动员对足球做的功为 ( )
A.3000J B.500J C.150J D.0J
4.小华同学骑着自行车在平直公路上,以正常速度匀速行驶时的功率约为70W,则他骑自行车所受到的阻力约为( )
A.2000N B.200N C.20N D.2N
5.如图所示,用F=20N的水平推力推着重为40N的物体沿水平方向做直线运动,若推力F对物体做了40J的功,则在这一过程中( )
A.重力做的功一定为40J B.物体一定受到20N的摩擦力
C.物体一定运动了2m D.物体一定运动了4m
6. 两名举重运动员,甲比乙高,如果他们举相同质量的杠铃所用的时间相等,如图所示,则( )
A.甲运动员做功较多,功率较小
B.甲运动员做功较多,功率较大
C. 甲运动员做功较多,他们的功率相等
D.甲、乙运动员做功相等,功率相等
7.如图所示,小丽和爷爷进行爬楼比赛。他们同时从一楼出发,爬到五楼,结果小丽先到达。已知小丽的体重比爷爷的体重小。下列说法正确的是( )
A. 爬到五楼时,小丽做的功比爷爷做的功多
B. 爬到五楼时,爷爷做的功比小丽做的功多
C. 小丽做功的功率一定比爷爷做功的功率大
D. 爷爷做功的功率一定比小丽做功的功率大
8 .如图甲所示是使用汽车打捞水下重物的示意图。在重物从水底拉到井口的过程中,汽车以恒定速度向右运动,忽略水的阻力和滑轮的摩擦。四位同学画出了汽车功率P随时间t的变化图像,其中正确的是( )
9.(湖州中考)以下四幅图中,克服物体重力做功的是 ( )
10.在体育考试中,小明投出的实心 球在空中的运动轨迹如图所示。若实心球重20N,从最高点到落地点的过程中,球下降的高度为2.7m,用时约0.75s。球下降过程中重力做功为 J,功率为 W。
11.(青海中考)西宁市湟水河河道改造工程中,装载机5s内将一块重2000N的石块匀速举高3m,装载机的举力对石块做功为 J,举力做功的功率为 W。
12.起重机吊着5×104N的货物,若将货物匀速提升10m,起重机钢绳的拉力对货物做的功是 J;接着将货物沿水平方向匀速移动10m,此时拉力对货物做的功为 J;之后又吊着货物不动并经历了2s,拉力对货物做的功是0J;整个过程中拉力对货物做的功是 J。
13.(泉州中考)在水平地面上有一长方体木箱,小林用水平推力F把木箱向前推动,如图甲所示,此过程中,推力F随时间t的变化情况如图乙所示;木箱前进的速度v的大小随时间t的变化情况如图丙所示。则从3s到5s内,推力对木箱所做的功为 J,第2s木箱受到的合力为 N。
14.一辆在水平路面上沿直线匀速行驶的货车,行驶时所受的阻力为车总重的 0.1,货车(含驾驶员)空载时重为 2.5×104N。
(1)求货车空载行驶时所受的阻力大小。
(2)求货车以 36 km/h 的速度空载匀速行驶时,10 s 内货车牵引力做的功。
(3)当货车以 90 kW 的额定功率、90 km/h的速度匀速行驶时,求货车最多可装载多重的货物。
15.“骑泥马”是一种海涂趣味运动(如图 3-3-8所示),小金双手握住“泥马”上的横挡,一只脚跪在“泥马”上,另一只脚用力蹬海涂,“泥马”就会在海涂上“疾行如飞”。已知小金质量为 62 kg,“泥马”的质量为 10 kg。(不考虑运动过程中海涂对“泥马”和人的质量影响,g 取 10 N/kg)
(1)小金以他所骑行的“泥马”为参照物, 他的运动状态是______。
(2)小金在运动过程中的某一时刻,一只脚跪在水平“泥马”上,另一只脚悬在空中,“泥马”对海涂压力的受力面积是0.4 m2。求此时“泥马”对海涂的压强。
(3)运动结束后,小金从地面将“泥马”抬到距地面高为 1.2 m 的架子上,用时 2 s。求此过程中,他克服“泥马”重力做功的功率。
初中科学浙教版九年级上册第3章 能量的转化与守恒第3节 能量转化的量度巩固练习: 这是一份初中科学浙教版九年级上册第3章 能量的转化与守恒第3节 能量转化的量度巩固练习,共9页。
初中科学浙教版九年级上册第3节 能量转化的量度精品同步测试题: 这是一份初中科学浙教版九年级上册第3节 能量转化的量度精品同步测试题,共6页。
科学九年级上册第3节 能量转化的量度课后作业题: 这是一份科学九年级上册第3节 能量转化的量度课后作业题,共18页。

