【鲁科版】高考化学一轮复习第25讲弱电解质的电离平衡教案
展开第25讲 弱电解质的电离平衡
[考纲要求] 1.了解电解质的概念,了解强电解质和弱电解质的概念。2.理解电解质在水中的电离以及电解质溶液的导电性。3.理解弱电解质在水中的电离平衡,能利用电离平衡常数进行相关计算。
考点一 弱电解质的电离平衡
1.弱电解质
(1)概念
(2)与物质类别的关系
①强电解质主要包括强酸、强碱和大多数盐。
②弱电解质主要包括弱酸、弱碱、少数盐和水。
2.弱电解质的电离平衡
(1)电离平衡的建立
在一定条件(如温度、浓度)下,当电离的速率和离子结合为分子的速率相等时,电离过程就达到了平衡状态。
(2)电离平衡的特征
(3)外界条件对电离平衡的影响
①浓度:在一定温度下,同一弱电解质溶液,浓度越小,越易电离。
②温度:温度越高,电离程度越大。
③同离子效应:加入与弱电解质具有相同离子的电解质时,可使电离平衡向结合成弱电解质分子的方向移动。
④反应效应:加入与体系中能反应的微粒,电离平衡发生移动。
1.判断正误,正确的打“√”,错误的打“×”。
(1)强电解质溶液中不存在溶质分子,弱电解质溶液中存在溶质分子( )
(2)氨气溶于水,当NH3·H2O电离出的c(OH-)=c(NH)时,表明NH3·H2O电离处于平衡状态( )
(3)室温下,由0.1 mol·L-1一元碱BOH的pH=10,可知溶液中存在BOH===B++OH-( )
(4)电离平衡右移,电解质分子的浓度一定减小,离子浓度一定增大( )
(5)稀释弱电解质溶液时,所有粒子浓度都一定会减小( )
答案: (1)√ (2)× (3)× (4)× (5)×
2.以0.1 mol/L的醋酸溶液为例填写下表:
平衡移动方向
平衡常数Ka
n(H+)
c(H+)
导电性
加水稀释
正向
不变
增大
减小
减弱
加冰醋酸
正向
不变
增大
增大
增强
升温
正向
增大
增大
增大
增强
加CH3COONa(s)
逆向
不变
减小
减小
增强
加NaOH(s)
正向
不变
减小
减小
增强
3.试用平衡移动原理、Qc分别解释弱电解质溶液加水稀释时平衡移动的方向(以CH3COOH电离平衡为例)。
答案: ①稀释弱电解质溶液时,溶液总浓度减小,电离平衡将向着增大溶液总浓度的正方向移动。
②稀释一倍时,Qc==Ka,此时Qc
题组一 外因对多平衡体系中影响结果的判定
1.H2S水溶液中存在电离平衡H2S⇌H++HS-和HS-⇌H++S2-。若向H2S溶液中( )
A.加水,平衡向右移动,溶液中氢离子浓度增大
B.通入过量SO2气体,平衡向左移动,溶液pH增大
C.滴加新制氯水,平衡向左移动,溶液pH减小
D.加入少量硫酸铜固体(忽略体积变化),溶液中所有离子浓度都减小
C [加水促进H2S的电离,由于溶液体积增大,氢离子浓度减小,A错误;B项反应:2H2S+SO2===3S↓+2H2O,当SO2过量,溶液显酸性,因H2SO3酸性比H2S强,故pH减小,错误;滴加新制氯水,发生反应Cl2+H2S===2HCl+S↓,平衡向左移动,生成了强酸,溶液pH减小,C项正确;加入少量硫酸铜固体,发生反应H2S+Cu2+===CuS↓+2H+,H+浓度增大,D项错误。]
2.有关0.1 mol/L NH3·H2O溶液中,下列说法中正确的是( )
A.NH3·H2O的电离方程式为:NH3·H2O===NH+OH-
B.溶液中有:c(NH)+c(H+)=c(OH-)
C.溶液中:c(NH3·H2O)=0.1 mol/L
D.加入少量NaOH固体,溶液碱性增强,c(H+)与c(OH-)的乘积将增大
B [NH3·H2O是弱电解质,NH3·H2O的电离方程式为:NH3·H2O⇌NH+OH-,故A错误;根据电荷守恒,溶液中有:c(NH)+c(H+)=c(OH-),故B正确;根据物料守恒,溶液中:c(NH)+c(NH3·H2O)=0.1 mol/L,故C错误;温度不变,c(H+)与c(OH-)的乘积不变,故D错误。]
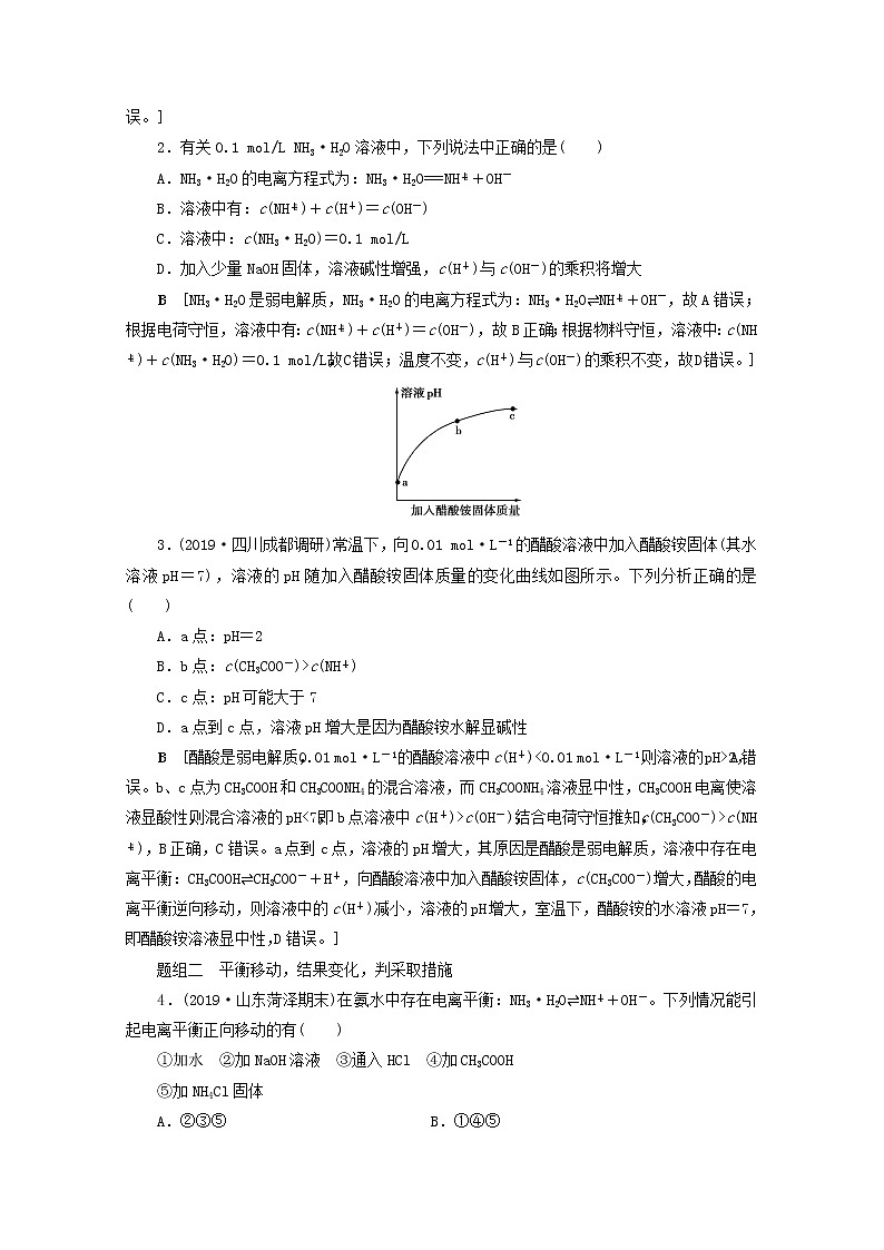
3.(2019·四川成都调研)常温下,向0.01 mol·L-1的醋酸溶液中加入醋酸铵固体(其水溶液pH=7),溶液的pH随加入醋酸铵固体质量的变化曲线如图所示。下列分析正确的是 ( )
A.a点:pH=2
B.b点:c(CH3COO-)>c(NH)
C.c点:pH可能大于7
D.a点到c点,溶液pH增大是因为醋酸铵水解显碱性
B [醋酸是弱电解质,0.01 mol·L-1的醋酸溶液中c(H+)<0.01 mol·L-1,则溶液的pH>2,A错误。b、c点为CH3COOH和CH3COONH4的混合溶液,而CH3COONH4溶液显中性,CH3COOH电离使溶液显酸性,则混合溶液的pH<7,即b点溶液中c(H+)>c(OH-),结合电荷守恒推知,c(CH3COO-)>c(NH),B正确,C错误。a点到c点,溶液的pH增大,其原因是醋酸是弱电解质,溶液中存在电离平衡:CH3COOH⇌CH3COO-+H+,向醋酸溶液中加入醋酸铵固体,c(CH3COO-)增大,醋酸的电离平衡逆向移动,则溶液中的c(H+)减小,溶液的pH增大,室温下,醋酸铵的水溶液pH=7,即醋酸铵溶液显中性,D错误。]
题组二 平衡移动,结果变化,判采取措施
4.(2019·山东菏泽期末)在氨水中存在电离平衡:NH3·H2O⇌NH+OH-。下列情况能引起电离平衡正向移动的有( )
①加水 ②加NaOH溶液 ③通入HCl ④加CH3COOH
⑤加NH4Cl固体
A.②③⑤ B.①④⑤
C.①③④ D.③④⑤
C [加水稀释促进NH3·H2O的电离,电离平衡正向移动,①符合题意;加NaOH溶液,溶液中c(OH-)增大,NH3·H2O的电离平衡逆向移动,②不符合题意;通入HCl或加CH3COOH,均有H+与OH-反应生成H2O,溶液中c(OH-)减小,NH3·H2O的电离平衡正向移动,③、④符合题意;加NH4Cl固体,溶液中c(NH)增大,NH3·H2O的电离平衡逆向移动,⑤不符合题意。]
5.已知0.1 mol·L-1的醋酸溶液中存在电离平衡:CH3COOH⇌CH3COO-+H+,要使溶液中c(H+)/c(CH3COOH)的值增大,可以采取的措施是( )
①加少量烧碱溶液 ②升高温度 ③加少量冰醋酸
④加水
A.①② B.①③
C.②④ D.③④
C [本题中提供的四种措施都会使醋酸的电离平衡正向移动,但①③会使c(H+)/c(CH3COOH)的值减小。]
题组三 电离平衡与溶液的导电性
6.在醋酸溶液中滴入稀氨水,溶液的导电能力发生变化,其导电能力(I)随加入氨水的体积(V)的变化曲线是( )
A [在醋酸中加入稀氨水,发生反应NH3·H2O+CH3COOH===CH3COONH4+H2O,NH3·H2O和CH3COOH是弱电解质,而CH3COONH4是强电解质,所以开始阶段溶液的导电能力逐渐增强;醋酸反应完全后,随着稀氨水的加入,溶液被稀释,导电能力又逐渐下降,A正确。]
7.(2019·江西奉新一中期末)一定温度下,将一定质量的冰醋酸加水稀释过程中,溶液的导电能力变化如图所示。下列有关说法正确的是( )
A.三点溶液中c(CH3COO-):a>b>c
B.三点溶液中醋酸的电离程度:b>a>c
C.三点溶液用等浓度的KOH溶液中和,消耗KOH溶液的体积:a>b>c
D.若使b点溶液的pH增大,可采取的措施是稀释溶液或加入CH3COONa固体
D [溶液的导电能力越强,溶液中离子的浓度越大,由图可知,导电能力:b>a>c,则溶液中c(CH3COO-):b>a>c,A错误。加水稀释,醋酸的电离平衡正向移动,电离程度增大,故醋酸的电离程度:a 考点二 电离平衡常数
一、电离平衡常数
1.电离平衡常数表达式
(1)对于一元弱酸HA
HA⇌H++A-,平衡常数Ka= 。
(2)对于一元弱碱BOH
BOH⇌B++OH-,平衡常数Kb= 。
2.碳酸是二元弱酸
(1)电离方程式是
H2CO3⇌H++HCO,
HCO⇌H++CO。
(2)电离平衡常数表达式:
Ka1=,Ka2=。
(3)比较大小:Ka1≫Ka2。
3.电离平衡常数的意义[对弱酸(碱)而言]
―→―→
4.外因对电离平衡常数的影响
(1)电离平衡常数只与温度有关。
(2)升高温度,K值增大,原因是电离过程均为吸热过程。
二、电离度
1.概念
在一定条件下的弱电解质达到电离平衡时,已经电离的电解质分子数占原电解质总数的百分比。
2.表示方法
α=×100%
也可表示为α=×100%
3.影响因素
(1)相同温度下,同一弱电解质,浓度越大,其电离度(α)越小。
(2)相同浓度下,同一弱电解质,温度越高,其电离度(α)越大。
1.判断正误,正确的打“√”,错误的打“×”
(1)H2CO3的电离平衡常数表达式:Ka=( )
(2)电离平衡常数可以表示弱电解质电离能力的相对强弱( )
(3)弱电解质电离平衡右移,电离平衡常数一定增大( )
(4)对于0.1 mol/L的氨水,加水稀释后,溶液中c(NH)·c(OH-)变小( )
(5)向CH3COOH溶液中滴加相同浓度的氨水,先增大再减小( )
(6)室温下,向10 mL pH=3的醋酸溶液中加水稀释后,溶液中不变( )
(7)CH3COOH溶液加水稀释后,溶液中的值减小( )
答案: (1)× (2)√ (3)× (4)√ (5)× (6)√
(7)√
2.H2CO3的电离平衡常数Ka1=4.3×10-7,Ka2=5.6×10-11,它的Ka1、Ka2差别很大的原因(从电离平衡的角度解释):
________________________________________________________________________
________________________________________________________________________。
答案: 第一步电离产生的H+对第二步的电离起抑制作用
3.部分弱酸的电离平衡常数如下表:
弱酸
HCOOH
H2S
H2CO3
HClO
电离平衡常数(25 ℃)
K=1.77×10-4
K1=1.3×10-7
K2=7.1×10-15
K1=4.4×10-7
K2=4.7×10-11
3.0×10-8
按要求回答下列问题:
(1)HCOOH、H2S、H2CO3、HClO的酸性由强到弱的顺序为
________________________________________________________________________。
(2)同浓度的HCOO-、HS-、S2-、HCO、CO、ClO-结合H+的能力由强到弱的顺序为
________________________________________________________________________
________________________________________________________________________。
(3)将少量CO2气体通入NaClO溶液中,写出该反应的离子方程式:
________________________________________________________________________。
答案: (1)HCOOH>H2CO3>H2S>HClO
(2)S2->CO>ClO->HS->HCO>HCOO-
(3)ClO-+CO2+H2O===HClO+HCO
题组一 有关电离常数的定性分析
1.(2019·山西范亭中学考试)相同温度下,根据三种酸的电离常数,下列判断正确的是( )
酸
HX
HY
HZ
电离常数Ka
9×10-7
9×10-6
1×10-2
A.三种酸的酸性强弱关系:HX>HY>HZ
B.反应HZ+Y-===HY+Z-能够发生
C.相同温度下,浓度均为0.1 mol·L-1的NaX、NaY、NaZ溶液,NaZ溶液的pH最大
D.相同温度下,1 mol·L-1HX溶液的电离常数大于0.1 mol·L-1HX溶液的电离常数
B [Ka越大,说明酸性越强,根据表中数据可知,三种酸的酸性强弱关系是HZ>HY>HX,A项错误;根据A项分析及强酸制弱酸的原理知,反应HZ+Y-===HY+Z-能够发生,B项正确;一元酸的Ka越小,其对应盐的水解程度越大,根据盐类水解的规律——越弱越水解,知三种钠盐中pH最大的是NaX,C项错误;电离常数只受温度的影响,相同的温度下,HX的电离常数不变,D项错误。]
2.(2019·河南信阳一高期末)已知:在25 ℃时,次氯酸、碳酸和亚硫酸的电离平衡常数如下表:
弱电解质
电离平衡常数(Ka)
HClO
Ka=4.7×10-8
H2CO3
Ka1=4.2×10-7
Ka2=5.6×10-11
H2SO3
Ka1=1.54×10-2
Ka2=1.02×10-7
下列微粒在溶液中不能大量共存的是( )
A.SO、HCO B.ClO-、HCO
C.HSO、CO D.HClO、HCO
C [根据表中电离平衡常数可知,酸性:H2SO3>H2CO3>HSO>HClO>HCO;根据“较强酸制取较弱酸”的复分解反应规律,判断溶液中微粒能否大量共存。由于酸性:HSO>HCO,则SO、HCO不能反应,可以大量共存,A不符合题意;酸性:HClO>HCO,则ClO-、HCO不能反应,可以大量共存,B不符合题意;由于酸性:HSO>HCO,则HSO、CO反应生成SO和HCO,不能大量共存,C符合题意;由于酸性:H2CO3>HClO,HClO、HCO不能反应,可以大量共存,D不符合题意。]
3.体积为10 mL pH=2的醋酸溶液与一元酸HX分别加水稀释至1 000 mL,稀释过程中pH变化如图所示,则HX的电离平衡常数________(填“大于”“等于”或“小于”)醋酸的电离平衡常数;理由是______________________________________________________
________________________________________________________________________。
解析: 稀释100倍,HX、CH3COOH溶液的pH变化均小于2,二者均为弱酸,酸性HX>CH3COOH。
答案: 大于 稀释相同倍数,HX的pH变化比CH3COOH的pH变化大,酸性强,电离平衡常数大
题组二 有关电离常数的定量计算
4.常温下0.1 mol·L-1的CH3COOH溶液在加水稀释过程中,填写下列表达式中的数据变化情况(填“变大”“变小”或“不变”)
(1)____________;
(2)__________;
(3)__________;
(4)__________。
答案: (1)变小 (2)不变 (3)变大 (4)不变
5.常温下,将a mol·L-1 CH3COONa溶于水配成溶液,向其中滴加等体积的b mol·L-1的盐酸使溶液呈中性(不考虑盐酸和醋酸的挥发),用含a和b的代数式表示醋酸的电离常数Ka=____________。
答案:
6.在一定条件下可用甲醇与CO反应生成醋酸消除CO污染。常温下,将a mol·L-1的醋酸与b mol·L-1 Ba(OH)2溶液等体积混合,充分反应后,溶液中存在2c(Ba2+)=c(CH3COO-),则该混合溶液中醋酸的电离常数Ka=__________(用含a和b的代数式表示)。
答案:
7.(2019·河北石家庄联考节选)改变0.1 mol·L-1二元弱酸H2A溶液的pH,溶液中的H2A、HA-、A2-的物质的量分数δ(X)随pH的变化如图所示[已知δ(X)=],lg[K2(H2A)]=________。
解析: 可由图中pH=4.2的交叉点进行计算,此时c(HA-)=c(A2-),则K2(H2A)==c(H+)=10-4.2,所以,lg[K2(H2A)]=-4.2。
答案: -4.2
有关电离平衡常数计算的答题模板(以弱酸HX为例)
HX ⇌H+ + X-
起始/mol·L-1: c(HX) 0 0
平衡/mol·L-1:c(HX)-c(H+) c(H+) c(H+)
则K=
由于弱酸只有极少一部分电离,c(H+)的数值很小,可做近似处理:c(HX)-c(H+)≈c(HX)。
则K=或c(H+)=
强酸(碱)与弱酸(碱)的比较
1.一元强酸(HCl)与一元弱酸(CH3COOH)的比较
(1)相同物质的量浓度、相同体积的盐酸与醋酸溶液的比较
比较
项目
酸
c(H+)
pH
中和碱
的能力
与活泼金
属反应产
生H2的量
开始与金
属反应的
速率
盐酸
大
小
相同
相同
大
醋酸溶液
小
大
小
(2)相同pH、相同体积的盐酸与醋酸溶液的比较
比较
项目
酸
c(H+)
c(酸)
中和碱
的能力
与足量活泼
金属反应产
生H2的量
开始与金
属反应的
速率
盐酸
相同
小
小
少
相同
醋酸溶液
大
大
多
2.一元强酸(HCl)与一元弱酸(CH3COOH)稀释图像比较
(1)相同体积、相同浓度的盐酸、醋酸
加水稀释相同的倍数,醋酸的pH大
加水稀释到相同的pH,盐酸加入的水多
(2)相同体积、相同pH值的盐酸、醋酸
加水稀释相同的倍数,盐酸的pH大
加水稀释到相同的pH,醋酸加入的水多
一、画图像
[集训1] 相同体积、相同浓度的盐酸和醋酸
(1)加入足量的Zn,在甲中画出H2体积的变化图像;
(2)加水稀释,在乙中画出pH值的变化图像。
答案:
[集训2] 相同体积、相同pH值的盐酸和醋酸
(1)加入足量的Zn,在丙中画出H2体积的变化图像;
(2)加水稀释,在丁中画出pH值的变化图像。
答案:
[集训3] (2019·河北保定调研)在体积均为0.5 L、pH均等于1的盐酸、醋酸溶液中,分别投入1.4 g铁粉,则下图所示曲线比较符合客观事实的是( )
B [在体积均为0.5 L、pH均为1的盐酸、醋酸溶液中,投入1.4 g(0.025 mol)铁粉,HCl恰好完全反应,醋酸过量,则产生氢气的物质的量相同,A项错误;开始时盐酸和醋酸溶液中氢离子浓度相同,二者反应速率相同,随着反应进行,盐酸中氢离子浓度减小,醋酸溶液中氢离子浓度也减小,但没有电离的醋酸不断电离,使醋酸溶液中氢离子浓度大于盐酸中氢离子浓度,故醋酸溶液与铁反应生成H2的速率比盐酸快,反应完全所用时间短,B项正确;C项错误;醋酸溶液中H+有剩余,D项错误。]
二、强酸(碱)与弱酸(碱)的比较
[集训4] (2019·山东临沂罗庄区月考)25 ℃,两种一元碱MOH和ROH的溶液分别加水稀释,溶液pH的变化如图所示。下列叙述正确的是( )
A.MOH是一种弱碱
B.在x点:c(M+)=c(R+)
C.稀释前,c(MOH)=10c(ROH)
D.稀释前,MOH溶液和ROH溶液中由水电离出的c(OH-):前者是后者的10倍
B [由图可知,两溶液分别稀释100倍,MOH溶液的pH减小2,ROH溶液的pH减小1,则MOH是强碱,ROH是弱碱,A错误。x点两溶液的pH相等,则两溶液中c(H+)、c(OH-)分别相等;据电荷守恒可得:c(M+)+c(H+)=c(OH-)、c(R+)+c(H+)=c(OH-),从而推知x点时c(M+)=c(R+),B正确。MOH是强碱,起始溶液的pH=13,则有c(MOH)=0.1 mol·L-1;ROH是弱碱,部分电离,起始溶液的pH=12,则有c(ROH)>0.01 mol·L-1,从而可知稀释前,c(MOH)<10c(ROH),C错误。稀释前,MOH溶液的pH=13,则由水电离出的c(OH-)=1×10-13mol·L-1;ROH溶液的pH=12,则由水电离出的c(OH-)=1×10-12mol·L-1,故稀释前MOH溶液和ROH溶液中由水电离出的c(OH-):后者是前者的10倍,D错误。]
[集训5] (2019·江西吉安期末)常温下,下列有关两种溶液的说法不正确的是( )
序号
①
②
pH
11
11
溶液
氨水
NaOH溶液
A.①②两溶液中水的电离程度相同
B.①②两溶液中c(OH-)相等
C.等体积的①②两溶液分别与0.01 mol·L-1的盐酸完全中和,消耗盐酸的体积:①>②
D.①②两溶液分别加水稀释10倍,稀释后溶液的pH:①<②
D [常温下,氨水和NaOH溶液的pH均为11,溶液中c(OH-)=1.0×10-3mol·L-1,对水的电离抑制程度相同,则水的电离程度相同,水电离产生的c(H+) =1.0×10-11mol·L-1,A、B正确。两溶液的pH均为11,则有c(NH3·H2O)>c(NaOH),等体积的两溶液分别与0.01 mol·L-1的盐酸完全中和,氨水消耗盐酸的体积大,C正确。两溶液加水稀释时,氨水中NH3·H2O的电离平衡正向移动,溶液中c(OH-)变化小,故稀释10倍后氨水的pH大,D错误。]
[集训6] 在一定温度下,有a.盐酸 b.硫酸 c.醋酸三种酸:
(1)当三种酸物质的量浓度相同时,c(H+)由大到小的顺序是__________(用字母表示,下同)。
(2)同体积、同物质的量浓度的三种酸,中和NaOH的能力由大到小的顺序是__________。
(3)若三者c(H+)相同时,物质的量浓度由大到小的顺序是__________。
(4)当三者c(H+)相同且体积也相同时,分别放入足量的锌,相同状况下产生气体的体积由大到小的顺序是
________________________________________________________________________。
(5)当三者c(H+)相同且体积相同时,同时加入形状、密度、质量完全相同的锌,若产生相同体积的H2(相同状况),则开始时反应速率的大小关系为________,反应所需时间的长短关系是________。
(6)将c(H+)相同的三种酸均加水稀释至原来的100倍后,c(H+)由大到小的顺序是__________。
解析: 解答本题要注意以下三点:(1)HCl、H2SO4都是强酸,但H2SO4是二元酸。
(2)CH3COOH是弱酸,在水溶液中不能完全电离。(3)醋酸溶液中存在CH3COOH⇌CH3COO-+H+的电离平衡。
答案: (1)b>a>c (2)b>a=c
(3)c>a>b(或c>a=2b) (4)c>a=b
(5)a=b=c a=b>c (6)c>a=b
搭建思维平台法比较酸(碱)的强弱
我们在做有关强酸与弱酸、强碱与弱碱比较的试题时,不妨用假设法给自己搭建一个平台,用这个平台进行分析。
三、判断弱酸(碱)的方法
[集训7] (2019·江西南昌八一中学期末)下列事实能说明HNO2是弱电解质的是( )
①25 ℃时,NaNO2溶液的pH大于7;
②用HNO2溶液做导电性实验,灯泡很暗;
③HNO2溶液不与Na2SO4溶液反应;
④25 ℃时,0.1 mol·L-1HNO2溶液的pH=2.1。
A.①②③ B.②③④ C.①④ D.①②④
C [25 ℃时,NaNO2溶液的pH大于7,说明NO发生了水解反应,则HNO2是弱电解质,①符合题意;用HNO2溶液做导电性实验,灯泡很暗,说明溶液中离子浓度较小,但由于未与等浓度盐酸等作比较,故不能判断HNO2是否为弱电解质,②不符合题意;HNO2溶液不与Na2SO4溶液反应,只能说明HNO2的酸性比H2SO4弱,但不能说明HNO2一定是弱酸,即不能说明HNO2是弱电解质,③不符合题意;25 ℃时,0.1 mol·L-1HNO2溶液的pH=2.1,则溶液中c(H+)=10-2.1mol·L-1<0.1 mol·L-1,说明HNO2部分电离,则HNO2是弱电解质,④符合题意。]
判断弱电解质的三个思维角度
角度一:弱电解质的定义,即弱电解质不能完全电离,如测0.1 mol·L-1的CH3COOH溶液的pH>1。
角度二:弱电解质溶液中存在电离平衡,条件改变,平衡移动,如pH=1的CH3COOH加水稀释10倍后,1
(1)配制某浓度的醋酸钠溶液,向其中加入几滴酚酞溶液。现象:溶液变为浅红色。
(2)用玻璃棒蘸取一定浓度的醋酸钠溶液滴在pH试纸上,测其pH。现象:pH>7。
1.(2011·课标全国卷,10)将浓度为0.1 mol·L-1HF溶液加水不断稀释,下列各量始终保持增大的是( )
A.c(H+) B.Ka(HF)
C. D.
D [HF溶液加水稀释,HF的电离平衡向右移动,n(H+)增大、n(HF)减小,所以增大。]
2.(2019·全国卷Ⅲ,11)设NA为阿伏加德罗常数值。关于常温下pH=2的H3PO4溶液,下列说法正确的是( )
A.每升溶液中的H+数目为0.02NA
B.c(H+)=c(H2PO)+2c(HPO)+3c(PO)+c(OH-)
C.加水稀释使电离度增大,溶液pH减小
D.加入NaH2PO4固体,溶液酸性增强
B [本题考查阿伏加德罗常数、电离平衡及其影响因素等,考查的核心素养是变化观念与平衡思想。pH=2的H3PO4溶液中c(H+)=10-2 mol·L-1,每升溶液中所含N(H+)=0.01NA,A错误;由电荷守恒知,该H3PO4溶液中存在c(H+)=c(H2PO)+2c(HPO)+3c(PO)+c(OH-),B正确;加水稀释能促进H3PO4的电离,使其电离度增大,由于以增大溶液体积为主,导致溶液中c(H+)减小,溶液pH增大,C错误;向H3PO4溶液中加入NaH2PO4固体,溶液中c(H2PO)增大,促使平衡H3PO4⇌H++H2PO逆向移动,抑制H3PO4电离,溶液酸性减弱,D错误。]
3.(2019·天津,5)某温度下,HNO2和CH3COOH的电离常数分别为5.0×10-4和1.7×10-5。将pH和体积均相同的两种酸溶液分别稀释,其pH随加水体积的变化如图所示。下列叙述正确的是( )
A.曲线Ⅰ代表HNO2溶液
B.溶液中水的电离程度:b点>c点
C.从c点到d点,溶液中保持不变(其中HA、A-分别代表相应的酸和酸根离子)
D.相同体积a点的两溶液分别与NaOH恰好中和后,溶液中n(Na+)相同
C [由电离常数的值可知酸性:HNO2>CH3COOH,则曲线Ⅰ代表CH3COOH溶液,曲线Ⅱ代表HNO2溶液,A项错误;当稀释相同倍数时,b点溶液中c(H+)大于c点,对水的电离的抑制作用:b点>c点,所以水的电离程度:b点
4.[2017·全国卷Ⅰ,28(1)]下列事实中,不能比较氢硫酸与亚硫酸的酸性强弱的是________(填标号)。
A.氢硫酸不能与碳酸氢钠溶液反应,而亚硫酸可以
B.氢硫酸的导电能力低于相同浓度的亚硫酸
C.0.10 mol·L-1的氢硫酸和亚硫酸的pH分别为4.5和2.1
D.氢硫酸的还原性强于亚硫酸
D [A能:氢硫酸不能与NaHCO3溶液反应,说明酸性:H2S<H2CO3;而亚硫酸能,则说明酸性:H2SO3>H2CO3。B能:相同浓度时导电能力越强,说明溶液中离子浓度越大,酸的电离程度越大,故可判断酸性:H2S<H2SO3。C能:pH:H2S>H2SO3,则c(H+):H2S<H2SO3,故酸性:H2S<H2SO3。D不能:还原性的强弱与酸的强弱无必然联系。]
5.(2017·全国卷Ⅱ,12)改变0.1 mol·L-1二元弱酸H2A溶液的pH,溶液中H2A、HA-、A2-的物质的量分数δ(X)随pH的变化如图所示[已知δ(X)=
]。
下列叙述错误的是( )
A.pH=1.2时,c(H2A)=c(HA-)
B.lg[K2(H2A)]=-4.2
C.pH=2.7时,c(HA-)>c(H2A)=c(A2-)
D.pH=4.2时,c(HA-)=c(A2-)=c(H+)
D [A对:根据题给图像,pH=1.2时,H2A与HA-的物质的量分数相等,则有c(H2A)=c(HA-)。B对:根据题给图像,pH=4.2时,HA-与A2-的物质的量分数相等,K2(H2A)==c(H+)=10-4.2,则lg[K2(H2A)]=-4.2。C对:根据题给图像,pH=2.7时,H2A与A2-的物质的量分数相等,且远小于HA-的物质的量分数,则有c(HA-)>c(H2A)=c(A2-)。D错:根据题给图像,pH=4.2时,HA-与A2-的物质的量分数相等,c(HA-)=c(A2-),且c(HA-)+c(A2-)约为0.1 mol·L-1,c(H+)=10-4.2mol·L-1,则c(HA-)=c(A2-)>c(H+)。]
6.(2015·全国卷Ⅰ,13)浓度均为0.10 mol·L-1、体积均为V0的MOH和ROH溶液,分别加水稀释至体积V,pH随lg的变化如图所示。下列叙述错误的是( )
A.MOH的碱性强于ROH的碱性
B.ROH的电离程度:b点大于a点
C.若两溶液无限稀释,则它们的c(OH-)相等
D.当lg=2时,若两溶液同时升高温度,则增大
D [由图可知MOH溶液稀释104倍时pH改变了4个单位,而ROH溶液稀释104倍时pH改变小于4个单位,所以MOH是强碱,ROH是弱碱,A项正确;加水稀释促进电离,ROH的电离程度b点大于a点,B项正确;若两溶液无限稀释,则两溶液接近中性,二者氢氧根离子浓度相等,C项正确;当稀释100倍时,同时加热,MOH中c(M+)不变,加热促进ROH电离,c(R+)增大,减小,D项错误。]
高考化学一轮复习教案第8章第1讲 弱电解质的电离平衡(含解析): 这是一份高考化学一轮复习教案第8章第1讲 弱电解质的电离平衡(含解析),共16页。
2022高考化学一轮复习教案:第8章 第1讲 弱电解质的电离平衡: 这是一份2022高考化学一轮复习教案:第8章 第1讲 弱电解质的电离平衡,共16页。
【鲁科版】高考化学一轮复习第16讲原子结构教案: 这是一份【鲁科版】高考化学一轮复习第16讲原子结构教案,共10页。

