高中语文人教版 (新课标)选修《文章写作与修改》第一章 写作的多样性与独特性第二节 联想与想象学案设计
展开第二节 《联想与想象》学案
【学习目标】
1、锻炼学生的观察能力,启发学生思考。
2、培养想象与联想的能力。
【学习重点】
发散思维,培养想象与联想能力。
【学习难点】
培养学生的想象能力,在写作中恰当的运用联想与想象。
【学习过程】
一、写作知识辅导及技巧训练
1、联想的知识储备
从写作的角度来看,联想就是指人们根据事物之间的某种联系由甲事物到乙事物的一种思维活动。它是一种由此及彼的心理思维过程。如:
由此可见,联想是联系眼前的事物与以往曾接触过的相似、相反或相关的事物之间的纽带和桥梁。这样就可以丰富我们作文的内容,有了引发开去的途径,也就打开可写作的思路。
2、联想的方法。
(1)相似联想:由此物想到与之相似的彼物,或由此物(具体的)想到与之相似的情、理(抽象)。例如,巴金的《灯》,作者由眼前的灯联想到古希腊传说里的灯光,这里运用的就是相似联想。
再举例子:
(2)相关联想:由某一事物联想到与相关的其它事物。事物间有空间、时间、因果的相关,如见到教室就想到学生,见到黑板就想到老师。
再举例子:
(3)同类联想:是在同一类事物间的联想。例如,陶铸在《崇高的理想》一文中,写到千百年来人们一直在尊重、怀念和思念那些具有伟大理想并为伟大理想而斗争的人时,由夏禹联想到李冰父子、扁鹊、黄道婆、霍去病、岳飞、文天祥、林则徐和孙中山这些人,作者运用的就是同类联想,从而使文章的论据更加充分,更有说服力。
再举例子:
(4)对比联想:即由一事物或形象联想到与相反的事物或形象。如朱自清在《绿》一文中,为了突出梅雨潭绿的特点,他就联想到别的地方所见到的“绿”来和它作对比:“我曾见过北京什刹海拂地的绿杨,脱不了鹅黄的底子,似乎太淡了”。我又曾见过杭州虎跑寺旁高峻而深密的‘绿壁’,丛叠着无穷的碧草与绿叶的,那太浓了。其余呢,西式湖的波太明了,秦淮河的也太暗了。”作者通过这样的联想对比,从而突出了梅雨潭的绿有着明暗适度、浓淡相宜的特点。
再举例子:
二、练一练
课堂训练,以《桥》为题目,进行联想训练。
点拨:1.从造桥用料联想:木质→石质→钢筋水泥→是历史的见证。
2.从字型出发:犹如一个人手足俱插于水中→修桥的都是普通的劳动人民。
3.从作用联想:它连接两岸,代表人与人、地区与地区间的沟通→大陆与台湾之间。
4.从比喻义联想:连接人们心中美好的感情:如“鹊桥”“断桥”“虹桥”“魂断蓝桥”“廊桥遗梦”。它牵扯人们的感情→是一条纽带。
5.桥所代表的精神→承受重压,担负责任,人车马在身上川流不息而岿然不动。
6.过河拆桥→过河后,桥便失去了对他的价值,被拆掉。
7.代表尊重→古时先有河,而无桥,怎样渡河呢?是把河填平还是想别的办法?架桥,既过了河,又不使河受到伤害。这体现一种对河的尊重,对自然存在万物的尊重,人想的不是去改变自然,去伤害它,而是与自然和谐相处。
8.天桥,一种在新时代中出现的新的桥,本来是为给行人提供方便和安全,但却有一部分人总是不走天桥,而是横穿马路穿行→人的素质
9.桥上的特殊故事→一种是桥上总发生一些浪漫的故事,引起人们的美好情感,另一种则是桥成为兵家必争之地。比如南斯拉夫电影《桥》所反映的故事,美国电影《桂河大桥》所述的内容,又如“飞夺泸定桥”的故事。
三、阅读下面的故事,完成后面的问题。
1、弘一法师在圆寂前,再三叮嘱弟子把他的遗体装龛时,在龛的四个角下各垫上一个碗,碗中装水,以免蚂蚁虫子爬上遗体后在火化时被无辜烧死。
2、上高中的时候,我家后院的墙角里经常有大老鼠出来偷吃东西。不知为什么,我的心里产生了一个残酷的想法,悄悄地躲在墙边,趁老鼠出来的时候,拿开水烫它。结果,一只大老鼠被滚烫的开水烫着后惨叫着缩进了墙洞,两个月后:我在后院又看到了那只大老鼠,它还活着,只是全身都是被烫伤之后留下的白斑,它居然还怀着小老鼠,腆着个大肚子,动作迟钝地在地上寻觅着食物。
3、骆驼妈妈
有一个美国旅行者在非洲撒哈拉沙漠看到这样一幕:
无人区里有一只母骆驼带着几只小骆驼一路低着头,不时地停下来闻着干燥的沙子。按照常识,旅行者知道这是骆驼在找水喝。它们虽然渴坏了,几只小骆驼无精打采地走着,在太阳的炙烤下,它们的眼睛血红血红的,看起来快要支撑不住了。
旅行者还发现,小骆驼们紧紧挨着骆驼妈妈,而母骆驼总是根据不同的方向驱赶孩子们走在她的阴影里。
终于,它们来到了一个半月池边,它们停住了。几只小骆驼兴奋异常,打着响鼻。
可是,池水太浅了,站在高处的几只小骆驼不论怎样努力也无法把嘴凑到池水边上去。
惊人的一幕发生了。那只骆驼妈妈围着她的孩子们转了几圈,突然纵身跃入池潭……水终于涨高了,刚好能让小骆驼们喝着。
4、几个猎人将一群羚羊赶到一座悬崖上,悬崖对面有座山峰,但没有一只羚羊能跳过去,后来羚羊分成两队,一队年轻一队年老,一老一少同时起跳,年老的羚羊在年轻的羚羊下面,小羚羊踏在老羚羊身上,如同享受一块跳板飞到了对面山崖,羚羊以这样一种方式换取了一半的生命。
5、一条鳝鱼在油锅中被煎时却始终弓起中间的身子是为了保护腹中的鱼卵。
6、丰子恺曾劝告小孩子不要肆意用脚踩蚂蚁,不要肆意用火或用水去残害蚂蚁。他认为自己那样做不仅仅处于怜悯之心,更是怕小孩子的那一点点残忍心以后扩大开来,以至于驾着飞机装着炸弹去轰炸无辜的平民。
要求:展开联想想象,构思一下,如果叫你在同一篇文章中用上以上6则材料中的至少4则,你会怎么用,你可以比较具体的描述你的作文,也可以是概述你的作文提纲。
四、出示例文:
敬畏生命
文/易命
弘一法师在圆寂前,再三叮嘱弟子把他的遗体装龛时,在龛的四个角下各垫上一个碗,碗中装水,以免蚂蚁虫子爬上遗体后在火化时被无辜烧死。好几次看弘一法师的传记,读到这个细节,总是为弘一法师对于生命深切的怜悯与敬畏之心所深深感动。
上高中的时候,我家后院的墙角里经常有大老鼠出来偷吃东西。不知为什么,我的心里产生了一个残酷的想法,悄悄地躲在墙边,趁老鼠出来的时候,拿开水烫它。结果,一只大老鼠被滚烫的开水烫着后惨叫着缩进了墙洞,我不知道它死了没有,但那时我并没意识到自己的残忍,因为"老鼠过街,人人喊打",在人类的心目中老鼠似乎有一千人应该死的理由。然而,引起我内心最大触动和自责的还是在两个月后:我在后院又看到了那只大老鼠,它还活着,只是全身都是被烫伤之后留下的白斑,可是最让人痛苦和不安的白斑,可是最让人痛苦和不安的是,它居然还怀着小老鼠,腆着个大肚子,动作迟钝地在地上寻觅着食物。我无法表达我在那个时候的心情,我只觉得"生命"这个词在我的心中突然凸现得那么耀眼,我只觉得我曾经有过的行为是多么卑劣和龌龊,这种感觉,在别人眼里也许会显得很可笑,但是,对我来说,就是那个时候起,我逐渐地感受到了生命的意义和分量。
法国思想家史怀泽曾在《敬畏生命》一书写道:他在非洲志愿行医时,有一天黄昏,看到几只河马在河里与他们所乘的船并排而游,突然感悟到了生命的可爱和神圣。于是,"敬畏生命"的思想在他的心中蓦然产生,并且成了他此后努力倡导和不懈追求的事业。
其实,也只有我们拥有对于生命的敬畏之心时,世界才会在我们面前呈现出它的无限生机,我们才会时时处处感受到生命的高贵与美丽。地上搬家的小蚂蚁,春天枝头鸣唱的鸟儿,高原雪山脚下奔跑的羚羊,大海中戏水的鲸鱼等等,无不丰富了生命世界的底蕴。我们也会时时处处在体验中获得"鸢飞鱼跃,道无不在"的生命的顿悟与喜悦。
因此,每当读到那些关于生命的故事,我的心中总会深切地感受到生命无法承受之重,如撒哈拉沙漠中,母骆驼为了使即将渴死的小骆驼喝到够不着的水潭里的水而纵身跳进了水潭中;老羚羊们为了使小羚羊逃生而一个接着一个跳向悬崖,因而能够使小羚羊在它们即将下坠的刹那它们为跳板跳到对面的山头上去;一条鳝鱼在油锅中被煎时却始终弓起中间的身子是为了保护腹中的鱼卵;一只母狼望着在猎人的陷阱中死去的小狼而在凄冷的月夜下呜咽嗥叫。其实,不仅仅只有人类才拥有生命神性的光辉。
有时候,我们敬畏生命,也是为了更爱人类自己,丰子恺曾劝告小孩子不要肆意用脚踩蚂蚁,不要肆意用火或用水去残害蚂蚁。他认为自己那样做不仅仅处于怜悯之心,更是怕小孩子的那一点点残忍心以后扩大开来,以至于驾着飞机装着炸弹去轰炸无辜的平民。
确实,我们敬畏地球上的一切生命,不仅仅是因为人类有怜悯之心,更因为它们的命运就是人类的命运:当它们被杀害贻尽时,人类就像最后的一块多米诺骨牌,接着倒下的也便是自己了。
对例文的分析:第一则材料,他当作是问题的提出,也就是引出话题“敬畏生命”,第二则材料,当作是反向的例子,“自己”曾经不敬畏生命,然后让自己深深自责。第三则到第五则材料证明为什么要敬畏生命,最后一则是怎样敬畏生命。
这期间作者用了相反联想,相似联想以及相关联想、相通联想,然后将这几则材料运用到一篇文章当中。
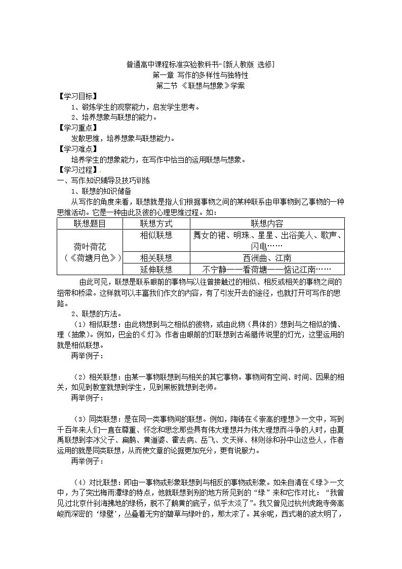
联想题目
联想方式
联想内容
荷叶荷花
(《荷塘月色》)
相似联想
舞女的裙、明珠、星星、出浴美人、歌声、闪电……
相关联想
西洲曲、江南
延伸联想
不宁静──看荷塘──惦记江南……
人教版 (新课标)选修《文章写作与修改》第四章 文章的修改与完善第三节 语言的锤炼学案: 这是一份人教版 (新课标)选修《文章写作与修改》第四章 文章的修改与完善第三节 语言的锤炼学案,共3页。
人教版 (新课标)选修第一节 整体的调整学案设计: 这是一份人教版 (新课标)选修第一节 整体的调整学案设计,共4页。
语文第二节 局部的完善学案设计: 这是一份语文第二节 局部的完善学案设计,共3页。

