高中生物必修二第三篇+教材实验归纳篇+Word版含答案
展开第三篇 教材实验归纳篇
(一)观察类实验
[常见实验]
1.观察蝗虫精母细胞减数分裂固定装片;
2.低温诱导染色体数目加倍
[实验指导]
1.观察蝗虫精母细胞减数分裂固定装片
(1)实验材料的选取
宜选用雄性个体生殖器官,其原因为:
①雄性个体产生精子数量多于雌性个体产生卵细胞数。
②在动物卵巢内的减数分裂没有进行彻底,排卵时排出的仅仅是次级卵母细胞,只有和精子相遇后,在精子的刺激下,才继续完成减Ⅱ分裂。
(2)实验流程
①装片制作(同有丝分裂装片制作过程):解离→漂洗→染色→压片
②显微观察:
2.低温诱导染色体数目加倍
(1)实验原理
①正常进行有丝分裂的组织细胞,在分裂后期着丝点分裂后,子染色体在纺锤体作用下分别移向两极,进而平均分配到两个子细胞中去。
②低温可抑制纺锤体形成,阻止细胞分裂,导致细胞染色体数目加倍。
(2)实验流程
①根尖培养:将洋葱等材料放在装满清水的广口瓶上,底部接触水面,置于适宜条件下,使之生根。
②低温诱导:待不定根长至1 cm时,将整个装置放入冰箱的低温室内(4℃),诱导培养36 h。
③材料固定:剪取根尖约0.5~1 cm,放入卡诺氏液中浸泡0.5~1h,固定其形态,然后用95%酒精冲洗两次。
④制作装片:解离→漂洗→染色→制片(同观察植物细胞的有丝分裂)。
⑤观察:先用低倍镜观察,找到变异细胞,再换用高倍镜观察。
⑥结论:低温能诱导植物染色体数目加倍。
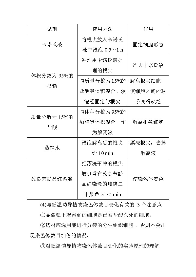
(3)低温诱导植物染色体数目变化的实验中的试剂及其作用
试剂 | 使用方法 | 作用 |
卡诺氏液 | 将根尖放入卡诺氏液中浸泡0.5~1 h | 固定细胞形态 |
体积分数为95%的酒精 | 冲洗用卡诺氏液处理的根尖 | 洗去卡诺氏液 |
与质量分数为15%的盐酸等体积混合,浸泡经固定的根尖 | 解离根尖细胞,使细胞之间的联系变得疏松 | |
质量分数为15%的盐酸 | 与体积分数为95%的酒精等体积混合,作为解离液 | 解离根尖细胞 |
蒸馏水 | 浸泡解离后的根尖约10 min | 漂洗根尖,去掉解离液 |
改良苯酚品红染液 | 把漂洗干净的根尖放进盛有改良苯酚品红染液的玻璃皿中染色3~5 min | 使染色体着色 |
(4)与低温诱导植物染色体数目变化有关的3个注意点
①显微镜下观察到的细胞是已被盐酸杀死的细胞。
②选材应选用能进行分裂的分生组织细胞,否则不会出现染色体数目加倍的情况。
③对低温诱导植物染色体数目变化的实验原理的理解
关键信息:低温处理分生组织细胞、抑制纺锤体形成、染色体不能被拉向两极、不能形成两个子细胞。
错误理解:将“抑制纺锤体形成”等同于“着丝点不分裂”,将低温处理“分生组织细胞”等同于“任何细胞”。
[对应训练]
1.为了观察减数分裂各时期特点,实验材料选择恰当的是( )
①蚕豆的雄蕊 ②桃花的雌蕊 ③蝗虫的精巢 ④小鼠的卵巢
A.①② B.③④ C.①③ D.②④
C [观察细胞减数分裂的选材标准是易获得且能够观察到全部的分裂时期。高等植物的卵细胞形成过程比较复杂,且不易获取;哺乳动物(小鼠)的卵细胞形成过程比较特殊,减数第一次分裂是在雌性动物排卵前后完成的,其结果产生一个次级卵母细胞和第一极体,进入输卵管,准备与精子受精。减数第二次分裂是在精子和卵子结合的过程中完成的,次级卵母细胞经分裂产生一个成熟的卵子和第二极体。]
2.下列有关“低温诱导洋葱染色体数目的变化”实验的叙述,正确的是( )
A.低温会抑制分裂时纺锤体的形成
B.改良苯酚品红染液的作用是固定和染色
C.固定和解离后的漂洗液都是体积分数为95%的酒精
D.在高倍显微镜下可以观察到细胞从二倍体变为四倍体的过程
A [低温诱导洋葱染色体数目变化的机理是低温能够抑制分裂时纺锤体的形成,导致染色体数目加倍;改良苯酚品红染液的作用是对染色体进行染色;固定后的漂洗液是体积分数为95%的酒精,解离后的漂洗液是清水,目的是洗去多余的盐酸;经解离后细胞已经死亡,不能观察到细胞从二倍体变为四倍体的过程。]
3.下列关于低温诱导染色体加倍实验的叙述,正确的是( )
A.原理:低温抑制染色体着丝点分裂,使子染色体不能分别移向两极
B.解离:盐酸酒精混合液和卡诺氏液都可以使洋葱根尖解离
C.染色:改良苯酚品红溶液和醋酸洋红溶液都可以使染色体着色
D.观察:显微镜下可以看到大多数细胞的染色体数目发生改变
C [低温诱导染色体加倍实验的实验原理:低温处理植物分生组织细胞,能够抑制纺锤体的形成,导致染色体不分离,从而产生染色体数目加倍的细胞核;卡诺氏液能固定细胞的形态,而盐酸酒精混合液可以使洋葱根尖细胞解离;洋葱根尖装片中的细胞大部分处于有丝分裂间期,因此在显微镜下能观察到染色体数目发生改变的只是少数细胞。]
4.小鼠常被用作研究人类遗传病的模式动物。请填充观察小鼠细胞减数分裂的实验步骤。
供选材料及试剂:小鼠的肾脏、睾丸、肝脏,苏丹Ⅲ染液、醋酸洋红染液、詹纳斯绿B(健那绿)染液,解离固定液。
(1)取材:用________作实验材料。
(2)制片:
①取少量组织低渗处理后,放在________溶液中,一定时间后轻轻漂洗。
②将漂洗后的组织放在载玻片上,滴加适量________。
③一定时间后加盖玻片,________。
(3)观察:
①用显微镜观察时,发现几种不同特征的分裂中期细胞。若它们正常分裂,产生的子细胞是________。
②下图是观察到的同源染色体(A1和A2)的配对情况。若A1正常,A2发生的改变可能是________。
解析 主要考查观察细胞分裂的实验过程,以及染色体结构变异的区分方法。观察减数分裂应选取生殖器官,本题应选取睾丸。制片过程为“解离→漂洗→染色→压片”。精原细胞通过有丝分裂实现自我增殖,通过减数分裂形成成熟生殖细胞,故中期细胞可能是有丝分裂中期、减Ⅰ中期、减Ⅱ中期。A1正常,则A2为缺失,若A2正常,则A1为重复。
答案 (1)(小鼠)睾丸 (2)①解离固定液 ②醋酸洋红染液 ③压片(只要有压片的操作均可) (3)①次级精母细胞,精细胞,精原细胞 ②缺失
(二)同位素示踪实验
[常见实验]
1.噬菌体侵染细菌实验;
2.证明DNA分子半保留复制的实验
[实验指导]
1.噬菌体侵染细菌实验
(1)标记噬菌体:用分别含35S和32P的培养基培养细菌,再用培养的细菌培养T2噬菌体,分别得到蛋白质被35S标记和DNA被32P标记的噬菌体。
(2)噬菌体侵染细菌:
①+细菌搅拌、离心
②+细菌搅拌、离心
(3)结果分析
①噬菌体侵染细菌时,DNA进入到细菌细胞中,而蛋白质外壳留在外面。
②子代噬菌体的各种性状是通过亲代DNA来遗传的。
2.证明DNA分子半保留复制的实验
(1)关于DNA复制方式的探究充分体现了假说—演绎法,即在克里克假说的基础上,通过演绎推理,最终通过实验得以验证。
(2)实验材料:大肠杆菌。
(3)实验原理:用放射性同位素标记大肠杆菌。①若用14N 标记大肠杆菌(普通大肠杆菌无放射性),得到14N/14N的DNA 分子,将该DNA 分子离心处理,离心后位于试管的上部,即轻带(如下图1)。
②若用放射性同位素15N 标记大肠杆菌,得到15N/15N的DNA分子,将该DNA 分子离心处理,离心后位于试管的下部,即重带(如下图2)。③若大肠杆菌的DNA 分子中一条链被14N 标记,另一条链被15N标记,离心处理后将会位于试管的中部,即中带(如下图3)。
(4)实验过程:
(5)结果分析:
①若DNA 的复制方式为全保留复制,则离心后出现如图4所示,即1/2重带和1/2轻带。(该复制方式实际上是不存在的)。
②若DNA 的复制方式为半保留复制,则离心后出现如图5所示,即全部为中带。
(6)实验结论:DNA以半保留的方式进行复制。
[对应训练]
1.用15N标记含有100个碱基对的DNA分子,其中有胞嘧啶60个。该DNA分子在14N的培养基中连续复制4次,其结果可能是( )
A.含有14N的DNA占7/8
B.复制过程中需游离的腺嘌呤脱氧核苷酸600个
C.含有15N的DNA占1/16
D.子代DNA中嘌呤与嘧啶之比是2∶3
B [该DNA分子在14N培养基中连续复制4次,可得到24个DNA分子,其中含有14N的DNA分子占100%,A错误;含有15N的DNA分子占2/16,因为DNA复制为半保留复制,亲代DNA分子的两条链只可能进入两个子代DNA分子中,C错误;在子代DNA分子中嘌呤与嘧啶之比是1∶1,D错误;在含有100个碱基对的DNA分子中,若有胞嘧啶60个,则含有腺嘌呤个数=40,则连续复制4次所需腺嘌呤脱氧核苷酸的数目为40×(24-1)=600个,B正确。]
2.噬菌体内的S用35S标记,P用32P标记,细菌内蛋白质含32S,DNA含31P,用该噬菌体去侵染细菌后,产生了许多子代噬菌体,那么在子代菌体中35S和32P的分布规律是( )
A.外壳中有35S和32S,核心内只含有32P
B.外壳中只有32S,核心内只含有32P
C.外壳中有35S和32S,核心内含有32P和31P
D.外壳中只有32S,核心内都含有31P
D [噬菌体是一类以细菌为寄主的病毒,由含S的蛋白质构成的外壳和由DNA构成的核心组成。在噬菌体侵染细菌时,蛋白质外壳留在细菌细胞外面,只有DNA分子进入细菌细胞内,以噬菌体的DNA分子为模板复制出新的DNA分子和控制形成新的蛋白质外壳。在复制的子代DNA分子中,由于原料由细菌提供,因此子代DNA中只有2个DNA分子中含有噬菌体DNA分子提供的32P和细菌提供的31P,其余只含31P;而合成蛋白质外壳所用的原料均由细菌提供,因此不会含有35S。]
3.科学家以大肠杆菌为实验对象,运用同位素示踪技术及密度梯度离心方法进行了DNA复制方式的探索实验,实验内容及结果见下表。
组别 | 1组 | 2组 | 3组 | 4组 |
培养液中 唯一氮源 | 14NH4Cl | 15NH4Cl | 14NH4Cl | 14NH4Cl |
繁殖代数 | 多代 | 多代 | 一代 | 两代 |
培养产物 | A | B | B的 子Ⅰ代 | B的子Ⅱ代 |
操作 | 提取DNA并离心 | |||
离心结果 | 仅为 轻带 (14N/ 14N) | 仅为 重带 (15N/ 15N) | 仅为 中带 (15N/ 14N) | 轻带 (14N/14N) 中带 (15N/14N) |
请分析并回答:
(1)要得到DNA中的N全部被放射性标记的大肠杆菌B,必须经过________代培养,且培养液中的________是唯一氮源。
(2)综合分析本实验的DNA离心结果,第________组结果对得到结论起到了关键作用,但需把它与第________组和第________组的结果进行比较,才能说明DNA分子的复制方式是______________________。
(3)分析讨论:
①若子Ⅰ代DNA的离心结果为“轻”和“重”两条密度带,则“重带”DNA来自于________,据此可判断DNA分子的复制方式不是________复制。
②若将子Ⅰ代DNA双链分开后再离心,其结果________(选填“能”或“不能”)判断DNA的复制方式。
③若在同等条件下将子Ⅱ代继续培养,子n代DNA离心的结果是:密度带的数量和位置________,放射性强度发生变化的是________带。
④若某次实验的结果中,子Ⅰ代DNA的“中带”比以往实验结果的“中带”略宽,可能的原因是新合成DNA单链中的N尚有少部分为________。
解析 经过一代培养后,只能是标记DNA分子的一条单链,所以要想对所有的DNA分子全部标记,要进行多代培养;在探究DNA分子的复制方式为半保留复制的实验中,“重带”应为两个单链均被15N标记,“轻带”为两个单链均被14N标记,“中带”为一个单链被14N标记,另一个单链被15N标记。
答案 (1)多 15NH4Cl (2)3 1 2 半保留复制
(3)①B 半保留 ②不能 ③没有变化 轻 ④15N
(三)杂交类实验
[常见实验]
1.遗传方式探究的杂交实验;
2.变异类型探究的杂交实验;
3.基因型确定的杂交实验;
4.筛选某一性别的后代用于生产的杂交实验
[实验指导]
1.遗传方式探究的杂交实验。
(1)探究一对相对性状基因的位置
①在常染色体上还是在X染色体上:
a.若已知性状的显隐性:
隐性雌×显性雄⇒
b.若未知性状的显隐性:
设计正反交实验⇒
②在X、Y染色体的同源区段还是仅位于X染色体上:
隐性雌×纯合显性雄⇒
③受核基因控制还是受质基因控制:
设计正反交杂交实验⇒
(2)探究控制两对或多对相对性状的基因是否位于一对同源染色体上。
①自交法:F1自交,如果后代性状分离比符合3∶1,则控制两对或多对相对性状的基因位于一对同源染色体上;如果后代性状分离比符合9∶3∶3∶1或(3∶1)n(n≥3),则控制两对或多对相对性状的基因位于两对或多对同源染色体上。
②测交法:F1测交,如果测交后代性状分离比符合1∶1,则控制两对或多对相对性状的基因位于一对同源染色体上;如果测交后代性状分离比符合1∶1∶1∶1或(1∶1)n(n≥3),则控制两对或多对相对性状的基因位于两对或多对同源染色体上。
2.变异类型探究的杂交实验
性状=基因型+环境条件,所以某生物的变异原因应从外因和内因两个方面加以分析。
(1)可遗传变异与不可遗传变异的判定:
自交或杂交子代出现该变异性状⇒可遗传变异子代不出现该变异性状⇒不可遗传变异
(2)染色体变异与基因突变的判别:
a.镜检:基因突变是分子水平的变异,在光学显微镜下是观察不到的,而染色体变异是细胞水平的变异,在光学显微镜下一般可以观察到。因此制作正常亲本与待测变异亲本的有丝分裂临时装片,找到中期图进行结构与数目的比较可以区分染色体变异与基因突变。
b.杂交:变异个体与正常异性个体杂交,通过后代性状判定。
(3)显性突变和隐性突变的判定:
①类型:
a.显性突变:aa→Aa(当代表现)
b.隐性突变:AA→Aa(当代不表现,一旦表现即为纯合体)
②判定方法:
a.选取突变体与其他已知未突变体杂交,据子代性状表现判断。
b.让突变体自交,观察子代有无性状分离而判断。
3.确定基因型的杂交实验
方法1 自交的方式。后代能发生性状分离,则亲本一定为杂合子;无性状分离,则很可能为纯合子。
方法2 测交的方式。让待测个体与隐性类型测交,若后代出现隐性类型,则一定为杂合子;若后代只有显性性状个体,则可能为纯合子。
4.筛选某一性别的后代用于生产的杂交实验
(1)XY型性别决定(即雌性的性染色体组成为XX,雄性为XY)的生物(如果蝇等):“雌隐×雄显”的杂交后代中,具有显性性状的都是雌性个体,具有隐性性状的都是雄性个体。
(2)ZW型性别决定(即雌性的性染色体组成为ZW,雄性为ZZ)的生物(如鸟类、家蚕等):“雌显×雄隐”的杂交后代中,具有显性性状的都是雄性个体,具有隐性性状的都是雌性个体。
总之,不论XY型性别决定方式,还是ZW型性别决定方式的生物,只要用“同型”(XX或ZZ)的隐性个体与“异型”(XY或ZW)的显性个体杂交,其后代都能依据其性状判断出其性别,用于生产。
[对应训练]
1.一匹家系来源不明的雄性黑马与若干匹雌性红马杂交,生出20匹红马和22匹黑马,你认为这两种亲本马的基因型是( )
A.黑马为显性纯合体,红马为隐性纯合体
B.黑马为杂合体,红马为显性纯合体
C.黑马为隐性纯合体,红马为显性纯合体
D.黑马为杂合体,红马为隐性纯合体
D [具一对相对性状的纯合体杂交后代均为显性性状,故A、C错误;具一对相对性状的显性纯合体与杂合体杂交后代也均为显性,B错误;具一对相对性状的杂合体与隐性纯合体杂交,后代显隐性之比为1∶1,D正确。]
2.鸡的羽毛有白色和有色等性状,显性基因I是抑制基因,显性基因C是有色羽基因,隐性基因c是白羽基因,且这两对基因分别位于两对同源染色体上。当I和C同时存在时,I就抑制了有色羽基因C的作用,使其不能表现为有色羽;当I不存在时,C才发挥作用,显示有色羽。
(1)现将一种白羽莱杭鸡(IICC)若干只与另一种白羽温德鸡(iicc)若干只作为亲本进行杂交,F1的表现型为________,基因型为________。
(2)让F1雌雄个体互相交配(自交),F2中表现型为白色羽的比例为________,其中能够稳定遗传的比例为______。
(3)F2中有色羽个体的基因型为__________,若要判断一只有色羽公鸡是否为纯合子,可以让其与多只________母鸡交配,若__________________________________,说明这只公鸡为纯合子。请用遗传图解解释上述现象。
解析 (1)根据题目信息当I和C同时存在时,I就抑制了有色羽基因C的作用,使其不能表现为有色羽;当I不存在时,C才发挥作用,显示有色羽,白羽莱杭鸡(IICC)与白羽温德鸡(iicc)杂交,F1的基因型为IiCc,表现型为白色羽毛。
(2)F1雌雄个体相互交配,F2的基因型为IICC∶2IICc∶IIcc∶2IiCC∶4IiCc∶2Iicc∶iiCC∶2iiCc∶iicc。9种基因型中只有iiCC和iiCc为有色羽,其他基因型的个体都为白色羽,因此F2中白色羽占13/16,白色羽中能稳定遗传的纯合子占3/13。
(3)判断一只有色羽公鸡是纯合子还是杂合子,应采用测交的方法。
答案 (1)白色羽 IiCc (2)13/16 3/13
(3)iiCC或iiCc 白羽温德 后代全部为有色羽(后代不出现白色羽) 遗传图解如图所示:
3.遗传学上将染色体上某一区段及其带有的基因一起丢失的现象叫缺失,若一对同源染色体中两条染色体在相同区域同时缺失叫缺失纯合子,若仅一条染色体发生缺失而另一条正常叫缺失杂合子。缺失杂合子的生活力降低但能存活,缺失纯合子常导致个体死亡。现有一红眼雄果蝇XAY 与一白眼雌果蝇XaXa杂交,子代中出现一只白眼雌果蝇。请采用两种方法判断这只白眼雌果蝇的出现是由缺失造成的,还是由基因突变引起的。
方法一:________________________。
方法二:________________________。
解析 (1)镜检法:对于染色体变异,可通过显微镜检测的方法,观察该果蝇分裂的细胞中染色体结构是否发生改变,确定该变异是来自基因突变还是染色体缺失。(2)杂交法:利用题干中的信息“缺失纯合子导致个体死亡”这一现象,将该果蝇与红眼雄果蝇杂交,观察并统计子代雌雄个体数目的比例来确定该变异的来源。若为基因突变,则XaXa×XAY→XAXa、XaY,子代雌雄比例为1∶1,若该变异为染色体缺失造成,则XaX×XAY→XAXa、XAX、XaY、XY(致死),子代雌雄比例为2∶1。
答案 方法一:取该果蝇有分裂能力的细胞制成装片,显微镜下观察染色体结构,若染色体正常,可能是基因突变引起的;反之可能是染色体缺失造成的
方法二:选该白眼雌果蝇与红眼雄果蝇杂交,若杂交子代中雌果蝇数与雄果蝇数为1∶1,则这只白眼雌果蝇的出现是由基因突变引起的;若杂交子代中雌果蝇数与雄果蝇数比为2∶1,则这只白眼雌果蝇的出现是由染色体缺失造成的
4.狗皮毛的颜色受两对常染色体上的等位基因A、a与B、b控制,且基因A使雄配子致死。狗皮毛的表现型有:沙色、红色和白色。经观察绘得如下系谱图,请分析回答:(1号、2号为纯合子)
(1)该遗传遵循基因____________定律。
(2)1号和2号的基因型是________和________。
(3)现有多只白色和红色母狗,请设计合理的实验方案,探究12号的基因型。
第一步:让12号与____________母狗交配;
第二步:观察并统计后代的表现型。
预期结果和结论:
①如果子代____________,则其基因型为____________________。
②如果子代____________,则其基因型为____________________。
③如果子代____________,则其基因型为____________________。
解析 (1)两对等位基因位于两对同源染色体上,可判断其性状遗传遵循基因的自由组合定律。
(2)从图中的图例可以看出,红色的基因型是A_B_,沙色的基因型是aaB_或A_bb,白色的基因型是aabb。因1、2号生有红色的后代6号,又因1号、2号均为纯合子,且基因A使雄配子致死,所以1号、2号的基因型是AAbb和aaBB。
(3)13号的基因型是aabb,推知亲本6、7号基因型皆为AaBb,可知6号的父母1、2号必分别含有A和B基因,因此12号基因型为aaB_或Aabb,与多只白色(aabb)雌狗交配,后代可能为沙色狗、白色狗、既有沙色又有白色。当12号基因型为aaBB时,子代全部为沙色;当12号基因型为aaBb时,子代既有沙色又有白色;当12号基因型为Aabb时,子代全部为白色。
答案 (1)自由组合(分离定律和自由组合)
(2)AAbb aaBB(不可颠倒)
(3)多只白色
①全部为沙色 aaBB ②沙色∶白色约为1∶1(既有沙色又有白色) aaBb ③全部为白色 Aabb
高中生物必修二第二篇+模块高考对接篇+Word版含答案: 这是一份高中生物本册综合当堂检测题,共23页。
生物人教版 (新课标)第二章 基因和染色体的关系综合与测试课堂检测: 这是一份生物人教版 (新课标)第二章 基因和染色体的关系综合与测试课堂检测,共2页。试卷主要包含了知识网络构建,知识回扣达标等内容,欢迎下载使用。
生物必修2《遗传与进化》第二章 基因和染色体的关系综合与测试一课一练: 这是一份生物必修2《遗传与进化》第二章 基因和染色体的关系综合与测试一课一练,共1页。试卷主要包含了知识网络构建,知识回扣达标等内容,欢迎下载使用。

