山东省泰安市宁阳县-学八级(上)期末生物试卷 (解析版)
展开2017-2018学年山东省泰安市宁阳县八年级(上)期末生物试卷
一、选择题(共15小题,每小题1分,满分15分)
1.(1分)下列关于动物与其生活环境相适应的叙述,不正确的是( )
A.蛔虫消化器官简单,适于在人体消化道内寄生生活
B.蝗虫有外骨骼,适于在陆地干燥的环境中生活
C.鲫鱼用鳍游泳,适于在水中生活
D.家鸽体温恒定,适于在空中飞行生活
2.(1分)下列关于脊椎动物的特征,与适应陆地环境生活没有直接关系的是( )
A.用肺呼吸 B.产具有坚韧卵壳的卵
C.体表覆盖角质的鳞片或甲 D.牙齿分为门齿、犬齿和臼齿
3.(1分)下列有关人体运动器官和功能的叙述,正确的是( )
A.由骨骼肌、骨和关节三者的协调配合,就能完成一个动作
B.骨骼肌具有受到刺激而收缩的特性
C.关节的基本结构包括关节头,关节囊和关节腔
D.人在伸肘时,肱二头肌收缩,肱三头肌舒张
4.(1分)下列有关动物的叙述正确的是( )
A.用鳃呼吸是鱼类的主要特征之一,用鳃呼吸的动物都属于鱼类
B.只要运动系统完好,动物就能正常运动
C.蜘蛛结网和鹦鹉学舌从获得途径上看都是学习行为
D.蚂蚁是具有社会行为的动物,通讯方式之一是依靠气味
5.(1分)下列例子中,哪一项不能体现动物在生物圈中的作用?( )
A.蚂蚁群体成员之间分工合作,共同维持群体的生活
B.重庆某地遭遇罕见蝗灾,紧急请求支援大量的青蛙、麻雀和蛇
C.为了提高农作物的产量,在温室大棚中放养蜜蜂
D.苍耳果实表面的钩刺钩挂在路过动物的皮毛上
6.(1分)下列有关生物的生殖和发育的说法中,正确的是( )
A.扦插和嫁接属于有性繁殖
B.鸡卵的卵黄表面有一盘状小白点,是胚盘,里面含有细胞核
C.细菌和真菌的生殖方式是孢子生殖
D.青蛙的鸣叫与繁殖无关
7.(1分)比较昆虫、两栖动物、鸟类的生殖发育过程,你认为图中①②③处代表的内容依次是( )
A.变态发育 卵生 空中飞行
B.变态发育 卵生 体内受精
C.卵生 体内受精 变态发育
D.变态发育 体内受精 卵生
8.(1分)如图是关于遗传知识的概念图,图中的代码1、2、3、4依次为( )
A.细胞核、染色体、基因、双螺旋结构
B.染色体、双螺旋结构、遗传信息、基因
C.遗传信息、染色体、基因、双螺旋结构
D.遗传信息、细胞核、双螺旋结构、基因
9.(1分)国家最高科技获奖者,小麦育种专家李振声历时20多年,通过小麦与牧草杂交实验培育出抗病、高产的小麦新品种,以下有关叙述错误的是( )
A.这一实例体现了利用基因多样性改良作物品种
B.该杂交育种过程是通过植物的无性生殖实现的
C.杂交成功的关键是确保小麦与牧草进行异花传粉
D.小麦新品种产生的抗病、高产等变异是可遗传的变异
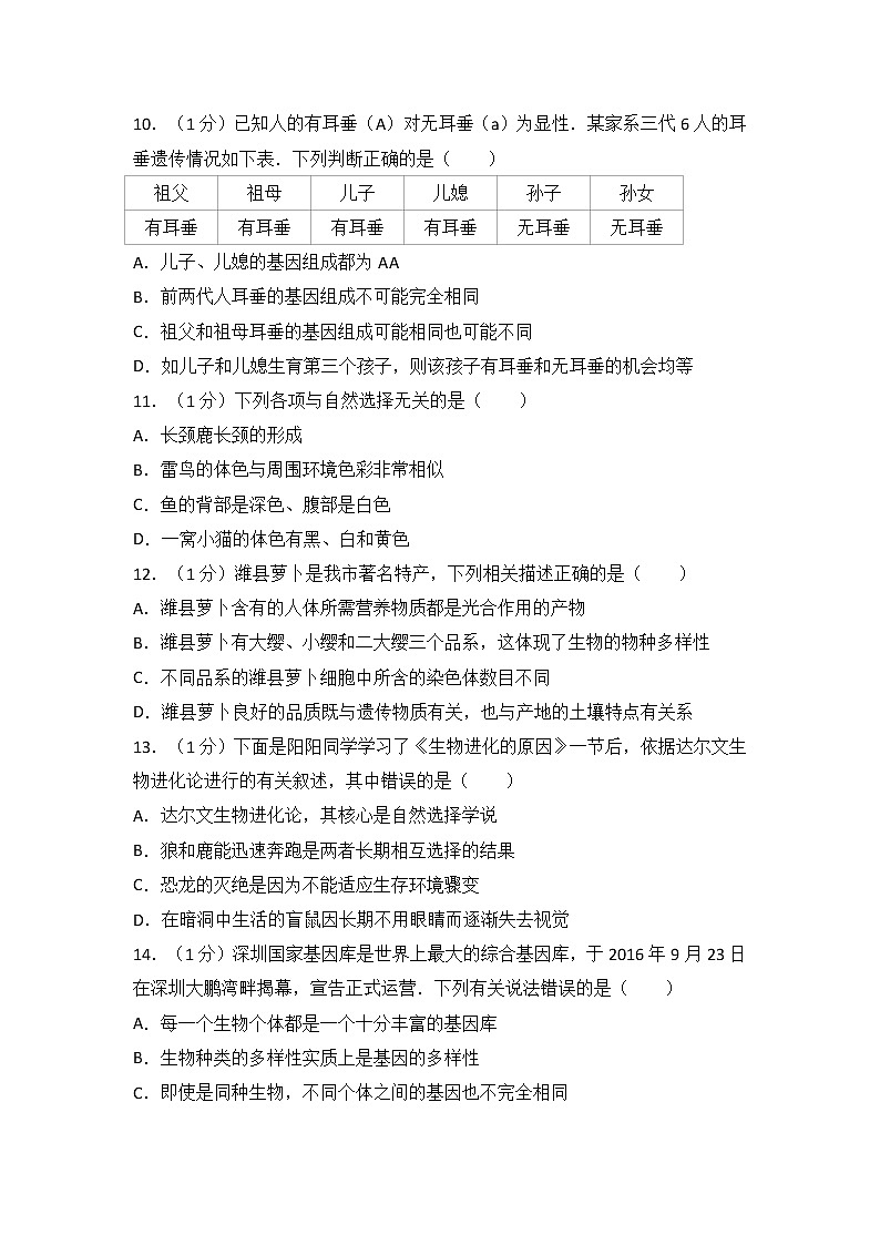
10.(1分)已知人的有耳垂(A)对无耳垂(a)为显性.某家系三代6人的耳垂遗传情况如下表.下列判断正确的是( )
祖父 | 祖母 | 儿子 | 儿媳 | 孙子 | 孙女 |
有耳垂 | 有耳垂 | 有耳垂 | 有耳垂 | 无耳垂 | 无耳垂 |
A.儿子、儿媳的基因组成都为AA
B.前两代人耳垂的基因组成不可能完全相同
C.祖父和祖母耳垂的基因组成可能相同也可能不同
D.如儿子和儿媳生育第三个孩子,则该孩子有耳垂和无耳垂的机会均等
11.(1分)下列各项与自然选择无关的是( )
A.长颈鹿长颈的形成
B.雷鸟的体色与周围环境色彩非常相似
C.鱼的背部是深色、腹部是白色
D.一窝小猫的体色有黑、白和黄色
12.(1分)潍县萝卜是我市著名特产,下列相关描述正确的是( )
A.潍县萝卜含有的人体所需营养物质都是光合作用的产物
B.潍县萝卜有大缨、小缨和二大缨三个品系,这体现了生物的物种多样性
C.不同品系的潍县萝卜细胞中所含的染色体数目不同
D.潍县萝卜良好的品质既与遗传物质有关,也与产地的土壤特点有关系
13.(1分)下面是阳阳同学学习了《生物进化的原因》一节后,依据达尔文生物进化论进行的有关叙述,其中错误的是( )
A.达尔文生物进化论,其核心是自然选择学说
B.狼和鹿能迅速奔跑是两者长期相互选择的结果
C.恐龙的灭绝是因为不能适应生存环境骤变
D.在暗洞中生活的盲鼠因长期不用眼睛而逐渐失去视觉
14.(1分)深圳国家基因库是世界上最大的综合基因库,于2016年9月23日在深圳大鹏湾畔揭幕,宣告正式运营.下列有关说法错误的是( )
A.每一个生物个体都是一个十分丰富的基因库
B.生物种类的多样性实质上是基因的多样性
C.即使是同种生物,不同个体之间的基因也不完全相同
D.我国是世界上基因多样性最丰富的国家之一
15.(1分)小华同学根据某一分类标准已对7种动物中的6种进行了简单的分类(见表),下列叙述正确的是( )
待分类的生物 | 大雁、野兔、蝗虫、青蛙、蚯蚓、蜘蛛、鲫鱼 |
类别1 | 青蛙、大雁、野兔 |
类别2 | 蝗虫、蚯蚓、蜘蛛 |
A.其分类标准是胎生还是卵生
B.其分类标准是生活环境的不同
C.应该将鲫鱼划分到类别1中
D.应该将鲫鱼划分到类别2中
二、解答题(共5小题,满分35分)
16.(7分)自然界中的动物多种多样,春水澄碧,游鱼嬉戏;长空万里,秋雁远去 …都曾引发你无限的遐想。请结合如图中的动物回答问题:
(1)若将图中动物分成AD和BCEF两类,则分类依据是 。
(2)请写出动物A适于飞行的外部形态特征 (至少两条);A与飞行相适应,在呼吸系统上具有独特的结构 ,提高了呼吸的效率,保证了能量的供给。
(3)比较B和E两种动物,从外部形态看,它们身体的共同特点是 ;增强了身体运动的灵活性。
(4)动物C在个体发育方面的突出特点是 。
(5)动物D特有的生殖发育方式是 ,大大提高了后代的成活率。
(6)动物F适于水中生活的呼吸器官和运动器官分别是 。
17.(7分)为了研究生物的分类和进化历程,某生物小组根据收集到的生物图片,绘制了如图所示的生物进化树,请回答相关问题。
(1)从生物进化的角度看,较早出现的单细胞动物和腔肠动物大多数生活在 中,而较晚出现的爬行类、鸟类和哺乳类动物大多数生活在 上,从生物生活环境的变化可以看出生物进化的趋势是从 。(2)如图中1代表的生物类群是 。与2相比,从结构上看,进化的表现是 。
(3)为了弄清生物之间的亲缘关系,生物学家把生物分成不同等级的分类单位,图中的3和4共同属于的最小分类单位是 。
(4)生物之所以能不断地进化,是 的结果。
18.(7分)如图是生殖发育有关的示意图,请分析作答:
(1)甲、乙两图反映了昆虫的发育过程,其中图甲属于 发育,图乙发育经历了四个阶段,比图甲多了一个[ ] ([]内填写结构代码,横线上填写结构名称,下同)的发育阶段。
(2)丙图中新生命与母体是通过[ ] 进行物质交换的。
(3)丁图表示绿色开花植物受精的过程,受精后受精卵发育成 ;[ ] 能够发育成种子。
(4)戊图中莲农常采用种藕繁殖湘莲,这种繁殖方式属于 生殖,产生的后代只有 。
19.(7分)如图1所示图甲是某家族单双眼皮的遗传情况(显性基因用A表示,隐性基因用a表示),图乙是人的生殖过程中一个受精卵分裂后偶然发育为两个胚胎,两个胚胎发育成两个孩子的部分阶段。请据图回答:
(1)人的单眼皮和双眼皮是一对相对性状。由图甲中信息可以判断,单眼皮为 性状。请根据图中信息推测小雅母亲的基因组成为 。
(2)小雅眼皮性状与父母不同,此现象在遗传学上称为 。
(3)小雅进入青春期以后,变得越来越漂亮,但她对自己的单眼皮不满意,通过手术变成了双眼皮。成年以后,如果小雅与一单眼皮的男子结婚,能生育出双眼皮的孩子吗?为什么? 。
(4)小雅的父亲是双眼皮,其产生的精子类型是如图2所示中的 (填写字母)。
(5)人的生命延续和发展是通过有性生殖实现的, 是基因在亲子代间传递的“桥梁”。若图乙中所示两个双胞胎成年以后,各自生活在不同环境中,两人肤色、行为方式等出现很大差异。由此可见,生物体有许多性状明显地表现了 共同作用的结果。
20.(7分)小白鼠会游泳,但不喜欢处于水中,水中的小白鼠发现平台,会迅速游上去。有人发现,即使平台隐在水面下,不让小白鼠看见,如果它第一次找到过,下次还能找到隐藏在水面下的平台。经过训练后,小白鼠是否能更快地找到平台?同学们对该问题进行了探究,他们设计了如图所示的装置:大水槽、T型平台、清水、并准备了身长10cm的小白鼠。
(1)老师指出装置中有两大问题。
其一,建议将清水替换成豆浆,请你说出理由: 。
其二,应调整平台与液面的距离。倒入液体高度应为图中 点(选填M或N)高度。
(2)把一只体长10cm的小白鼠从水槽边沿放入,当它入水开始用秒表计时,直到登上隐藏的平台。从相同点放入该小白鼠鼠,再做两次实验,将数据记录在如下表格。
X | 第1次 | 第2次 | 第3次 |
Y |
|
|
|
请完善表格的表头部分,写出“X”“Y”,分别指代的项目名称: 。
(3)该实验只用到一只小白鼠,老师认为不合理,原因是 。
(4)如果上表中记录的三次数据依次是5分钟、3分钟、1分钟,可以得到的实验结论是 。
(5)小白鼠能更快地找到平台的行为属于 ,该类行为对于它的生活具有的意义是 。
2017-2018学年山东省泰安市宁阳县八年级(上)期末生物试卷
参考答案与试题解析
一、选择题(共15小题,每小题1分,满分15分)
1.(1分)下列关于动物与其生活环境相适应的叙述,不正确的是( )
A.蛔虫消化器官简单,适于在人体消化道内寄生生活
B.蝗虫有外骨骼,适于在陆地干燥的环境中生活
C.鲫鱼用鳍游泳,适于在水中生活
D.家鸽体温恒定,适于在空中飞行生活
【考点】MK:陆生动物及其与环境相适应的特征.
【分析】现在生存的每一种生物,都具有与环境相适应的形态结构、生理特征或行为,结合动物的形态结构特征进行解答..
【解答】解:A、蛔虫以人体小肠内半消化的养料生活,所以消化管结构简单,而不是没有专门的消化器官,A正确.
B、蝗虫有外骨骼,能防止体内水分的散失,适于陆地干燥环境生活,B正确.
C、鱼的身体长有胸鳍、背鳍、腹鳍和尾鳍是鱼在水中的运动器官,有利于水中生活,C正确.
D、家鸽体温高而恒定,尽管可以减少了动物对环境的依赖性,增强了对环境的适应性,扩大了它们的分布范围,有利于鸟类的生存和繁殖,但是与适于空中飞行生活无直接关系,D错误.
故选:D
【点评】解答此题的关键是熟练掌握相关的基础知识,结合题意,灵活解答.
2.(1分)下列关于脊椎动物的特征,与适应陆地环境生活没有直接关系的是( )
A.用肺呼吸 B.产具有坚韧卵壳的卵
C.体表覆盖角质的鳞片或甲 D.牙齿分为门齿、犬齿和臼齿
【考点】MB:家兔的形态结构和生理特点.
【分析】陆生动物适于陆生的特点:
(1)陆地气候相对干燥,与此相适应,陆生动物一般都有防止水分散失的结构。
(2)陆地上的动物不受水的浮力作用,一般都具有支持躯体和运动的器官,用于爬行、行走、跳跃、奔跑、攀援等多种运动方式,以便觅食和避敌。
(3)除蚯蚓等动物外,陆地生活的动物一般都具有能在空气中呼吸的,位于身体内部的各种呼吸器官。
(4)陆地动物还普遍具有发达的感觉器官和神经系统,能够对多变的环境及时做出反应。
【解答】解:选项A一般有能在空气中呼吸的气管和肺;B中产的卵具有坚韧的卵壳和C体表覆盖角质的鳞片或甲属于有防止水分散失的结构,都属于陆地生活的动物对环境适应的表现ABC正确。D 牙齿分为门齿、犬齿和臼齿,不属于陆地生活的动物对环境适应的表现,D不正确。
故选:D。
【点评】关键知道陆生动物适于陆生的特点。
3.(1分)下列有关人体运动器官和功能的叙述,正确的是( )
A.由骨骼肌、骨和关节三者的协调配合,就能完成一个动作
B.骨骼肌具有受到刺激而收缩的特性
C.关节的基本结构包括关节头,关节囊和关节腔
D.人在伸肘时,肱二头肌收缩,肱三头肌舒张
【考点】GA:骨骼肌在运动中的协作关系;G2:关节的基本结构和功能;G9:骨骼肌与人体主要的骨骼肌群.
【分析】骨骼肌有受刺激而收缩的特性,当骨骼肌受神经传来的刺激收缩时,就会牵动着它所附着的骨,绕着关节活动,于是躯体就产生了运动.
【解答】解:A、人体完成一个运动都要有神经系统的调节,有骨、骨骼肌、关节的共同参与,多组肌肉的协调作用,才能完成,A错误.
B、骨骼肌有受刺激而收缩的特性,B正确.
C、关节的基本结构包括关节面、关节腔和关节囊,C错误.
D、人在伸肘时,肱三头肌收缩,肱二头肌舒张,D错误.
故选:B
【点评】在运动中,神经系统起调节作用,骨起杠杆的作用,关节起支点作用(也有说枢纽作用),骨骼肌起动力作用.
4.(1分)下列有关动物的叙述正确的是( )
A.用鳃呼吸是鱼类的主要特征之一,用鳃呼吸的动物都属于鱼类
B.只要运动系统完好,动物就能正常运动
C.蜘蛛结网和鹦鹉学舌从获得途径上看都是学习行为
D.蚂蚁是具有社会行为的动物,通讯方式之一是依靠气味
【考点】M1:鱼类的主要特征;GB:骨、关节、骨骼肌的协调配合与运动的产生;H2:动物的先天性行为和学习行为的区别;H4:群体中的信息交流.
【分析】(1)鱼的呼吸器官是鳃,软体动物河蚌、节肢动物虾等的呼吸器官也是鳃.
(2)人体各个系统的结构和功能各不相同,但是它们在进行各种生命活动的时候,并不是孤立的,而是互相密切配合的.
(3)动物的行为从获得途径上划分,可以分为先天性行为和学习行为.
(4)社会行为是群体内形成了一定的组织,成员间有明确分工的动物群集行为,有的高等动物还形成等级.
【解答】解:A、用鳃呼吸是鱼类的主要特征之一,用鳃呼吸的动物不一定属于鱼类,如虾属于节肢动物,A错误.
B、骨骼肌收缩,牵动着它所附着的骨,绕着关节活动,于是躯体就产生了运动.运动并不是仅靠运动系统来完成的,它需要神经系统的控制和调节,它需要能量的供应,因此还需要消化系统、呼吸系统、循环系统等系统的配合,B错误.
C、蜘蛛结网属于先天性行为,鹦鹉学舌从获得途径上看是学习行为,C错误.
D、蚂蚁是具有社会行为的动物,通讯方式之一是依靠气味,D正确.
故选:D
【点评】解题的关键是知道有关动物的知识等.
5.(1分)下列例子中,哪一项不能体现动物在生物圈中的作用?( )
A.蚂蚁群体成员之间分工合作,共同维持群体的生活
B.重庆某地遭遇罕见蝗灾,紧急请求支援大量的青蛙、麻雀和蛇
C.为了提高农作物的产量,在温室大棚中放养蜜蜂
D.苍耳果实表面的钩刺钩挂在路过动物的皮毛上
【考点】M8:动物在自然界中的作用.
【分析】动物在自然界中作用:①维持自然界中生态平衡,②促进生态系统的物质循环,③帮助植物传粉、传播种子.
【解答】解:A、蚂蚁群体成员之间分工合作.共同维持群体的生活,属于社会行为,不能体现动物在生物圈中的作用,符合题意;
B、食物链和食物网中的各种生物之间存在着相互依赖、相互制约的关系.在生态系统中各种生物的数量和所占的比例总是维持在相对稳定的状态,这种现象叫做生态平衡.如果食物链或食物网中的某一环节出了问题,就会影响到整个生态系统,如重庆某地遭遇罕见蝗灾,紧急请求支援大量蝗虫的天敌青蛙、麻雀和蛇,控制蝗虫,可见动物在维持生态平衡中起着重要的作用,不符合题意;
C、自然界中的动物和植物在长期生存与发展的过程中,形成相互适应、相互依存的关系.动物能够帮助植物传粉,使这些植物顺利地繁殖后代,如为了提高农作物的产量,在温室大棚中放养蜜蜂或蜜蜂帮助植物传粉.不符合题意;
D、动物能够帮助植物传播果实和种子,有利于扩大植物的分布范围.如苍耳果实表面的钩刺钩挂在路过动物的皮毛上,不符合题意.
故选:A.
【点评】人类的生活和生产活动应从维护生物圈可持续发展的角度出发,按照生态系统发展的规律办事.各种动物在自然界中各自起着重要的作用,我们应用辨证的观点来看待动物对人类有利的一面和有害的一面,合理地保护和控制、开发和利用动物资源.
6.(1分)下列有关生物的生殖和发育的说法中,正确的是( )
A.扦插和嫁接属于有性繁殖
B.鸡卵的卵黄表面有一盘状小白点,是胚盘,里面含有细胞核
C.细菌和真菌的生殖方式是孢子生殖
D.青蛙的鸣叫与繁殖无关
【考点】J4:鸟卵的结构;J3:两栖动物的生殖和发育过程;LG:细菌的营养方式和生殖方式;LI:真菌的形态结构、营养方式和生殖方式的特点.
【分析】扦插和嫁接属于无性繁殖;胚盘内含有遗传物质,是进行胚胎发育的部位;细菌的生殖方式是分裂生殖,真菌的是出芽生殖;青蛙的鸣叫是吸引异性.
【解答】解:A、扦插和嫁接没有经过两性生殖细胞的结合,属于无性生殖,故错误.
B、卵黄上的小白点叫做胚盘,含有细胞核,内有遗传物质,是由受精卵分裂形成的.是进行胚胎发育的部位,故正确.
C、细菌的生殖方式是分裂生殖,一个分成两个,而真菌可以在环境条件较好时,比如营养充足,温度适宜的条件下进行出芽生殖,在条件不良时又可以进行孢子生殖.故错误.
D、青蛙鸣叫是为了吸引异性,繁殖后代,属于繁殖行为,故错误.
故选:B.
【点评】解答此题的关键是熟练掌握无性繁殖的特点、鸟卵的结构、细菌和真菌的生殖方式、青蛙鸣叫的意义.
7.(1分)比较昆虫、两栖动物、鸟类的生殖发育过程,你认为图中①②③处代表的内容依次是( )
A.变态发育 卵生 空中飞行
B.变态发育 卵生 体内受精
C.卵生 体内受精 变态发育
D.变态发育 体内受精 卵生
【考点】J1:昆虫的生殖和发育过程;J3:两栖动物的生殖和发育过程;J5:鸟的生殖和发育过程.
【分析】(1)昆虫的发育有完全变态发育和不完全变态发育两种:昆虫在个体发育中,经过卵、幼虫、蛹和成虫等4个时期的叫完全变态发育;例如蝶、蚊、蝇、菜粉蝶、蜜蜂,蚕等.发育经历卵、若虫、成虫三个时期,幼体与成体的形态结构和生活习性基本相似,但幼体的生殖器官等方面未发育成熟,这样的发育叫做不完全发育;例如:蜻蜓、蟑螂、蝼蛄、蟋蟀、蝗虫等.
(2)两栖动物的发育经过受精卵、蝌蚪、幼体、成体四个发育时期,幼体与成体在形态构造和生活习性上明显不同,差异很大,属于变态发育.
(3)鸟类的繁殖行为包括求偶、交配、筑巢、产卵、孵化、育雏几个过程.
【解答】解:从题干图中的描述可知:上方的椭圆表示昆虫、左下方的椭圆表示两栖动物、右下方的椭圆表示鸟类.
①昆虫与两栖动物的共同特征是变态发育.
②昆虫、两栖动物、鸟类的共同特征是卵生.
③鸟类与昆虫的共同特征是体内受精.
故选:B.
【点评】解答该题的关键是理清昆虫、两栖动物和鸟类的共同特征和不同的特征.
8.(1分)如图是关于遗传知识的概念图,图中的代码1、2、3、4依次为( )
A.细胞核、染色体、基因、双螺旋结构
B.染色体、双螺旋结构、遗传信息、基因
C.遗传信息、染色体、基因、双螺旋结构
D.遗传信息、细胞核、双螺旋结构、基因
【考点】K5:染色体、DNA和基因的关系.
【分析】遗传物质在细胞中的结构层次(由小到大):基因→DNA分子→染色体→细胞核→细胞.
【解答】解:细胞核中能被碱性染料染成深色的物质叫做染色体,它是由DNA和蛋白质两部分组成,DNA是主要的遗传物质,呈双螺旋结构.一条染色体上包含一个DNA分子.一个DNA分子上包含有多个基因,基因是DNA上具有特定遗传信息的遗传片段.一条染色体上携带着许多基因.每一种生物细胞内的染色体的形态和数目都是一定的.染色体在体细胞中的数目是成对存在的.但是,染色体在精子和卵细胞中是成单存在的.
故选:C
【点评】解此题的关键是理解基因是染色体上具有控制生物性状的DNA 片段.
9.(1分)国家最高科技获奖者,小麦育种专家李振声历时20多年,通过小麦与牧草杂交实验培育出抗病、高产的小麦新品种,以下有关叙述错误的是( )
A.这一实例体现了利用基因多样性改良作物品种
B.该杂交育种过程是通过植物的无性生殖实现的
C.杂交成功的关键是确保小麦与牧草进行异花传粉
D.小麦新品种产生的抗病、高产等变异是可遗传的变异
【考点】K9:遗传育种在实践上的应用.
【分析】生物多样性通常有三个层次的含义,即生物种类的多样性、基因(遗传)的多样性和生态系统的多样性.
【解答】解:A、李振声教授利用小麦和一种具有很强抗病虫害能力的牧草进行“远缘杂交”实验并获得成功.从而培育出具有很强抗病虫害能力的小麦新品种.表明生物的多样性是培育农作物新品种的基因库.因此这个“远缘杂交”的培育过程是利用了生物基因的多样性.A正确;
B、一般情况下,把通过生殖细胞相互融合而达到这一目的过程称为杂交.杂交育种应该属于有性生殖.B错误;
C、杂交成功的关键是确保小麦与牧草进行异花传粉,防止自身花粉的干扰,C正确;
D、小麦新品种产生的抗病、高产等变异是由遗传物质决定的,属于可遗传的变异,D正确.
故选:B
【点评】掌握杂交技术属于有性生殖是关键.
10.(1分)已知人的有耳垂(A)对无耳垂(a)为显性.某家系三代6人的耳垂遗传情况如下表.下列判断正确的是( )
祖父 | 祖母 | 儿子 | 儿媳 | 孙子 | 孙女 |
有耳垂 | 有耳垂 | 有耳垂 | 有耳垂 | 无耳垂 | 无耳垂 |
A.儿子、儿媳的基因组成都为AA
B.前两代人耳垂的基因组成不可能完全相同
C.祖父和祖母耳垂的基因组成可能相同也可能不同
D.如儿子和儿媳生育第三个孩子,则该孩子有耳垂和无耳垂的机会均等
【考点】K8:基因的显性和隐性以及它们与性状表现之间的关系.
【分析】此题考查的知识点是基因的显性与隐性以及基因的传递,解答时可以从显性基因和隐性基因以及它们控制的性状和基因在亲子代间的传递方面来切入.
【解答】解:显性基因控制显性性状,隐性基因控制隐性性状,当控制某个性状的基因一个是显性,一个是隐性时,只表现出显性基因控制的性状.如果在后代个体中出现了亲代没有的性状,则新出现的性状是隐性性状,根据图表可知,有耳垂是显性,无耳垂是隐性.后代中控制某一性状的基因一个来自父方,一个来自母方,孙子无耳垂的基因组成为aa,说明孙子的父母除了都含有一个控制显性性状的基因(可用大写字母A表示),还都含有应该控制隐性性状的基因(可用小写字母a表示),故其(孙子的父母)儿子、儿媳的基因组成都为Aa.从图解中可以看出祖父和祖母耳垂的基因型为AA或Aa.
故选:C.
【点评】解答此类题目的关键是理解基因的显性与隐性以及在基因在亲子间的传递.
11.(1分)下列各项与自然选择无关的是( )
A.长颈鹿长颈的形成
B.雷鸟的体色与周围环境色彩非常相似
C.鱼的背部是深色、腹部是白色
D.一窝小猫的体色有黑、白和黄色
【考点】N7:达尔文和自然选择学说.
【分析】遗传是指亲子间在性状上的相似性,变异是指亲子间和子代个体间的差异性即性状的差异.
自然界中的生物,通过激烈的生存斗争,适应者生存下来,不适应者被淘汰掉,这就是自然选择;
达尔文的自然选择学说,其主要内容有四点:过度繁殖,生存斗争(也叫生存竞争),遗传和变异,适者生存.
【解答】解:ABC、适者生存,不适者被淘汰,这就是自然选择.长颈鹿长颈的形成、雷鸟的体色与周围环境色彩非常相似、鱼的背部是深色、腹部是白色,都是长期自然选择的结果,故ABC错误;
D、小猫的毛色不同,体现了子代个体之间性状上的差异性,因此这是一种变异现象,与自然选择无关,故D正确.
故选:D.
【点评】用一句话概括起来,那就是:遗传变异是自然选择的基础,生存斗争是过程,过程的结果是适者生存、不适者被淘汰.
12.(1分)潍县萝卜是我市著名特产,下列相关描述正确的是( )
A.潍县萝卜含有的人体所需营养物质都是光合作用的产物
B.潍县萝卜有大缨、小缨和二大缨三个品系,这体现了生物的物种多样性
C.不同品系的潍县萝卜细胞中所含的染色体数目不同
D.潍县萝卜良好的品质既与遗传物质有关,也与产地的土壤特点有关系
【考点】93:光合作用的概念和实质;L1:生物的多样性的内涵和价值.
【分析】A、人体所需营养物质包括糖类、脂肪、蛋白质、水,无机盐、维生素.
B、生物多样性的内涵通常包括三个方面,即生物种类的多样性、基因的多样性和生态系统的多样性.生物种类的多样性是指一定区域内生物种类的丰富性,
C、同种生物染色体数目相同;
D、决定生物性状既有遗传基因,又有环境因素.
【解答】解:A、潍县萝卜光合作用的产物是有机物和氧气,人体所需营养物质包括糖类、脂肪、蛋白质、水,无机盐、维生素,不只是光合作用的产物,A错误;
B、不同物种之间基因组成差别很大,同种生物之间的基因也有差别,每个物种都是一个独特的基因库,遗传多样性,故潍县萝卜有大缨、小缨和二大缨三个品系,这体现了生物的基因的多样性,B错误;
C、不同品系的潍县萝卜细胞中所含的染色体数目相同,C错误;
D、决定生物性状既有遗传基因,又有环境因素,潍县萝卜良好的品质既与遗传物质有关,也与产地的土壤特点有关系,D正确.
故选:D.
【点评】此题综合性较强,解答此题知识要全面熟练.
13.(1分)下面是阳阳同学学习了《生物进化的原因》一节后,依据达尔文生物进化论进行的有关叙述,其中错误的是( )
A.达尔文生物进化论,其核心是自然选择学说
B.狼和鹿能迅速奔跑是两者长期相互选择的结果
C.恐龙的灭绝是因为不能适应生存环境骤变
D.在暗洞中生活的盲鼠因长期不用眼睛而逐渐失去视觉
【考点】N7:达尔文和自然选择学说.
【分析】自然界中的生物,通过激烈的生存斗争,适应者生存下来,不适应者被淘汰掉,这就是自然选择;达尔文的自然选择学说,源于达尔文于1859年发表《物种起源》,其主要内容有四点:过度繁殖,生存斗争(也叫生存竞争),遗传和变异,适者生存。自然选择学说与能量守恒和转换定律、细胞学说被恩格斯誉为十九世纪自然科学的三大发现。
【解答】解:A、达尔文的进化论,其核心是自然选择学说,A正确;
B、鹿和狼各自的特征是在长期的生存斗争过程中形成的,鹿跑的不快、转弯不灵活便容易被狼吃掉,狼跑的不快就不易捕获食物(鹿),在长期的生存斗争和相互选择中,鹿和狼发展了自己的特征,B正确;
C、恐龙由于缺乏适应环境的有利变异,在自然选择中被淘汰,导致恐龙的灭绝。因此恐龙的灭绝是自然选择的结果,C正确;
D、盲鼠因长期不用眼睛而逐渐失去视觉,这是它对环境的一种适应,D错误。
故选:D。
【点评】生物的变异是随机产生的,是不定向的,而自然选择是定向的,选择的过程实质上是一个淘汰的过程。
14.(1分)深圳国家基因库是世界上最大的综合基因库,于2016年9月23日在深圳大鹏湾畔揭幕,宣告正式运营.下列有关说法错误的是( )
A.每一个生物个体都是一个十分丰富的基因库
B.生物种类的多样性实质上是基因的多样性
C.即使是同种生物,不同个体之间的基因也不完全相同
D.我国是世界上基因多样性最丰富的国家之一
【考点】L1:生物的多样性的内涵和价值.
【分析】生物的多样性包括基因的多样性、生物种类的多样性、生态系统的多样性.
【解答】解:A、每种生物的个体基因组成是有差别的,一个物种就是一个基因库,A错误;
B、每个物种都是一个独特的基因库.生物种类的多样性是由基因的多样性决定的,所以其实质就是基因多样性,B正确;
C、生物的各种性状都是由基因控制的,同种生物如野生水稻和栽培水稻之间基因也有差别,C正确.
D、生物的多样性包括基因的多样性、生物种类的多样性、生态系统的多样性,我国是世界上生物多样性最丰富的国家之一.D正确.
故选:A
【点评】生物多样性及其保护是考查的重点,复习时要注意,能结合题意,灵活答题.
15.(1分)小华同学根据某一分类标准已对7种动物中的6种进行了简单的分类(见表),下列叙述正确的是( )
待分类的生物 | 大雁、野兔、蝗虫、青蛙、蚯蚓、蜘蛛、鲫鱼 |
类别1 | 青蛙、大雁、野兔 |
类别2 | 蝗虫、蚯蚓、蜘蛛 |
A.其分类标准是胎生还是卵生
B.其分类标准是生活环境的不同
C.应该将鲫鱼划分到类别1中
D.应该将鲫鱼划分到类别2中
【考点】L8:动物的分类.
【分析】对动物进行分类,除了要比较外部形态结构,还要比较动物的内部构造和生理功能。据此答题。
【解答】解:根据动物的体内有无脊椎骨构成的脊柱可以把动物分为脊椎动物和无脊椎动物两大类,脊椎动物的体内有由脊椎骨构成的脊柱,如表格中的类群1:青蛙、大雁、野兔。无脊椎动物的体内无脊椎骨构成的脊柱,如类群2:蝗虫、蚯蚓、蜘蛛;鲫鱼属于脊椎动物应该将鲫鱼划分到类别1中。
故选:C
【点评】做这题的关键是掌握脊椎动物和无脊椎动物的分类依据是体内有无脊椎骨构成的脊柱。
二、解答题(共5小题,满分35分)
16.(7分)自然界中的动物多种多样,春水澄碧,游鱼嬉戏;长空万里,秋雁远去 …都曾引发你无限的遐想。请结合如图中的动物回答问题:
(1)若将图中动物分成AD和BCEF两类,则分类依据是 体温是否恒定 。
(2)请写出动物A适于飞行的外部形态特征 体表被有羽毛,前肢特化成翼 (至少两条);A与飞行相适应,在呼吸系统上具有独特的结构 气囊 ,提高了呼吸的效率,保证了能量的供给。
(3)比较B和E两种动物,从外部形态看,它们身体的共同特点是 身体有许多的体节构成 ;增强了身体运动的灵活性。
(4)动物C在个体发育方面的突出特点是 变态发育 。
(5)动物D特有的生殖发育方式是 胎生、哺乳 ,大大提高了后代的成活率。
(6)动物F适于水中生活的呼吸器官和运动器官分别是 鳃、鳍 。
【考点】L8:动物的分类;M1:鱼类的主要特征;M9:蚯蚓的特征;MB:家兔的形态结构和生理特点;ME:鸟类的主要特征及其适于空中飞行的特点;MG:节肢动物、蝗虫的主要特征.
【分析】图中A鸽子属于鸟类,B蚯蚓属于环节动物,C青蛙属于两栖动物,D家兔属于哺乳动物,E蝗虫属于环节动物,F鲫鱼属于鱼类,解答即可。
【解答】解:(1)图中A鸽子属于鸟类,B蚯蚓属于环节动物,C青蛙属于两栖动物,D家兔属于哺乳动物,E蝗虫属于环节动物,F鲫鱼属于鱼类;若将图中动物分成AD和BCEF两类,则分类依据是体温是否恒定。
(2)鸟的身体呈流线型,体表被有羽毛,这样可以减少空气阻力。前肢特化成翼,宽大的翼又增加了飞行的升力,所以,鸟类可以不用扇动翅膀就可以滑翔很远的距离。家鸽飞行时需要消耗大量的氧气,与此相适应,家鸽体内具有发达的气囊,气囊的功能是贮存空气,使吸入的空气两次通过肺,保证肺充分地进行气体交换,协助肺完成双重呼吸,为飞行提供充足的氧气,家鸽具有独特的呼吸方式﹣﹣﹣双重呼吸;
(3)比较B和E两种动物,从外部形态看,它们身体的共同特点是身体有许多相似的体节构成; 动物E在生长发育过程中有蜕皮现象,原因是外骨骼会限制昆虫的发育和长大。
(4)青蛙的幼体叫蝌蚪,生活在水中,用鳃呼吸,用鳍游泳;成体是青蛙用肺呼吸,用四肢游泳或跳跃,主要生活在陆地上也可以生活在水中。因此这种发育叫变态发育。
(5)动物D特有的生殖发育方式是胎生、哺乳,大大提高了后代的成活率。
(6)F鱼适于水中生活的呼吸器官和运动器官分别是鳃和鳍。
故答案为:
(1)体温是否恒定;
(2)体表被有羽毛,前肢特化成翼;气囊,
(3)身体有许多的体节构成;
(4)变态发育
(5)胎生、哺乳;
(6)鳃、鳍;
【点评】解题的关键是知道几类动物的主要特征。
17.(7分)为了研究生物的分类和进化历程,某生物小组根据收集到的生物图片,绘制了如图所示的生物进化树,请回答相关问题。
(1)从生物进化的角度看,较早出现的单细胞动物和腔肠动物大多数生活在 水 中,而较晚出现的爬行类、鸟类和哺乳类动物大多数生活在 陆地 上,从生物生活环境的变化可以看出生物进化的趋势是从 水生到陆生 。(2)如图中1代表的生物类群是 蕨类植物 。与2相比,从结构上看,进化的表现是 出现了真正的根和输导组织 。
(3)为了弄清生物之间的亲缘关系,生物学家把生物分成不同等级的分类单位,图中的3和4共同属于的最小分类单位是 门 。
(4)生物之所以能不断地进化,是 自然选择 的结果。
【考点】N4:生物进化的历程;L6:生物的分类及分类单位.
【分析】生物进化的总体趋势是从简单到复杂,从低等到高等,从水生到陆生。在研究生物的进化的过程中,化石是重要的证据,据此作答。
【解答】解:(1)从图中可以看出,较早出现的单细胞动物和腔肠动物大多数生活在水中,而较晚出现的爬行类、鸟类、哺乳类动物大多数生活在陆地上,从生物生活环境的变化可以看出生物进化的趋势是从水生到陆生。
(2)植物类群是1蕨类植物,有了根、茎、叶的分化,体内有了输导组织,一般长的比较高大,其生殖也离不开水。2是苔藓植物无根,起固着作用的是假根,有茎、叶的分化,体内无输导组织,植株矮小,叶只有一层细胞构成,其生殖离不开水。
(3)生物学家根据生物之间的相似特征和它们之间的相似程度不同,把它们分成不同的等级,生物的分类单位从小到大依次是:种、属、科、目、纲、门、界。其中种是最小的单位,界是最大的单位。图中的3是鸟类和4是鱼类共同属于脊索动物门,因此它们的最小分类单位是门。
(4)达尔文认为,自然选择过程是一个长期的、缓慢的、连续的过程。由于生存斗争不断地进行,因而自然选择也是不断地进行,通过一代代的生存环境的选择作用,物种变异被定向地向着一个方向积累,于是性状逐渐和原来的祖先不同了,这样,新的物种就形成了。由于生物所在的环境是多种多样的,因此,生物适应环境的方式也是多种多样的,所以,经过自然选择也就形成了生物界的多样性。 因此生物进化是自然选择的结果。
故答案为:(1)水;陆地;水生到陆生;
(2)蕨类植物;出现了真正的根和输导组织;
(3)门;
(4)自然选择。
【点评】生物进化的总体趋势的知识在考试中经常出现,要注意熟练掌握和应用。
18.(7分)如图是生殖发育有关的示意图,请分析作答:
(1)甲、乙两图反映了昆虫的发育过程,其中图甲属于 不完全变态 发育,图乙发育经历了四个阶段,比图甲多了一个[ c ] 蛹期 ([]内填写结构代码,横线上填写结构名称,下同)的发育阶段。
(2)丙图中新生命与母体是通过[ 1 ] 胎盘 进行物质交换的。
(3)丁图表示绿色开花植物受精的过程,受精后受精卵发育成 胚 ;[ ④ ] 胚珠 能够发育成种子。
(4)戊图中莲农常采用种藕繁殖湘莲,这种繁殖方式属于 无性 生殖,产生的后代只有 母体的遗传特性 。
【考点】J1:昆虫的生殖和发育过程;7E:传粉和受精;J7:植物的无性生殖.
【分析】(1)昆虫的变态发育分为完全不同发育和不完全不同发育;完全变态发育过程为:a卵→b幼虫→c蛹→d成虫(例如:家蚕、蜜蜂、菜粉蝶、蚊、蝇);不完全变态发育过程为:A卵→B若虫→C成虫(例如:蝗虫、螳螂、蝼蛄、蟋蟀)。
(2)图丙:1是胎盘、2是脐带、3是胎儿;丁图:①是柱头、②是花柱、③是子房、④是胚珠。
(3)由两性生殖细胞结合形成受精卵,由受精卵发育成新个体的过程叫做有性生殖;不经过两性生殖细胞结合,由母体直接发育成新个体的叫做无性生殖。嫁接、扦插、压条都是植物的无性生殖。
【解答】解:(1)甲、乙两图反映了昆虫的发育过程,其中图甲经过卵→幼虫→成虫,属于不完全变态发育,图乙发育经历了卵→幼虫→蛹→成虫四个阶段,属于完全变态发育。图乙发育经历了四个阶段,比图甲多了一个c蛹期。
(2)丙图中新生命与母体是通过1胎盘进行物质交换的,这类生物的生殖方式称作胎生。
(3)丁图中表现了绿色开花植物受精的过程,其中受精后受精卵发育成胚,[④]胚珠能够发育成种子。
(4)丙图中,莲农常采用种藕繁殖湘莲,无两性生殖细胞的结合,这种繁殖方式属于无性生殖。产生的后代只有母体的遗传特性。
故答案为:(1)不完全变态;c蛹期
(2)1胎盘
(3)胚;④胚珠
(4)无性;母体的遗传特性
【点评】正确识图、理清相关知识点是解答该题的关键。
19.(7分)如图1所示图甲是某家族单双眼皮的遗传情况(显性基因用A表示,隐性基因用a表示),图乙是人的生殖过程中一个受精卵分裂后偶然发育为两个胚胎,两个胚胎发育成两个孩子的部分阶段。请据图回答:
(1)人的单眼皮和双眼皮是一对相对性状。由图甲中信息可以判断,单眼皮为 隐性 性状。请根据图中信息推测小雅母亲的基因组成为 AA或Aa 。
(2)小雅眼皮性状与父母不同,此现象在遗传学上称为 变异 。
(3)小雅进入青春期以后,变得越来越漂亮,但她对自己的单眼皮不满意,通过手术变成了双眼皮。成年以后,如果小雅与一单眼皮的男子结婚,能生育出双眼皮的孩子吗?为什么? 不能,因为小雅通过手术做的双眼皮遗传物质没有发生改变,是不可遗传的变异 。
(4)小雅的父亲是双眼皮,其产生的精子类型是如图2所示中的 D、E (填写字母)。
(5)人的生命延续和发展是通过有性生殖实现的, 生殖细胞 是基因在亲子代间传递的“桥梁”。若图乙中所示两个双胞胎成年以后,各自生活在不同环境中,两人肤色、行为方式等出现很大差异。由此可见,生物体有许多性状明显地表现了 基因和环境 共同作用的结果。
【考点】K8:基因的显性和隐性以及它们与性状表现之间的关系.
【分析】(1)人的体细胞内的23对染色体,有一对染色体与人的性别有关,叫做性染色体;男性的性染色体是XY,女性的性染色体是XX。
(2)遗传是指亲子间的相似性,变异是指亲子间和子代个体间的差异。
(3)生物的性状是由一对基因控制的,当控制某种性状的一对基因都是显性或一个是显性、一个是隐性时,生物体表现出显性基因控制的性状;当控制某种性状的基因都是隐性时,隐性基因控制的性状才会表现出来。
(4)在一对相对性状的遗传过程中,子代个体中出现了亲代没有的性状,新出现的性状一定是隐性性状,亲代的基因组成是杂合体。
(5)生物体的各种性状都是由基因控制的,性状的遗传实质上是亲代通过生殖细胞把控制性状的基因传递给了子代,在有性生殖过程中,精子与卵细胞就是基因在亲子代间传递的桥梁。
【解答】解:(1)图甲中。父母均为双眼皮,女儿小雅单眼皮,表明单眼皮是隐性性状,双眼皮是显性性状。因此“由图甲中信息可以判断”,单眼皮为隐性性状。
“显性基因用A表示,隐性基因用a表示”,则双眼皮的基因组成是AA或Aa,单眼皮的基因组成是aa.父母遗传给单眼皮(aa)小雅的基因一定是a,因此父母双眼皮的基因组成为Aa,遗传图解如图1:
,
从图1看出,小雅母亲的基因组成为Aa,外公双眼皮的基因组成为AA或Aa。
(2)“小雅眼皮性状与父母不同”,体现了亲子代之间在性状上的差异性,所以此现象在遗传学上称为变异。
(3)“小雅进入青春期以后,变得越来越漂亮,但她对自己的单眼皮不满意,通过手术变成了双眼皮”。是环境因素引起的,遗传物质没有发生变化,因此属于不可遗传的变异。所以“成年以后,如果小雅与一单眼皮的男子结婚”,不能生育出双眼皮的孩子,因为通过手术做的双眼皮遗传物质没有发生改变,是不可遗传的变异。
(4)小雅的父亲是双眼皮(Aa),其产生的精子类型是A或a,即下图中的D、E。
(5)“人的生命延续和发展是通过有性生殖实现的”,生殖细胞是基因在亲子代间传递的“桥梁”。“若图乙中所示两个双胞胎成年以后,各自生活在不同环境中,两人肤色、行为方式等出现很大差异。由此可见”,生物体有许多性状明显地表现了基因和环境共同作用的结果。
故答案为:(1)隐性;AA或Aa
(2)变异
(3)不能,因为小雅通过手术做的双眼皮遗传物质没有发生改变,是不可遗传的变异
(4)D、E
(5)生殖细胞;基因和环境
【点评】解答此类题目的关键是理解掌握变异的概念和原因、遗传的途径、性别遗传过程、基因的显性与隐性以及会利用遗传图解分析解答遗传问题。
20.(7分)小白鼠会游泳,但不喜欢处于水中,水中的小白鼠发现平台,会迅速游上去。有人发现,即使平台隐在水面下,不让小白鼠看见,如果它第一次找到过,下次还能找到隐藏在水面下的平台。经过训练后,小白鼠是否能更快地找到平台?同学们对该问题进行了探究,他们设计了如图所示的装置:大水槽、T型平台、清水、并准备了身长10cm的小白鼠。
(1)老师指出装置中有两大问题。
其一,建议将清水替换成豆浆,请你说出理由: 清水透明,小白鼠能看到水中平台,直接游过去 。
其二,应调整平台与液面的距离。倒入液体高度应为图中 M 点(选填M或N)高度。
(2)把一只体长10cm的小白鼠从水槽边沿放入,当它入水开始用秒表计时,直到登上隐藏的平台。从相同点放入该小白鼠鼠,再做两次实验,将数据记录在如下表格。
X | 第1次 | 第2次 | 第3次 |
Y |
|
|
|
请完善表格的表头部分,写出“X”“Y”,分别指代的项目名称: 次数、时间 。
(3)该实验只用到一只小白鼠,老师认为不合理,原因是 用一只小白鼠实验有偶然性,实验结论没有说服力 。
(4)如果上表中记录的三次数据依次是5分钟、3分钟、1分钟,可以得到的实验结论是 经过训练后,小白鼠能更快地找到平台 。
(5)小白鼠能更快地找到平台的行为属于 学习行为 ,该类行为对于它的生活具有的意义是 更好地适应复杂环境的变化 。
【考点】V1:科学探究的基本环节;H2:动物的先天性行为和学习行为的区别.
【分析】(1)科学探究的一般过程包括提出问题、作出假设、制定计划(即探究的方案:包括选择材料、设计方法步骤等)、实施计划、得出结论(分析所得的结果与假设是否相符)、表达和交流;实验方案的设计要紧紧围绕提出的问题和假设进行。
(2)动物的学习行为是在遗传因素的作用下,受环境因素的影响由经验和学习获得的。
【解答】解:(1)虽然小白鼠是天生的游泳健将,但是它们却厌恶处于水中的状态,同时游泳对于老鼠来说是十分消耗体力的活动,他们会本能的寻找水中的休息场所。因此建议将水替换成豆浆,因为清水透明,小白鼠能看到水中平台,直接游过去。
小白鼠寻找休息场所的行为涉及到一个复杂的记忆过程,包括收集与空间定位有关的视觉信息,再对这些信息进行处理、整理、记忆、加固、然后再取出,目的是能成功的航行并且找到隐藏在水中的站台,最终从水中逃脱。因此应调整平台与液面的距离,倒入液体高度应设为图中M点。
(2)把一只小白鼠从水槽边沿放入,当它入水开始用秒表计时,直到登上隐藏的平台。从相同点放入该小白鼠,再做两次实验,记录数据在表格中3次次数,因此“X”“Y”分别指代的项目名称:次数、时间。
(3)该实验只用到一只小白鼠,具有偶然性,有可能存在偶然情况,实验结论没有说服力。
(4)如果上表中记录的三次数据依次是5分钟、3分钟、1分钟,可以得到的实验结论是:经过训练后,小白鼠能更快地找到平台。
(5)小白鼠能更快地找到平台的行为属于学习行为,该类行为对于它的生活具有的意义是更好地适应复杂环境的变化。
故答案为:(1)清水透明,老鼠能看到水中平台,直接游过去;M
(2)次数、时间
(3)用一只小白鼠实验存在偶然性,实验结论没有说服力
(4)经过训练后,小白鼠能更快地找到平台
(5)学习行为;更好地适应复杂环境的变化
【点评】明确科学探究的一般过程:提出问题、作出假设、制定计划、实施计划、得出结论,理解动物的学习行为。
2021年山东省泰安市宁阳县中考生物二模试卷及答案: 这是一份2021年山东省泰安市宁阳县中考生物二模试卷及答案,共26页。试卷主要包含了单项选择题,非选择题等内容,欢迎下载使用。
山东省泰安市宁阳县2017-2018学年八年级(上)期末生物试卷 (解析版): 这是一份山东省泰安市宁阳县2017-2018学年八年级(上)期末生物试卷 (解析版),共29页。试卷主要包含了选择题,解答题等内容,欢迎下载使用。
山东省淄博市临淄二中-学八级(下)期中生物试卷(解析版): 这是一份山东省淄博市临淄二中-学八级(下)期中生物试卷(解析版),共29页。试卷主要包含了选择题,理解与应用,实验与探究等内容,欢迎下载使用。

