高中生物人教版 (新课标)选修3《现代生物科技专题》2.1.2 植物细胞工程的实际应用课后作业题
展开1.植物的微型繁殖技术是指( )
A.植物体细胞杂交技术
B.嫁接
C.营养繁殖
D.植物组织培养
解析:微型繁殖技术是指快速繁殖优良品种的植物组织培养技术,也叫快速繁殖技术。它实际上是一种无性繁殖。繁殖过程的分裂方式是有丝分裂,亲、子代细胞内的遗传物质不变,所以能够保证亲、子代性状不变。这种技术可以高效地快速实现种苗的大量繁殖。
答案:D
2.下列哪一项不是植物繁殖的新途径( )
A.微型繁殖
B.作物脱毒
C.细胞核移植
D.人工种子
解析:植物繁殖的新途径包括微型繁殖技术、作物脱毒和人工种子,动物细胞的全能性变窄,但细胞核仍具有全能性,所以动物细胞可通过细胞核移植克隆后代。
答案:C
3.胚状体是在植物组织培养的哪一阶段获得的( )
A.愈伤组织
B.再分化
C.形成完整植株
D.取离体组织
解析:植物体的根、茎、叶细胞一般都具有全能性,在一定的营养和激素条件下,可以脱分化形成愈伤组织。将愈伤组织转接到含有不同激素成分的培养基上,就可以诱导其再分化生成胚状体或丛芽,所以胚状体是在植物组织培养的再分化阶段形成的。
答案:B
4.下列哪项不是人工种子的优点( )
A.克服季节、气候、地域的限制
B.节约时间
C.防止性状分离
D.得到纯合子
解析:人工种子是通过细胞工程完成的,所以可使在自然条件下不结实或珍贵的植物得以繁殖。天然种子的大量储藏和运输也是相当困难的,人工种子则克服了这些缺点,人工种子外层是起保护作用的薄膜,类似天然种子的种皮,因此,可以很方便地储藏和运输。天然种子在生产上受季节的限制,植物在自然状态下一般每年只能繁殖1~2次,有些甚至十几年才繁殖一次,而人工种子的生产则不受季节限制,而且快捷高效。培育人工种子的目的主要是为了使在自然条件下不结实或珍贵的植物得以繁殖,不论是纯合子还是杂合子,都能保持其优良的遗传性状。
答案:D
5.若获得脱毒苗,一般选取植物体的哪一部分组织( )
A.叶
B.花粉
C.根
D.茎尖
解析:作物脱毒就是把已被病毒感染的植株进行脱毒,采用的技术还是微型繁殖技术,但是取材一定是无毒的,一般作物脱毒所用的原料是无病毒的茎尖、根尖等。
答案:D
6.马铃薯利用它的块茎进行无性繁殖,种植的世代多了以后往往会感染病毒而减产,为此农户都希望得到无病毒的幼苗进行种植。获得无毒幼苗的最佳方法是( )
A.选择优良品种进行杂交
B.选择远缘植物体细胞杂交
C.利用芽体进行组织培养
D.人工诱导基因突变
解析:获得无毒幼苗的最佳方法是取材一定要是无毒的,一般作物脱毒所用的原料是无病毒的茎尖、根尖等。利用芽体进行组织培养可获得无毒幼苗。
答案:C
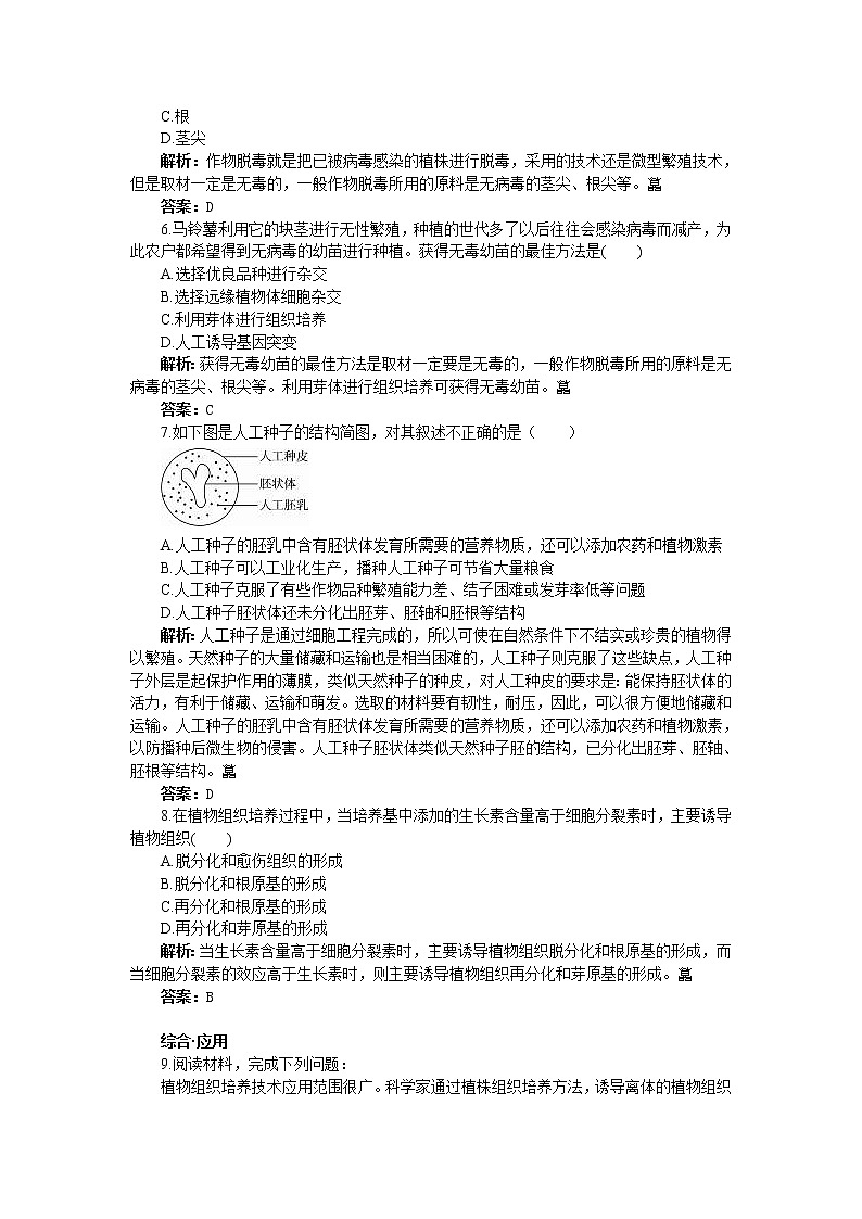
7.如下图是人工种子的结构简图,对其叙述不正确的是( )
A.人工种子的胚乳中含有胚状体发育所需要的营养物质,还可以添加农药和植物激素
B.人工种子可以工业化生产,播种人工种子可节省大量粮食
C.人工种子克服了有些作物品种繁殖能力差、结子困难或发芽率低等问题
D.人工种子胚状体还未分化出胚芽、胚轴和胚根等结构
解析:人工种子是通过细胞工程完成的,所以可使在自然条件下不结实或珍贵的植物得以繁殖。天然种子的大量储藏和运输也是相当困难的,人工种子则克服了这些缺点,人工种子外层是起保护作用的薄膜,类似天然种子的种皮,对人工种皮的要求是:能保持胚状体的活力,有利于储藏、运输和萌发。选取的材料要有韧性,耐压,因此,可以很方便地储藏和运输。人工种子的胚乳中含有胚状体发育所需要的营养物质,还可以添加农药和植物激素,以防播种后微生物的侵害。人工种子胚状体类似天然种子胚的结构,已分化出胚芽、胚轴、胚根等结构。
答案:D
8.在植物组织培养过程中,当培养基中添加的生长素含量高于细胞分裂素时,主要诱导植物组织( )
A.脱分化和愈伤组织的形成
B.脱分化和根原基的形成
C.再分化和根原基的形成
D.再分化和芽原基的形成
解析:当生长素含量高于细胞分裂素时,主要诱导植物组织脱分化和根原基的形成,而当细胞分裂素的效应高于生长素时,则主要诱导植物组织再分化和芽原基的形成。
答案:B
综合·应用
9.阅读材料,完成下列问题:
植物组织培养技术应用范围很广。科学家通过植株组织培养方法,诱导离体的植物组织形成具有生根发芽能力的胚状结构(胚状体),然后将胚状体包埋在一个能提供营养的胶质中,便成了所谓的“人工种子”。我国科学家利用组织培养技术已成功地在烟草、水稻、小麦和玉米等植物上诱导出胚状体,世界各国正着手于将人工种子推向商品化。
(1)通过试管培养植物组织,获得胚状体要经过______________、______________过程。(2)用于植物组织培养的培养基中除植物激素、蔗糖和维生素等有机物外,还应有______________,且操作过程应在______________条件下进行。
(3)若胚状结构在试管中继续培养,则可培养出完整的植株幼苗,这体现了植物细胞的______________。
解析:通过分析所给材料可知,获得人工种子属于植物组织培养技术,包括脱分化和再分化两个阶段,需要在严格的无菌条件下完成。在培养基中需添加植物生长所必需的水分和无机盐。由离体的植物组织培养形成生根发芽能力的胚状体结构的过程,体现了植物细胞发育成完整植株的潜能。
答案:(1)脱分化 再分化 (2)无机盐(或矿质元素) 无菌 (3)全能性
10.如下图为某二倍体植株的雌蕊,据图完成下列问题:
(1)若该植株的基因型为AAbb并接受了aaBB植株的花粉,则①~⑥的基因组成分别是____________、____________、____________、____________、____________、____________。能发育成单倍体植株的是______________,其中,在自然条件下能形成单倍体的是 ,在人工条件下才能发育成单倍体的是,原因主要是____________________________ 。(2)如果分别取②,受精的②和⑥处的细胞离体培养,都能获得相应的植物体,这种培养植物的手段叫,它依据的理论基础是。这三处的细胞发育成植株的能力最强的是,最弱的是,原因是____________________________。
(3)组织细胞⑥在离体状态下能发育成完整的植株,但在⑥处却长不出一个单独的植株的原因是________________________________________________________________。
(4)如果选取⑤的组织细胞进行离体培养,通常要经过______________,才能长成完整植株,在此过程中,______________因素直接影响植株的正常形成。
(5)目前,该项生物工程技术日臻成熟,直接运用的方面有________________________________________________________。
(6)若用该植株的种子进行播种,长出的植株的基因型为______________,属于______________生殖。
答案:(1)aB Ab AAbb aB AAbb AAbb ①②④ ② ④ 因为②有一定的营养物质,能独立发育成完整植株,而④没有一定的营养物质储备,需要人工提供
(2)植物组织培养 细胞的全能性 受精的② ⑥ 受精卵的全能性最高,生殖细胞具有较高的全能性,而体细胞的全能性最小
(3)这是基因在特定的时间和空间条件下选择表达的结果,组织细胞只有在离体条件下,在一定的营养物质、激素和其他外界条件的作用下才能表现出植物细胞的全能性
(4)脱分化,再分化 植物激素
(5)快速繁殖植物、培育无病毒植株、单倍体育种、制造人工种子、大规模生产细胞产品,转基因植物的培养
(6)AaBb 有性
人教版 (新课标)选修3《现代生物科技专题》3.3 胚胎工程的应用及前景测试题: 这是一份人教版 (新课标)选修3《现代生物科技专题》3.3 胚胎工程的应用及前景测试题,共4页。试卷主要包含了胚胎移植成功率的高低决定于等内容,欢迎下载使用。
2020-2021学年1.4 蛋白质工程的崛起同步测试题: 这是一份2020-2021学年1.4 蛋白质工程的崛起同步测试题,共2页。试卷主要包含了蛋白质工程中目前已成功的是,在基因控制蛋白质合成的过程中,,已知几种氨基酸的密码子为等内容,欢迎下载使用。
人教版 (新课标)选修3《现代生物科技专题》1.3 基因工程的应用测试题: 这是一份人教版 (新课标)选修3《现代生物科技专题》1.3 基因工程的应用测试题,共4页。试卷主要包含了分解石油的超级菌是指,“工程菌”是指,基因治疗是指,要彻底治疗白化病必须采用等内容,欢迎下载使用。

