高中生物人教版 (新课标)必修1《分子与细胞》第3节 细胞核──系统的控制中心教学设计
展开一、教学目标:
知识方面:阐明细胞核的结构和功能。
技能方面:尝试制作真核细胞的三维结构模型。
情感态度价值观:认同细胞核是细胞生命系统的控制中心。
二、教学重难点:几细胞核的结构和功能、制作真核细胞的三维结构模型是本节的重点;理解细胞核是细胞生命系统的控制中心是难点。
三、教学用具:ppt。
四、课前准备:要求学生复习初中关于细胞的结构的知识。
五、教学课时:2课时
六、教学过程
七、板书设计
第3节 细胞核——系统的控制中心
一、分布:绝大多数真核生物细胞中。
原核生物细胞中没有真正的细胞核。
某些真核细胞没有细胞核,如哺乳动物成熟的红细胞、高等植物成熟的筛管细胞。
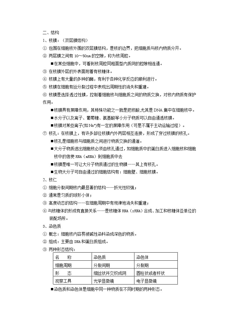
二、结构
1、核膜:(双层膜结构)
① 包围在细胞核外围的双层膜结构,是核的边界,把细胞质与核内物质分开。
② 两层膜之间有10~50nm的空隙,称为核周腔。
在某些细胞中,可看到核周腔同粗面型内质网的腔隙相连通。
③ 在核膜外层的外表面附着有核糖体。
④ 核膜上有大量的多种的酶,有利于各种化学反应的顺利进行。
⑤ 核膜在细胞有丝分裂过程中表现出周期性的消失和重建。
⑥ 核膜是选择透过性膜,控制着细胞核与细胞质之间的物质交换,对核内物质有保护作用。
核膜具有屏障作用,其特殊功能之一就是把核酸,尤其是DNA集中在细胞核中。
水分子以及离子、葡萄糖、氨基酸等小分子物质可以自由通透核膜。
核膜对某些离子(如Na+)有一定的屏障作用(可是不属于主动运输过程)。
⑦ 核孔:在核膜上,有许多部位核膜内外两层相互连接,形成了穿过核膜的核孔。
核孔是细胞核与细胞质之间进行物质交换的通道。
大分子物质进出细胞核必须由核孔通过,如细胞质中的蛋白质进入细胞核和细胞核中的信使RNA(mRNA)到细胞质中去
核膜是唯一可让大分子物质通过的生物膜——其上有核孔。
生物大分子可自由通过的细胞结构有:细胞壁、细胞核膜。
2、核仁
① 细胞分裂间期核内最显著的结构——折光性较强;
② 通常是匀质的球形小体;
③ 高度动态的结构——在细胞周期中有规律地消失和重建;
④ 与核糖体的形成有直接关系——是核糖体RNA(rRNA)合成、加工和核糖体亚单位的装配场所。
3、染色质
① 概念:细胞核内容易被碱性染料染成深色的物质。
② 组成:主要由DNA和蛋白质组成。
③ 两种形态结构:
染色质和染色体是细胞中同一种物质在不同时期的两种形态。
三、主要功能:
1、细胞核是遗传物质储存和复制的主要场所,是细胞遗传特性和细胞代谢活动的控制中心。
2、大量科学实验证明:
① 凡是无核的真核细胞,既不能生长也不能分裂,如人体成熟的红细胞。
② 人工去核的细胞,一般不能存活多久;当重新移入细胞核后,又能够恢复生命活动。
原核细胞的细胞核:(拟核):无核膜、核仁;内有丝状的DNA分子。
八、布置作业
基础:
1.除了高等植物成熟的_____________和哺乳动物成熟的_____________等极少数细胞外,______________都有细胞核。细胞核控制着细胞的____________和_____________。
2.细胞核结构包括___________(双层膜,把____________与___________分开);染色质 (由___________和___________组成,染色质容易被_____________染成深色。_____________是遗传信息的载体);核仁(与某种__________的合成以及______________的形成有关);核孔(实现核质之间频繁的___________和_______________)。
3.细胞分裂时,细胞核______________,染色质高度_____________,______________,成为光学显微镜清晰可见的__________________或_______________的_____________。细胞分裂结束时,染色体__________________,重新成为细丝状的_______________,被包围在新形成的_____________里。___________和___________是同样的物质在细胞不同时期的两种存在状态。
4.细胞核是________________,是细胞____________和____________的控制中心。
5.细胞既是生物体_________________,也是生物体__________和__________的基本单位。
变式训练:
1、细胞核中最重要的物质是 ( )
A.核膜和核仁 B.蛋白质和DNA C.糖类和核酸 D.染色质和水
2、染色质的主要物质组成包括 ( )
A.DNA和RNA B.RNA和蛋白质 C.DNA和蛋白质 D.核酸和蛋白质
3、细胞能够正常的完成各项生命活动的前提是 ( )
A.细胞膜的选择透过性 B.线粒体提供能量
C.细胞核内有遗传物质 D.细胞结构保持完整性
4、胡萝卜的韧皮部细胞通过组织培养,能发育成新的植株。下列有关的叙述中不正确的是 ( )
A.说明高度分化的植物细胞具有全能性 B.植物细胞的全能性得以表达要离开母体
C.新植株的形成是细胞分裂和分化的结果 D.高度分化的动物细胞也具有全能
5、细胞核的主要功能是 ( )
A.进行能量转换 B.合成蛋白质 C.控制细胞代谢和遗传 D.储存能源物质
6、哺乳动物的成熟红细胞既不生长也不分裂,变形虫去核后不能存活多久,这些现象说明细胞的生命活动中,起决定作用的是 ( )
A.细胞核 B.细胞质 C.线粒体 D.核糖体
7、下列对原核细胞与真核细胞的比较,不正确的是 ( )
A.大多数原核细胞比真核细胞的体积小
B.原核细胞与真核细胞的细胞壁主要成分不同
C.原核细胞的细胞质中无任何细胞器,真核细胞的细胞质中有各种细胞器
D.原核细胞的遗传物质主要储存在核区内,没有核膜包围,真核细胞的遗传物质储存在细胞核中,有核膜包围
8、下列四组生物中,都属于真核生物一组的是 ( )
A.噬菌体和根霉 B.细菌和草履虫 C.蓝藻和酵母菌 D.衣藻和变形虫
教学内容
(一)引入
(二)资料分析——细胞核的功能
(三)细胞核的结构
(四)小结
(五)练习
教师活动
提出问题:是什么控制着细胞的生命活动呢?可以简单介绍一下科学发展历史:科学家们思考生物的生命活动必定有某个蓝图,这个蓝图在哪里呢?很自然,人们的目光集中在了细胞中的细胞核。
引导学生阅读课文资料分析部分,并展示在屏幕上。
并引导学生得出结论“细胞核控制着细胞的遗传和代谢”
借助ppt,讲授DNA的结构以及细胞核中的染色质、染色体的关系。可以让学生看染色体与DNA关系的图片
借助P54 旁栏部分,提出问题:“一个多细胞生物,其细胞核中的蓝图是否都一样的呢”?简单揭示同一生物其组成的细胞的多样性的原因。因此细胞不仅是生物体结构的基本单位,也是生物体代谢和遗传的基本单位
细胞核的功能、细胞核的结构,物质组成
(略)
学生活动
思考老师提出的问题
阅读“资料分析”,讨论,并回答、交流后面的讨论题。
理解细胞核的结构以及物质组成。在老师引导下,讲出DNA和染色质、染色体之间的关系。
就老师的问题展开讨论
名 称
染色质
染色体
细胞周期
分裂间期
分裂期
形 态
细丝状并交织成网
圆柱状或者杆状
观察工具
光学显微镜
电子显微镜
生物必修1《分子与细胞》第3节 细胞核──系统的控制中心教学设计: 这是一份生物必修1《分子与细胞》第3节 细胞核──系统的控制中心教学设计,共4页。教案主要包含了学习目标,学习重难点,典型例题等内容,欢迎下载使用。
生物必修1《分子与细胞》第3节 细胞核──系统的控制中心教学设计: 这是一份生物必修1《分子与细胞》第3节 细胞核──系统的控制中心教学设计,共4页。教案主要包含了教材分析,教学目标,教学重点难点,学情分析,教学方法,课前准备,课时安排,教学过程等内容,欢迎下载使用。
高中生物第三章 细胞的基本结构第3节 细胞核──系统的控制中心教学设计: 这是一份高中生物第三章 细胞的基本结构第3节 细胞核──系统的控制中心教学设计,共3页。教案主要包含了概念检测,知识迁移,技能应用[来源,思维拓展等内容,欢迎下载使用。

