所属成套资源:高三物理二轮复习记背材料 试卷
高三物理二轮复习记背材料7 难点捞分点
展开
这是一份高三物理二轮复习记背材料7 难点捞分点,共20页。试卷主要包含了游标卡尺,摩擦力做功与摩擦生热,能量-位移图象,卫星变轨问题,双星系统,卫星追击相遇问题,示波管示波问题,电源电动势\路端电压等内容,欢迎下载使用。
一、游标卡尺
1、原理
(1)设计目的:更加精确的测定小于1mm的长度。
(2)设计结构:主尺——cm单位,最小分度值1mm,就是一把毫米刻度尺
游标尺——常见三种规格,如下表
(3)测量原理:
①校零:未测量时,游标尺零刻线与主尺零刻线对齐,同时游标尺最后一根刻度线也与主尺9mm\19mm\49mm刻度线对齐。
l
l
l
l
②测量的是什么:待测物体长度,就是游标尺零刻线与主尺零刻线之间的距离;该距离可直接从主尺读出——游标尺零刻线正对的主尺读数,但这样就要估读,读数误差大;为了更准确读取1mm以下的长度,则从游标尺读数。
③读数原理:
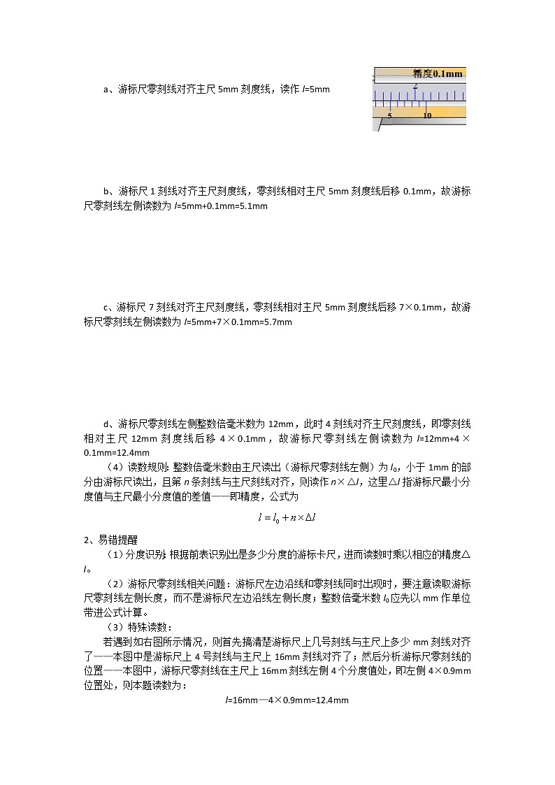
a、游标尺零刻线对齐主尺5mm刻度线,读作l=5mm
b、游标尺1刻线对齐主尺刻度线,零刻线相对主尺5mm刻度线后移0.1mm,故游标尺零刻线左侧读数为l=5mm+0.1mm=5.1mm
c、游标尺7刻线对齐主尺刻度线,零刻线相对主尺5mm刻度线后移7×0.1mm,故游标尺零刻线左侧读数为l=5mm+7×0.1mm=5.7mm
d、游标尺零刻线左侧整数倍毫米数为12mm,此时4刻线对齐主尺刻度线,即零刻线相对主尺12mm刻度线后移4×0.1mm,故游标尺零刻线左侧读数为l=12mm+4×0.1mm=12.4mm
(4)读数规则:整数倍毫米数由主尺读出(游标尺零刻线左侧)为l0,小于1mm的部分由游标尺读出,且第n条刻线与主尺刻线对齐,则读作n×△l,这里△l指游标尺最小分度值与主尺最小分度值的差值——即精度,公式为
2、易错提醒
(1)分度识别:根据前表识别出是多少分度的游标卡尺,进而读数时乘以相应的精度△l。
(2)游标尺零刻线相关问题:游标尺左边沿线和零刻线同时出现时,要注意读取游标尺零刻线左侧长度,而不是游标尺左边沿线左侧长度;整数倍毫米数l0应先以mm作单位带进公式计算。
(3)特殊读数:
若遇到如右图所示情况,则首先搞清楚游标尺上几号刻线与主尺上多少mm刻线对齐了——本图中是游标尺上4号刻线与主尺上16mm刻线对齐了;然后分析游标尺零刻线的位置——本图中,游标尺零刻线在主尺上16mm刻线左侧4个分度值处,即左侧4×0.9mm位置处,则本题读数为:
l=16mm—4×0.9mm=12.4mm
二、摩擦力做功与摩擦生热
1、功和热的区别
功是功——力对空间的积累效应,热是能量——相互摩擦的两个物体内能的增加量。
2、计算式中位移/路程的区别
功的计算式中的l是力直接作用在其上的物体对地的位移,而摩擦生热时产生的热量中的s相对是两个相互接触的物体间相对滑动的路程。
v0
v2
v1
x2
x1
s相对
3、两者关系
(1)推导过程:
如图所示,木板M静止在光滑水平地面上,其上表面粗糙,一滑块从其左端已某一速度v0向右滑上木板,经过一段时间,木板对地位移为x1,末速度为v1,滑块对地位移为x2,末速度为v2,则由动能定理,有
摩擦力对木板做正功,对应木板动能变化:
摩擦力对滑块做负功,对应滑块动能变化:
由能量守恒,有该过程摩擦产生的热量为:
三式联立,得到:,其中
(2)两者关系:
从前述推导过程可看出摩擦力的功和摩擦生热两者之间的本质性区别。
若从能量角度作一分析,则可这样分析,即:摩擦力对滑块做负功,将能量“拿来”,使滑块动能减少;摩擦力对木板做正功,将能量“送走”,使木板动能增加;但是由于,所以“拿来”的能量多于“送走”的能量——这没有送走的部分就是两者共有的内能增量——热量。
4、相关结论
(1)一对滑动摩擦力做的总功为负功:
(2)水平传送带匀速运动,将物块无初速度放到传送带上,则物块动能增加量数值等于该过程的摩擦生热:
物块位移为 ,摩擦力对物块做的功等于物块动能增加:
传送带位移为,则摩擦生热。
(3)相对滑动路程的计算:如果两物体的相对运动是单向直线运动,则可直接用两物体的位移求差;如果相对运动是往返运动,则必须分段求解相对滑动位移,然后绝对值相加。
三、能量-位移图象(E-x图象)
1、功和能
(1)功的计算式为:,其中为物体在力的方向的分位移,为在物体位移方向上的分力。
(2)功与能量变化的关系:功是能量变化的量度——;高中物理涉及到的有五大功能关系——合力功与动能,保守力的功与势能,除重力之外其他力的功与机械能,摩擦生热,安培力的功与电能等。
2、能量-位移图象(E-x图象)的斜率
将力分解到位移x和垂直位移方向上来,就得到,即E-x图象的斜率是该能量对应那个力在x方向的分量。
高中物理中常见的几种E-x图象的斜率:
说明:当力就在x方向时,E-x图象的斜率就是对应的力;当力不在x方向时,则需将力正交分解到垂直和平行x方向,E-x图象的斜率就是对应的力在x方向的分量。
3、举例说明
【例1】(2015 武汉市二月调考 17)如图1所示,固定的粗糙斜面长为10m,一小滑块自斜面顶端由静止开始沿斜面下滑的过程中,小滑块的动能Ek随位移x的变化规律如图2所示,取斜面底端为重力势能的参考平面,小滑块的重力势能Ep随位移x的变化规律如图3所示,重力加速度g=10m/s2。根据上述信息可以求出
A、斜面的倾角B、小滑块与斜面之间的动摩擦因数
C、小滑块下滑的加速度的大小D、小滑块受到的滑动摩擦力的大小
EP
O
x
【解析】本题中,图2是动能-位移图象(图象),其斜率是物体所受合外力,由图可知:=2.5N;图3是重力势能-位移图象(图象),其斜率的绝对值是物体重力沿斜面的分量,由图可知:=10N. 则可求出小滑块受到的滑动摩擦力的大小=7.5N,D答案正确。
【答案】D
【例2】(2014 安徽卷 17)一带电粒子在电场中仅受静电力作用,做初速度为零的直线运动。取该直线为x轴,起始点O为坐标原点,其电势能EP与位移x的关系如右图所示。下列图象中合理的是
A
E
O
x
电场强度与位移关系
Ek
O
x
v
O
x
a
O
x
粒子动能与位移关系
粒子速度与位移关系
粒子加速度与位移关系
B
C
D
【解析】图象的斜率的绝对值是带电粒子所受的电场力,由图可知图象斜率——即电场力随x增大而减小,故可知电场强度E应随x增大而减小,粒子加速度随x增大而减小,A错、D正确; 定值,可知Ek应随x增大而增大,但是电势能减小得越来越慢,所以Ek增大得也越来越慢,故B错——此处还可如此分析:图象的斜率就是粒子所受合力——即电场力,而由前面分析已知电场力是随x增大而减小的,故B错;若C成立,则B成立,故C也错。
【答案】D
四、卫星变轨问题
1.卫星在圆轨道上做稳定圆周运动时,
2.卫星变轨分析
eq \\ac(○,1)当速度v增加时,根据向心力计算公式可知卫星所需向心力变大,即万有引力不足提供向心力,所以卫星将做离心运动,轨道半径变大, eq \\ac(○,2)当速度v变小时,所需向心力将变小,即万有引力大于所需向心力,则卫星将做近心运动,轨道半径变小。
a
b
c
P
Q
如图所示
eq \\ac(○,1)速度变化问题,轨道a变到轨道b,在P点加速,b变到轨道c,Q点加速,反之,若卫星回收问题中,对应两点都减速;在轨道b上从P到Q点引力做负功,速度减小,动能转化为引力势能
eq \\ac(○,2)速度大小问题,轨道a的线速度大于轨道c的线速度;若要比较轨道a线速度和轨道b上Q点的速度大小,应将轨道c补充进来
eq \\ac(○,3)加速度问题,受力决定卫星的加速度,力相同则加速度相同。故a,b轨道P点加速度相同b,c轨道Q点加速度相同
五、双星系统
一般考虑为两个天体只在彼此万有引力作用下做匀速圆周运动的模型
O
m1
m2
模型建立,如右图,双星间距为L,m1的轨道半径为r1,m2的轨道半径为r2
基本规律
(1)受力规律,向心力相同
(2)运动规律,具有相同的周期和角速度,两星及圆心O三者始终在同一直线上
则,即轨道半径与质量成反比
又, 线速度之比等于半径比
周期公式:
(3)易错点,易将两星的轨道半径视为L
(4)若出现双星中一个吸收另一个的物质的问题,抓住 eq \\ac(○,2)中基本方程以及双星质量之和为定值,轨道半径之和为两星之间的距离即可
六、卫星追击相遇问题
1.卫星在圆轨道上做稳定圆周运动时
,可知外层卫星的角速度小,若某时刻两卫星间距最小,则经历一a
b
定时间之后一定会再次出现间距最小的情形。
2.模型建立,如图
某时刻a,b相距最近,到下一次再相距最近,应该是a比b多转一圈,即a转过的角度比b多2π,计算公式为
,或者
若问题仅为相距最近,则多转n圈。
七、示波管示波问题
其原理图如图所示,YY′决定电子竖直方向的偏转,XX′决定电子水平方向的偏转,设极板YY′、XX′间距、板长均相等,设YY′极板间电势差为Uy,右边缘离屏距离为Ly, XX′极板间电势差为Ux,右边缘离屏距离为Lx,U1为进入偏转电极前的加速电压。屏上以中心点O为坐标原点建立坐标XOY,则可推得电子打在屏上的位置坐标为:,
根据以上表达式推测极板YY′、XX′上加不同规律电压时电子打在屏上的位置或径迹。(注意对应X、Y轴正方向在屏幕上的对应方位),下面列举几种简单情况:
a.YY′上加正向恒定电压(Y极板为正),XX′上不加电压;
b.YY′上加如图(1)所示的正弦交变电压,XX′上不加电压;
c.YY′上加如图(1)所示的正弦交变电压,XX′上加一恒定正向电压(X极板为正);
d.YY′上加如图(1)所示的正弦交变电压,XX′上加如图(2)所示的扫描电压,且两电压变化周期相等;
e.YY′上加如图(1)所示的正弦交变电压,XX′上加如图(2)所示的扫描电压,且(2)扫描电压变化周期是(1)电压变化周期的2倍;
f.YY′、XX′上都加如图(2)所示的电压。
【注】根据以上情况和对应在屏幕上显示的图像,自己寻找规律,也可以进一步推测在XX′和YY′方向加上其它不同的交变电压时在示波器屏幕上对应的图像。分析亮斑在屏上移动所形成的轨迹:先分别分析x、y两个方向的分运动,再根据运动的合成得到亮斑的和运动,从而得出屏上的图像。
八、电源电动势\路端电压、电源内电压及电源功率问题
1.闭合电路电动势与内外电压的关系:E=U内+U外 (如在电路的动态分析中比较不同部分ΔU的大小)
2.电源工作的两种特殊状态:
①断路:E=U外, U内=0;
②短路:E=U内, U外=0
3.电源伏安特性曲线函数关系式:U外=E-Ir
① 图线与横轴交点的物理意义:坐标原点电压和电流均为0时,横截距表示电源的短路电流,若坐标原点电压不为0,则横截距不表示短路电流。
② 与纵轴交点的物理意义:电源电动势;
③ 图线斜率的物理意义:斜率绝对值等于电源内阻。
4.纯电阻闭合电路
(1)闭合电路欧姆定律:, ,
(2)纯电阻构成的闭合电路中,电源输出功率随外电路总电阻R的变化关系
① ,其图象如右图;
② 当外电路总电阻R=r时,电源输出功率有最大值, 且等于此时电源总功率的一半。
③外电路电阻分别取R1、R2时,其输出功率分别为P1、P2,当满足时,P1=P2。
注意:1) 推导此关系式时,R是可变电阻,r是定值电阻. 当外电阻等于内电阻,即R=r时,电源输出功率最大,最大输出功率为;若R与r不相等,则R值越接近r的值,P出越大.
2)电源的输出功率与电源的效率是完全不同的物理量. 电源的效率
所以当R增大时,效率提高. 当R=r时,电源有最大输出功率,但效率仅为50%,效率并不高.
5. 对某一闭合回路,在功率随总电流的关系图线(即P—I图线)中
①表示电源的总功率图线,其斜率表示电源的电动势;
②表示电源内阻的发热功率;
③表示电源的输出功率;
②与③的交点表示此时外电路电阻等于电源内阻,电源输出功率最大。
九、对电阻的理解
1.定义式:
2.形状规则的电阻决定式:(当然一般材料的电阻率ρ与温度有关)
3.定值电阻:电阻不随所加电压的变化而变化,电阻值为一固定值,其伏安特性曲线为一过原点的直线。定值电阻为线性原件,满足下列关系:
4.非定值电阻:电阻随所加电压的变化而变化,其伏安特性曲线为曲线。非定值电阻为非线性原件,满足下列关系:
5.非纯电阻元件不满足欧姆定律:R≠
【注】电学元件或用电器在工作中表现为纯电阻时均可使用公式,如电动机在被卡住而没有转动时其内阻r、所加电压U、流经电流I之间满足:,而当电动机正常运转时其内阻r、所加电压U、流经电流I之间满足:r <。又如在远距离输电中,输电导线电阻的计算:,而应是R =。
十、等效电压源定理
该实验的理论依据的是“闭合电路的欧姆定律”,设一个闭合电路中外电路两端的电压即路端电压为U,通过电源的电流为I,则有。
图1
图2
伏安法测电源的基本电路有两种——电流表的直接法(如图1)和电压表的直接法(如图2);设电压表读数为,电流表读数为,则有方程①
用同一电路作两次实验即可计算出电源电动势和内阻的实验值、。实验的系统误差来源于、与U、I的偏差。
1.电流表的直接法
(1)误差来源分析
如图3所示,电流表测量的是通过电源的电流,但电压表测量的“外电路中除去电流表之外其余部分”两端的电压,有:
图3
则由和,有准确方程②
变形得:
对比方程①,可看出实验测量值为
(2)“等效法”分析
如图3所示,电压表实际测量的是虚线框内部分“电源、电流表”的“路端电压”,电流表也是测量的通过该部分的电流,则由方程组①计算出的应该是虚线框内这个“等效电源”的电动势E′和内阻r′,而对这个“等效电源”,有
故有 。
由上述分析可看出,用电流表的直接法测电源电动势和内阻时,要求,但实际上很接近r甚至大于r,故一般不用此方法,除非是已知的。
2.电压表的直接法
(1)误差来源分析
图4
如图4所示,电压表测量的是电源两端的电压——路端电压,但是电流表测量的却是通过“外电路中除去电压表之外其余部分”的电流,有
则由和,有准确方程③
有:
变形得:
对比方程①,可看出实验测量值为
(2)“等效法”分析
如图4所示,电流表也是测量的通过虚线框内部分“电源、电压表”的电流,电压表实际测量的是该部分的“路端电压”,则由方程组①计算出的应该是虚线框内这个“等效电源”的电动势E′和内阻r′,而对这个“等效电源”,有
故有 。
图5
将上式变形,有和,而,故用电压表的直接法测电源电动势和内阻的误差一般极小。
3.小结与拓展
等效电压源定理:一个包含电源的二端电路网络,可看成一个等效的电压源,等效电压源的电动势等于“二端电路网络”两端的开路电压,内阻等于“二端电路网络”中去掉电动势后两端间的等效电阻。
由上述分析可知,“等效法”分析“伏安法测电源电动势和内阻”实验中的系统误差,基本思想是看电流表、电压表实际测量的是哪个“等效电源”的路端电压和总电流,实验测得的就是那个“等效电源”的电动势和内阻。
图6
如图5、6所示,R为电阻箱;在图5所示实验中,R相当于电压表,,该电路实际测量的是虚线框内“等效电源”,故有
在图6所示实验中,R相当于电流表,,该电路实际测量的是虚线框内“等效电源”,故有
【例1】如图3所示,电源的电动势E=2V,内阻r=1Ω,定值电阻R0=2Ω,变阻器R的阻值变化范围为0~10Ω,求:
(1)变阻器R的阻值为多大时,R0消耗的功率最大?
(2)变阻器R的阻值为多大时,R上消耗的功率最大?是多少?
(3)变阻器R的阻值为多大时,电源的输出功率最大?是多少?
【解析】(1)R0消耗的功率,由于R0是定值电阻,故R0两端的电压越大,R0消耗的功率P0越大. 而路端电压随着外电阻的增大而增大,所以当R=10Ω时,R0消耗的功率最大.
(2)可以把电源和定值电阻R0合起来看作一个等效电源,等效电路图如图4所示,等效电源的电动势E′=,等效内阻r′=,当R=r′时,即Ω时R上消耗的功率最大,
(3)当外电路电阻与内电路电阻相等时,电源输出功率最大,即时,代入数值得:R=2Ω时,电源输出功率最大. 最大输出功率
R0
R
E r
【例2】如图所示,已知电源电动势E,内阻r,R0为一定值电阻,滑动变阻器最大阻值R,R>R0+r且R0 Ug/2 ,R / > Rg .故测量值偏大.
注:在图1电路中,R/ 只能用电阻箱,而不能用滑动变阻器,其阻值只需比灵敏电流计的电阻大一点就可以了.R一般使用滑动变阻器,其阻值要求较小,要求R > R/.
表流表内阻误差分析
图2是并联半偏,在半偏法测内阻电路中,当闭合S2时,引起总电阻减小,总电流增大,大于原电流表的满偏电流,而此时电流表半偏,所以流经R’的电流比电流表电流多,R’的电阻比电流表的电阻小,但我们就把R / 的读数当成电流表的内阻,故测得的电流表的内阻偏小.
注:图2电路中,R’只能用电阻箱,而不能用滑动变阻器,其阻值只需比灵敏电流表的电阻大一点就可以了,R一般使用滑动变阻器,也可用电阻箱或电位器,但其阻值要求较大,要求R >> R/ ,以减小因闭合S2而引起总电流的变化,从而减小误差.
2、用半偏法测电压表的内阻
应用图3电路测量电压表的内阻
图3
步骤:
(1)先将R调到最左端,闭合S1和 S2,调节R使电压表满偏;
(2)使R不变,断开S2调节R/ 使电压表指到满刻度的一半;
(3)此时电阻箱R/ 的读数即为电压表的内阻RV .
电压表内阻误差分析:
S1
RX
R
S2
图4
G
R/
R0
在半偏法测电压表内阻电路中,在断开S2时,引起总电阻增大,滑动变阻器两端分得电压将超过原电压表的满偏电压,调节R’使电压表半偏时,R/ 上的电压将比电压表半偏电压大,故R/ 的电阻比电压表的内阻大,所以测得电压表内阻偏大.
注:在图3电路中,R/ 只能用电阻箱,而不能用滑动变阻器,其阻值只需比电压表的电阻大一点就可以了,R一般使用滑动变阻器,其阻值要求较小,以减小因闭合S2而引起总电压的变化,从而减小误差.
3、用半偏法测未知电阻Rx的阻值
拓展1:如果已知电流表的内阻为Rg ,将一个未知的电阻Rx按图4连接,可以测出未知的电阻Rx的阻值.
步骤同图1;
测量结果为:Rx =R/ - Rg
G
R
R′
K1
K2
E
图5
Rx
误差分析如图3;
拓展2:如果已知电流表的内阻为Rg ,将一个未知的电阻Rx按图5连接,可以测出未知的电阻Rx的阻值.
步骤同图2;
测量结果为:Rx =R/ - Rg
误差分析如图2
十三、电桥法测电阻
原理
如图为惠斯通电桥的原理图,待测电阻Rx和R1 、R2、 R0四个电阻构成电桥的四个“臂”,检流计G连通的CD称为“桥”。当AB端加上直流电源时,桥上的电流表(检流计)用来检测其间有无电流及比较“桥”两端(即CD端)的电位大小。
调节R1 、R2和R0,可使CD两点的电位相等,检流计G指针指零(即Ig=0),此时,电桥达到平衡。电桥平衡时,UAC=UAD,UBC=UBD ,即I1R1= I2R2 ,IxRx= I0R0 。因为G中无电流,所以,I1=Ix,,I2=I0, 。上列两式相除,得:
(1)
Rx == CR0 (2)
式(2)即为电桥平衡条件。
显然,电桥法测电阻的原理,就是采用电压比较法。由于电桥平衡须由检流计示零表示,故电桥测量方法又称为示零法。当电桥平衡时,已知三个桥臂电阻,就可以求得另一桥臂得待测电阻值。
在实际测量中,为了方便调整电桥平衡。其中一个桥臂采用变阻箱或采用如右图所示的可读出长度的滑线电阻丝,通过调节灵敏电流计G的滑动头D,使电流计中的电流为零,则电桥达到平衡,即可测出AD段和DB段的长度L1、L2由公式:求出待测电阻Rx的值。
3.特点:利用电桥法测电阻,结果比较精确,只取决于已知电阻、灵敏电流计的精确度,与电源的电动势没有关系,因此在要求精确测电阻时采用此方法。
易错点:电桥原理,计算方法
十四、电表的改装
1、扩大微安表的量程
若要扩大微安表(或毫安表)的量程,只要在微安表两端并联一个低电阻Rs,(称为分流电阻)即可,如图1所示。由于并联了分流电阻Rs,大部分电流将从Rs流过,这样由分流电阻Rs和表头组成的整体就可以测量较大的电流了。
设微安表的量程Ig ,内阻为Rg ,若要把它的量程扩大为I0 ,分流电阻Rs应当多大?
当AB间的电流为I0时,流过微安表的电流为Ig (这时微安表的指针刚好指到满刻度),流过Rs的电流Is= I0 - Ig ,由于并联电路两端电压相等,故
通常取I0= 10Ig ,100Ig ,… ,故分流电阻Rs一般为Rg / 9 ,Rg / 99 ,… 。
即:要把表头的量程扩大n倍,分流电阻应取
2、把微安表改装成电压表
若要把微安表改装成电压表,只要用一个高电阻Rm (称为分压电阻)与原微安表串联即可,如图2所示。由于串联了分压电阻Rm ,总电压的大部分降在Rm上,这样由分压电阻Rm和表头组成的整体就可以测量较大的电压了。
设微安表的量程为Ig ,内阻为Rg,若要把它改装成量程为V0的电压表,分压电阻Rm应取多大?
当A、B两点间的电压为V0时,流过微安表的电流为Ig (这时微安表的指针刚好指到满刻度。因此只要在微安表的标度盘上直接标上与该电流相应的电压,微安表就成为电压表了),根据欧姆定律,得
设微安表的满偏电压为Vg,把微安表的电压量程扩大了n倍,则有:
V0=nVg,所以有Rm=(n-1)Rg
易错点:为了电路设计的方便往往把电流表的两个量程设计成如图3的形式。当开关接到b时相当于改装之前的电流表的内阻是Rg +R1满偏电流还是Ig。此时可知开关接a是小量程,开关接b是大量程
十五、回旋加速器
1.回旋加速器的加速条件:交流电源的周期与带电粒子在匀强磁场中做匀速圆周运动的周期相同.
2.在回旋加速器中,带电粒子的最高能量为:
在带电粒子一定的条件下,Ekm取决于D形盒的最大半径R和磁感应强度B.
易错点:1.交流电源周期与运动周期关系
2.最大动能相关因素
十六、霍尔效应
原理:
如图所示,厚度为h、宽度为d的导体板放在垂直于它的磁感应强度为B的匀强磁场中,当电流通过导体板时,截流子(电子)会在洛仑兹力的作用下向A侧板偏转,在导体板的上侧面A和下侧面A′之间会产生电势差,这种现象称为霍尔效应.
稳定时有 eBv=eE E=Bv
上下两侧电势差U=Eh=Bhv,又I=nesv S为导体的横截面积s=hd得
所以 k称为霍尔系数
易错点: 1.金属导体载流子为电子(负电荷)
2.粒子偏转方向
十七、交变电流的有效值
有效值的定义:让交流电和直流电通过同样阻值的电阻,如果它们在相同时间里产生的热量相同,这一直流电的数值就叫做该交变电流的有效值。
平均值的定义:在一段时间内通过导线的电荷量与时间的比值。
交变电流的有效值是按电流产生焦耳热相等角度,使变化的交变电流与不变的稳恒直流等效;交变电流的平均值是按电流通过导线横截面的电量相等角度,使变化的交变电流与不变的稳恒直流等效.两者都是使问题简化,但角度不同。
所以交变电流通过电阻R产生的热量(或消耗的电功率)要用有效值计算,且与电流的流向无关。交流电通过电阻R的电量要用平均值计算,且与电流流向有关,即如果所求时间内电流方向发生变化,通过电阻的电量应是两个不同流向时电量的差值。千万记住不能用交变电流的平均值计算功率,也不能用交变电流的有效值计算电量。
十八、电感电容在暂态电路中的作用
十九、光电效应
(一)光电效应疑难分析
1.金属中的电子只能吸收一个光子的能量。
从光开始照射,到释放出光电子的过程非常快,所需时间非常短,金属中的电子吸收一个光子的能量后,立即离开金属表面逸出成为光电子.如果这个电子吸引一个光子的能量后不能逸出成为光电子,那么这一能量就迅速耗散到整个金属板中,所以一个电子只能吸收一个光子的能量,而不能把几个光子的能量积累起来。特殊条件下(强激光照射时)可发生多光子光电效应。
2.任何一种金属,都有一个极限频率。
当光照射金属时,电子吸收光子的能量后,首先应克服原子核对它束缚,才可以离开金属表面逸出成为光电子。电子克服金属原子核的引力所做的功,叫做逸出功。不同的金属的逸出功是不同的,所以它们的极限频率也是不同的。逸出功W和极限频率的关系写作:
或
3.爱因斯坦的光电效应方程是根据能量守恒定律得出的。
金属表面的电子从入射光中吸收一个光子的能量hv时(电子吸收光子能量,不是光子与电子发生碰撞),一部分用于电子从金属表面逸出时所做的逸出功W,另一部分转换为光电子的最大初动能。即
或
由此公式可以看出光电子的最大初动能与入射光的频率是线性关系,而不是成正比。
4.光强的正确概念以及逸出的光电子数与光强的关系。
光强一般是指单位时间内入射到单位面积上光子的总能量。若用n表示每秒钟射到每平方米上的光子数,每个光子的能量为hv,则光强可写作: E光强=n·hv(J/s·m2)
由公式可以看出光强是由光的频率和光子的发射率两个因素决定的,对同一色光来说,光强相等时,光子数当然相等,光强不等时,也就是说光子数不同。对不同色光来说,尽管他们的光强相等,但由于频率不同,每个光子的能量不同,单位时间内入射到单位面积上的光子数也就不同。并且和频率成反比关系。由下面关系可以看出:
因为 E1=E2 n1hv1=n2hv2 所以 n1:n2=v2:v1
0
-E
某单色光使某一金属逸出光电子,是因为大量光子射到金属表布时,所谓“万箭齐发、一箭中的”,按统计规律,金属表面的电子能吸收光子的能量而逸出的光电子数目与入射的光子数成正比。若使这一单色光的强度增大一倍,由于其频率不变,发射的光子数也就增大一倍,那么逸出的光电子数也必然增多一倍。从这个意义上说,单位时间、单位面积上发射出的光电子数跟入射光频率无关,跟入射光强度成正比。
(二)与光电效应相关的图象分析
1、最大初动能Ek与入射光频率的关系图线
(1)极限频率:图线与横轴交点,
(2)逸出功:纵截距的绝对值,
(3)普朗克常量:斜率
I
U
Im
强光(黄)
弱光(黄)
2、颜色相同、强度不同的光,光电流与电压
的关系
(1)遏止电压:图线与横轴交点
(2)饱和光电流
(3)最大初动能:Ekm=eUc
Uc
0
3、遏止电压与入射光频率的关系图线
(1)截止频率:图线与横轴交点
(2)遏止电压:随入射光频率的增大而增大
普朗克常量:等于图线的斜率与电子电量的乘积
二十、碰撞可能性的判断技巧
(一)二体对心碰撞可能性判断三个判据:一,动量守恒判据,二,能量守恒判据——碰后系统总动能小于等于碰前系统总动能,三,现实可能性判据——碰前追得上,碰后不对穿。
(二)基本结论
所有碰撞的可能,都介于弹性碰撞和完全非弹性碰撞之间。
即:先计算弹性碰撞和完全非弹性碰撞,得出两种情况下物体碰后的速度值,则物体的速度只可能介于这两个值之间。
而:完全非弹性碰撞(碰后共速)好算,弹性碰撞(动能不变)也好算——用动量守恒和能量守恒得出的结论式(即牛顿速度公式:),联立动量守恒即可。
(三)结论推导
1、弹簧模型
如右图所示,光滑水平面上,物块B向右以速度v0运动,碰上连有弹簧的物块A。
(1)弹簧压缩阶段,vB一直大于vA,对应碰撞过程的压缩阶段,这种情况下,A、B不可能分开。
(2)当vA=vB时,弹簧压缩最短,对应完全非弹性碰撞。
(3)弹簧恢复阶段,vA大于vB,这之间任意时刻锁定弹簧,弹性势能无法全部释放出来转化为两物块动能,这对应一般碰撞。
(4)弹簧恢复原长,这对应弹性碰撞。
从上述分析可以看出,A、B动量变化(速度变化)最小的是完全非弹性碰撞,A、B动量变化(速度变化)最大的是非弹性碰撞,所以先计算弹性碰撞和完全非弹性碰撞,得出两种情况下物体碰后的速度值,则物体的速度只可能介于这两个值之间。
注意,此处我假设A静止,若A有初速度,可以以“与A初速度相等的坐标系”为参考系,从而仍用这个模型分析,将得出相同的结论。
用此模型还可以得出所有碰撞中,完全非弹性碰撞,系统动能损失最大——弹簧弹性势能最大。
2、恢复系数
牛顿通过对大量碰撞实验的总结,提出了恢复系数的概念。
恢复系数是反映碰撞时物体变形恢复能力的参数,它只与碰撞物体的材料有关。其定义为碰撞前后两物体接触点的法向相对分离速度与法向相对接近速度之比:
很显然,弹性碰撞时,e=1,材料变形可以完全恢复;完全非弹性碰撞时,e=0,材料变形完全不能恢复;其他情况下,,联立动量守恒方程,可得:
,
碰撞过程中损失的动能为:
可见,恢复系数反映了物体碰撞过程中耗散能量的性质,e越大,能量耗散越低。
各种材料的恢复系数
由恢复系数概念也可以看出,两物体动量变化(速度变化)最小的是完全非弹性碰撞,动量变化(速度变化)最大的是非弹性碰撞,所以先计算弹性碰撞和完全非弹性碰撞,得出两种情况下物体碰后的速度值,则物体的速度只可能介于这两个值之间。
(四)应用示例
【例】质量为m、速度为v的A球与质量为3m的静止B球发生正碰.碰撞可能是弹性的,也可能是非弹性的,因此,碰撞后B球的速度可能有不同的值.碰撞后B球的速度大小可能是( )
A.0.6v B.0.4v
C.0.2v D.v
【解析】先计算完全非弹性碰撞的情况:,解得
再计算弹性碰撞情况:,联立,得,。
则B的速度必须满足:,本题选B。
(五)特殊模型
1、“完全非弹性碰撞”模型
如图,质量为、的两大小相同的球分别以速度、在光滑的水平面上沿一直线运动,其中,两球碰撞后粘合在一起以速度一起运动.
系统碰撞前后动量守恒有:.
碰撞后系统动能损失:.
上面就是典型的“完全非弹性碰撞”模型,在一些力学综合问题中,有很多两物体间的相互作用过程就与上面两球的碰撞过程类似,具有以下共同特点: = 1 \* GB3 ①相互作用后两物体具有共同速度; = 2 \* GB3 ②作用前后系统动量守恒(或在某一方向守恒); = 3 \* GB3 ③作用后系统有动能损失,损失的动能转化为其它形式的能.
2、“弹性碰撞”模型
完全弹性碰撞是一类特殊的碰撞,如果主碰球的质量为,被碰球的质量为,根据动量守恒和机械能守恒,有:
①
②
解得:
10分度
20分度
50分度
游标尺长度
9mm
19mm
49mm
游标尺格数
10
20
50
标注数字
0,5,0
0,5,10,15,0
0,1,2,……,9,0
最小分度值
0.9mm
0.95mm
0.98mm
与主尺最小分度值的差值△l
0.1mm
0.05mm
0.02mm
能量
动能
势能
机械能
重力势能
弹性势能
电势能
功能关系
E-x
图象斜率意义
合力,或者合力在x方向分量
重力G,或者重力在x方向分量Gx
弹力,或者弹力在x方向分量F弹x
电场力qE,或者电场力在x方向分量qEx
除重力之外其他力,或者除重力之外其他力在x方向分量
电路状态
电感
电容
开关闭合瞬间
相当于断路(无穷大电阻)
原理:线圈自感,电流只能从原来的值0逐渐增加,开关闭合,加了电压,电流为零,故相当于断路
相当于短路(电阻为零)
原理:电容器原来不带电,两板间电压为零;开关闭合瞬间,电容器充电电量还没有累积,因此两板间电压仍然为零,充电电流很大,故相当于短路
稳定电路
相当于导线(可能有电阻)
断路
开关断开瞬间
相当于电源
原理:线圈中电流减小,产生自感电动势,充当电源给电路供电(电流只能从原来的值逐渐减小),线圈储存磁场能转化为电能。
相当于电源
原理:电容器极板上储存有电荷,两板间有电压,故充当电源给电路供电(正负极板电荷中和),电容器储存电场能转化为电能
碰撞物体的材料
铁对铅
木对胶木
木对木
钢对钢
象牙对象牙
玻璃对玻璃
恢复系数
0.14
0.26
0.50
0.56
0.89
0.94
相关试卷
这是一份第7讲 碰撞和动量守恒-最新高考物理二轮复习直击高考热点难点,文件包含第7讲碰撞和动量守恒-最新高考物理二轮复习直击高考热点难点解析版docx、第7讲碰撞和动量守恒-最新高考物理二轮复习直击高考热点难点原卷版docx等2份试卷配套教学资源,其中试卷共66页, 欢迎下载使用。
这是一份高三物理二轮复习记背材料1 物理学史部分,共4页。试卷主要包含了必修2,笛卡尔,胡克,开普勒,牛顿,亚当斯,哈雷的轨道并正确预言了它的回归,卡文迪许等内容,欢迎下载使用。
这是一份高三物理二轮复习记背材料5 二级结论部分,共13页。试卷主要包含了研究对象的选取,重力——考虑与否,轻绳、轻杆、轻弹簧弹力,物体沿斜面匀速下滑,则,被动力分析,追及、相遇问题,绳连接等内容,欢迎下载使用。

