初中化学阶段复习 阶段检测试卷4(第9—12单元)含解析
展开阶段检测试卷(四)
(范围:第九~十一单元 满分:100分 考试时间:50分钟)
可能用到的相对原子质量:H—1 C—12 N—14 O—16 S—32 Fe—56 Cu—64 Zn—65
一、选择题(本大题共11个小题,每小题3分,共33分。在每小题给出的四个选项中,只有一项符合题目要求)
1.下列物品主要是由合金制成的是( B )
A.塑料水杯 B.青铜铸像
C.汽车轮胎 D.羊毛大衣
2.硝酸钾(KNO3)是一种能使农作物增产的常用化肥。它属于( A )
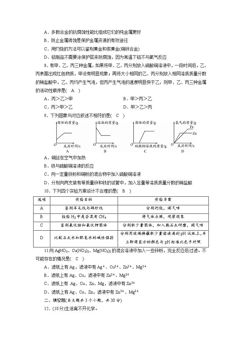
A.复合肥 B.氮肥
C.磷肥 D.钾肥
3.新冠肺炎疫情防控期间,有医学专家建议大家早餐以鸡蛋、瘦肉、牛奶等食物为主,提高身体抵抗力。这三种食物提供的基本营养素主要是( C )
A.糖类 B.油脂
C.蛋白质 D.维生素
4.关于“舌尖上的化学”,下列说法不科学的是( C )
A.为了身体健康,必须均衡营养,合理膳食
B.工业用盐亚硝酸钠对人体有害,不能用于烹调食物
C.为延长食品保质期,在食品中添加过量防腐剂
D.为使糕点面包松软可口,制作时可添加碳酸氢钠
5.“绿水青山就是金山银山”,说的是自然环境与人们的生活关系密切,倡导大家要爱护自然环境。下列做法符合这一理念的是( C )
A.农业上为增加农作物产量,可以大量施用化肥、农药
B.任意排放工业产生的废气、废水、废渣
C.大量植树造林,严禁乱砍滥伐森林
D.采取就地掩埋的方法来处理各种生活垃圾
6.化学在健康、能源、材料、生活等方面有广泛的应用。下列说法正确的是( A )
A.装修材料挥发出来的甲醛对人体有害
B.化石燃料属于可再生能源,太阳能、风能、氢能属于新能源
C.合成材料包括塑料、合金和合成橡胶
D.涤纶衣服的优点是吸湿性、透气性好
7.下列有关金属的说法不正确的是( D )
A.多数合金的抗腐蚀性能比组成它们的纯金属更好
B.防止金属锈蚀是保护金属资源的有效途径
C.用灼烧的方法可以鉴别黄金和假黄金(铜锌合金)
D.铝制品不需要涂保护层来防腐蚀,因为常温下铝不与氧气反应
8.有甲、乙、丙三种金属,如果将甲、乙、丙分别放入硫酸铜溶液中,一段时间后,乙、丙表面出现红色物质,甲没有明显现象;再将大小相同的乙、丙分别放入相同溶质质量分数的稀盐酸中,乙、丙均产生气泡,但丙产生气泡的速度明显快于乙,则甲、乙、丙三种金属的活动性顺序是( A )
A.丙>乙>甲 B.甲>丙>乙
C.丙>甲>乙 D.甲>乙>丙
9.下列图象与对应叙述不相符的是( C )
A.铜丝在空气中加热
B.铁与硫酸铜溶液的反应
C.向一定量铁粉和铜粉的混合物中加入硫酸铜溶液
D.分别向两支装有等质量锌和铁的试管中,加入足量等溶质质量分数的稀盐酸
10.下列四个实验方案设计不合理的是( B )
选项 | 实验目的 | 实验方案 |
A | 鉴别羊毛线与棉纱线 | 分别灼烧,闻气味 |
B | 检验H2中是否混有CH4 | 将气体点燃,观察现象 |
C | 鉴别氯化铵和氯化钾固体 | 分别取少量固体,加入熟石灰研磨,闻气味 |
D | 比较石灰水和肥皂水的碱性强弱 | 分别用玻璃棒蘸取少量溶液滴到pH试纸上,并立即将显示的颜色与pH标准比色卡对照 |
11.向AgNO3、Cu(NO3)2、Mg(NO3)2的混合溶液中加入一些锌粉,完全反应后过滤。不可能存在的情况是( C )
A.滤纸上有Ag,滤液中有Ag+、Cu2+、Zn2+、Mg2+
B.滤纸上有Ag、Cu,滤液中有Zn2+、Mg2+
C.滤纸上有 Ag、Cu、Zn、Mg,滤液中有Zn2+
D.滤纸上有Ag、Cu、Zn,滤液中有Zn2+、Mg2+
二、填空题(本大题共3个小题,共30分)
12.(10分)生活离不开化学。
(1)豆浆已成为众多家庭喜爱的饮品,下表是豆浆中部分营养成分的平均质量分数,请根据下表回答问题:
成分 | 蛋白质 | 油脂 | 糖类 | 钙 | 铁 | 维生素 |
质量分数 | 1.8% | 0.7% | 1.1% | 0.01% | 0.0005% | 0.015% |
①豆浆中含有人体所需的微量元素是__铁__,青少年因缺__钙__而导致佝偻病。
②豆浆所含的营养素中不能供给人体能量,但可以起到调节新陈代谢作用的是__维生素。
(2)下列食品中富含油脂的是__B__(填字母序号)。
A.豆腐 B.花生 C.面包 D.草莓
(3)香烟燃烧产生的烟气中含有尼古丁(化学式为C10H14N2)、焦油和CO等有害物质,其中尼古丁属于__有机物__(填“有机物”或“无机物”),尼古丁中C、N两种元素的质量比为__30∶7__。
(4)胃酸过多的病人,其胃液的pH较正常人的要__小__(填“大”或“小”),服用含氢氧化铝的药物后可使病人恢复正常,原因是 Al(OH)3+3HCl===AlCl3+3H2O (用化学方程式表示)。
13.(8分)我们的衣、食、住、行都离不开化学。
(1)衣:以下服装饰品中,主要由合成纤维制成的是__C__(填字母序号)。
A.羊毛帽子 B.蚕丝领带 C.涤纶围巾 D.橡胶手套
(2)食:学校食堂的中餐食谱是大米饭、红烧排骨、煎鸡蛋、炒青菜、豆腐汤,其中大米饭主要为人体提供的营养素是__糖类__。
(3)住:现代家庭中常用大理石制作厨房的灶台,若不慎将食醋(主要成分用HAc表示)滴在灶台上,台面会失去光泽,变得粗糙,其原因是_2HAc+CaCO3===Ca(Ac)2+H2O+CO2↑(用化学方程式表示)。
(4)行:电动公共汽车为人们的出行提供了方便,电动公共汽车的电池在充电时将电能转换成__化学__能。
14.(12分)金属在生产、生活和社会发展中的应用较为广泛。
(1)铜丝、铝丝常用作导线,是因为它们具有良好的__导电__性。
(2)钛是一种活泼的金属,具有密度小、熔点高、可塑性强、机械强度高等性能。冶炼钛
时,将钛铁矿石转化为TiCl4,TiCl4再与Na在一定条件下发生置换反应生成Ti和NaCl。请写出后一步反应的化学方程式: TiCl4+4Na===Ti+4NaCl (不要求标出反应条件),该反应属于__置换反应__(填基本反应类型)。
(3)铁窗表面喷漆不仅美观,而且可有效防止铁与空气中的__氧气、水__接触而生锈。
(4)某同学对含X、Y、铜、银四种金属的混合物进行如图探究,根据实验流程回答下列问题:
①四种金属的活动性由强到弱的顺序是__Y>X>铜>银__;
②滤液C中所含溶质的成分可能有__三__种情况。
三、实验与探究题(本大题共2个小题,共24分)
15.(12分)某兴趣小组的同学利用下图装置探究工业炼铁的化学原理。
试回答下列问题:
(1)实验中可观察到A中硬质玻璃管中的现象是__红色固体变黑色__,发生反应的化学方程式为__Fe2O3+3CO2Fe+3CO2__。
(2)实验过程中,B试管中可观察到的现象是__澄清石灰水变浑浊__,写出发生反应的化学方程式:__Ca(OH)2+CO2===CaCO3↓+H2O__。
(3)加热氧化铁之前,先通一会儿一氧化碳的作用是__排出装置中的空气,防止发生爆炸。
(4)该实验设计装置C的目的是__把一氧化碳转化成二氧化碳,防止污染空气__。
16.(12分)同学们通过实验来验证Cu、Fe、Ag三种金属的活动性顺序。实验室提供的药品有Cu(NO3)2溶液、AgNO3溶液、Fe(NO3)2溶液、稀硫酸、铜丝、铁丝、银丝、铝丝。
Ⅰ.小华同学设计并完成了如下实验:
①把铁丝插入装有稀硫酸的试管中;
②把铜丝插入装有稀硫酸的试管中;
③把银丝插入装有稀硫酸的试管中;
④把铜丝插入装有AgNO3溶液的试管中。
你认为小华所做的实验__③__(填序号)是多余的。①中反应的化学方程式是 Fe+H2SO4===FeSO4+H2↑ 。
Ⅱ.小贝只选用了上述药品中的三种,通过两步实验,也达到了实验目的。他选用的三种药品是__铜丝、AgNO3溶液、Fe(NO3)2溶液[或铁丝、银丝、Cu(NO3)2溶液]__(写出一种药品组合即可)。
Ⅲ.实验后,大家又对金属与盐溶液反应后的溶质与固体成分产生了好奇。他们分别取一定量的铝丝放入到盛有Cu(NO3)2和AgNO3混合溶液的烧杯中,充分反应后,过滤,得到滤渣和滤液。
【提出问题】滤液中所含溶质是什么?
【猜想假设】同学们对滤液中所含的溶质做出多种猜想:
猜想一:只有Al(NO3)3;
猜想二:Cu(NO3)2、Al(NO3)3
猜想三:AgNO3、Al(NO3)3;
猜想四:Cu(NO3)2、AgNO3、Al(NO3)3。
经讨论,大家一致认为其中猜想__三__不正确。
【设计实验】同学们分别对所得滤液或滤渣按照如下方案进行了验证。
小贝组:向所得滤渣中滴加稀盐酸,若观察到有气泡产生,则猜想__一__成立。
小华组:将铜丝插入所得滤液,若观察到__铜丝表面有银白色物质出现__,即可证明猜想四成立。
四、计算题(本大题只有1个小题,共13分)
17.一些骗子常用黄铜冒充黄金骗取钱财,某同学通过查阅资料得知黄铜是锌和铜的合金,他取一定量的某黄铜样品放入烧杯中,再向其中分4次加入等质量的同一稀硫酸,每次均充分反应。实验过程中有关物质的用量及质量测定记录如下表:
实验次数 | 1 | 2 | 3 | 4 |
稀硫酸的用量/g | 20 | 20 | 20 | 20 |
剩余固体的质量/g | 10 | 8.7 | 7.4 | 7.2 |
分析表中数据,完成下列问题:
(1)所取黄铜样品的质量为__11.3__g。
(2)第4次实验结束后溶液的pH__<__(填“>”“<”或“=”)7。
(3)所用稀硫酸中溶质的质量分数为多少?(要求有解答过程)
解:前3次都是20 g稀硫酸对应1.3 g的锌。设所用稀硫酸中溶质的质量分数为x。
Zn+H2SO4ZnSO4+H2↑
65 98
1.3 g 20 g×x
= x=9.8%
答:略。
初中化学中考复习 第12单元 化学与生活: 这是一份初中化学中考复习 第12单元 化学与生活,共7页。试卷主要包含了下列物质不属于有机化合物的是,下列食品有益于人体健康的是,下列说法不正确的是,小麦粉 油脂 碳酸氢钠 b等内容,欢迎下载使用。
初中化学中考复习 第9单元 溶液: 这是一份初中化学中考复习 第9单元 溶液,共8页。试卷主要包含了下列有关溶液的说法中,正确的是,下列关于溶液的说法正确的是,下列关于溶液的说法中,正确的是等内容,欢迎下载使用。
人教版初中化学九年级上册阶段测评卷(1·4单元): 这是一份人教版初中化学九年级上册阶段测评卷(1·4单元),共3页。试卷主要包含了选择题,填空及简答题,实验与探究题,计算题等内容,欢迎下载使用。

