初中数学青岛版九年级下册6.5事件的概率教案
展开教学目标
【知识与能力】
理解每次试验可能的结果不是有限个,或各种可能结果发生的可能性不相等时,利用统计频率的方法估计概率。
【过程与方法】
经历利用频率估计概率的学习,使学生明白在同样条件下,大量重复试验时,根据一个随机事件发生的频率所逐渐稳定到的常数,可以估计这个事件发生的概率。
【情感态度价值观】
通过研究如何用统计频率求一些现实生活中的概率问题,培养使用数学的良好意识,激发学习兴趣,体验数学的应用价值。
教学重难点
【教学重点】
对利用频率估计概率的理解和应用。
【教学难点】
利用频率估计概率的理解。
课前准备
无
教学过程
一、情境导入,初步认识
问题1400个同学中,一定有2个同学的生日相同(可以不同年)吗?
那么300个同学中一定有2个同学的生日相同吗?
有人说:“50个同学中,就很可能有2个同学的生日相同.”这话正确吗?
调查全班同学,看看有无2个同学的生日相同.
问题2要想知道一个鱼缸里有12条鱼,只要数一数就可以了.但要估计一个鱼塘里有多少条鱼,该怎么办呢?
二、思考探究,获取新知
1.利用频率估计概率
试验:把全班同学分成10组,每组同学掷一枚硬币50次,整理同学们获得的试验数据,并记录在下表中:
填表方法:第1组的数据填在第1行;第1,2组的数据之和填在第2行,…,10个组的数据之和填在第10行.
如果在抛掷n次硬币时,出现m次“正面向上”,则随机事件“正面向上”出现的频率为m/n.
请同学们根据试验所得数据想一想:“正面向上”的频率有什么规律?
历史上,有些人曾做过成千上万次抛掷硬币的试验,试验结果如下:
思考 随着抛掷次数的增加,“正面向上”的频率变化趋势有何规律?
在学生讨论的基础上,教师帮助归纳,使学生认识到每次试验中随机事件发生的频率具有不确定性,同时发现随机事件发生的频率也有规律性,在试验次数较少时,“正面向上”的频率起伏较大,而随着试验次数逐渐增加,一般地,频率会趋于稳定,“正面向上”的频率越来越接近0.5,也就是说,在0.5左右摆动的幅度越来越小.我们就用0.5这个常数表示“正面向上”发生的可能性的大小.
【归纳结论】一般地,在大量重复试验中,如果事件A发生的频率m/n稳定于某个常数P,那么事件A发生的概率P(A)=P.
思考对一个随机事件A,用频率估计的概率P(A)可能小于0吗?可能大于1吗?
答:都不可能,它们的值仍满足0≤P(A)≤1.
2.利用频率估计概率的应用
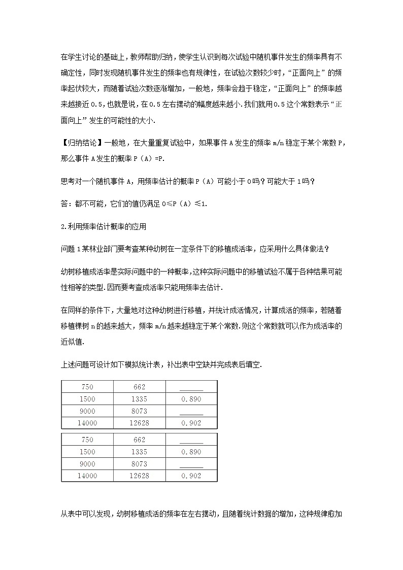
问题1某林业部门要考查某种幼树在一定条件下的移植成活率,应采用什么具体做法?
幼树移植成活率是实际问题中的一种概率,这种实际问题中的移植试验不属于各种结果可能性相等的类型.因而要考查成活率只能用频率去估计.
在同样的条件下,大量地对这种幼树进行移植,并统计成活情况,计算成活的频率,若随着移植棵树n的越来越大,频率m/n越来越稳定于某个常数.则这个常数就可以作为成活率的近似值.
上述问题可设计如下模拟统计表,补出表中空缺并完成表后填空.
从表中可以发现,幼树移植成活的频率在左右摆动,且随着统计数据的增加,这种规律愈加明显,所以估计幼树移植成活的频率为:.
答案:(1)表中空出依次填:0.940,0.923,0.883,0.897
(2)0.9,0.9
问题2某水果公司以2元/千克价格购进10000千克的水果,且希望这些水果能获得税前利润5000元,那么在出售这些水果(已去掉损坏的水果)时,每千克大约定价为多少元较合适?
解:要定出合适的价格,必须考虑该水果的“完好率”或“损坏率”,如考查“损坏率”就需要从水果中随即抽取若干,进行损坏数量的统计,并把结果记录下来,为此可仿照上述问题制定如下表格:
从表格可看出,水果损坏率在某个常数(例如0.1)左右摆动,并且随统计量的增加,这种规律逐渐明显,那么可以把水果损坏的概率估计为这个常数,如果估计这个概率为0.1,则水果完好的概率为0.9.
∴在10000千克水果中完好水果的质量为10000×0.9=9000(千克)
设每千克水果的销售价为x元,则有:
9000x-2×10000=5000
x≈2.8
∴出售这批水果的定价大约为2.8元/千克,可获利5000元.
思考为简单起见,能否直接把上表中500千克对应的损坏率作为损坏的概率?
答:可以.
三、运用新知,深化理解
1.小新抛一枚质地均匀的硬币,连续抛三次,硬币落地均正面朝上,如果她第四次抛硬币,那么硬币正面朝上的概率为( )
2.一只不透明的袋子中装有4个小球,分别标有数字2、3、4、x,这些球除数字外都相同,甲、乙两人每次同时从袋中各随机摸出1个球,并计算摸出的这2个小球上的数字之和,记录后都将小球放回袋中搅匀,进行重复试验,试验数据如下表:
解答下列问题:
(1)如果试验继续进行下去,根据上表数据,出现“和为7”的频率将稳定在它的概率附近,试估计出现“和为7”的概率;
(2)根据(1),若x是不等于2、3、4的自然数x,试求x的值.
四、师生互动,课堂小结
1.你知道什么时候用频率来估计概率吗?
2.你会用频率估计概率来解决实际问题吗?
数学青岛版8.3物体的三视图教案设计: 这是一份数学青岛版8.3物体的三视图教案设计,共3页。教案主要包含了知识与技能,过程与方法,情感态度,教学重点,教学难点,教学说明等内容,欢迎下载使用。
初中数学青岛版九年级下册8.2平行投影教案: 这是一份初中数学青岛版九年级下册8.2平行投影教案,共4页。教案主要包含了知识与技能,过程与方法,情感态度,教学重点,教学难点等内容,欢迎下载使用。
数学青岛版第6章 频率与概率6.6简单的概率计算教学设计: 这是一份数学青岛版第6章 频率与概率6.6简单的概率计算教学设计,共4页。教案主要包含了知识与能力,过程与方法,情感态度价值观,教学重点,教学难点等内容,欢迎下载使用。

