人教版 (新课标)必修2第四章 工业地域的形成与发展第二节 工业地域的形成当堂检测题
展开一、选择题(每小题5分,共60分)
1.(2010·天津高考)天津滨海地区已形成综合性工业区域,下图中所示工业部门集聚的主要原因,是共同利用了天津滨海地区的( )
A.原料 B.基础设施
C.燃料 D.消费市场
解析:本题考查考生运用知识分析现实生活中的地理事象的能力。图中所示工业部门在天津滨海地区集聚的主要原因是便于货物的运输出口,也方便原材料的运进,即共同利用了天津滨海地区的基础设施。
答案:B
读“我国某工业区内工业部门关系示意图”,回答2~3题。
2.该工业区内各工业部门间主要的工业联系类型是( )
A.空间利用上的联系 B.生产工序上的联系
C.信息交流的联系 D.生产与销售的联系
3.图中M、N两工厂可能分别是( )
A.肥料厂 化工厂 B.发电厂 化工厂
C.发电厂 肥料厂 D.机械厂 水泥厂
解析:第2题,示意图中箭头代表了各工业部门间原料和产品的供应关系,虽然相互间以生产废料的供应为主,但也属于生产工序上的联系。第3题,根据供应物信息,M厂提供给钢铁厂电能,判断M厂应该是发电厂;钢铁厂提供给N厂污泥作为生产原料,所给选项中,能够把污泥作为生产原料的工厂应该是肥料厂或水泥厂。
答案:2.B 3.C
下图为欧洲某跨国公司在我国某地区设立的分厂,其产品全部销往欧洲。根据图中提供的信息,完成4~7 题。
4.该分厂生产的产品可能是( )
A.化工产品 B.电子产品
C.建筑陶瓷 D.高档家具
5.由图可知,该分厂的建立对该地区工业布局产生的影响是( )
A.出现工业集聚现象 B.出现工业分散现象
C.出现工业合并现象 D.出现环境污染现象
6.该地区吸引跨国公司投资设厂的主要区位因素有( )
①矿产和能源资源丰富 ②工业基础好,生产联系方便
③劳动力质优价廉 ④地广人稀,土地租金低
A.①② B.②③
C.①③ D.②④
7.零部件厂的布局发生变化的主要原因是( )
A.及时获得生产信息
B.提前占用土地以便扩建
C.减少运费,降低成本
D.为了获得充足的产品供应
解析:由图示信息可知,该地区位于长江三角洲,经济发达,地域联系和工业联系方便,劳动力丰富且素质高,但该地区矿产和能源短缺,用地紧张。根据发货到欧洲的时间短可知,该分厂的产品应该是附加值高、体积小、重量轻的产品,如电子产品。随着分厂的设立,周围的零部件厂逐渐向工业园内集聚以减少运费,降低生产成本。
答案:4.B 5.A 6.B 7.C
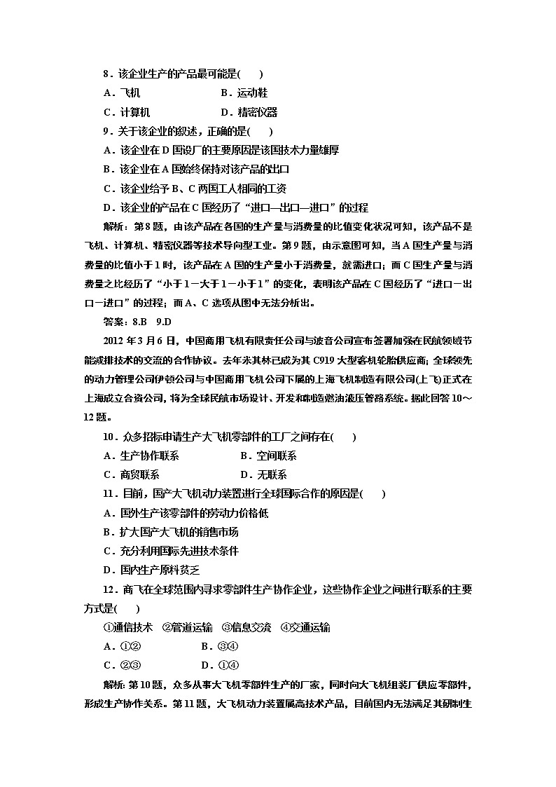
下图是“某跨国企业产品在A、B、C、D四国的产量与消费量比值变化示意图”,读图回答8~9 题。
8.该企业生产的产品最可能是( )
A.飞机 B.运动鞋
C.计算机 D.精密仪器
9.关于该企业的叙述,正确的是( )
A.该企业在D国设厂的主要原因是该国技术力量雄厚
B.该企业在A国始终保持对该产品的出口
C.该企业给予B、C两国工人相同的工资
D.该企业的产品在C国经历了“进口—出口—进口”的过程
解析:第8题,由该产品在各国的生产量与消费量的比值变化状况可知,该产品不是飞机、计算机、精密仪器等技术导向型工业。第9题,由示意图可知,当A国生产量与消费量的比值小于1时,该产品在A国的生产量小于消费量,就需进口;而C国生产量与消费量之比经历了“小于1-大于1-小于1”的变化,表明该产品在C国经历了“进口-出口-进口”的过程;而A、C选项从图中无法分析出。
答案:8.B 9.D
2012年3月6日,中国商用飞机有限责任公司与波音公司宣布签署加强在民航领域节能减排技术的交流的合作协议。去年米其林已成为其C919大型客机轮胎供应商;全球领先的动力管理公司伊顿公司与中国商用飞机公司下属的上海飞机制造有限公司(上飞)正式在上海成立合资公司,将为全球民航市场设计、开发和制造燃油液压管路系统。据此回答10~12题。
10.众多招标申请生产大飞机零部件的工厂之间存在( )
A.生产协作联系 B.空间联系
C.商贸联系 D.无联系
11.目前,国产大飞机动力装置进行全球国际合作的原因是( )
A.国外生产该零部件的劳动力价格低
B.扩大国产大飞机的销售市场
C.充分利用国际先进技术条件
D.国内生产原料贫乏
12.商飞在全球范围内寻求零部件生产协作企业,这些协作企业之间进行联系的主要方式是( )
①通信技术 ②管道运输 ③信息交流 ④交通运输
A.①② B.③④
C.②③ D.①④
解析:第10题,众多从事大飞机零部件生产的厂家,同时向大飞机组装厂供应零部件,形成生产协作关系。第11题,大飞机动力装置属高技术产品,目前国内无法满足其研制生产。第12题,分散的工业生产进行地域联系的主要手段是交通运输和通信技术。
答案:10.A 11.C 12.D
二、综合题(共40分)
13.阅读材料,回答下列问题。(22分)
材料1:2012年4月25日~5月2日,第十二届北京国际汽车展览会在北京国际展览中心举行,其中有很多国际知名品牌的汽车参展。
材料2:“韩国彭蒂亚克-莱曼牌汽车生产、销售示意图”。
(1)彭蒂亚克-莱曼牌汽车的地域联系,决定了这类工业应该建立在________,主要原因是________________________________________________________________________
___________________________________________________________________。(4分)
(2)彭蒂亚克-莱曼牌汽车生产的地域联系已经专业化和协作化,形成了跨国企业,各零部件生产独立经营,紧密协作,反映了现代交通和________网络对工业布局的影响日益突出,也反映汽车生产的工业联系已经呈现________趋势。(2分)
(3)彭蒂亚克-莱曼牌汽车在全球范围内选择合作伙伴,寻找最优区位的基本原则是接近________、接近________、接近________________地区,目的是___________________
____________________________________________________________________。(6分)
(4)韩国的面积仅为9.9万平方千米,人口约4 600万,矿产资源匮乏。20世纪50年代经济濒于破产,60年代开始实行“出口导向型”经济发展战略,发展很快,到80年代末就步入了中等收入的国家行列。从韩国生产、组装、销售彭蒂亚克-莱曼牌汽车中,对我国发展市场经济的启示是(多选,2分)( )
A.要优化配置国内资源,还要充分利用国际资源
B.积极参与国际分工与合作,节约本国社会劳动
C.到国际市场上去寻找产品销售更加广阔的空间
D.我国市场经济要与国际市场接轨
(5)过去汽车相关产业大量集中在某一城市,而现在汽车相关产业分散在各地。试比较它们各自的优势与不足。(8分)
解析:本题以北京车展和韩国彭蒂亚克-莱曼牌汽车的生产、销售为材料考查工业的布局、工业分散及意义。从材料中可知韩国汽车生产有一个全球化生产网络,体现了工业的分散。而经济发展的战略是“出口导向型”,所以结合韩国自然条件(为半岛国家),工业布局应为“临海型”,生产的地域联系呈现出了协作化和专业化,这种工业的分散也是建立在现代交通、信息网络基础上,而目的在于降低生产成本,提高经济效益。工业的集聚与分散各有优缺点,要辩证的分析。
答案:(1)沿海地区 利用优越的海洋运输条件,接近消费市场和对外贸易海港,便于零部件输入和产品输出
(2)信息 分散
(3)市场 资源 劳动力与科技发达 降低生产成本,提高经济效益
(4)ABCD
(5)集中的优势:相关产业集中,节省交通成本;充分利用公共基础设施等;具有集聚效应、规模效应。不足:环境污染较严重,资源、能源紧张。
分散的优势:各零部件能选择最好区位布局,降低生产成本;环境污染较小。不足:加大运输成本;难以发挥规模效应。
14.热点在线
材料1:2012年2月29日,三一重机上海临港产业园正式开业。三一重机临港产业园将分期建设成为挖掘机械、精密机床、透平机械、海洋工程系列产品的生产和出口基地及三一集团华东总部、销售中心、结算中心、研发中心和培训中心。
材料2:上海临港产业区总面积约为220 km2,由装备产业区、物流园区(包括洋山保税港陆域部分)、综合产业园区、三新园区以及临港奉贤分区五大区域组成,具有得天独厚的区位优势,是目前世界上少有的集航空、海运、铁路、高速公路、内河运输等五种交通功能于一体的区域。
材料3:“上海临港产业区规划图”。
知识连线
(1)工业联系的形式。
(2)工业集聚的优势及目的。
(3)工业地域的类型。
命题快线
阅读上述材料,回答下列问题。(18分)
(1)上海临港产业园企业主要是由于共同利用__________而集聚在一起。其优势是____________________________________________。(6分)
(2)近年来许多大型装备制造企业纷纷入驻上海临港产业区,试分析其原因。(6分)
(3)根据材料分析上海临港产业区的区位优势。(6分)
解析:第(1)题,我国许多地方的经济技术开发区是建立在共用基础设施基础上的。这样可以共同利用基础设施,节约生产建设成本。第(2)题,大型装备制造企业入驻上海临港产业区的原因可从交通运输条件、政府的扶持以及降低成本、提高效益等方面进行分析。第(3)题,上海临港产业区的优势可从工业投入因素上分析。
答案:(1)基础设施 可以共同利用基础设施,节约生产建设成本
(2)上海临港产业区位于港口,年吞吐量大,交通便利;规划合理;众多企业入驻,可以加强企业间的信息交流与技术协作,从而降低生产成本,提高企业的经济效益。
(3)位置优势、交通优势、土地优势、工业基础优势、劳动力资源优势、政策优势等。
人教版 (新课标)必修2第四章 工业地域的形成与发展综合与测试练习题: 这是一份人教版 (新课标)必修2第四章 工业地域的形成与发展综合与测试练习题,共2页。
人教版 (新课标)必修2第四章 工业地域的形成与发展综合与测试练习: 这是一份人教版 (新课标)必修2第四章 工业地域的形成与发展综合与测试练习,共11页。试卷主要包含了单项选择题,综合题等内容,欢迎下载使用。
人教版 (新课标)第四章 工业地域的形成与发展综合与测试单元测试巩固练习: 这是一份人教版 (新课标)第四章 工业地域的形成与发展综合与测试单元测试巩固练习,共6页。试卷主要包含了选择题,综合题,能源等内容,欢迎下载使用。

