人教版 (新课标)选修3选修3-4第十一章 机械振动5 外力作用下的振动教案及反思
展开11.5 外力作用下的振动
三维教学目标
1、知识与技能
(1)知道阻尼振动和无阻尼振动,并能从能量的观点给予说明;
(2)知道受迫振动的概念。知道受迫振动的频率等于驱动力的频率,而跟振动物体的固有频率无关;
(3)理解共振的概念,知道常见的共振的应用和危害。
2、过程与方法:
3、情感、态度与价值观:
教学重点:受迫振动,共振。
教学难点:驱动力的频率、固有频率的区别。
教学教具:弹簧振子、受迫振动演示仪、摆的共振演示器。
教学过程:
第五节 外力作用下的振动
(一)复习提问
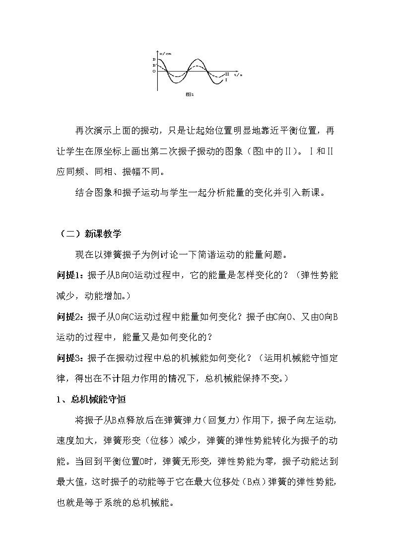
注意观察教师的演示实验。教师把弹簧振子的振子向右移动至B点,然后释放,则振子在弹性力作用下,在平衡位置附近持续地沿直线振动起来。重复两次让学生在黑板上画出振动图象的示意图(图1中的Ⅰ)。
再次演示上面的振动,只是让起始位置明显地靠近平衡位置,再让学生在原坐标上画出第二次振子振动的图象(图1中的Ⅱ)。Ⅰ和Ⅱ应同频、同相、振幅不同。
结合图象和振子运动与学生一起分析能量的变化并引入新课。
(二)新课教学
现在以弹簧振子为例讨论一下简谐运动的能量问题。
问提1:振子从B向O运动过程中,它的能量是怎样变化的?(弹性势能减少,动能增加。)
问提2:振子从O向C运动过程中能量如何变化?振子由C向O、又由O向B运动的过程中,能量又是如何变化的?
问提3:振子在振动过程中总的机械能如何变化?(运用机械能守恒定律,得出在不计阻力作用的情况下,总机械能保持不变。)
1、总机械能守恒
将振子从B点释放后在弹簧弹力(回复力)作用下,振子向左运动,速度加大,弹簧形变(位移)减少,弹簧的弹性势能转化为振子的动能。当回到平衡位置O时,弹簧无形变,弹性势能为零,振子动能达到最大值,这时振子的动能等于它在最大位移处(B点)弹簧的弹性势能,也就是等于系统的总机械能。
在任何一位置上,动能和势能之和保持不变,都等于开始振动时的弹性势能,也就是系统的总机械能。
小结:由于简谐运动中总机械能守恒,所以简谐运动中振幅不变。如果初始时B点与O点的距离越大,到O点时,振子的动能越大,则系统所具有的机械能越大。相应地,振子的振幅也就越大,因此简谐运动的振幅与能量相对应。
问提4:怎样才能使受阻力的振动物体的振幅不变,而一直振动下去呢?(应不断地向系统补充损耗的机械能,以使振动物体的振幅不变。)
这种振幅不变的振动叫等幅振动。例如:电铃响的时候,铃锤是做等幅振动。电磁打点计时器工作时,打点针是做等幅振动。挂钟的摆是做等幅振动,它们的共同特点是,工作时振动物体不断地受到周期性变化外力的作用。这种周期性变化的外力叫驱动力。
2、受迫振动
在驱动力作用下物体的振动叫受迫振动。例如内燃机气缸中活塞的运动,缝纫机针头的运动,扬声器纸盆的运动,电话耳机中膜片的运动等都是受迫振动。
问提5:受迫振动的频率跟什么有关呢?
让学生注意观察演示(图3)。用不同的转速匀速地转动把手,可以发现,开始振子的运动情况比较复杂,但达到稳定后,振子的运动就比较稳定,可以明显地观察到受迫振动的周期等于驱动力的周期。这样就可以得到物体做受迫振动的频率等于驱动力的频率,而跟振子的固有频率无关。
问提6:受迫振动的振幅又跟什么有关呢?
演示摆的共振(装置如图4),在一根绷紧的绳上挂几个单摆,其中A、B、G球的摆长相等。当使A摆动起来后,A球的振动通过张紧的绳给其余各摆施加周期性的驱动力,经一段时间后,它们都会振动起来。驱动力的频率等于A摆的频率。实验发现,在A摆多次摆动后,各球都将以A球的频率振动起来,但振幅不同,固有频率与驱动力频率相等的B、G球的振幅最大,而频率与驱动力频率相差最大的D、E球的振幅最小。
指出:驱动力的频率跟物体的固有频率相等时,振幅最大,这种现象叫共振。
讲解一下共振在技术上有其有利的一面,也存在不利的一面。结合课本让同学思考,在生活实际中利用共振和防止共振的实例。
小结本节
(1)振动物体都具有能量,能量的大小与振幅有关,振幅越大,振动能量也越大;
(2)当振动物体的能量逐渐减小时,振幅也随着减小,这样的振动叫阻尼振动;
(3)振幅保持不变的振动叫等幅振动;
(4)物体在驱动力作用下的振动是受迫振动,受迫振动的频率等于驱动力的频率;
(5)当驱动力的频率等于物体的固有频率时,受迫振动振幅最大的现象叫共振;共振在技术上有其有利的一面,也存在不利的一面;有利的要尽量利用,不利的要尽量防止。
巩固练习
支持火车车厢的弹簧的固有频率为2Hz,行驶在每节铁轨长10米的铁路上,则当运行速度为____m/s时,车厢振动最剧烈。[20m/s]
人教版 (新课标)选修35 外力作用下的振动教案: 这是一份人教版 (新课标)选修35 外力作用下的振动教案
高中物理人教版 (新课标)选修35 外力作用下的振动教案: 这是一份高中物理人教版 (新课标)选修35 外力作用下的振动教案,共8页。
人教版 (新课标)选修35 外力作用下的振动教学设计: 这是一份人教版 (新课标)选修35 外力作用下的振动教学设计,共16页。

