高中地理人教版 (新课标)选修1第二节 探索宇宙学案设计
展开【学习目标】
1. 了解宇宙探测,开发,保护的现状,明确人类认识的宇宙范围在不断扩大。
2. 理解宇宙探测的意义。
【重点难点】[来源:gkstkgkstk]
宇宙空间资源、宇宙探测的意义。
【学法指导】
1.列表法:按时间顺序列图表,了解“宇宙探索的重要阶段”和“中国航天事业的发展” [来源:gkstkgkstk]
2.问题探究法:一个好奇心强、求知欲旺的学生,总是会对宇宙奥秘产生种种问题并进行主动探究的。如:为什么人类要探索和开发宇宙?宇宙有哪些资源?这些资源与陆地资源有何区别?其开发利用对人类有何意义?为什么要保护宇宙环境?如何保护?
【学习过程】
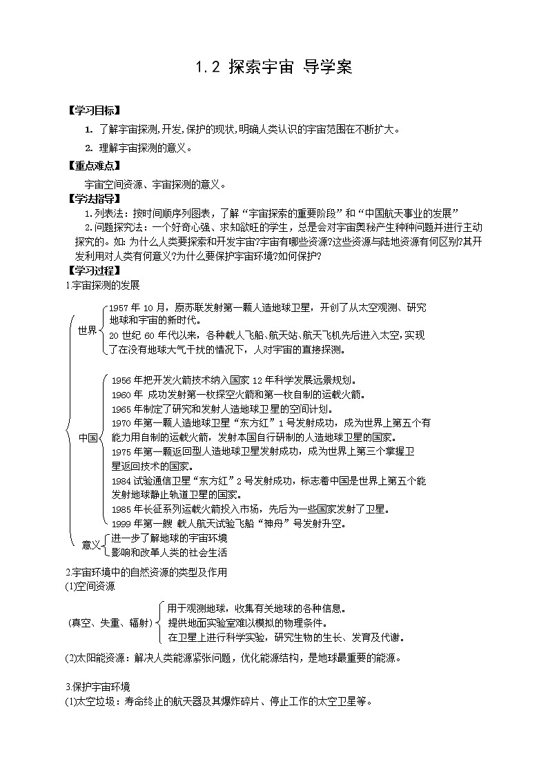
1.宇宙探测的发展
2.宇宙环境中的自然资源的类型及作用
(1)空间资源[来源:gkstk.Cm]
(2)太阳能资源:解决人类能源紧张问题,优化能源结构,是地球最重要的能源。
3.保护宇宙环境
(1)太空垃圾:寿命终止的航天器及其爆炸碎片、停止工作的太空卫星等。
【达标训练】
一、选择题
1、世界上第一个把人类送入太空的国家是( )
A、中国 B、 前苏联
C、美国 D、英国
2、除太阳外,离地球最近的恒星是( )
A、北斗星 B、 天狼星
C、比邻星 D、 月亮
3、下列说法正确的是( )
A、宇宙是指由太阳、地球、月亮这几个天体所运行的空间
B、银河系只有一个恒星——太阳
C、月球是地球唯一的天然卫星
D、太阳系就是由太阳和八大行星组成的系统
4、关于浩瀚的宇宙,以下说法中错误的是( )。
我们生活的地球是一颗行星
在太阳系中,太阳是唯一的恒星
银河系中有众多像太阳这样的恒星
“海王星”是一颗卫星[来源:gkstk]
5.人类历史上第一个用望远镜探索太空的是( )
A.哥白尼 B.布鲁诺
C.伽利略 D.牛顿
二、综合题
6.在人类漫长的历史进程中,大部分时间人类主要是依靠、和
来认识宇宙。
7.“地心说”的主要观点是 。
8.“日心说”的提出者是 ;《自然哲学的数学原理》一书的作者是 。
9.年 月,世界上第一颗人造卫星发射成功; 年 月,人类第一次进入太空; 年 月人类第一次踏上了地球以外的土地—月球。[来源:gkstk]
10.2003年10月15日,中国成功发射了____________宇宙飞船,首次载人飞行成功,航天员是___________,至此,我国成为世界上第___个把人类送上太空的国家。
11.请说出太阳系八大行星的名称。
12.谈谈我国在航空航天领域所取得的伟大成就。
【学习反思】
【参考答案】
1.B 2.C 3.C 4.D 5.C
6.肉眼观察 简单猜测 推理
7.地球居于中心,太阳和其他行星围绕地球转动
8.哥白尼 牛顿
9.1957 10 1961 4 1967 7
10.神舟五号 杨利伟 3
11.水星 金星 地球 火星 木星 土星 天王星 海王星 12.略
高中地理鲁教版 (2019)选择性必修2 区域发展第二节 比较区域发展的异同优秀学案: 这是一份高中地理鲁教版 (2019)选择性必修2 区域发展第二节 比较区域发展的异同优秀学案,共11页。学案主要包含了课标要求,必备知识,预习自测,问题探究,规律总结,对点训练,真题研析,限时训练等内容,欢迎下载使用。
高中地理鲁教版 (2019)选择性必修2 区域发展第二节 比较区域发展的异同精品导学案: 这是一份高中地理鲁教版 (2019)选择性必修2 区域发展第二节 比较区域发展的异同精品导学案,共13页。学案主要包含了课标要求,必备知识,预习自测,问题探究,规律总结,对点训练,真题研析,限时训练等内容,欢迎下载使用。
湘教版 (2019)选择性必修1 自然地理基础第一章 地球的运动第二节 地球的公转精品学案: 这是一份湘教版 (2019)选择性必修1 自然地理基础第一章 地球的运动第二节 地球的公转精品学案,文件包含12地球的公转公转特征和正午太阳高度的变化导学案doc、12地球的公转昼夜长短的变化和四季的更替导学案doc等2份学案配套教学资源,其中学案共19页, 欢迎下载使用。

