高中地理鲁教版 (2019)选择性必修2 区域发展第二节 比较区域发展的异同优秀学案
展开第二节 比较区域发展的异同(二)
【课标要求】结合实例,从地理环境整体性和区域关联的角度,比较不同区域发展的异同,说明因地制宜对于区域发展的重要意义。
课前预习
【必备知识】
三、因地制宜促进区域发展
1.不同的区域地理环境存在_____,这是因地制宜的基础和出发点。
2.在区域发展中,既要考虑自然条件,又要考虑__________因素,充分发挥地区_____。
四、我国三大自然区的差异
1.成因
2.划分依据:地形和气候。
3.具体划分(如下图)

(1)三大自然区名称:a东部季风区,b西北干旱半干旱区,c青藏高寒区。
(2)界线
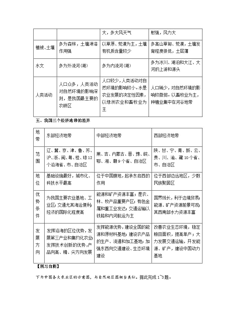
4.我国三大自然区的差异比较
区域 要素 | 东部季风区 | 西北干旱半干旱区 | 青藏高寒区 |
地形 | 海拔较低,以平原、丘陵、高原为主 | 海拔较高,但差异显著;以高原、盆地为主 | 位于地势第一级阶梯,以高原、高山为主 |
气候 | 季风气候,雨热同期 | 温带大陆性气候,气候干旱,气温日较差、年较差大,多大风天气 | 高寒气候,气温低,太阳辐射强,风力大 |
植被、土壤 | 多为森林,土壤淋溶作用强 | 以草原、荒漠为主,土壤有机质含量较少 | 多高山草甸、荒漠,土壤发育程度很低,土层薄 |
水文 | 多为外流河(湖) | 多为内流河(湖) | 多为冰川、湖泊和大江、大河的上游和源头 |
人类活动 | 人口众多,人类活动对自然环境的影响深刻,是我国最主要的农耕区 | 人口较少,人类活动对自然环境的影响较小。水是农业发展的决定性因素,以绿洲农业和畜牧业为主 | 人口稀少,对自然环境的影响较微弱。以畜牧业为主,种植业集中在河谷地带 |
五、我国三个经济地带的差异
地带 | 东部经济地带 | 中部经济地带 | 西部经济地带 |
范围 | 辽、冀、京、津、鲁、苏、沪、浙、闽、粤、桂、琼12个沿海省、市、自治区 | 黑、吉、内蒙古、晋、豫、皖、鄂、湘、赣9个省、自治区 | 陕、甘、宁、青、新、云、贵、川、渝、藏10个省、市、自治区 |
地位 | 基础设施最好,城市化、科技水平最高 | 位于中国腹地,起承东启西的作用 | 位于西部边远地区,少数民族聚居区 |
优势条件 | 为我国主要农业基地、工业区;交通尤其海运便利;经济的国际化程度高 | 能源和矿产资源丰富;是农、林、牧产品重要产区;有色金属和重工业发达;交通运输以铁路和内河航运为主 | 国界线长,利于边境贸易;能源、矿产资源前景可观;其西南部水力资源丰富 |
发展方向 |
| 发挥能源优势,建设全国的能源和原材料基地;建设农产品的生产、流通和加工基地;加强东西向交通建设、生态环境建设 | 改善农业生态环境,稳定粮田面积,提高单产;大力发展交通运输,开发能源、矿产,建设中国动力基地 |
【预习自测】
下为中国各大农业区的示意图,与自然地区图相当类似。据此完成1~3题。

1.图中①、②属同一农业区,但最大的不同点是
A.温度高低 B.降水多少C.人口密度 D.地势高低
2.图中是中国重要茶叶产区的区域是
A.①②③ B.③④⑤C.⑥⑦⑧ D.⑦⑧⑨
3.图中⑥地区最主要的农业类型是
A.河谷农业 B.坝子农业C.绿洲农业 D.基塘农业
根据下表信息,完成4-5题。

4.四个地区城市化水平最高的是
A.① B.② C.③ D.④
5.四个地区中,农业经济占有较大比重的的两个地区是
A.①② B.②③ C.③④ D.①④
课堂探究
【问题探究】
探究1下为内蒙古自治区和贵州省区土地利用结构示意图。

【问题】比较内蒙古自治区和贵州省土地利用结构的主要差异并分析其形成的自然原因。
探究2 教材P16知识窗
【问题】
(1)简述过去浙江省长兴县经济发展的特点和存在的问题。
(2)说明近年来浙江省长兴县因地制宜发展发展经济的地理条件及主要措施。
【规律总结】
1.我国三大自然区区域内部的差异

2.区域差异形成的原因分析
(1)自然环境差异的成因
①气候差异的形成:

②地貌差异的形成:

③水文差异的形成:
Ⅰ气候因素中的降水量差异直接造成河流水量差异。
Ⅱ地形条件决定了河流支流多少、流域面积大小和流速大小的不同。
Ⅲ流域内的植被状况不同造成河流含沙量的不同。
Ⅳ河流所处的纬度及流向决定了有无结冰期、结冰期长短及有无凌汛现象。
④土壤差异的形成:不同区域的气候、植被及人类生产活动因素的差异造成土壤类型、厚度、肥力、酸碱度的差异。
(2)人类活动差异的成因
人类活动 | 差异成因 | 具体表现 |
农业 | 气候、地形、土壤、水源等自然条件差异 | 作物种类、耕作制度、产量等差异 |
市场、劳动力、交通、科技、政策等社会经济条件差异 | 机械化、生产率、商品率等差异 | |
工业 | 资源、市场、劳动力、科技、交通、政策等差异 | 工业类型、规模等差异 |
人口 | 区域耕地、水资源等自然条件和经济状况、科技水平、开发历史、开放程度等社会条件差异 | 人口规模、密度、增长速度等差异 |
3.因地制宜促进区域发展

【对点训练】
下为我国某区域模式图。据此完成1-4题

1.图中所示区域的数码代号与景观描述连线正确的是
A.①—梯田层层稻花香 B.②—草原茫茫牧牛羊
C.③—翠竹青青有人家 D.④—山歌阵阵采茶忙
2.图中
A.①区常绿阔叶林破坏严重 B.②区水土流失面积广大
C.③区泥石流、滑坡灾害频发 D.⑤区土壤盐渍化普遍
3.图中
A.①区河流水位季节变化小 B.②区河流春汛长于夏汛
C.③区河流含沙量大,有结冰期 D.⑥区河流汛期短,径流量季节变化小
4.深秋时节,一位旅游者从上图某区域乘火车外出旅游。出发时落叶纷飞,满目金黄,穿越重重隧道后,蓦然树木葱郁,山清水秀。火车经过的区域是
A.从①到② B.从②到④ C.从③到⑤ D.从⑤到⑥
5.阅读图文资料,完成下列要求。
解放前,中国有著名的“三大荒”,如今已经变成了“三大仓”:“北大荒”变粮仓,“西大荒”变成棉仓、粮仓,“南大荒”变成橡胶林和热带经济作物仓。下为我国“三大荒地”分布示意图。

(1)比较南方荒地与北方荒地地形类型的差异,说出西大荒与北大荒发展农业的主要限制性因素。
(2)海南岛、雷州半岛、西双版纳是“南大荒”的天然橡胶生产基地。与海南岛、雷州半岛相比,西双版纳发展天然橡胶生产有何气候优势?
(3)经过几代兵团人的努力,西大荒已经成为全国最大的棉花生产基地。简述“西大荒”地区棉花生产得以迅速发展的主要区位因素。西大荒大规模发展棉花生产将带来哪些生态环境问题?
真题研析
(2017•江苏地理)下为“改革开放以来我国不同时期人均GDP年均增长率变化图”。据此完成1-2题。

1.改革开放以来我国三大地区人均GDP年均增速的特征有
①东部地区人均GDP年均增速一直领先全国
②中部地区人均GDP年均增速呈加快的态势
③1978-1990年,东中西三大地区人均GDP年均增速相同
④1978-1990年,西部地区与全国的人均GDP年均增速最接近
A.①③ B.②④ C.①④ D.②③
2.1978-2015年我国人均GDP年均增速变化反映了
①改革开放对东中西部的影响呈现区域差异性
②基础设施的改善促进西部地区的发展不断加快
③全国人均GDP年均增速主要取决于中西部增速
④21世纪以来,三大地区经济发展水平的格局发生了变化
A.①② B.③④ C.①③ D.②④
【解析】第1题,根据图示信息可知:只有1990-2000年,东部地区人均GDP年均增速领先全国,①错;三个时段,中部地区人均GDP年均增速一直上升,②对;1978-1990年,人均GDP年均增速东部地区最快,其次是西部地区,中部地区最慢,③错;1978-1990年,西部地区与全国的人均GDP年均增速最接近,④对。故选B项。第2题,1978-2015年,东中西地区人均GDP年均增速差异较大,说明了改革开放对东中西部的影响呈现区域差异性,①对;基础设施不断完善,改善了西部地区的投资环境,促进资源开发和经济发展,使其人均GDP年均增速不断加快,②对;全国人均GDP年均增速是东中西三个地区综合作用的结果,东部地区GDP总量大、人均GDP年均增速始终在8%以上,③错;21世纪以来,东中西地区人均GDP年均增速依次升高,但从GDP总量和经济发展水平看,仍然是东中西三大地区依次降低,④错。故选A。
活动导引
教材P17活动
1.根据地形可将东北地区分为平原区(东北平原)和山地区(大、小兴安岭和长白山)。按照热量条件可分为辽河平原暖温带地区、松嫩平原和三江平原中温带地区和北部寒温带地区,按照水分条件,从东向西可分为湿润地区、半湿润地区。
2.东北地区成为我国商品粮基地的原因:①耕地面积广大,粮食总产量高;②地形平坦、耕地集中连片,适于机械化耕作,劳动生产率高;③地广人稀,人均耕地面积大,商品率高。
3.东北地区扩大水稻种植的原因::①属温带季风气候,夏季水热充足,能满足水稻生长需求;②一年一熟,水稻生长期长,昼夜温差大,稻米品质优良;③我国经济发展提高了居民的生活水平,优质稻米的市场需求量不断扩大。
思维导图

限时训练
下为我国传统民居邮票图。据此完成1~2题。

1.图中传统民居的典型分布地区是
A.甲--华北平原 B.乙--内蒙古高原
C.丙--塔里木盆地 D.丁--黄土高原
2.根据传统民居的结构和取材,可以判断
A.甲地土层深厚,植被茂密 B.乙地地形崎岖,荒漠广布
C.丙地降水量大,河网密布 D.丁地气候湿热,树木葱茏
下图示意我国四大区域城市化速度的阶段差异。读图完成3-4题。

3.甲、乙、丙、丁依次表示
A.东部地区、中部地区、东北地区、西部地区
B.东北地区、西部地区、中部地区、东部地区
C.西部地区、东北地区、东部地区、中部地区
D.中部地区、西部地区、东部地区、东北地区
4.1990—2000年丁地区的城市化速度与其他地区存在明显反差,与此直接的相关事件是
A.人口的大量外迁 B.矿产资源的枯竭
C.老工业基地衰落 D.环境质量的恶化
第二节 比较区域发展的异同(二)
【预习自测】1.B 2.D 3.A 4.A 5.C
【问题探究】
1.内蒙古自治区地形以高原为主,地势平坦开阔;属温带大陆性气候,降水多在200-400mm,适合草类的生长。故草地面积比重高。
贵州省位于云贵高原,山区面积广大,属亚热带季风气候,温暖湿润,有利于林木生长。故林地比重大。
2.(1)特点:以传统工矿业为主,多为资源型和污染型产业。问题:资源消耗加速,环境污染加重,生态破坏加剧,形成恶性循环。
(2)地理条件:山水环绕,地形多样,环境优美;扼守苏浙皖三省门户,交通便利;临近经济发达地区。
主要措施:利用优越的自然环境,发展特色农业;依托绿水青山和生态优势,发展休闲农业和乡村旅游。
【对点训练】1.D 2.B 3.C 4.B
5.(1)南方荒地以丘陵为主,北方荒地以平原为主。北大荒热量条件不足。西大荒水源条件不足。(2)既不受寒潮影响,亦无台风侵袭。(3)主要因素:政府政策支持;交通运输条件改善;农业技术的进步;消费市场区域的拓展;棉纺织工业发展迅速。问题:大规模发展棉花生产消耗大量水资源,水源枯竭导致荒漠化;不合理灌溉易导致土壤盐碱化。
【真题研析】1.B 2.A
【限时训练】1.B 2.D 3.C 4.C
鲁教版 (2019)选择性必修2 区域发展第一节 区域协调发展的内涵与意义优秀学案: 这是一份鲁教版 (2019)选择性必修2 区域发展第一节 区域协调发展的内涵与意义优秀学案,共11页。学案主要包含了必备知识,预习自测,规律总结,对点训练,问题探究,真题研析,限时训练等内容,欢迎下载使用。
鲁教版 (2019)第三节 资源跨区域调配对区域发展的影响——以我国南水北调为例优质导学案: 这是一份鲁教版 (2019)第三节 资源跨区域调配对区域发展的影响——以我国南水北调为例优质导学案,共11页。学案主要包含了必备知识,预习自测,问题探究,规律总结,对点训练,真题研析,限时训练等内容,欢迎下载使用。
鲁教版 (2019)选择性必修2 区域发展第三单元 区域联系与区域发展第二节 产业转移对区域发展的影响——以亚太地区为例精品学案: 这是一份鲁教版 (2019)选择性必修2 区域发展第三单元 区域联系与区域发展第二节 产业转移对区域发展的影响——以亚太地区为例精品学案,共8页。学案主要包含了必备知识,问题探究,规律总结,对点训练,真题研析,预习自测,限时训练等内容,欢迎下载使用。

