2020-2021学年高一化学新人教版(2019)第二册无机工业流程题的解题方法与策略探究学案
展开无机工业流程综合分析
重难点 | 题型 | 分值 | |
重点 | 1. 解工业流程题的步骤、策略 2. 原料预处理的方法、物质分离提纯的方法、反应条件的控制方法等 | 选择和填空 | 8-12分 |
难点 | 1. 原料预处理的方法、物质分离提纯的方法 2. 反应条件的控制方法 3. 书写陌生方程式 | ||
核心知识点:
无机工业流程综合分析
无机工艺流程题是近年高考中的必考题型,这类试题的文字量大,信息新颖,工艺流程陌生,涉及的知识点多,综合性强,不少同学感到解题困难。但若熟悉这类试题的命题特点,掌握解题策略,将会事半功倍。
一、题型分析
无机工艺流程题以实际的工业生产过程为背景,以解决化学实际问题为思路设置问题,通常以流程图的形式呈现生产过程,有时还结合表格和图像提供多种信息。试题的结构通常分为题头、流程和设问三部分。题头一般简单介绍工艺生产的原材料和目的(包括副产品);流程部分主要用框图形式将原料到产品的主要工艺流程表示出来;设问主要是根据生产过程中涉及的化学知识来设置,从而组成一道完整的化学试题。从需要解决的问题看,这类试题通常有两个目的:一是从混合物中分离、提纯某种物质(物质提纯类化工流程题);二是利用某些物质制备某种物质(物质制备类化工流程题)。分析近年高考试题可以发现,这类试题一般围绕以下知识点进行设问:
1. 化学方程式或离子方程式的书写:根据流程图及设问中的信息找出反应物和生成物,书写指定的化学方程式或离子方程式。
2. 物质的分离与提纯:通过加入化学试剂使某种物质转化为沉淀,通过过滤除去等。
3. 化学实验基本操作:除杂、分离、检验、洗涤、干燥等实验操作步骤的描述;加入某个试剂或某个实验操作的目的描述等。
4. 化学计算:结合原料纯度、转化率、损失率、产物产率等计算产品质量;结合溶液配制操作测定样品中某元素的含量或产品纯度等。
5. 绿色化学思想:流程中的物质转化和循环,资源的回收和利用,环境保护与绿色化学评价等。
二、解题对策
无机工艺流程题要考虑的问题主要有以下几个方面:将原料转化为产品的生产原理;除杂并分离提纯产品;提高产量和产率;减少污染,注意环保;考虑原料的来源和经济成本;生产设备易于操作,生产工艺简便等。围绕以上几个方面的问题的基本解题思路如下:
1. 从生产目的(标)出发,读懂框图(流程)。解答时要看框内,看框外,里外结合;边分析,边思考,易处着手;先局部,后全盘,逐步深入。无上述无机工艺流程中存在的基本规律是主线主产品,分支副产品,回头为循环。
2. 分析流程中的每个步骤,从反应物是什么、发生了什么、该反应产生了什么结果或对制造产品有什么作用等方面了解流程。抓住一个关键点:一切反应或操作都是为了获得产品。反应条件控制是生产中的核心问题。
三、工业流程题的五大环节
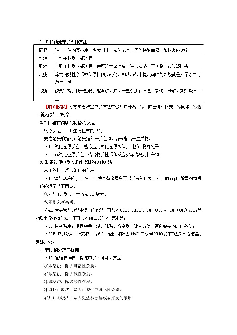
1. 原料预处理的5种方法
研磨 | 减小固体的颗粒度,增大固体与液体或气体间的接触面积,加快反应速率 |
水浸 | 与水接触反应或溶解 |
酸浸 | 与酸接触反应或溶解,使可溶性金属离子进入溶液,不溶物通过过滤除去 |
灼烧 | 除去可燃性杂质或使原料初步转化,如从海带中提取碘时的灼烧就是为了除去可燃性杂质 |
煅烧 | 改变结构,使一些物质能溶解,并使一些杂质在高温下氧化、分解,如煅烧高岭土 |
【特别提醒】提高矿石浸出率的方法有①加热升温;②将矿石研成粉末;③搅拌;④适当增大酸的浓度等。
2. “中间体”物质的制备及反应
核心反应——陌生方程式的书写
关注箭头的指向:箭头指入→反应物,箭头指出→生成物。
(1)氧化还原反应:熟练应用氧化还原规律,判断产物并配平。
(2)非氧化还原反应:结合物质性质和反应实际情况判断产物。
3. 制备过程中反应条件控制的3种方法
常用的控制反应条件的方法
(1)调节溶液的pH。常用于使某些金属离子形成氢氧化物沉淀。调节pH所需的物质一般应满足以下两点:
①能与H+反应,使溶液pH增大;
②不引入新杂质。
例如:若要除去Cu2+中混有的Fe3+,可加入CuO、CuCO3、Cu(OH)2、Cu2(OH)2CO3等物质来调溶液的pH,不可加入NaOH溶液、氨水等。
(2)控制温度。根据需要升温或降温,改变反应速率或使平衡向需要的方向移动。
(3)趁热过滤。防止某物质降温时析出,如除去NaCl中少量KNO3的方法是蒸发结晶、趁热过滤。
4. 物质的分离与提纯
(1)准确把握物质提纯中的6种常见方法
①水溶法:除去可溶性杂质。
②酸溶法:除去碱性杂质。
③碱溶法:除去酸性杂质。
④氧化还原法:除去还原性或氧化性杂质。
⑤加热灼烧法:除去受热易分解或易挥发的杂质。
⑥调节溶液pH法:如除去酸性溶液中的Fe3+、除去Cu2+中混有的Fe3+等。
(2)正确选择物质分离中的6种常用方法
①过滤:分离难溶物和易溶物,根据特殊需要采用趁热过滤或抽滤等方法。
②萃取和分液:利用溶质在互不相溶的溶剂里的溶解度不同提取分离物质,如用CCl4或苯萃取溴水中的溴。
③蒸发结晶:提取溶解度随温度变化不大的溶质,如NaCl。
④冷却结晶:提取溶解度随温度变化较大的溶质、易水解的溶质或结晶水合物,如KNO3、FeCl3、CuCl2、CuSO4·5H2O、FeSO4·7H2O等。
⑤蒸馏或分馏:分离沸点不同且互溶的液体混合物,如分离乙醇和甘油。
⑥冷却法:利用气体易液化的特点分离气体,如合成氨工业采用冷却法分离平衡混合气体中的氨。
5. 绿色化学、循环利用
(1)循环物质的确定
(2)副产品的判断
核心知识点一:
1. 纳米铁可用作特殊的催化剂,以FeSO4饱和溶液为原料制取纳米铁的工艺流程如图所示。
已知:主反应在80℃左右条件下进行,直至得到黄色(FeC2O4·2H2O)沉淀。
下列判断正确的是( )
A. 进行“主反应”时,搅拌不利于沉淀的生成
B. 进行“过滤”时,搅拌能加快过滤速度
C. 可用高锰酸钾溶液检验“滤液”中是否含有Fe2+
D. N2氛围有效减少产品被氧气、水蒸气氧化的机会
【答案】D
【解析】选D。搅拌可加快沉淀的生成,A项错误;过滤时不可搅拌,以免捣破滤纸,B项错误;主反应是复分解反应,滤液显酸性,Fe2+和过量的草酸均能使酸性高锰酸钾溶液褪色,C项错误;N2氛围有效减少产品被氧气、水蒸气氧化的机会,D项正确。
【互动探究】若洗涤后所得晶体未进行干燥,则最终得到的纳米铁中含有的杂质为____________________。
【提示】四氧化三铁。高温下铁和水蒸气反应产生四氧化三铁和氢气。
2. 立德粉ZnS·BaSO4(也称锌钡白),是一种常用白色颜料。以重晶石(BaSO4)为原料,可按如图所示工艺生产立德粉:
回答下列问题:
(1)在回转炉中重晶石被过量焦炭还原为可溶性硫化钡,该过程的化学方程式为___________________________。回转炉尾气中含有有毒气体,生产上可通过水蒸气变换反应将其转化为CO2和一种清洁能源气体,该反应的化学方程式为_________________。
(2)在潮湿空气中长期放置的“还原料”,会逸出臭鸡蛋气味的气体,且水溶性变差,其原因是“还原料”表面生成了难溶于水的______________(填化学式)。
(3)沉淀器中反应的离子方程式为_____________________________________________。
【答案】(1)BaSO4 + 4C = BaS +4CO↑ CO + H2O(g) = CO2 + H2
(2)BaCO3
(3)S2- + Ba2+ + Zn2+ + SO42- = BaSO4· ZnS↓
【解析】(1)由流程图中经浸出槽后得到净化的BaS溶液以及回转炉尾气中含有有毒气体可知,在回转炉中BaSO4与过量的焦炭粉反应生成可溶性的BaS和CO;生产上可通过水蒸气变换反应除去回转炉中的有毒气体CO,即CO与H2O反应生成CO2和H2。(2)所得“还原料”的主要成分是BaS,BaS在潮湿空气中长期放置能与空气中的H2O反应生成具有臭鸡蛋气味的H2S气体,“还原料”的水溶性变差,表明其表面生成了难溶性的BaCO3。(3)结合立德粉的成分可写出沉淀器中S2-、Ba2+、Zn2+、SO42-反应生成BaSO4·ZnS的离子方程式。
以硅藻土为载体的五氧化二钒(V2O5)是接触法生产硫酸的催化剂。从废钒催化剂中回收V2O5既避免污染环境又有利于资源综合利用。废钒催化剂的主要成分为
物质 | V2O5 | V2O4 | K2SO4 | SiO2 | Fe2O3 | Al2O3 |
质量 分数/% | 2.2~2.9 | 2.8~3.1 | 22~28 | 60~65 | 1~2 | <1 |
以下是一种废钒催化剂回收工艺路线:
回答下列问题:
(1)“酸浸”时V2O5转化为VO,反应的离子方程式为___________________________,同时V2O4转成VO2+。“废渣1”的主要成分是__________。
(2)“氧化”中欲使3mol的VO2+变为VO,则需要氧化剂KClO3至少为________mol。
(3)“中和”作用之一是使钒以V4O124-形式存在于溶液中。“废渣2”中含有_______________。
(4)“流出液”中阳离子最多的是________。
(5)“沉钒”得到偏钒酸铵(NH4VO3)沉淀,写出“煅烧”中发生反应的化学方程式:___________________________________________。
【答案】(1)V2O5+2H+===2VO+H2O SiO2
(2)0. 5 (3)Fe(OH)3和Al(OH)3
(4)K+
(5)2NH4VO3V2O5+2NH3↑+H2O↑
【解析】(1)反应过程中V的化合价不变,所以是复分解反应。注意V2O5在离子方程式中不能拆开;废钒催化剂中,只有二氧化硅不溶于硫酸,成为废渣1的主要成分。
(2)3molVO2+变为VO,共失去3mol电子,而1molClO变为Cl-得到6mol电子,所以需要0. 5mol氯酸钾。
(3)中和时,Fe3+、Al3+分别转化为难溶的Fe(OH)3和Al(OH)3,成为废渣2的主要成分。
(4)经过“离子交换”,钒以R4V4O12形式存在,而铁、铝则在“中和”过程中转化为沉淀,所以“流出液”中最多的阳离子是钾离子。
(5)由NH4VO3转化为V2O5,V的化合价未发生变化,该反应为非氧化还原反应,所以N的化合价仍为-3,一种生成物是NH3,另一种生成物必定是H2O。
【总结】工业流程题题型相对稳定,通过归纳总结,同学们面对此类题目应该要有一个清晰的思路。但是这种思路的基础是对元素化合物,基本实验手段,氧化还原反应方程式的书写等内容的扎实掌握。所以要做好工艺流程题,在高考中得高分既要清楚了解此类题目的特征和答题思路,又要具备物质性质和反应理论方面的基础。
(答题时间:40分钟)
1. 工业上制备下列物质的生产流程合理的是( )
A. 由铝土矿冶炼铝:铝土矿Al2O3AlCl3Al
B. 从海水中提取镁:海水Mg(OH)2MgOMg
C. 由NaCl制漂白粉:饱和食盐水Cl2漂白粉
D. 由黄铁矿制硫酸:黄铁矿SO2SO3H2SO4
2. 工业上制备过碳酸钠(2Na2CO3·3H2O2)的一种流程如下:
下列说法正确的是( )
A. 可以用作稳定剂
B. “分离”所用的主要玻璃仪器为烧杯、分液漏斗、玻璃棒
C. 受热分解不属于氧化还原反应
D. 干燥过碳酸钠时,常采用低温、高压的方法
3. 以某硫酸渣含、等为原料制备铁黄的一种工艺流程如下:
下列说法不正确的是
A. “酸溶”中加热或搅拌或适当增大硫酸浓度均可加快溶解速度
B. 滤渣的主要成分是和Fe
C. “沉铁”过程中生成的化学方程式为:。
D. “氧化”浆液时,可用氯气代替空气
4. CuCl是难溶于水的白色固体,是一种重要的催化剂。工业上,由孔雀石主要成分,含FeS、FeO和杂质制备CuCl的某流程如下:
下列说法不正确的是( )
A. 将溶液1中氧化为,再通过控制pH转化为除去
B. 将溶液3中的还原,反应得到CuCl
C. 作用是控制溶液pH,促使CuCl沉淀的生成
D. 若改变试剂加入顺序,将溶液3缓慢加入到含大量的溶液中,同样可制取CuCl
5. “一酸两浸,两碱联合”法是实现粉煤灰(含SiO2、Al2O3、Fe2O3、CaO、MgO等)综合利用的新工艺。工业流程如下:
回答下列问题:
(1)聚合氯化铝铁(PAFC)化学式为[Al2(OH)nCl6-n]m·[Fe2(OH)xCl6-x]y,是一种新型高效的净水剂,PAFC中铁元素的化合价为________________。
(2)“一酸两浸”中的酸是______________(填化学式)。
(3)实际工业中“酸浸”“碱浸”均不能充分反应,滤渣A中主要含有SiO2、Al2O3。“纯碱混合焙烧”中,它们分别发生反应的化学方程式为______________________________、________________________________________________________________________。
(4)“滤液B”的主要溶质有______________(填化学式)。滤液混合后“蒸发”的作用是____________________。
6. NaAlH4(四氢铝钠)是有机合成的重要还原剂。某小组以铝合金厂的废边脚料为原料(主要成分为Al,含有少量Al2O3、Fe2O3、MgO和SiO2等杂质)制备四氢铝钠的工艺流程如下:
资料显示:NaH、NaAlH4遇水蒸气发生剧烈反应。
请回答下列问题:
(1)NaAlH4中氢元素的化合价为________________。
(2)试剂A中溶质的阴、阳离子所含电子数相等,其电子式为________________。在空气中灼烧滤渣2,得到的固体的主要成分为____________________(填化学式)。
(3)滤液3可以循环利用,写出滤液2与滤液3反应的离子方程式:________________
_________________________________________________________________________。
(4)实验前要保证NaH与AlCl3反应的装置干燥,其目的是_______________________。
1.【答案】D
【解析】A. 工业上通过电解熔融氧化铝制备金属铝,氯化铝是共价化合物,熔融状态下不电离,故A错误;B. 工业上通过电解熔融的氯化镁制备金属镁,氯化镁熔点低于氧化镁,能耗低,故B错误;C. 工业上用氯气和石灰乳反应制备漂白粉,漂白粉的有效成分是次氯酸钙,不是次氯酸钠,故C错误;D. 黄铁矿煅烧得到二氧化硫,再转变为三氧化硫,最后得到硫酸,故D正确。
2.【答案】D
【解析】A. 由于可以使分解,所以不能用作稳定剂,故A错误;B. “分离”是过滤,所以所用的主要玻璃仪器为烧杯、漏斗、玻璃棒,故B错误;C. 受热分解时,由于元素的化合价发生变化,所以属于氧化还原反应,故C错误。D. 干燥过碳酸钠时,为防止过碳酸钠分解,常采用低温、高压的方法,故D正确。
故选D。
3.【答案】D
【解析】硫酸渣含、等加硫酸溶解,金属氧化物转化为金属阳离子,二氧化硅不溶,再加Fe把铁离子还原为,过滤,滤渣含有二氧化硅,滤液中含有,加入碳酸氢铵,发生,通入空气氧化,同时调节pH生成FeOOH沉淀,过滤、洗涤、烘干,得到纯净的FeOOH,
A. 加热可增大活化分子百分数,搅拌可增大接触面积,且适当增大硫酸浓度等,都可加快酸溶的速率,故A正确;B. 二氧化硅不溶于酸,且铁粉过量,则滤渣的主要成分是和Fe,故B正确;C. 硫酸亚铁与碳酸氢铵发生互促水解反应,方程式为,故C正确;D. 氯气污染空气,不能用氯气代替,故D错误。
4. 【答案】D
【解析】孔雀石主要成分,含FeS、FeO和杂质用硫酸浸取,得到的气体主要含有硫化氢、二氧化碳,滤渣1为二氧化硅,溶液1中含有、、,加双氧水将亚铁离子氧化成铁离子,加氢氧化钠溶液调节pH,使铁离子沉淀,得到滤渣2为氢氧化铁,溶液2主要含有硫酸铜,溶液2中加入氯化钠再加入亚硫酸钠将铜离子还原成亚铜离子,加入碳酸钠调节pH,使CuCl沉淀,由于的溶液呈碱性,所以如果将溶液3缓慢加入到含大量的溶液中,有可能生成氢氧化亚铜沉淀,得到的氯化亚铜不纯。
A. 根据上面的分析可知,将溶液1中氧化为,再通过控制pH转化为除去,故A正确;B. 根据上面的分析可知,将溶液3中的还原,反应得到CuCl,故B正确;C. 根据上面的分析可知,作用是控制溶液pH,促使CuCl沉淀的生成,故C正确;D. 根据上面的分析可知,将溶液3缓慢加入到含大量的溶液中,制得的CuCl可能不纯,故D错误。
5. 【答案】(1)+3
(2)HCl
(3)Na2CO3+SiO2Na2SiO3+CO2↑
Na2CO3+Al2O32NaAlO2+CO2↑
(4)AlCl3、NaCl 促进Al3+、Fe3+水解生成聚合氯化铝铁(PAFC)
【解析】(1)由Fe2(OH)xCl6-x中元素化合价代数和等于零求得铁元素的化合价为+3。(2)由最后产品含有氯元素分析可知,此酸是盐酸。(4)生成的Na2SiO3、NaAlO2经盐酸酸浸后生成硅酸沉淀、氯化铝溶液、氯化钠溶液;加热可促进铝离子、铁离子水解生成聚合氯化铝铁。
6. 【答案】(1)-1价
(2) Fe2O3、MgO
(3)AlO2—+HCO3—+H2O === Al(OH)3↓+CO32—
(4)防止NaH、NaAlH4与水蒸气反应
【解析】(1)四氢铝钠中氢元素显-1价。(2)试剂A为强碱,将铝元素转化成偏铝酸盐,由于试剂A中溶质的阴离子和阳离子所含电子数相等,则试剂A为氢氧化钠。滤渣1的主要成分是二氧化硅,滤渣2的 主要成分是氢氧化铁和氢氧化镁,在空气中灼烧生成氧化铁、氧化镁。(3)偏铝酸钠和碳酸氢钠反应类似于较强酸制备较弱酸。(4)NaH、NaAlH4均能够与水蒸气反应。
2024届高考化学一轮复习专题3第15讲无机化工流程的解题策略能力学案: 这是一份2024届高考化学一轮复习专题3第15讲无机化工流程的解题策略能力学案,共27页。学案主要包含了三步审读等内容,欢迎下载使用。
新高考化学一轮复习精品学案 第9章 第59讲 无机化工流程题的解题策略(含解析): 这是一份新高考化学一轮复习精品学案 第9章 第59讲 无机化工流程题的解题策略(含解析),共12页。
专题06 工艺流程和无机推断题突破——高一化学下学期期末专项突破学案(鲁科版2019必修第二册): 这是一份专题06 工艺流程和无机推断题突破——高一化学下学期期末专项突破学案(鲁科版2019必修第二册),文件包含专题06工艺流程和无机推断题突破高一化学下学期期末专项突破鲁科版2019必修第二册解析版docx、专题06工艺流程和无机推断题突破高一化学下学期期末专项突破鲁科版2019必修第二册原卷版docx等2份学案配套教学资源,其中学案共21页, 欢迎下载使用。

