必修2第一节 开发利用金属矿物和海水资源优秀第2课时课后练习题
展开第2课时 元素的性质与原子结构
一、碱金属元素
1.原子结构特点
(1)相同点:碱金属元素原子的____________相同,都为____。
(2)递变性:从Li到Cs,碱金属元素的原子结构中,____________依次增多,原子半径
依次________。
2.碱金属的物理性质
根据教材表1-1碱金属的主要物理性质,归纳碱金属的物理性质的相似性和递变性:
相似性:除____略带金属光泽外,其余的都呈________色;它们的质地都比较________,
有________性;密度都比较____,熔点都比较____,导电性和导热性________。
递变性:随着核电荷数的增多,碱金属的密度逐渐________________,熔、沸点逐渐
________。
3.碱金属的化学性质
根据教材实验,完成下表
| 钾 | 钠 |
与O2反应 (燃烧) | 剧烈燃烧,火焰呈____色,生成____色固体 | 剧烈燃烧,火焰呈____色,生成____色固体 |
与H2O反应(水中滴加酚酞) | 浮、____、游、____、红、雾(水蒸气)、火(钾燃烧) | 浮、____、游、____、红 |
实验结论
(1)相似性:都能与O2和H2O发生____________反应,都表现强__________。
(2)递变性:______比______的还原性更强,更易与O2和H2O反应。
(3)有关反应方程式:
①与O2反应:锂与氧气反应:4Li+O22Li2O
钠在不同条件下与O2反应:
常温下:___________________________________________________________,
加热(或点燃):________________________________________________________。
小结 从Li到Cs在空气中燃烧,其产物越来越复杂。
②与水反应:
钠与水反应:_______________________________________________________。
钾与水反应:__________________________________________________________。
二、卤族元素
卤族元素包括____、____、____、____、____5种元素,它们位于元素周期表的第____
纵行,属于第____族。
1.原子结构特点
(1)相同点:卤族元素原子的____________相同,都为____。
(2)递变性:从F到I,卤族元素原子的____________增多,原子半径________。
2.卤族元素的物理性质
阅读教材的资料卡片,归纳卤素单质物理性质的变化规律:单质的颜色逐渐________,
密度逐渐________________,熔、沸点逐渐________。
3.卤族元素的化学性质
(1)卤族单质与氢气的反应
| F2 | Cl2 | Br2 | I2 | |
相似性 | 都能与H2化合 | ||||
递 变 性 | 反应条件 | 暗处 | 光照 | 加热 | 持续加热 |
反应剧烈程度 | 逐渐________ | ||||
产物的稳定性 | 逐渐________ | ||||
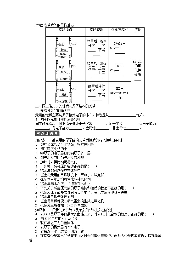
(2)卤素单质间的置换反应
实验操作 | 实验现象 | 化学方程式 | 结论 |
|
|
|
|
静置后,液体分层,上层____,下层____ | 2NaBr+Cl2===____________ | Br2、I2的氧化性逐渐____ | |
静置后,液体分层,上层____,下层______ | 2KI+Cl2===__________ | ||
静置后液体分层,上层____,下层______ | 2KI+Br2===2KBr+I2 |
三、同主族元素的性质与原子结构的关系
1.元素性质的影响因素
元素的性质主要与原子核外电子的排布,特别是与________________有关。
2.同主族元素性质的递变规律
同主族元素从上到下原子核外电子层数________,原子半径________,失电子能力
________,得电子能力________,金属性________,非金属性________。
知识点一 碱金属的原子结构及单质性质的相似性和递变性
1.钾的金属活动性比钠强,根本原因是( )
A.钾的密度比钠的小
B.钾原子的电子层数比钠原子多一层
C.钾与水反应比钠与水反应剧烈
D.加热时,钾比钠更易气化
2.下列关于碱金属的描述正确的是( )
A.碱金属都可以保存在煤油中
B.碱金属元素的单质硬度小、密度小、熔点低
C.在空气中加热均可生成多种氧化物
D.碱金属与水反应,均漂浮在水面上
3.下列关于碱金属元素的原子结构和性质的叙述不正确的是( )
A.碱金属原子最外层都只有1个电子,在化学反应中容易失去
B.碱金属单质是强还原剂
C.碱金属单质都能在氧气里燃烧生成过氧化物
D.碱金属单质都能与水反应生成碱
知识点二 卤素的原子结构及单质的相似性和递变性
4.砹(At)是原子序数最大的卤族元素,对砹及其化合物的叙述,正确的是( )
A.与H2化合的能力:At2>I2
B.砹在常温下为白色固体
C.砹原子的最外层有7个电子
D.砹易溶于水,难溶于四氯化碳
5.在盛有少量氯水的试管中加入过量的溴化钾溶液,再加入少量四氯化碳,振荡静置后
可观察到的现象是( )
A.溶液呈橙色不分层 B.溶液分两层,上层呈橙色
C.溶液分两层,下层呈橙色 D.溶液呈紫色不分层
6.甲、乙、丙三种溶液各含有一种X-(X-为Cl-、Br-、I-中的一种),向甲中加淀粉溶
液和新制的氯水变为橙色,将此溶液倒入丙中,颜色无明显变化。则甲、乙、丙依次含
有( )
A.Br-、Cl-、I- B.Br-、I-、Cl-
C.I-、Br-、Cl- D.Cl-、I-、Br-
知识点三 同主族元素性质的递变规律及相似性
7.X、Y是元素周期表第ⅦA族中的两种元素,下列叙述中能说明X的非金属性比Y
强的是( )
A.X原子的电子层数比Y原子的电子层数多
B.X的氢化物的沸点比Y的氢化物的沸点低
C.X的气态氢化物比Y的气态氢化物稳定
D.Y的单质能将X从NaX的溶液中置换出来
8.镭是元素周期表中第七周期第ⅡA族元素,关于其叙述不正确的是( )
A.镭的金属性比钙弱 B.单质能与水反应生成氢气
C.在化合物中呈+2价 D.碳酸镭难溶于水
练基础落实
1.下列各组比较不正确的是( )
A.锂与水反应不如钠与水反应剧烈
B.还原性:K>Na>Li,故K可以从NaCl溶液中置换出金属钠
C.熔、沸点:Li>Na>K
D.碱性:LiOH<NaOH<KOH
2.关于锂的结构和性质的判断:①与水反应比钠剧烈;②锂的原子半径比钠小;③锂的
氧化物暴露于空气中易吸收CO2;④锂的阳离子的最外层电子数和钠离子的最外层电子
数相同;⑤锂是还原剂。其中错误的是( )
A.只有①和⑤ B.只有②和③
C.只有③和⑤ D.只有①和④
3.化学实验中传导输送高浓度溴气所用的导管最好用( )
A.铁管 B.橡胶管 C.玻璃管 D.铜管
4.实验室里下列药品的保存方法中,正确的是( )
A.溴化银保存于棕色瓶中
B.液溴以少量的水液封后用橡皮塞塞紧
C.碘保存于细口玻璃瓶中
D.氢氧化钠溶液盛放在带磨口玻璃塞的试剂瓶中
5.卤素单质的性质与F2>Cl2>Br2>I2的变化规律不相符的是( )
A.与氢气反应的剧烈程度 B.气态氢化物的稳定性
C.单质还原性的强弱 D.与水反应的剧烈程度
6.医生建议患甲状腺肿大的病人多食海带,这是由于海带含有较丰富的( )
A.碘元素 B.铁元素 C.钾元素 D.锌元素
练方法技巧——同主族元素性质应用技巧
7.向含有NaBr和KI的混合溶液中通入过量的Cl2充分反应。将溶液蒸干,并灼烧所得
的物质,最后剩余的固体物质是( )
A.NaCl和KI B.NaCl、KCl和I2
C.KCl和NaBr D.KCl和NaCl
8.已知锂及其化合物的许多性质与碱金属差异较大,却与镁相似。下面有关锂及其化合
物的性质的叙述不正确的是( )
A.锂在过量氧气中燃烧,主要产物是Li2O而不是Li2O2
B.Li2CO3受热很难分解
C.在相同温度下,溶解度Li2CO3小于LiHCO3
D.少量的锂保存在固体石蜡中
9.试管中装有足量煤油和水的混合物,静置后投入一小块碱金属。可观察到金属在煤油
和水的界面附近上下往复运动。下列说法不正确的是( )
A.此碱金属可能是钾或钠
B.反应过程中煤油不会燃烧
C.碱金属上下运动是由于与水反应产生了H2
D.若是金属钾则上下运动的幅度比钠小
题号 | 1 | 2 | 3 | 4 | 5 | 6 | 7 | 8 | 9 |
答案 |
|
|
|
|
|
|
|
|
|
练综合拓展
10.已知元素aA、bB、cC、dD、eE的结构示意图分别为:
请回答下列问题:
(1)属于同周期的元素是____________(填元素符号,下同),属于同主族的元素
____________。
(2)金属性最强的元素是____________,非金属性最强的元素是__________。
(3)上述元素中最高价氧化物对应的水化物碱性最强的是____________。
11.实验室常用氯化钠固体和浓硫酸共热来制取氯化氢,有关反应如下:
NaCl+H2SO4(浓)NaHSO4+HCl↑
NaCl(固)+NaHSO4(固)Na2SO4+HCl↑
某实验操作步骤和现象如图所示:
(1)写出有关物质的化学式。
A:______________,B:______________,C:__________________,
D:______________,E:______________,F:______________________________,
G:______________。
(2)若要从橙黄色溶液中分离出有色溶质,采用的分离方法是________,分离时所使用的主要仪器是________________________________________。
第2课时 元素的性质与原子结构
基础落实
一、
1.(1)最外层电子数 1 (2)电子层数 增大
2.铯 银白 柔软 延展 小 低 良好 增大(钠除外) 降低
3.从左到右,从上到下:紫 白 黄 淡黄 熔 响 熔 响
(1)氧化还原 还原性 (2)钾 钠 (3)①4Na+O2===2Na2O 2Na+O2Na2O2
②2Na+2H2O===2NaOH+H2↑ 2K+2H2O===2KOH+H2↑
二、
氟 氯 溴 碘 砹 17 ⅦA
1.(1)最外层电子数 7 (2)电子层数 增大
2.加深 增大(Cl2除外) 升高
3.(1)从上到下:减弱 减弱 (2)从左到右,从上到下:无色 橙色 2NaCl+Br2 无色 紫红色 2KCl+I2 无色 紫红色 减弱
三、
1.最外层电子数
2.增多 增大 增强 减弱 增强 减弱
对点训练
1.B [元素的性质由元素的原子结构决定,钾的金属活动性比钠强,是因为钾原子的电子层数比钠原子多一层,原子半径大,失电子能力强。]
2.B [A项中,金属锂的密度为0.534 g·cm-3,会浮在煤油的上面,不能保存在煤油中,所以A项是错误的;通常状况下,碱金属都比较软,属于软金属,即硬度较小,密度最大的铯也只有1.879 g·cm-3,熔点最高的锂只有180.5 ℃,所以“硬度小、密度小、熔点低”是正确的,B项正确;C项中,锂在空气中加热只生成Li2O,不可能生成多种氧化物,C项错误;碱金属中,铷、铯的密度均大于1 g·cm-3,所以D项也不正确。解答本题要熟练掌握碱金属的物理性质和递变规律,特别应注意碱金属物理性质的特殊性。]
3.C [碱金属单质由于活泼性不同,它们在O2中燃烧的产物也不同,Li的燃烧产物是Li2O,钠的燃烧产物是Na2O2,钾、铯的燃烧产物更复杂。]
4.C [从F2到At2,元素的非金属性逐渐减弱,单质与H2化合的能力逐渐减弱,A不正确;由F2到I2,单质的颜色逐渐加深,I2是紫黑色固体,B项不正确;卤族元素的原子最外层上都有7个电子,C正确;将At2看作I2,由I2微溶于水,易溶于四氯化碳,可推知At2微溶于水,易溶于四氯化碳,D项不正确。]
5.C [Cl2与KBr反应生成Br2,而溴易溶于有机溶剂四氯化碳中,呈橙色。同时由于四氯化碳不溶于水,且密度比水大,故溶液分层,下层呈橙色。]
6.B [熟知有关卤素知识:①单质氧化性为Cl2>Br2>I2,而对应阴离子的还原性为I->Br->Cl-;②碘单质可使淀粉变蓝色,溴水颜色为橙色。由此可推出甲中加淀粉溶液和新制的氯水后变为橙色,说明甲中含有Br-,再加至丙溶液无明显变化,则说明丙中无I-。]
7.C [由同主族元素性质的递变规律可知,电子层数越多,非金属性越弱,A项错误;物质的熔、沸点与元素的非金属性强弱无关,B项错误;对于非金属元素,气态氢化物越稳定,则其非金属性越强,C项正确;根据氧化还原反应中,氧化剂的氧化性强于氧化产物的氧化性,故Y的氧化性强于X,则D项错误。]
8.A [同一主族元素,电子层数越多,半径越大,失电子能力越强,元素的金属性越强。故A项不正确。]
课后作业
1.B [A项锂的活泼性比钠弱,与水反应不如钠剧烈,A项正确;B项虽然单质的还原性顺序为:K>Na>Li,但K不能置换出NaCl溶液中的钠,而是先和水反应,B项错误;C项中碱金属元素从Li到Cs,熔、沸点逐渐降低,即Li>Na>K>Cs,故C项正确;D项中从Li到Cs,碱金属元素的金属性逐渐增强,其最高价氧化物对应的水化物的碱性依次增强,即碱性:LiOH<NaOH<KOH<CsOH,故D项正确。]
2.D
3.C [溴易腐蚀橡胶,高浓度的溴蒸气温度较高,易与Fe、Cu发生反应。]
4.A [溴化银见光易分解,应保存在棕色试剂瓶中;液溴易挥发,加入少量水,可减轻挥发,但溴能腐蚀橡胶,不能用橡皮塞;碘是固体,应盛放在广口瓶中,以便取用;液体试剂应盛在细口瓶中,氢氧化钠溶液能腐蚀玻璃,盛放NaOH溶液的试剂瓶不能用玻璃塞。]
5.C [元素原子结构的变化决定其性质的变化。同一主族元素随着元素原子核电荷数的递增,原子半径、离子半径逐渐增大,原子核与最外层电子之间的距离增大,原子核对最外层电子的引力减弱,得电子能力减弱,单质的氧化性减弱;因为非金属性逐渐减弱,形成的氢化物稳定性也逐渐减弱。]
6.A
7.D [发生的主要化学反应是2NaBr+Cl2===2NaCl+Br2,2KI+Cl2===2KCl+I2。溶液被蒸干时,Br2和I2都挥发了,留下的是NaCl和KCl。]
8.B [碱金属中,锂最不活泼,密度最小,比煤油还轻,能浮在煤油上,故应保存在固体石蜡中。]
9.D [因为题中所给的金属在煤油和水的界面之间,说明金属的密度比煤油大而比水小,可能是Na或K(Li的密度比煤油小),所以A项正确;Na或K在溶液中与水反应,并在煤油和水的界面附近上下往复运动,不与空气接触,故不会燃烧起来,煤油也就不能燃烧起来,所以B项正确;金属做上下往复运动,是由于金属与水反应生成的氢气逸出时将其往上推的缘故,所以C正确;金属钾的密度比金属钠的小,氢气将其推得更远,故其上下运动的幅度较大一些,所以D项不正确。]
10.(1)Na、Al、Cl F、Cl、Br (2)Na F
(3)NaOH
解析 (1)弄清原子结构示意图与元素在周期表中的位置关系,即电子层数与周期数相等,所以A、B、C同周期。主族的族数与最外层电子数相等,所以B、D、E同主族。(2)同周期从左到右金属性减弱,非金属性增强;同主族从上到下金属性增强,非金属性减弱。所以Na的金属性最强,F的非金属性最强。(3)金属性越强,最高价氧化物的水化物碱性越强。
11.(1)NaHSO4(或NaCl) NaCl(或NaHSO4) Na2SO4 HCl BaSO4 MnO2 Cl2 (2)萃取 分液漏斗
人教版 (2019)选择性必修2第二节 原子结构与元素的性质第2课时同步测试题: 这是一份人教版 (2019)选择性必修2第二节 原子结构与元素的性质第2课时同步测试题,共6页。试卷主要包含了下列原子半径最大的是,下列叙述中正确的是,下列说法正确的是等内容,欢迎下载使用。
人教版 (2019)第二节 原子结构与元素的性质第2课时课后测评: 这是一份人教版 (2019)第二节 原子结构与元素的性质第2课时课后测评,共8页。试卷主要包含了基础巩固,能力提升等内容,欢迎下载使用。
高中化学人教版 (2019)选择性必修2第二节 原子结构与元素的性质第2课时巩固练习: 这是一份高中化学人教版 (2019)选择性必修2第二节 原子结构与元素的性质第2课时巩固练习,共8页。试卷主要包含了选择题,非选择题等内容,欢迎下载使用。

