2021年九年级中考数学一轮复习分层训练: 事件的概率
展开1.(2020·攀枝花中考)下列事件中,为必然事件的是( )
A.明天要下雨
B.|a|≥0
C.-2>-1
D.打开电视机,它正在播广告
2.下列说法正确的是( )
A.367人中至少有2人生日相同
B.任意掷一枚均匀的骰子,掷出的点数是偶数的概率是 eq \f(1,3)
C.天气预报说明天下雨的概率为90%,则明天一定会下雨
D.某种彩票中奖的概率是1%,则买100张彩票一定有1张中奖
3.(2020·恩施中考)“彩缕碧筠粽,香粳白玉团”.端午佳节,小明妈妈准备了豆沙粽2个、红枣粽4个、腊肉粽3个、白米粽2个,其中豆沙粽和红枣粽是甜粽.小明任意选取一个,选到甜粽的概率是( )
A. eq \f(2,11) B. eq \f(4,11) C. eq \f(5,11) D. eq \f(6,11)
4.从长为3,5,7,10的四条线段中任意选取三条作为边,能构成三角形的概率是( )
A. eq \f(1,4) B. eq \f(1,2) C. eq \f(3,4) D.1
5.(2020·绵阳中考)将一个篮球和一个足球随机放入三个不同的篮子中,则恰有一个篮子为空的概率为( )
A. eq \f(2,3) B. eq \f(1,2) C. eq \f(1,3) D. eq \f(1,6)
6.(2020·徐州中考)在一个不透明的袋子里装有红球、黄球共20个,这些球除颜色外都相同.小明通过多次试验发现,摸出红球的频率稳定在0.25左右,则袋子中红球的个数最有可能是( )
A.5 B.10 C.12 D.15
7.(2020·杭州中考)一个仅装有球的不透明布袋里共有4个球(只有编号不同),编号分别为1,2,3,5.从中任意摸出一个球,记下编号后放回,搅匀,再任意摸出一个球,则两次摸出的球的编号之和为偶数的概率是____.
8.同时掷2枚质地均匀的硬币一次,则1枚出现正面,1枚出现反面的概率为____.
9.(2020·新疆中考)表中记录了某种苹果树苗在一定条件下移植成活的情况.
由此估计这种苹果树苗移植成活的概率为____.(精确到0.1)
10.(2019·百色模拟)口袋里有红球4个、绿球5个和黄球若干个,任意摸出一个球是绿色的概率是 eq \f(1,3) .求:
(1)口袋里黄球的个数;
(2)任意摸出一个球是红色的概率.
11.(2019·贺州中考)箱子里有4瓶牛奶,其中有一瓶是过期的.现从这4瓶牛奶中不放回地任意抽取2瓶.
(1)请用树状图或列表法把上述所有等可能的结果表示出来;
(2)求抽出的2瓶牛奶中恰好抽到过期牛奶的概率.
INCLUDEPICTURE "能力提升.TIF" 【能力提升】
12.(2020·通辽中考)下列事件中是不可能事件的是( )
A.守株待兔 B.瓮中捉鳖
C.水中捞月 D.百步穿杨
13.(2020·长沙中考)一个不透明袋子中装有1个红球,2个绿球,除颜色外无其他差别.从中随机摸出一个球,然后放回摇匀,再随机摸出一个.下列说法中,错误的是( )
A.第一次摸出的球是红球,第二次摸出的球一定是绿球
B.第一次摸出的球是红球,第二次摸出的不一定是红球
C.第一次摸出的球是红球的概率是 eq \f(1,3)
D.两次摸出的球都是红球的概率是 eq \f(1,9)
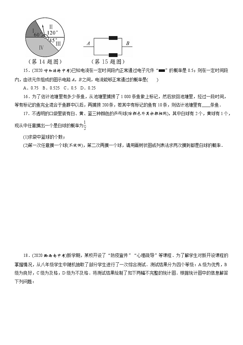
14.(2020·衢州中考)如图是一个游戏转盘,自由转动转盘,当转盘停止转动后,指针落在数字“Ⅱ”所示区域内的概率是( )
A. eq \f(1,3) B. eq \f(1,4) C. eq \f(1,6) D. eq \f(1,8)
15.(2020·呼和浩特中考)已知电流在一定时间段内正常通过电子元件“”的概率是0.5;则在一定时间段内,由该元件组成的图示电路A,B之间,电流能够正常通过的概率是( )
A.0.75 B.0.525 C.0.5 D.0.25
16.为了估计池塘里有多少条鱼,从池塘里捕捞了1 000条鱼做上标记,然后放回池塘里,经过一段时间,等有标记的鱼完全混合于鱼群中以后,再捕捞200条,若其中有标记的鱼有10条,则估计池塘里有____条鱼.
17.不透明的口袋里装有白、黄、蓝三种颜色的乒乓球(除颜色外其余都相同),其中白球有2个,黄球有1个,现从中任意摸出一个是白球的概率为 eq \f(1,2) .
(1)求袋中蓝球的个数;
(2)第一次任意摸一个球(不放回),第二次再摸一个球,请用画树状图或列表法求两次摸到都是白球的概率.
18.(2020·黔西南中考)新学期,某校开设了“防疫宣传”“心理疏导”等课程.为了解学生对新开设课程的掌握情况,从八年级学生中随机抽取了部分学生进行了一次综合测试.测试结果分为四个等级:A级为优秀,B级为良好,C级为及格,D级为不及格.将测试结果绘制了如下两幅不完整的统计图.根据统计图中的信息解答下列问题:
(1)本次抽样测试的学生人数是________名;
(2)扇形统计图中表示A级的扇形圆心角α的度数是______,并把条形统计图补充完整;
(3)该校八年级共有学生500名,如果全部参加这次测试,估计优秀的人数为________;
(4)某班有4名优秀的同学(分别记为E,F,G,H,其中E为小明),班主任要从中随机选择两名同学进行经验分享.利用列表法或画树状图法,求小明被选中的概率.
答案
事件的概率
【基础练习】
1.(2020·攀枝花中考)下列事件中,为必然事件的是( B )
A.明天要下雨
B.|a|≥0
C.-2>-1
D.打开电视机,它正在播广告
2.下列说法正确的是( A )
A.367人中至少有2人生日相同
B.任意掷一枚均匀的骰子,掷出的点数是偶数的概率是 eq \f(1,3)
C.天气预报说明天下雨的概率为90%,则明天一定会下雨
D.某种彩票中奖的概率是1%,则买100张彩票一定有1张中奖
3.(2020·恩施中考)“彩缕碧筠粽,香粳白玉团”.端午佳节,小明妈妈准备了豆沙粽2个、红枣粽4个、腊肉粽3个、白米粽2个,其中豆沙粽和红枣粽是甜粽.小明任意选取一个,选到甜粽的概率是( D )
A. eq \f(2,11) B. eq \f(4,11) C. eq \f(5,11) D. eq \f(6,11)
4.(源于沪科九下P117)从长为3,5,7,10的四条线段中任意选取三条作为边,能构成三角形的概率是( B )
A. eq \f(1,4) B. eq \f(1,2) C. eq \f(3,4) D.1
5.(2020·绵阳中考)将一个篮球和一个足球随机放入三个不同的篮子中,则恰有一个篮子为空的概率为( A )
A. eq \f(2,3) B. eq \f(1,2) C. eq \f(1,3) D. eq \f(1,6)
6.(2020·徐州中考)在一个不透明的袋子里装有红球、黄球共20个,这些球除颜色外都相同.小明通过多次试验发现,摸出红球的频率稳定在0.25左右,则袋子中红球的个数最有可能是( A )
A.5 B.10 C.12 D.15
7.(2020·杭州中考)一个仅装有球的不透明布袋里共有4个球(只有编号不同),编号分别为1,2,3,5.从中任意摸出一个球,记下编号后放回,搅匀,再任意摸出一个球,则两次摸出的球的编号之和为偶数的概率是__ eq \f(5,8) __.
8.同时掷2枚质地均匀的硬币一次,则1枚出现正面,1枚出现反面的概率为__ eq \f(1,2) __.
9.(2020·新疆中考)表中记录了某种苹果树苗在一定条件下移植成活的情况.
由此估计这种苹果树苗移植成活的概率为__0.9__.(精确到0.1)
10.(2019·百色模拟)口袋里有红球4个、绿球5个和黄球若干个,任意摸出一个球是绿色的概率是 eq \f(1,3) .求:
(1)口袋里黄球的个数;
(2)任意摸出一个球是红色的概率.
解:(1)口袋里球的总个数为5÷ eq \f(1,3) =15(个),
∴口袋里黄球的个数为15-4-5=6(个);
(2)∵红球有4个,口袋里一共有15个球,
∴任意摸出一个球是红球的概率为 eq \f(4,15) .
11.(2019·贺州中考)箱子里有4瓶牛奶,其中有一瓶是过期的.现从这4瓶牛奶中不放回地任意抽取2瓶.
(1)请用树状图或列表法把上述所有等可能的结果表示出来;
(2)求抽出的2瓶牛奶中恰好抽到过期牛奶的概率.
解:(1)设这四瓶牛奶分别记为A,B,C,D,其中过期牛奶为A,画树状图:
由树状图可知,一共有12种等可能结果;
(2)由树状图知,12种等可能结果中,抽出的2瓶牛奶中恰好抽到过期牛奶的结果有6种,
∴抽出的2瓶牛奶中恰好抽到过期牛奶的概率为 eq \f(6,12) = eq \f(1,2) .
INCLUDEPICTURE "能力提升.TIF" 【能力提升】
12.(2020·通辽中考)下列事件中是不可能事件的是( C )
A.守株待兔 B.瓮中捉鳖
C.水中捞月 D.百步穿杨
13.(2020·长沙中考)一个不透明袋子中装有1个红球,2个绿球,除颜色外无其他差别.从中随机摸出一个球,然后放回摇匀,再随机摸出一个.下列说法中,错误的是( A )
A.第一次摸出的球是红球,第二次摸出的球一定是绿球
B.第一次摸出的球是红球,第二次摸出的不一定是红球
C.第一次摸出的球是红球的概率是 eq \f(1,3)
D.两次摸出的球都是红球的概率是 eq \f(1,9)
14.(2020·衢州中考)如图是一个游戏转盘,自由转动转盘,当转盘停止转动后,指针落在数字“Ⅱ”所示区域内的概率是( A )
A. eq \f(1,3) B. eq \f(1,4) C. eq \f(1,6) D. eq \f(1,8)
15.(2020·呼和浩特中考)已知电流在一定时间段内正常通过电子元件“”的概率是0.5;则在一定时间段内,由该元件组成的图示电路A,B之间,电流能够正常通过的概率是( A )
A.0.75 B.0.525 C.0.5 D.0.25
16.为了估计池塘里有多少条鱼,从池塘里捕捞了1 000条鱼做上标记,然后放回池塘里,经过一段时间,等有标记的鱼完全混合于鱼群中以后,再捕捞200条,若其中有标记的鱼有10条,则估计池塘里有__20__000__条鱼.
17.不透明的口袋里装有白、黄、蓝三种颜色的乒乓球(除颜色外其余都相同),其中白球有2个,黄球有1个,现从中任意摸出一个是白球的概率为 eq \f(1,2) .
(1)求袋中蓝球的个数;
(2)第一次任意摸一个球(不放回),第二次再摸一个球,请用画树状图或列表法求两次摸到都是白球的概率.
解:(1)设袋中蓝球的个数为x.
∵从中任意摸出一个是白球的概率为 eq \f(1,2) ,
∴ eq \f(2,2+1+x) = eq \f(1,2) .∴x=1.
∴袋中蓝球的个数为1;
(2)画树状图:
由图可知,共有12种等可能的结果,其中两次摸到都是白球的结果有2种,
∴两次摸到都是白球的概率为 eq \f(2,12) = eq \f(1,6) .
18.(2020·黔西南中考)新学期,某校开设了“防疫宣传”“心理疏导”等课程.为了解学生对新开设课程的掌握情况,从八年级学生中随机抽取了部分学生进行了一次综合测试.测试结果分为四个等级:A级为优秀,B级为良好,C级为及格,D级为不及格.将测试结果绘制了如下两幅不完整的统计图.根据统计图中的信息解答下列问题:
(1)本次抽样测试的学生人数是________名;
(2)扇形统计图中表示A级的扇形圆心角α的度数是______,并把条形统计图补充完整;
(3)该校八年级共有学生500名,如果全部参加这次测试,估计优秀的人数为________;
(4)某班有4名优秀的同学(分别记为E,F,G,H,其中E为小明),班主任要从中随机选择两名同学进行经验分享.利用列表法或画树状图法,求小明被选中的概率.
解:(1)40;[本次抽样测试的学生人数是12÷30%=40(人).]
(2)54°;补充完整的条形统计图如图所示;
[∵A级的人数所占百分率为 eq \f(6,40) ×100%=15%,
∴∠α=360°×15%=54°.
C级的人数为40-6-12-8=14(人).]
(3)75;[500×15%=75(人).]
(4)画树状图:
由图可知,共有12种等可能的结果,其中选中小明的结果有6种,
∴小明被选中的概率为 eq \f(6,12) = eq \f(1,2) .
移植的棵数n
200
500
800
2 000
12 000
成活的棵数m
187
446
730
1 790
10 836
成活的频率 eq \f(m,n)
0.935
0.892
0.913
0.895
0.903
移植的棵数n
200
500
800
2 000
12 000
成活的棵数m
187
446
730
1 790
10 836
成活的频率 eq \f(m,n)
0.935
0.892
0.913
0.895
0.903
2021年九年级中考数学一轮复习分层训练: 图形的相似与位似: 这是一份2021年九年级中考数学一轮复习分层训练: 图形的相似与位似,共12页。
2021年九年级中考数学一轮复习分层训练: 抽样与数据分析: 这是一份2021年九年级中考数学一轮复习分层训练: 抽样与数据分析,共12页。
2021年九年级中考数学一轮复习分层训练: 图形的对称: 这是一份2021年九年级中考数学一轮复习分层训练: 图形的对称,共12页。

